Vítejte na Elektro Bastlírn?
Nuke - Elektro Bastlirna
  Vytvořit účet
Hlavní · Fórum · DDump · Profil · Zprávy · Hledat na fóru


Nuke - Elektro Bastlirna: Diskuzní fórum

 FAQFAQ   HledatHledat   Uživatelské skupinyUživatelské skupiny   ProfilProfil   Soukromé zprávySoukromé zprávy   PřihlášeníPřihlášení 

Hallův snímač
Jdi na stránku 1, 2  Další
 
Přidat nové téma   Zaslat odpověď       Obsah fóra Diskuzní fórum Elektro Bastlírny -> Poradna
Zobrazit předchozí téma :: Zobrazit následující téma  
Autor Zpráva
frantu



Založen: Oct 25, 2011
Příspěvky: 11

PříspěvekZaslal: so červenec 20 2024, 14:30    Předmět: Hallův snímač Citovat

Zakoupil jsem tento mosazný průtokoměr YF-B2. Má tyto specifikace:

Pracovní napětí: DC 5 - 15V
Průtok kapaliny: 1 - 25L/min
Maximální proud: 15mA (DC 5V)
Výstup: 5V TTL
Charakteristika pulzů: 198 Hz (Q – 30 l/min), 99 Hz (Q – 15 l/min), 33 Hz (Q – 5 l/min); F = 6,6 * Q
Vodiče: červená VCC, žlutá OUT, černá GND

Při průtoku vody vznikají na výstupu pulzy. Střídá se vysoká hodnota a nízká hodnota. Když se průtok vody zastaví, pulzy ustanou. Můj problém je v tom, že při zastavení průtoku vody je náhodně na výstupu buď vysoká hodnota, nebo nízká hodnota. Záleží, jak se v daném okamžiku vnitřní vrtulka zastaví a buď sepne čidlo, nebo rozepne.

Potřeboval bych nějaký jednoduchý modul ( nechci to řešit za pomocí Arduina) , připojitelný na tento průtokoměr (nejlépe již hotový - např. Aliexpress), který by měl tuto funkci:

Pokud by voda protékala, byla by na výstupu přidaného modulu vysoká hodnota (1)

Pokud by voda neprotékala, byla by na výstupu přidaného modulu nízká hodnota (0)

Všem předem děkuji za radu či nasměrování.[/b]





Tak asi vyřešeno. Dostalo se mi této rady: Zvenku vhodně umístit malý magnet, který zastaví vrtulku pokaždé vždy ve správné poloze.
Vyzkoušel jsem radu s magnetem a zdá se, že to tak bude fungovat. Pokládám to za nejjednodušší řešení. Zkoušeno zatím jen na "stole". Musí se použít velmi slabý magnet a dát jej do patřičné polohy. Silnější magnet už zastavoval vrtulku. Použití mám jen na kontrolu průtoku vody, Ne na měření.
Asi se mi nejvíc líbil příspěvek od " Hill" s nápadem toci_netoci_indikace. Myslím, že by toto řešení zafungovalo. Všem děkuji za pomoc.



průtokoměr YF-B2.jpg
 Komentář:
 Velikost:  23.5 kB
 Zobrazeno:  40 krát

průtokoměr YF-B2.jpg




Naposledy upravil frantu dne ne červenec 21 2024, 11:47, celkově upraveno 1 krát.
Návrat nahoru
Zobrazit informace o autorovi Odeslat soukromou zprávu
samponek



Založen: May 11, 2015
Příspěvky: 3907

PříspěvekZaslal: so červenec 20 2024, 15:07    Předmět: Citovat

Dal bych tam 555, je to levný a spolehlivý.
Návrat nahoru
Zobrazit informace o autorovi Odeslat soukromou zprávu
EKKAR



Založen: Mar 16, 2005
Příspěvky: 35312
Bydliště: Česká Třebová, JN89FW21

PříspěvekZaslal: so červenec 20 2024, 15:08    Předmět: Citovat

Bohatě bude stačit, když za snímač zařadíš MONOSTABILNÍ KLOPNÝ OBVOD - třeba s časovačem NE555 nebo jeho CMOS variantou 7555 - a zapojíš ho tak, aby ho spustila jedna hrana impulsu z čidla. Je úplně jedno, jestli to bude vzestupná nebo sestupná hrana, důležitý je, aby se ten MKO sám překlopil nazpátek do výchozího stavu dřív, než od snímače přijde další spouštěcí hrana. To znamená, že časová konstanta MKO musí bejt kratší, než je nejkratší perioda impulsů ze snímače = při nejvyšším indikovaným průtoku se nesmí stát, aby spouštěcí impuls pro MKO přišel z čidla dřív, než se MKO překlopí sám zpátky do stabilního stavu. Potom i když se na výstupu čidla objeví trvale jedna úroveň, dál projde jen tolik impulsů, kolik bude vybranýho typu hran.

Šampi - byls rychlejší, ale bez potřebnejch podrobností tazatel jen těžko pochopí, jak by to měl realizovat.

_________________
Nasliněný prst na svorkovnici domovního rozvaděče: Jó, paninko, máte tam ty Voltíky všecky...
A kutilmile - nelituju tě Mr. Green Mr. Green !!!
Návrat nahoru
Zobrazit informace o autorovi Odeslat soukromou zprávu Odeslat e-mail
Hill
Administrátor


Založen: Sep 10, 2004
Příspěvky: 21166
Bydliště: Jičín, Český ráj

PříspěvekZaslal: so červenec 20 2024, 15:26    Předmět: Citovat

Hlídání točí/netočí jsme tu přece už řešili.
Dokud se nabíjí a vybíjí vazební kondík na vstupu, je výstup sepnutý. Je to jeden z principů, který se používal v kazeťákách na kontrolu navíjecího trnu, jestli navíjí, aby se nezacuchal pásek. Lidi rychle zapomínají...
Funguje to i na 5 V, když se upraví hodnoty odporů.
A podle toho, co to má spínat na výstupu, použiješ jinou vazbu, ten optotriak i s tranzistorem, který ho budí, nejsou povinné.
Návrat nahoru
Zobrazit informace o autorovi Odeslat soukromou zprávu
masar



Založen: Dec 03, 2005
Příspěvky: 14106

PříspěvekZaslal: so červenec 20 2024, 16:14    Předmět: Citovat

EKKAR napsal(a):
...důležitý je, aby se ten MKO sám překlopil nazpátek do výchozího stavu dřív, než od snímače přijde další spouštěcí hrana. To znamená, že časová konstanta MKO musí bejt kratší, než je nejkratší perioda impulsů ze snímače = při nejvyšším indikovaným průtoku se nesmí stát, aby spouštěcí impuls pro MKO přišel z čidla dřív, než se MKO překlopí sám zpátky do stabilního stavu. Potom i když se na výstupu čidla objeví trvale jedna úroveň, dál projde jen tolik impulsů, kolik bude vybranýho typu hran.

Šampi - byls rychlejší, ale bez potřebnejch podrobností tazatel jen těžko pochopí, jak by to měl realizovat.
Šampi hlavně nenapsal tolik hovadin. Chudák tazatel.
Wink
Návrat nahoru
Zobrazit informace o autorovi Odeslat soukromou zprávu Odeslat e-mail
HF_Tech



Založen: Apr 25, 2022
Příspěvky: 2234

PříspěvekZaslal: so červenec 20 2024, 16:29    Předmět: Citovat

Ekecal si asi loknul řepáku...
Tady https://pihrt.com/elektronika/393-ne555-jako-mko-prodlouzeni-pulsu-merice-prutoku už to někdo řešil s tím NE555.
Návrat nahoru
Zobrazit informace o autorovi Odeslat soukromou zprávu
EKKAR



Založen: Mar 16, 2005
Příspěvky: 35312
Bydliště: Česká Třebová, JN89FW21

PříspěvekZaslal: so červenec 20 2024, 18:24    Předmět: Citovat

No, mám takovej pocit, že repáku si loknul někdo jinej než já. Tazatel potřebuje vyřešit stav, kdy se mu při nulovým průtoku zastaví snímací turbínka s magnetem a k ní příslušný Hallovo čidlo zůstane "viset" v jedný úrovni. On potřebuje získat stav, kdy mu nic nezmenší počet pulsů dodanejch čidlem, ale při zastavení průtoku bude mít definovaný, na jaký úrovni bude vstup dalšího zařízení. Nepotřebuje měřit exaktní dýlku pulsu, počítá jen jejich počet za určitou dobu = měří jejich frekvenci. Z tý potom pomocí převodní křivky nebo tabulky dostane měřenej průtok. Takže je mu fuk, jestli z impulsů s proměnnou šířkou a střídou 50:50 udělá pomocí MKO sled jehlovejch pulsů log.1 dlouhejch NAPŘÍKLAD pouhou 1milisekundu, pokud zůstane jejich počet stejnej, jako vstupních pulsů od turbínky. On nepotřebuje měřit plnicí poměr, jemu jde o frekvenci !!!! A taky o to, aby zastavení turbínky mělo jednoznačnej příznak. OK, udělá se podmínka, že pokud doba trvání NAPŘÍKLAD úrovně log.0 překročí dobu 0,1s = 100ms = frekvence klesne pod 10Hz, bude to považovano za nulovej průtok. ALE FURT KURWA MUSÍ NĚČÍM VYHODNOCOVAT PŘICHÁZEJÍCÍ IMPULSY OD ČIDLA !!!! To, jestli impulsy přicházejí nebo ne pak vyhodnotí jednoduchá smyčka v programu - v podstatě watch dog!
_________________
Nasliněný prst na svorkovnici domovního rozvaděče: Jó, paninko, máte tam ty Voltíky všecky...
A kutilmile - nelituju tě Mr. Green Mr. Green !!!
Návrat nahoru
Zobrazit informace o autorovi Odeslat soukromou zprávu Odeslat e-mail
TAKJAN



Založen: Nov 17, 2011
Příspěvky: 7130
Bydliště: U Litomyšle.

PříspěvekZaslal: so červenec 20 2024, 18:34    Předmět: Citovat

Podobný případ jsem řešil taky s 555, ale jako detektor vynechaného impulzu. Což je vlastně to samý.
_________________
Digitální technologie pracuje se dvěma stavy. Blbě nebo vůbec.
Návrat nahoru
Zobrazit informace o autorovi Odeslat soukromou zprávu
masar



Založen: Dec 03, 2005
Příspěvky: 14106

PříspěvekZaslal: so červenec 20 2024, 18:40    Předmět: Citovat

To EKKAR:
Jseš mimo. Tazatel potřebuje funkci:
1. jsou impulzy - svítí LED (jedna úroveň)
2. nejsou impulzy - nesvítí LED (druhá úroveň)
Nic víc.
A to, cos sem dal, je soubor protichůdných nesmyslů.
Wink
Návrat nahoru
Zobrazit informace o autorovi Odeslat soukromou zprávu Odeslat e-mail
EKKAR



Založen: Mar 16, 2005
Příspěvky: 35312
Bydliště: Česká Třebová, JN89FW21

PříspěvekZaslal: so červenec 20 2024, 19:00    Předmět: Citovat

Ano - jenomže pokud chce jenom "indikovat průtok média" s výstupním jenom dvoustavovým údajem "teče/neteče", pak nechápu, k čemu pořizoval turbínkovej kalibrovanej průtokoměr, když by mu bohatě stačilo mít na tom vedení indikátor jako je třeba tady, tady, tady, tady nebo třeba tady a na miliónu dalších míst, kde jde jen o tu indikaci jo/ne a polohu indikačního prvku jde pohlídat třeba opticky nebo magneticky - včetně toho, že bude mít pevně definovanou výchozí úroveň.

Moje předchozí rady vcházejí z toho, že si koupil (relativně) přesnej kalibrovanej průtokoměr a kromě indikace stavu "teče/neteče" bude chtít i měřit ten průtok - a na to ty impulsy potřebuje zachovat.

_________________
Nasliněný prst na svorkovnici domovního rozvaděče: Jó, paninko, máte tam ty Voltíky všecky...
A kutilmile - nelituju tě Mr. Green Mr. Green !!!
Návrat nahoru
Zobrazit informace o autorovi Odeslat soukromou zprávu Odeslat e-mail
bum



Založen: Sep 04, 2011
Příspěvky: 288

PříspěvekZaslal: so červenec 20 2024, 19:25    Předmět: Citovat

Stejný způsob snímání pulzů má i snímač co používám ( vodoměr 0 - 30l/min ) snímač dává také frekvenci dle počtu pulzů. Snímání pulzů jsem vyřešil s PICAXE 08M2 jednoduché programy co používám jak se zobrazením na PC, další pak se zobrazením na LCD displeji, další program navíc umožňuje po zadání počtu litrů vypnutí čerpadla. Výhoda je že pro PICAXE není potřeba žádný speciální programátor je složen ze dvou rezistorů a pak jenom program pro naprogramování PICAXE. Pro inspiraci mám různá zapojení na testování vodoměrů a další články na toto téma na webu. Pokud se clonka ve vodoměru ( to samé i v tvem snímači) zastaví kdy je na vystupu v logické jedničce +5V tak program co jsem si napsal nenačítá žádné pulzy protože snímá pouze frekvenci. Ty údaje pro výpočet litrů co jste dal v popisu jsou snadno použitelné v programu.
Návrat nahoru
Zobrazit informace o autorovi Odeslat soukromou zprávu Zobrazit autorovy WWW stránky
masar



Založen: Dec 03, 2005
Příspěvky: 14106

PříspěvekZaslal: so červenec 20 2024, 19:46    Předmět: Citovat

EKKAR napsal(a):
...Moje předchozí rady vcházejí z toho, že si koupil (relativně) přesnej kalibrovanej průtokoměr a kromě indikace stavu "teče/neteče" bude chtít i měřit ten průtok - a na to ty impulsy potřebuje zachovat.
A kdo tady tvrdí, že ty impulzy nevyužívá pro měření v jiném "modulu"? Tazatel se ptal na "modul" indikace. Tak proč mu vnucuješ něco, co nechce.
Wink
Návrat nahoru
Zobrazit informace o autorovi Odeslat soukromou zprávu Odeslat e-mail
Hill
Administrátor


Založen: Sep 10, 2004
Příspěvky: 21166
Bydliště: Jičín, Český ráj

PříspěvekZaslal: so červenec 20 2024, 22:16    Předmět: Citovat

Klidně ty impulsy může zpracovávat i jinde, ale pak by bylo skutečně efektivnější udělat obojí současně.
Jestli jsem dobře rozuměl zadání, jde jen o kontrolu, jestli v trubce nějaký průtok je, nebo není.
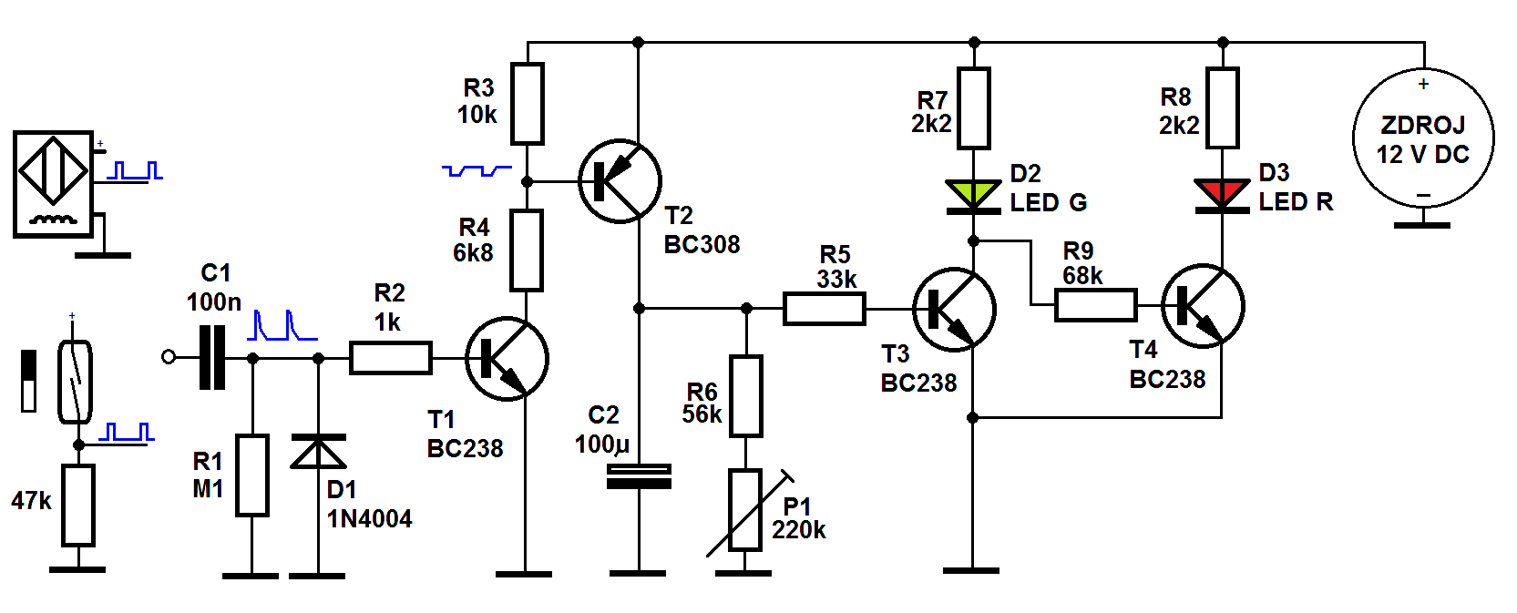
Na to skutečně stačí pouhé 4 tranzistory (i když i těch 24 tranzistorů, které obsahuje obvod 555, občas ještě vezmu na milost) a trochu bižuterie okolo. Ale cpát tam procesor, který jich obsahuje tisíce jen kvůli tak triviální záležitosti?
Dokud se mění napětí na vstupu, nabíjí se C2, toto napětí udržuje tranzistor T3 otevřený a D2 svítí.
Snímač přestane dávat impulsy: bez ohledu na to, jestli má na výstupu log0 nebo log1, přestane se nabíjet C2 a pomalu se vybíjí přes R5 a P1, kterým lze nastavit, jak dlouho musí být průtokoměr bez pohybu, než sepne T4 a rozsvítí D3. První změnou stavu na vstupu se C2 opět nabije tak, že D3 zhasne a D2 se rozsvítí.



toci_netoci_indikace.png
 Komentář:
tak ještě jednou...
 Velikost:  36.16 kB
 Zobrazeno:  59 krát

toci_netoci_indikace.png


Návrat nahoru
Zobrazit informace o autorovi Odeslat soukromou zprávu
martinkopp



Založen: Oct 12, 2023
Příspěvky: 1248

PříspěvekZaslal: ne červenec 21 2024, 7:09    Předmět: Citovat

Pokud dotyčný hledá jednoduché zapojení, o ničem jiném než malém mcu bych vůbec neuvažoval. Dá tam mcu za pětikačku, jeden blokovací kondík, připájí to na některou z těch DIP adapterových destiček z alika a to je všechno. SW je otázkou okamžiku a může si jednoduše nadefinovat co považuje za průtok a co už ne, případně jakékoliv další doplnkové funkce.
Návrat nahoru
Zobrazit informace o autorovi Odeslat soukromou zprávu
Cust



Založen: Jan 17, 2007
Příspěvky: 7277
Bydliště: Milotice u Kyjova

PříspěvekZaslal: ne červenec 21 2024, 8:36    Předmět: Citovat

Hill napsal(a):
Dokud se nabíjí a vybíjí vazební kondík na vstupu, je výstup sepnutý. Je to jeden z principů, který se používal v kazeťákách na kontrolu navíjecího trnu, jestli navíjí, aby se nezacuchal pásek. Lidi rychle zapomínají..
Hille, s tím zapomínáním to není až tak žhavé. Já jsem kazeťák používal, ale když jsem začal vážněji z elektronikou, tak už neexistoval. Můj otec se dostal ke kazeťáku přes tuzex, ale už byl starší a navíc nedělal elektroniku. Moje babička se v životě nedozvěděla co to je. Mým dětem jsem předvedl gramec, ale kazeťák jim už můžu ukázat pouze na historickém obrázku. Very Happy
Návrat nahoru
Zobrazit informace o autorovi Odeslat soukromou zprávu Odeslat e-mail
Zobrazit příspěvky z předchozích:   
Přidat nové téma   Zaslat odpověď       Obsah fóra Diskuzní fórum Elektro Bastlírny -> Poradna Časy uváděny v GMT + 1 hodina
Jdi na stránku 1, 2  Další
Strana 1 z 2

 
Přejdi na:  
Nemůžete odesílat nové téma do tohoto fóra.
Nemůžete odpovídat na témata v tomto fóru.
Nemůžete upravovat své příspěvky v tomto fóru.
Nemůžete mazat své příspěvky v tomto fóru.
Nemůžete hlasovat v tomto fóru.
Nemůžete připojovat soubory k příspěvkům
Můžete stahovat a prohlížet přiložené soubory

Powered by phpBB © 2001, 2005 phpBB Group
Forums ©
Nuke - Elektro Bastlirna

Informace na portálu Elektro bastlírny jsou prezentovány za účelem vzdělání čtenářů a rozšíření zájmu o elektroniku. Autoři článků na serveru neberou žádnou zodpovědnost za škody vzniklé těmito zapojeními. Rovněž neberou žádnou odpovědnost za případnou újmu na zdraví vzniklou úrazem elektrickým proudem. Autoři a správci těchto stránek nepřejímají záruku za správnost zveřejněných materiálů. Předkládané informace a zapojení jsou zveřejněny bez ohledu na případné patenty třetích osob. Nároky na odškodnění na základě změn, chyb nebo vynechání jsou zásadně vyloučeny. Všechny registrované nebo jiné obchodní známky zde použité jsou majetkem jejich vlastníků. Uvedením nejsou zpochybněna z toho vyplývající vlastnická práva. Použití konstrukcí v rozporu se zákonem je přísně zakázáno. Vzhledem k tomu, že původ předkládaných materiálů nelze žádným způsobem dohledat, nelze je použít pro komerční účely! Tento nekomerční server nemá z uvedených zapojení či konstrukcí žádný zisk. Nezodpovídáme za pravost předkládaných materiálů třetími osobami a jejich původ. V případě, že zjistíte porušení autorského práva či jiné nesrovnalosti, kontaktujte administrátory na diskuzním fóru EB.


PHP-Nuke Copyright © 2005 by Francisco Burzi. This is free software, and you may redistribute it under the GPL. PHP-Nuke comes with absolutely no warranty, for details, see the license.
Čas potřebný ke zpracování stránky 0.24 sekund