Vítejte na Elektro Bastlírn?
Nuke - Elektro Bastlirna
  Vytvořit účet
Hlavní · Fórum · DDump · Profil · Zprávy · Hledat na fóru


Nuke - Elektro Bastlirna: Diskuzní fórum

 FAQFAQ   HledatHledat   Uživatelské skupinyUživatelské skupiny   ProfilProfil   Soukromé zprávySoukromé zprávy   PřihlášeníPřihlášení 

NE555 jako pseudoTheremin (ovládaný dvěma pákami dotykově)
Jdi na stránku 1, 2, 3  Další
 
Přidat nové téma   Zaslat odpověď       Obsah fóra Diskuzní fórum Elektro Bastlírny -> Zapojení ze šuplíku
Zobrazit předchozí téma :: Zobrazit následující téma  
Autor Zpráva
elnovy
Doporučuje se dohled statného moderátora


Založen: Jul 04, 2010
Příspěvky: 946
Bydliště: JČ

PříspěvekZaslal: pá květen 10 2024, 23:21    Předmět: NE555 jako pseudoTheremin (ovládaný dvěma pákami dotykově) Citovat

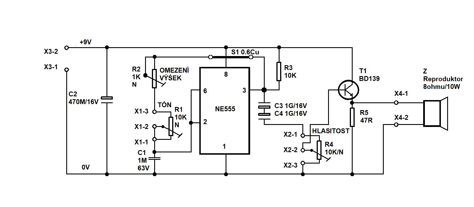
HRAČKA PRO DĚTI.....
NE555 jako malý " Theremin " ovládaná dvěmi pákami dotykově .
Zařízení Theremin má původ v době kdy ještě neexistovaly tranzistory ani
integrované obvody . Jako hračku pro děti mě napadlo udělat takovéto zapojení .
Celý text a předloha na dps spolu s osazením je možno zdarma stáhnout na

https://posilej.cz/zasilka/fceF9pAM#link


(Název Theremin PDF 338.89 kB)

Nebo mohu poslat PDF na tvůj email .

Upraven název vlákna. jimirek



THEREMIN.png
 Komentář:
 Velikost:  43.13 kB
 Zobrazeno:  228 krát

THEREMIN.png



vzhled.png
 Komentář:
 Velikost:  11.12 kB
 Zobrazeno:  97 krát

vzhled.png



_________________
Můj e-mail: elnovy@email.cz
Bydliště: JČ
Povolání: Vývoj elektroniky+DPS
Zájmy: Programování C++ ,assembler


Naposledy upravil elnovy dne ne květen 12 2024, 5:58, celkově upraveno 3 krát.
Návrat nahoru
Zobrazit informace o autorovi Odeslat soukromou zprávu Odeslat e-mail
ransom



Založen: Jul 19, 2020
Příspěvky: 4033
Bydliště: Náchod

PříspěvekZaslal: so květen 11 2024, 5:31    Předmět: Citovat

Pěkné.
Možná by se hodilo ještě někam umístit krátkou nahrávku s ukazkou zvuku?
Návrat nahoru
Zobrazit informace o autorovi Odeslat soukromou zprávu
elnovy
Doporučuje se dohled statného moderátora


Založen: Jul 04, 2010
Příspěvky: 946
Bydliště: JČ

PříspěvekZaslal: so květen 11 2024, 5:57    Předmět: Citovat

Ano to by bylo v dalších publikacích budu dávat i video nebo zvukové nahrávky
děkuji za připomínku a přeji hezký víkend.

_________________
Můj e-mail: elnovy@email.cz
Bydliště: JČ
Povolání: Vývoj elektroniky+DPS
Zájmy: Programování C++ ,assembler
Návrat nahoru
Zobrazit informace o autorovi Odeslat soukromou zprávu Odeslat e-mail
masar



Založen: Dec 03, 2005
Příspěvky: 14306

PříspěvekZaslal: so květen 11 2024, 10:09    Předmět: Citovat

To buzení tranzistoru je mírně řečeno drastické a přitom není důvod k použití kapacitní vazby a bipolárního zapojení. Přechod b-e tranzistoru je namáhán v závěrném směru a může se poškodit.
Wink
Návrat nahoru
Zobrazit informace o autorovi Odeslat soukromou zprávu Odeslat e-mail
elnovy
Doporučuje se dohled statného moderátora


Založen: Jul 04, 2010
Příspěvky: 946
Bydliště: JČ

PříspěvekZaslal: so květen 11 2024, 10:32    Předmět: Citovat

Veb0=5V/BD139
Ib=0.5A/BD139
IC=1.5A/BD139
Unapájení =9V
Při provozu na max výkon na reproduktoru ke zničení BD139
nedošlo ano je vhodné dát chladič na BD139.

_________________
Můj e-mail: elnovy@email.cz
Bydliště: JČ
Povolání: Vývoj elektroniky+DPS
Zájmy: Programování C++ ,assembler
Návrat nahoru
Zobrazit informace o autorovi Odeslat soukromou zprávu Odeslat e-mail
masar



Založen: Dec 03, 2005
Příspěvky: 14306

PříspěvekZaslal: so květen 11 2024, 11:03    Předmět: Citovat

Ten návrh je špatně z principu. Vazební kondenzátor se postupně nabíjí přes přechod b-e a vybíjí přes 10k potenciometr a výstupní signál se snižuje, záporné Ube zvyšuje až na -7.7V. Všimněte si, že maximální výstupní napětí je pouze kolem 0.5V na 8Ω.
Kdo nevěří, ať tam běží.
Wink
Návrat nahoru
Zobrazit informace o autorovi Odeslat soukromou zprávu Odeslat e-mail
HF_Tech



Založen: Apr 25, 2022
Příspěvky: 2435

PříspěvekZaslal: so květen 11 2024, 11:47    Předmět: Citovat

O mnoho veselejší by bylo ten potenciometr zapojit mezi vývod č.7 NE555 a + napájení. Pak by měl člověk větší hlasitost a ušetřil by dva kondenzátory. A ušetřil by i ten 10k odpor na nožičce č. 3.
Návrat nahoru
Zobrazit informace o autorovi Odeslat soukromou zprávu
EKKAR



Založen: Mar 16, 2005
Příspěvky: 35591
Bydliště: Česká Třebová, JN89FW21

PříspěvekZaslal: so květen 11 2024, 11:51    Předmět: Citovat

Vzhledem k tomu, že NE555 má komplementární symetrickej výstup, nemá cenu oddělovat ho od báze dalšího trandu kapacitou, stačí jen odpor. Ten šváb stejnosměrnej proud až do hodnoty daný datasheetem snese, báze tranzistoru taky. Nemusí ho vydržet zátěž v kolektoru toho trandu, ale stejně je obecně lepší, pokud je potřeba zvyšovat výstupní výkon za 555kou, použít další komplementární dvojici a stejnosměrný oddělení zátěže udělat až za tou dvojicí - stejně jako u běžnejch nf zešilovačů s jedním napájecím napětím.
_________________
Nasliněný prst na svorkovnici domovního rozvaděče: Jó, paninko, máte tam ty Voltíky všecky...
A kutilmile - nelituju tě Mr. Green Mr. Green !!!
Návrat nahoru
Zobrazit informace o autorovi Odeslat soukromou zprávu Odeslat e-mail
JiriTom



Založen: Apr 26, 2017
Příspěvky: 1480

PříspěvekZaslal: so květen 11 2024, 11:52    Předmět: Citovat

Skutečný Theremin se ovládá přibližováním ruky k anténám. V tom je jeho jedinečnost a krása.
Vlákno by se mělo přejmenovat...
Návrat nahoru
Zobrazit informace o autorovi Odeslat soukromou zprávu
samec



Založen: Dec 19, 2017
Příspěvky: 6623

PříspěvekZaslal: so květen 11 2024, 23:46    Předmět: Citovat

Shocked
Návrat nahoru
Zobrazit informace o autorovi Odeslat soukromou zprávu
elnovy
Doporučuje se dohled statného moderátora


Založen: Jul 04, 2010
Příspěvky: 946
Bydliště: JČ

PříspěvekZaslal: ne květen 12 2024, 5:56    Předmět: Citovat

Přejmenovat vlákno nedovedu tak jsem to aspoň napsal do 1. věty že to dotykové ovládání.....opraveno HRAČKA PRO DĚTI !!!Aby to nemátlo Profesionály .
_________________
Můj e-mail: elnovy@email.cz
Bydliště: JČ
Povolání: Vývoj elektroniky+DPS
Zájmy: Programování C++ ,assembler
Návrat nahoru
Zobrazit informace o autorovi Odeslat soukromou zprávu Odeslat e-mail
elnovy
Doporučuje se dohled statného moderátora


Založen: Jul 04, 2010
Příspěvky: 946
Bydliště: JČ

PříspěvekZaslal: ne květen 12 2024, 6:25    Předmět: Citovat

Dodatek k virtualní anylýze ....nepřesné zadání
+ komentář v obrázku
Děkuji všem za zájem a komentáře .
Jedině ukázaná a zvukový záznam bude berný .
Very Happy



ROZBOR.png
 Komentář:
 Velikost:  102.51 kB
 Zobrazeno:  153 krát

ROZBOR.png



_________________
Můj e-mail: elnovy@email.cz
Bydliště: JČ
Povolání: Vývoj elektroniky+DPS
Zájmy: Programování C++ ,assembler
Návrat nahoru
Zobrazit informace o autorovi Odeslat soukromou zprávu Odeslat e-mail
masar



Založen: Dec 03, 2005
Příspěvky: 14306

PříspěvekZaslal: ne květen 12 2024, 9:15    Předmět: Citovat

Jen jsem chtěl upozornit na nevhodnost kapacitní vazby, která v tomto případě nepřináší do zapojení žádná pozitiva, naopak - představuje určité nevýhody a riziko. Nevím, jaké zkušenosti a znalosti vedly autora k jejímu použití a jaké k bipolárnímu zapojení elektrolytů.
Použití rezistoru R3 10kΩ také nemá prakticky žádný význam, protože, jeho připojení k výstupu s malým vnitřním odporem nemůže nic ovlivnit.
Do jaké míry moje simulace na Falstadovi koresponduje se schematem asi nemá cenu rozebírat.
Rozhodně jsem nechtěl jakkoli nabourat chvályhodnou aktivitu a snahu autora o upoutání zájmu o historický nástroj a jeho napodobení, byť s ústupkem od bezdotykového ovládání.
Wink
Návrat nahoru
Zobrazit informace o autorovi Odeslat soukromou zprávu Odeslat e-mail
EKKAR



Založen: Mar 16, 2005
Příspěvky: 35591
Bydliště: Česká Třebová, JN89FW21

PříspěvekZaslal: ne květen 12 2024, 10:05    Předmět: Citovat

Theremin je název specifickýho hudebního nástroje, kterej je právě identifikovatelnej svým bezdotykovým ovládáním. S nějakýma rajčákama to není theremin, ale pásový vozidlo. "Výkon na reproduktoru je značný" právě proto, že samotnej NE555 má výstupní signál v pravoúhlý formě a za něj zařazenej libovolnej "zesilovací" stupeň pracuje de facto jako spínací - a žádná kapacitní vazba na tom nic nezmění. Celý jako návrh nedej Pámbu jako projekt je to k h0vnu ...
_________________
Nasliněný prst na svorkovnici domovního rozvaděče: Jó, paninko, máte tam ty Voltíky všecky...
A kutilmile - nelituju tě Mr. Green Mr. Green !!!
Návrat nahoru
Zobrazit informace o autorovi Odeslat soukromou zprávu Odeslat e-mail
ransom



Založen: Jul 19, 2020
Příspěvky: 4033
Bydliště: Náchod

PříspěvekZaslal: ne květen 12 2024, 16:37    Předmět: Citovat

Ale... Co když se to na první pohled nesmyslný zapojení nějak podílí na žádoucí barvě zvuku? Právě tím, že to není (nezkreslující) zesilovač?
Návrat nahoru
Zobrazit informace o autorovi Odeslat soukromou zprávu
Zobrazit příspěvky z předchozích:   
Přidat nové téma   Zaslat odpověď       Obsah fóra Diskuzní fórum Elektro Bastlírny -> Zapojení ze šuplíku Časy uváděny v GMT + 1 hodina
Jdi na stránku 1, 2, 3  Další
Strana 1 z 3

 
Přejdi na:  
Nemůžete odesílat nové téma do tohoto fóra.
Nemůžete odpovídat na témata v tomto fóru.
Nemůžete upravovat své příspěvky v tomto fóru.
Nemůžete mazat své příspěvky v tomto fóru.
Nemůžete hlasovat v tomto fóru.
Nemůžete připojovat soubory k příspěvkům
Můžete stahovat a prohlížet přiložené soubory

Powered by phpBB © 2001, 2005 phpBB Group
Forums ©
Nuke - Elektro Bastlirna

Informace na portálu Elektro bastlírny jsou prezentovány za účelem vzdělání čtenářů a rozšíření zájmu o elektroniku. Autoři článků na serveru neberou žádnou zodpovědnost za škody vzniklé těmito zapojeními. Rovněž neberou žádnou odpovědnost za případnou újmu na zdraví vzniklou úrazem elektrickým proudem. Autoři a správci těchto stránek nepřejímají záruku za správnost zveřejněných materiálů. Předkládané informace a zapojení jsou zveřejněny bez ohledu na případné patenty třetích osob. Nároky na odškodnění na základě změn, chyb nebo vynechání jsou zásadně vyloučeny. Všechny registrované nebo jiné obchodní známky zde použité jsou majetkem jejich vlastníků. Uvedením nejsou zpochybněna z toho vyplývající vlastnická práva. Použití konstrukcí v rozporu se zákonem je přísně zakázáno. Vzhledem k tomu, že původ předkládaných materiálů nelze žádným způsobem dohledat, nelze je použít pro komerční účely! Tento nekomerční server nemá z uvedených zapojení či konstrukcí žádný zisk. Nezodpovídáme za pravost předkládaných materiálů třetími osobami a jejich původ. V případě, že zjistíte porušení autorského práva či jiné nesrovnalosti, kontaktujte administrátory na diskuzním fóru EB.


PHP-Nuke Copyright © 2005 by Francisco Burzi. This is free software, and you may redistribute it under the GPL. PHP-Nuke comes with absolutely no warranty, for details, see the license.
Čas potřebný ke zpracování stránky 0.35 sekund