Vítejte na Elektro Bastlírn?
Nuke - Elektro Bastlirna
  Vytvořit účet Hlavní · Fórum · DDump · Profil · Zprávy · Hledat na fóru · Příspěvky na provoz EB

Vlákno na téma KORONAVIRUS - nutná registrace


Nuke - Elektro Bastlirna: Diskuzní fórum

 FAQFAQ   HledatHledat   Uživatelské skupinyUživatelské skupiny   ProfilProfil   Soukromé zprávySoukromé zprávy   PřihlášeníPřihlášení 

DVD prehrávač Luvianta DVD-L2080HD - mäkký zdroj

 
Přidat nové téma   Zaslat odpověď       Obsah fóra Diskuzní fórum Elektro Bastlírny -> DVD, VHS, SAT
Zobrazit předchozí téma :: Zobrazit následující téma  
Autor Zpráva
PotPalo



Založen: May 13, 2009
Příspěvky: 5922
Bydliště: BA

PříspěvekZaslal: st květen 25 2022, 1:59    Předmět: DVD prehrávač Luvianta DVD-L2080HD - mäkký zdroj Citovat

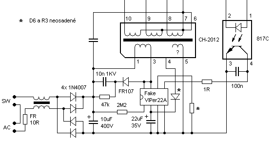
Pristál u mňa DVD prehrávač Luvianta DVD-L2080HD. Po zapnutí sa rozsvietilo "uvítanie" na displeji ktoré poblikávalo, akoby sa reštartoval. Zistený mäkký zdroj. Naprázdno dáva 5V a ostatné napätia, ale pri záťaži 10 Ohmovým odporom na 5V vetvi padne na 2,8V. Spätná väzba kontroluje iba 5V, tak 12V a -12V som iba premeral či nieje dióda alebo kondenzátor v skrate, neboli. Premeral som snáď všetko, zdá sa to byť v poriadku. Zdroj je osadený falošným VIPer22A, takže ťažko posúdiť čo kde má byť. Tiež nieje zapojené pomocné napájanie IO, a do trafa vedie jedno vinutie ktoré nemá žiadny vývod. Skrátka na primárnej strane je viditeľný tretí vstup vodiča do trafa, ale nikde som nenameral kam by mal viesť. Von vyvedený nieje.

S opravou som sa zasekol. Všetky diódy a odpory sú v poriadku, elektrolytické kondenzátory prerazené niesu, kapacitu som meral iba niektorým. Začal som primárnou stranou. 400V kondenzátor mal 6uF namiesto 10, ten som vymenil. Na kondenzátore 22uF som nameral 19uF, ten som nechal, zdá sa mi to v tolerancii. Meral som na ňom napätie: naprázdno je na ňom 4,5V a zdroj dáva spomínaných 5V, pri záťaži je na ňom 4,36V a zdroj dáva 2,8V. A teraz že čo ďalej. Neutral

Prikladám nákres schémy (iba primárnu časť), fotku zdroja a falošného VIPer22A. Snáď som nič nepoplietol, budú 3 hodiny v noci, idem spať.



P1120256.jpg
 Komentář:
 Velikost:  59.33 kB
 Zobrazeno:  261 krát

P1120256.jpg



P1120257.jpg
 Komentář:
 Velikost:  48.96 kB
 Zobrazeno:  229 krát

P1120257.jpg



P1120258.jpg
 Komentář:
Falošný/Fake VIPer22A
 Velikost:  79 kB
 Zobrazeno:  233 krát

P1120258.jpg



Fake VIPer22A.PNG
 Komentář:
Iba primárna časť.
 Velikost:  12.24 kB
 Zobrazeno:  262 krát

Fake VIPer22A.PNG



_________________
Globálne otepľovanie je spôsobené masívnou zástavbou a rúbaním storočných stromov. Kamene namiesto trávy tiež prispievajú k otepľovaniu.
Návrat nahoru
Zobrazit informace o autorovi Odeslat soukromou zprávu Odeslat e-mail
passion



Založen: Jul 22, 2005
Příspěvky: 900
Bydliště: Žilina

PříspěvekZaslal: st květen 25 2022, 6:54    Předmět: Citovat

Kukni na 5V osciloskopom. Aké je ESR kondenzátora na sekundári 5V? Ak ho nemáš čím zmerať, rovno ho vymeň.
Návrat nahoru
Zobrazit informace o autorovi Odeslat soukromou zprávu
Zaky



Založen: Oct 30, 2010
Příspěvky: 6991
Bydliště: Praha

PříspěvekZaslal: st květen 25 2022, 8:09    Předmět: Citovat

Naprázdno je napětí OK, tak regulace zjevně funguje. Problém je, když má zdroj běžet s vyšším výkonem. Vyměnil bych výstupní filtrační kondík na 5V větvi, kondík 22uF na primáru, neb může mít taky hrozný esr a vipera neuživí a kdyby to nepomohlo, tak vyměnit přímo vipera.
_________________
Krátce před tím, než se to rozbilo, tak to ještě fungovalo...
Návrat nahoru
Zobrazit informace o autorovi Odeslat soukromou zprávu
PotPalo



Založen: May 13, 2009
Příspěvky: 5922
Bydliště: BA

PříspěvekZaslal: st květen 25 2022, 10:35    Předmět: Citovat

Na výstupe sú 220uF a 1000uF, obidva kapacitou v poriadku, dokonca majú trochu viac. ESR som moc nemeral, pri odbere 500mA (10 Ohmový odpor) by to snáď malo utiahnuť. Skúšal som zavesiť na výstup ďalší 1000uF ale žiadna zmena. Neskôr ich teda skúsim na skúšku vymeniť.

Vipera vymeniť nemôžem, lebo to viper nieje a neviem čo to je. Pravý viper podľa datasheetu pracuje nad 8V (pri 8V vypína a zapína zasa pri 14,5V, zatiaľ čo tu je stabilne asi 4,5V) a potrebuje prídavné napájanie ktoré ho živí po jeho nabehnutí (tu nieje zapojené a ani navinuté), a navyše piny 5 až 8 má spojené. Toto je živené ako som písal cca 4,5V bez prídavného napájania a drží to, nebehá, a piny 5 až 8 (tie čo niesu v schéme prepojené) niesu interne spojené ako by mali. Viper to teda jednoznačne nieje. Otázne je čo to je a aké napätia tam teda majú byť.

_________________
Globálne otepľovanie je spôsobené masívnou zástavbou a rúbaním storočných stromov. Kamene namiesto trávy tiež prispievajú k otepľovaniu.
Návrat nahoru
Zobrazit informace o autorovi Odeslat soukromou zprávu Odeslat e-mail
Zaky



Založen: Oct 30, 2010
Příspěvky: 6991
Bydliště: Praha

PříspěvekZaslal: st květen 25 2022, 11:09    Předmět: Citovat

Tak ještě toto: https://www.ebastlirna.cz/modules.php?name=Forums&file=viewtopic&t=91057&start=0
Co ten kondík 22µF, ten jsi jiný zkoušel? A pokud má zdroj na výstupu CLC filtr, tak je nutné, aby byl OK ten první kondík za diodou, ten druhý za cívkou už to nezachrání.

_________________
Krátce před tím, než se to rozbilo, tak to ještě fungovalo...
Návrat nahoru
Zobrazit informace o autorovi Odeslat soukromou zprávu
PotPalo



Založen: May 13, 2009
Příspěvky: 5922
Bydliště: BA

PříspěvekZaslal: st květen 25 2022, 13:18    Předmět: Citovat

Hlásim že opravené. Bol to ten 22uF na primárnej strane, ktorý mal 19,4uF. Po jeho výmene to drží aj so záťažou 1,5A (viac som radšej neskúšal). Naprázdno je na ňom 4,50V, pri záťaži 500mA alebo 1,5A je 4,57V a na výstupe pekných 5,01V. Takže takáto banalita, a mňa to v noci nenapadlo na skúšku vymeniť. Ono ma zmiatol ten falošný viper a datasheet kde je podstatne vyššie napájacie napätie. Takže čo sa skutočne skrýva v tomto púzdre asi nezistíme.

Kondenzátory na výstupe som tiež skúšal meniť, tými to nebolo. To druhé téma (a aj tretie) som samozrejme prečítal ešte predtým.

_________________
Globálne otepľovanie je spôsobené masívnou zástavbou a rúbaním storočných stromov. Kamene namiesto trávy tiež prispievajú k otepľovaniu.
Návrat nahoru
Zobrazit informace o autorovi Odeslat soukromou zprávu Odeslat e-mail
Celeron



Založen: Apr 02, 2011
Příspěvky: 20229
Bydliště: Nový Bydžov

PříspěvekZaslal: st květen 25 2022, 13:57    Předmět: Citovat

Zkusil jsem ten FakeViper podle nožek zadat do porovnávače https://remont-aud.net/ic_power/
Je to divný už jen Vcc-1 a GND -3,4 žádnej šváb v tabulce nemá.

_________________
Jirka

Proč mi nemůže všechno chodit hned ?!!
Návrat nahoru
Zobrazit informace o autorovi Odeslat soukromou zprávu
PotPalo



Založen: May 13, 2009
Příspěvky: 5922
Bydliště: BA

PříspěvekZaslal: čt březen 21 2024, 22:12    Předmět: Citovat

Teraz som sa k tomu náhodou dostal, a pozerám že niečo by na to aj sedelo, keď sa zadá VCC 2, FB 5, DRAIN 8. Je ich tam niekoľko ktoré by pasovali, napríklad SW2604. Síce to napájanie VCC je asi o 1V mimo lebo typicky by tam malo byť 5,5V, ale to môže byť aj tým nepoužitým vinutím, takže to živí iba rozbehový vnútorný odpor.
_________________
Globálne otepľovanie je spôsobené masívnou zástavbou a rúbaním storočných stromov. Kamene namiesto trávy tiež prispievajú k otepľovaniu.
Návrat nahoru
Zobrazit informace o autorovi Odeslat soukromou zprávu Odeslat e-mail
Celeron



Založen: Apr 02, 2011
Příspěvky: 20229
Bydliště: Nový Bydžov

PříspěvekZaslal: pá březen 22 2024, 0:42    Předmět: Citovat

Koukni jestli to není stejnej případ jako jsem mměl já v PC zdroji. Tam byl Stand by na jiným švábu, bez popisu, co pinama taky neodpovídal ničemu z tabulky, co jsem dával odkaz. No a když jsem švába vyndal z desky, tak jsem zjistil, že má popis a důlek u pinu 1 dole. Nohy byly prostě ohnutý na opačnou stranu. Nejdřív jsem si myslel, že omylem navrhli zrcadlově plošák ale ostatní vícenohý součástky seděly. Prostě PRCák...
_________________
Jirka

Proč mi nemůže všechno chodit hned ?!!
Návrat nahoru
Zobrazit informace o autorovi Odeslat soukromou zprávu
kovka



Založen: Nov 26, 2006
Příspěvky: 627
Bydliště: Brumovice

PříspěvekZaslal: so březen 23 2024, 0:31    Předmět: Citovat

PotPalo, co ESR toho kondu, určitě stálo za prd, to jsi netestoval ?
Návrat nahoru
Zobrazit informace o autorovi Odeslat soukromou zprávu
PotPalo



Založen: May 13, 2009
Příspěvky: 5922
Bydliště: BA

PříspěvekZaslal: so březen 23 2024, 0:54    Předmět: Citovat

Vtedy som to akosi opomenul (alebo nemal čím merať), už neviem. Jeho výmena ale pomohla, fungovalo to.

Celé to vyzerá akoby sa nikomu podarilo vyrobiť trafáky s prerušeným vinutím, a aby ich nemusel zlikvidovať, tak na ne navrhol nejaký zdroj ktorý s tým funguje. Prečo ale použil falošne označený IO... možno aby si mohol zapýtať za zdroj viac peňazí. Alebo aby splnil zadanie že to má riadiť práve tento IO.

_________________
Globálne otepľovanie je spôsobené masívnou zástavbou a rúbaním storočných stromov. Kamene namiesto trávy tiež prispievajú k otepľovaniu.
Návrat nahoru
Zobrazit informace o autorovi Odeslat soukromou zprávu Odeslat e-mail
rnbw



Založen: Mar 21, 2006
Příspěvky: 37015
Bydliště: Bratislava

PříspěvekZaslal: so březen 23 2024, 10:33    Předmět: Citovat

Toto rozlozenie pinov pouziva kopa cinskych smejdov, napr. CR6203, THX203H. Zjavne nasli nejaky, co nepotrebuje to napajacie vinutie, tak usetrili trochu medi.
Návrat nahoru
Zobrazit informace o autorovi Odeslat soukromou zprávu
PotPalo



Založen: May 13, 2009
Příspěvky: 5922
Bydliště: BA

PříspěvekZaslal: so březen 23 2024, 14:53    Předmět: Citovat

Neušetrili, ale niečo pototo. Z nožičky trafa išiel drôt dovnútra do vinutia, ale druhý koniec som nikde nenameral, nebol vyvedený von. Zrejme výrobná vada nejakej várky trafákov, tak jej našli vhodné a ekologické využitie. Šikulkovia. Laughing
_________________
Globálne otepľovanie je spôsobené masívnou zástavbou a rúbaním storočných stromov. Kamene namiesto trávy tiež prispievajú k otepľovaniu.
Návrat nahoru
Zobrazit informace o autorovi Odeslat soukromou zprávu Odeslat e-mail
masar



Založen: Dec 03, 2005
Příspěvky: 13973

PříspěvekZaslal: so březen 23 2024, 15:08    Předmět: Citovat

PotPalo napsal(a):
...Z nožičky trafa išiel drôt dovnútra do vinutia, ale druhý koniec som nikde nenameral, nebol vyvedený von. Zrejme výrobná vada...
Přerušené vinutí jako výrobní vada, kvůli které byla navržena jiná koncepce spínaného zdroje...to je poněkud bizarní konspirace.
Jsi si jist, že se nejednalo o vývod stínění některého vinutí?
Wink
Návrat nahoru
Zobrazit informace o autorovi Odeslat soukromou zprávu Odeslat e-mail
PotPalo



Založen: May 13, 2009
Příspěvky: 5922
Bydliště: BA

PříspěvekZaslal: so březen 23 2024, 15:45    Předmět: Citovat

Ty bláho, tienenie vinutia v maličkom trafáku pre spínaný zdroj, tak to som ešte nevidel. Navyše nožička 4 nemala žiadny prípoj, ale cestička na doske od nej viedla, hoci na nej nebola ďalej osadená dióda.

Ale možné je čokoľvek, aj tienenie.

_________________
Globálne otepľovanie je spôsobené masívnou zástavbou a rúbaním storočných stromov. Kamene namiesto trávy tiež prispievajú k otepľovaniu.
Návrat nahoru
Zobrazit informace o autorovi Odeslat soukromou zprávu Odeslat e-mail
Zobrazit příspěvky z předchozích:   
Přidat nové téma   Zaslat odpověď       Obsah fóra Diskuzní fórum Elektro Bastlírny -> DVD, VHS, SAT Časy uváděny v GMT + 1 hodina
Strana 1 z 1

 
Přejdi na:  
Nemůžete odesílat nové téma do tohoto fóra.
Nemůžete odpovídat na témata v tomto fóru.
Nemůžete upravovat své příspěvky v tomto fóru.
Nemůžete mazat své příspěvky v tomto fóru.
Nemůžete hlasovat v tomto fóru.
Nemůžete připojovat soubory k příspěvkům
Můžete stahovat a prohlížet přiložené soubory

Powered by phpBB © 2001, 2005 phpBB Group
Forums ©
Nuke - Elektro Bastlirna

Informace na portálu Elektro bastlírny jsou prezentovány za účelem vzdělání čtenářů a rozšíření zájmu o elektroniku. Autoři článků na serveru neberou žádnou zodpovědnost za škody vzniklé těmito zapojeními. Rovněž neberou žádnou odpovědnost za případnou újmu na zdraví vzniklou úrazem elektrickým proudem. Autoři a správci těchto stránek nepřejímají záruku za správnost zveřejněných materiálů. Předkládané informace a zapojení jsou zveřejněny bez ohledu na případné patenty třetích osob. Nároky na odškodnění na základě změn, chyb nebo vynechání jsou zásadně vyloučeny. Všechny registrované nebo jiné obchodní známky zde použité jsou majetkem jejich vlastníků. Uvedením nejsou zpochybněna z toho vyplývající vlastnická práva. Použití konstrukcí v rozporu se zákonem je přísně zakázáno. Vzhledem k tomu, že původ předkládaných materiálů nelze žádným způsobem dohledat, nelze je použít pro komerční účely! Tento nekomerční server nemá z uvedených zapojení či konstrukcí žádný zisk. Nezodpovídáme za pravost předkládaných materiálů třetími osobami a jejich původ. V případě, že zjistíte porušení autorského práva či jiné nesrovnalosti, kontaktujte administrátory na diskuzním fóru EB.


PHP-Nuke Copyright © 2005 by Francisco Burzi. This is free software, and you may redistribute it under the GPL. PHP-Nuke comes with absolutely no warranty, for details, see the license.
Čas potřebný ke zpracování stránky 0.16 sekund