Vítejte na Elektro Bastlírn?
Nuke - Elektro Bastlirna
  Vytvořit účet Hlavní · Fórum · DDump · Profil · Zprávy · Hledat na fóru · Příspěvky na provoz EB

Vlákno na téma KORONAVIRUS - nutná registrace


Nuke - Elektro Bastlirna: Diskuzní fórum

 FAQFAQ   HledatHledat   Uživatelské skupinyUživatelské skupiny   ProfilProfil   Soukromé zprávySoukromé zprávy   PřihlášeníPřihlášení 

Zenerka jako ochrana proti přepětí&ochrana proti přepolo
Jdi na stránku Předchozí  1, 2, 3, 4, 5 ... 18, 19, 20  Další
 
Přidat nové téma   Zaslat odpověď       Obsah fóra Diskuzní fórum Elektro Bastlírny -> Teorie
Zobrazit předchozí téma :: Zobrazit následující téma  
Autor Zpráva
montana



Založen: Apr 01, 2018
Příspěvky: 323

PříspěvekZaslal: pá březen 01 2024, 22:00    Předmět: Citovat

Dík za to schéma s NPN tranzistorem plus nadatlené schéma.
Jak mám ale simulovat tu proměnlivou zátěž? Tady je to statické a chci se tedy podívat co se bude dít když se ta zátěž bude měnit. Je na to nějaké řešení? Možná dát tam nějaký logický IO který bude generovat signál po deseti mA až do 100 mA za konstantního napětí na vstupu 3.3V? Doba vysílání signálu jednoho cyklu smyčky dejme tomu deset sekund (zpomalit ta animace nejspíš jde). Víte co myslím? Signál jako schody.
Návrat nahoru
Zobrazit informace o autorovi Odeslat soukromou zprávu
Valdano



Založen: Jan 01, 2023
Příspěvky: 2804
Bydliště: Česká Lípa

PříspěvekZaslal: pá březen 01 2024, 23:06    Předmět: Citovat

montana napsal(a):
...schéma s NPN tranzistorem...
Jak mám ale simulovat tu proměnlivou zátěž?

Pro začátek by mohlo stačit vložit potenciometr do série s tím odporem v emitoru NPN tranzistoru takto. Za běhu simulace můžete posouvat táhlo umístěné na pravé straně pod popisem "Resistance" a tím měnit zátěž a sledovat jak se bude měnit proud.
Návrat nahoru
Zobrazit informace o autorovi Odeslat soukromou zprávu
montana



Založen: Apr 01, 2018
Příspěvky: 323

PříspěvekZaslal: pá březen 01 2024, 23:53    Předmět: Citovat

Já to vyřešil takto:
https://www.falstad.com/circuit/circuitjs.html?ctz=CQAgjCAMB0l3BWK0BMBmAnADiwdgShpgGy6TYogAskISCtCApgLRhgBQAbuCliGjTFe-MHygSaIDBNowEHAE4gUKKiJVrN6xnA5p1ALyYA7JovUQw0XGCpoCWMBj5h4KVrgkpY8P-8gsdUsOQ20BIXDVdUpjMwsOABcBSBitQWFoiQgWKmhsJ0ECDFwsIhdkXEF7DARiPiwDdGE3WgATJgAzAEMAVwAbRKUIzKkMkYlBSA4AdxS0hfDpuayxUXE1qFmNcazx5fDxo8iD1fFxzYOL88iUQK253bHifjU5DgBnAReVKRpaN6yEA9fofJjDeyUQGQia0MDEaAKOb-X60GGAq6RcYw-afahoKF-DCjOTgYHdUHg5EEiZUYmwiH06H0-bgBEKIA
Návrat nahoru
Zobrazit informace o autorovi Odeslat soukromou zprávu
montana



Založen: Apr 01, 2018
Příspěvky: 323

PříspěvekZaslal: so březen 02 2024, 9:48    Předmět: Citovat

Valdano,
tak to tvoje zapojení s potenciometrem a tranzistorem je zajimavé. Takže využíváš změny napětí a proudu na větvi zenerovy diody, k tomu, aby si to přivedl na bázi a reguloval tím Ic. Tranzistor tedy vnitřně mění odpor Rce od 31,9 do 583,7 aby se ten proud zreguloval.
Návrat nahoru
Zobrazit informace o autorovi Odeslat soukromou zprávu
asdf



Založen: Oct 06, 2022
Příspěvky: 532

PříspěvekZaslal: so březen 02 2024, 10:40    Předmět: Citovat

To bych úplně neřekl, že ten tranzistor mění odpor, on se jako odpor moc nechová. On na emitoru drží stejné napětí jako na bázi (přesněji asi o 0,7V nižší - je tam dioda báze-emitor). Proto se tomu říká emitorový sledovač.

Pokud by měl tranzistor na emitoru moc nízké napětí, tekl by z báze do emitoru velký proud a ještě větší (zde asi 100x větší) z kolektoru do emitoru, takže by to napětí na emitoru (tedy na zátěži) vzrostlo. Kdyby zase bylo napětí na emitoru moc velké, dioda báze-emitor by se víc zavřela a tekl by menší proud z báze do emitoru (a tedy i z kolektoru do emitoru) a napětí na zátěži v emitoru by zase spadlo. Takže se napětí na emitoru drží zhruba stejné jako na bázi.

Prostě se to chová, jako by tam byla jen dioda báze-emitor, s tím rozdílem, že většinu proudu to bere z kolektoru.
Návrat nahoru
Zobrazit informace o autorovi Odeslat soukromou zprávu Zobrazit autorovy WWW stránky
montana



Založen: Apr 01, 2018
Příspěvky: 323

PříspěvekZaslal: so březen 02 2024, 11:44    Předmět: Citovat

Nerozumím "napětí na emitoru" Jsem zvyklý na to že napětí se měří vůči dvěma body. Vůči zemi nebo vůči zenerově diodě, tedy vůči zemi. Nebo já nevím kam ty sondy momentálně zapíchneš. Mimochodem chtěl bych si koupit součástky abych si to mohl vyzkoušet a zapíchat do breadboard. Tak bych potřeboval poradit podle čeho vybíráš ten tranzistor? Díváš se na nějakou konkrétní řadu např. BC ... něco ? A na výrobci nezáleží? V těch označeních se zatím nevyznám. Nebo někdo tu psal nějaký TL taky nevím co je řada TL...
Návrat nahoru
Zobrazit informace o autorovi Odeslat soukromou zprávu
asdf



Založen: Oct 06, 2022
Příspěvky: 532

PříspěvekZaslal: so březen 02 2024, 12:11    Předmět: Citovat

montana napsal(a):
Nerozumím "napětí na emitoru" Jsem zvyklý na to že napětí se měří vůči dvěma body.
No, myslel jsem proti zemi.
montana napsal(a):
Tak bych potřeboval poradit podle čeho vybíráš ten tranzistor?
No, já koukám na to, aby měl dostatečný proud kolektorem, dostatečný ztrátový výkon a dostatečné zesílení. Pak se ještě koukám na grafy v datasheetu, jestli mi vyhovuje. Pokud nepotřebuju nic speciálního, tak mám rád BC546, ale ten ti tady stačit nebude. V tomhle obvodu je proud 200mA a výkon na tranzistoru 1,14W. Takže by mohl vyhovět třeba BD139, ale má menší zesílení, tak to bude chtít menší odpor nad tou zenerkou, třeba tak 220 ohmů.
montana napsal(a):
V těch označeních se zatím nevyznám. Nebo někdo tu psal nějaký TL taky nevím co je řada TL...
Psali tu o TL431. To je takový integrovaný obvod, který se dá použít místo zenerky. Je s tím lepší práce než se zenerkou. Ale zatím bych se tím asi nezabýval.
Návrat nahoru
Zobrazit informace o autorovi Odeslat soukromou zprávu Zobrazit autorovy WWW stránky
montana



Založen: Apr 01, 2018
Příspěvky: 323

PříspěvekZaslal: so březen 02 2024, 12:30    Předmět: Citovat

Ic je v rozsahu 9.6mA a 179 mA. To zesílení počítáš jak?

β=IC/IB?

Respektive
β=(ICmax​​−ICmin​) / (​IBmax​​−IBmin​​​)

IC je minimální a maximální proud zátěže.
IB minimální a maximální proud zenerky odečtený z VA charakteristiky.
Správně?
Návrat nahoru
Zobrazit informace o autorovi Odeslat soukromou zprávu
asdf



Založen: Oct 06, 2022
Příspěvky: 532

PříspěvekZaslal: so březen 02 2024, 12:45    Předmět: Citovat

montana napsal(a):
Ic je v rozsahu 9.6mA a 179 mA.
Navrhovali jsme to na 200mA, tak jsem vzal to.
montana napsal(a):
To zesílení počítáš jak? β=IC/IB?
Jo, tohle zesílení mám na mysli. To zesílení jsem našel v datasheetu. Mám nějaký starý a je tam h21=25. Tak jsem vzal 200mA/25=8mA. Tedy bází při připojení zátěže poteče 8mA. Tedy proud zenerkou se zmenší o 8mA, tedy z 10mA na 2mA. To je moc. Tak bych ten klidový proud zenerkou zvýšil na 20mA, aby klesl při připojení zátěže na 12mA. To už je lepší, ale stále nic moc. Ono by to asi chtělo tam dát dva tranzistory.
Návrat nahoru
Zobrazit informace o autorovi Odeslat soukromou zprávu Zobrazit autorovy WWW stránky
montana



Založen: Apr 01, 2018
Příspěvky: 323

PříspěvekZaslal: so březen 02 2024, 13:34    Předmět: Citovat

Takže ses díval na to jaký tranzistor máš k dispozici nebo jaký datasheet máš zrovna před sebou, měl si zesílení 25. Vzal si tedy tu maximální dohodnutou hodnotu, řekli jsme 200mA, podělil tím zesílením které máš k dispozici... A výsledkem je maximální proud, který poteče bází...

Jenže po připojení báze se proud zenerky sníží o proud báze, takže 10-8 = 2mA. Ale chtěli jsme tam mít 10mA. Takže si snížil rezistor před bází aby se zvýšil proud. To si spočítal z (U-Uz)/I=(9-3.3)/10=5,7/0,01 = 570Ω
nebo 5,7/0,12 = 475Ω.
Návrat nahoru
Zobrazit informace o autorovi Odeslat soukromou zprávu
montana



Založen: Apr 01, 2018
Příspěvky: 323

PříspěvekZaslal: so březen 02 2024, 14:12    Předmět: Citovat

Mosfety se taky dají použít pro zesílení? Já tu mám nějakou součástku, resp. dvě součástky, které jsem koupil když mi někdo dal návrh na vytvoření regulátoru ventilátoru. Já myslím ale že to jsou mosfety protože báze či gate je na levé straně. Nicméně když jsem to měřil tak to zesílení bylo dost velké. A navíc u té jedné součástky nemůžu přečíst co to je... Ta jedna součástka BD239C je prý od 100V a výš tak to je mi k ničemu. Ta menší součástka snad má označení BC306 nebo GC30B ale toto jsem na tme nenašel.
Návrat nahoru
Zobrazit informace o autorovi Odeslat soukromou zprávu
asdf



Založen: Oct 06, 2022
Příspěvky: 532

PříspěvekZaslal: so březen 02 2024, 14:53    Předmět: Citovat

montana napsal(a):
To si spočítal z (U-Uz)/I=(9-3.3)/10=5,7/0,01 = 570Ω
nebo 5,7/0,12 = 475Ω.
Já počítal (9V-4V)/20mA=250 ohm. Aby bylo bez zátěže 20mA a se zátěží o 8mA míň, tedy 12mA. Pozor, ta zenerka je na 4V, protože napětí B-E je asi 0,7V.
Návrat nahoru
Zobrazit informace o autorovi Odeslat soukromou zprávu Zobrazit autorovy WWW stránky
asdf



Založen: Oct 06, 2022
Příspěvky: 532

PříspěvekZaslal: so březen 02 2024, 14:59    Předmět: Citovat

Ten BD239C bude ideální. Ten do toho vraž. BD239C
Návrat nahoru
Zobrazit informace o autorovi Odeslat soukromou zprávu Zobrazit autorovy WWW stránky
asdf



Založen: Oct 06, 2022
Příspěvky: 532

PříspěvekZaslal: so březen 02 2024, 15:06    Předmět: Citovat

montana napsal(a):
Mosfety se taky dají použít pro zesílení?
Jo, taky, s těma ti ale poradí někdo jiný, já ještě žádný nepoužil, tak nebudu dělat chytrého.
Návrat nahoru
Zobrazit informace o autorovi Odeslat soukromou zprávu Zobrazit autorovy WWW stránky
DukeNuke



Založen: Apr 02, 2018
Příspěvky: 1815

PříspěvekZaslal: so březen 02 2024, 19:52    Předmět: Citovat

K tomu:
- pokud uvažujeme sd¨tabilizátor s jedním trandem (tak jak jsem ho sem dal), pak minimální proud na 2/3 povolených. A je to proto, že ať už bude proud bází jakýkoli, nehrozí mi to, že mi proud zenerkou sjede pod koleno, což se mi u 8mA stane. není to žádná raketová věda, ani nic kritického.
Trand má c¨dejme tomu β=50
Pak mi do báze při Ic=200mA potečou 4mA. A když poženu zenerkou 50mA, tak je to zanedbatelné.
Když kvůli přechodu BE vezmu zenerku 3V9, pak napětí na odporu bude 9-3,9=5,1V. R=5,1/0,05=102Ω. Klidně tam dám 100Ω a hotové, vyřízené. Můžu s tím laborovat a posouvat pracovní bod, ale to je u tohoto zapojení tak všechno. A pracovní bod může být u každé zenerky jiný, součístky se mezi sebou taky liší. To se pak řeší úpravou schematu.
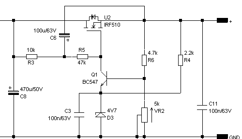
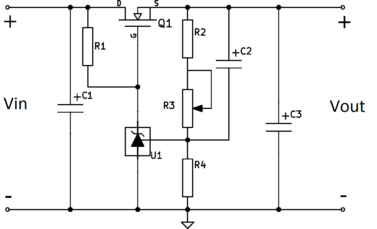
Ptal ses na mosfet - ano lze to. Přikládám dvě schemata, to první je zdroj, který jsem použil ve vlastním generátoru. To druhé zdroj s použitím reference TL431. Všimni si, jak jsou si schémata podobná.



TL431FET.gif
 Komentář:
 Velikost:  15.32 kB
 Zobrazeno:  42 krát

TL431FET.gif



ZdrojMOSFET.gif
 Komentář:
 Velikost:  4.4 kB
 Zobrazeno:  41 krát

ZdrojMOSFET.gif




Naposledy upravil DukeNuke dne so březen 02 2024, 19:57, celkově upraveno 1 krát.
Návrat nahoru
Zobrazit informace o autorovi Odeslat soukromou zprávu
Zobrazit příspěvky z předchozích:   
Přidat nové téma   Zaslat odpověď       Obsah fóra Diskuzní fórum Elektro Bastlírny -> Teorie Časy uváděny v GMT + 1 hodina
Jdi na stránku Předchozí  1, 2, 3, 4, 5 ... 18, 19, 20  Další
Strana 4 z 20

 
Přejdi na:  
Nemůžete odesílat nové téma do tohoto fóra.
Nemůžete odpovídat na témata v tomto fóru.
Nemůžete upravovat své příspěvky v tomto fóru.
Nemůžete mazat své příspěvky v tomto fóru.
Nemůžete hlasovat v tomto fóru.
Nemůžete připojovat soubory k příspěvkům
Můžete stahovat a prohlížet přiložené soubory

Powered by phpBB © 2001, 2005 phpBB Group
Forums ©
Nuke - Elektro Bastlirna

Informace na portálu Elektro bastlírny jsou prezentovány za účelem vzdělání čtenářů a rozšíření zájmu o elektroniku. Autoři článků na serveru neberou žádnou zodpovědnost za škody vzniklé těmito zapojeními. Rovněž neberou žádnou odpovědnost za případnou újmu na zdraví vzniklou úrazem elektrickým proudem. Autoři a správci těchto stránek nepřejímají záruku za správnost zveřejněných materiálů. Předkládané informace a zapojení jsou zveřejněny bez ohledu na případné patenty třetích osob. Nároky na odškodnění na základě změn, chyb nebo vynechání jsou zásadně vyloučeny. Všechny registrované nebo jiné obchodní známky zde použité jsou majetkem jejich vlastníků. Uvedením nejsou zpochybněna z toho vyplývající vlastnická práva. Použití konstrukcí v rozporu se zákonem je přísně zakázáno. Vzhledem k tomu, že původ předkládaných materiálů nelze žádným způsobem dohledat, nelze je použít pro komerční účely! Tento nekomerční server nemá z uvedených zapojení či konstrukcí žádný zisk. Nezodpovídáme za pravost předkládaných materiálů třetími osobami a jejich původ. V případě, že zjistíte porušení autorského práva či jiné nesrovnalosti, kontaktujte administrátory na diskuzním fóru EB.


PHP-Nuke Copyright © 2005 by Francisco Burzi. This is free software, and you may redistribute it under the GPL. PHP-Nuke comes with absolutely no warranty, for details, see the license.
Čas potřebný ke zpracování stránky 0.37 sekund