Vítejte na Elektro Bastlírn?
Nuke - Elektro Bastlirna
  Vytvořit účet Hlavní · Fórum · DDump · Profil · Zprávy · Hledat na fóru · Příspěvky na provoz EB

Vlákno na téma KORONAVIRUS - nutná registrace


Nuke - Elektro Bastlirna: Diskuzní fórum

 FAQFAQ   HledatHledat   Uživatelské skupinyUživatelské skupiny   ProfilProfil   Soukromé zprávySoukromé zprávy   PřihlášeníPřihlášení 

Zesilovač s malým zkreslením
Jdi na stránku Předchozí  1, 2, 3, 4, 5, 6, 7, 8, 9  Další
 
Přidat nové téma   Zaslat odpověď       Obsah fóra Diskuzní fórum Elektro Bastlírny -> Teorie
Zobrazit předchozí téma :: Zobrazit následující téma  
Autor Zpráva
feliz_navidad



Založen: Oct 15, 2009
Příspěvky: 870

PříspěvekZaslal: út únor 13 2024, 18:25    Předmět: Citovat

TIP36 použiješ místo spodní 2N3055. Musíš ale upravit zapojení, spodní budič + TIP36 zapojíš zrcadlově s horními tranzistory.
Návrat nahoru
Zobrazit informace o autorovi Odeslat soukromou zprávu
danhard



Založen: Mar 05, 2007
Příspěvky: 6544
Bydliště: Jesenice u Prahy

PříspěvekZaslal: út únor 13 2024, 18:27    Předmět: Citovat

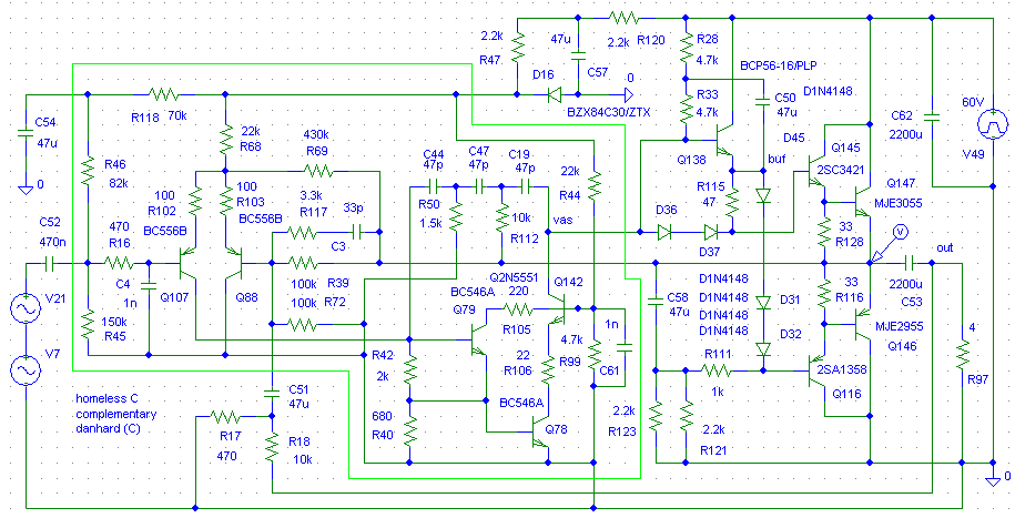
Ale to je simulační schema pro kvazikomplement, na komplement je jiná varianta.
Je tam vyznačené, co bude na té smd destičce.
Ještě to bude chtít doplnit výstupní RL člen a Zobel RC.



homelessC.png
 Komentář:
 Velikost:  19.82 kB
 Zobrazeno:  146 krát

homelessC.png


Návrat nahoru
Zobrazit informace o autorovi Odeslat soukromou zprávu Odeslat e-mail
feliz_navidad



Založen: Oct 15, 2009
Příspěvky: 870

PříspěvekZaslal: út únor 13 2024, 21:57    Předmět: Citovat

Dají se místo BCP56 a jako budiče použít BD(KD)139/140?
Návrat nahoru
Zobrazit informace o autorovi Odeslat soukromou zprávu
danhard



Založen: Mar 05, 2007
Příspěvky: 6544
Bydliště: Jesenice u Prahy

PříspěvekZaslal: út únor 13 2024, 22:36    Předmět: Citovat

Dají, na tom tranzistoru bufferu je v klidu cca 400mW, tak tam nestačí TO92, ale něco aspoň s 1W ztrátou a s betou přes 100, třeba BD139-16.

Jako budiče by měly stačit také, ale simulátor snese všechno, ty 2N3055 jsou tam právě abych zkontroloval poměry s mizernými tranzistory Very Happy

Používám radši KSA1220A/KSC2690A, ty jsou odolnější.
Na simulaci používám co mám, mám starý PSpice a tam je to s knihovnama ubohý.


Naposledy upravil danhard dne út únor 13 2024, 23:03, celkově upraveno 1 krát.
Návrat nahoru
Zobrazit informace o autorovi Odeslat soukromou zprávu Odeslat e-mail
feliz_navidad



Založen: Oct 15, 2009
Příspěvky: 870

PříspěvekZaslal: út únor 13 2024, 23:02    Předmět: Citovat

Kde by bezdomovec sebral KSA1220A/KSC2690A, ty v kontejneru nenajdeš Smile

EDIT: Ve starém (DOSovském) PSpice byl program Parts.exe, pomocí kterého se daly modely dobře vytvářet nebo upravovat, pokud jsi znal parametry z katalogu nebo měření.
Návrat nahoru
Zobrazit informace o autorovi Odeslat soukromou zprávu
danhard



Založen: Mar 05, 2007
Příspěvky: 6544
Bydliště: Jesenice u Prahy

PříspěvekZaslal: st únor 14 2024, 7:27    Předmět: Citovat

Najdu je u mě v šuplíku, jelikž jsem se prozíravě předzásobil.

Ad FukAMP - audioweb, pokud platí schema z #43, tak má Laco zapojenou kompenzaci špatně, jak jsem upozornil v #45 Very Happy
Kromtoho používá hodnoty, které opsal z nějaké ranné verze bezdomovce.

https://www.audioweb.cz/viewtopic.php?pid=399215#p399215
https://www.audioweb.cz/viewtopic.php?pid=399221#p399221


Naposledy upravil danhard dne st únor 14 2024, 7:43, celkově upraveno 2 krát.
Návrat nahoru
Zobrazit informace o autorovi Odeslat soukromou zprávu Odeslat e-mail
ok1hga



Založen: Nov 28, 2006
Příspěvky: 12603
Bydliště: Česká Třebová

PříspěvekZaslal: st únor 14 2024, 7:35    Předmět: Citovat

danhard napsal(a):
Ad FukAMP - audioweb, pokud platí schema z #43, tak má Laco zapojenou kompenzaci špatně, jak jsem upozornil v #45 Very Happy

Vašku prosím,
když sem dáš takovou informaci, podlož to zrovna přímým odkazem.
. . . to jsou špalky pindů, nezáživného textu, než se k tomu člověk dopracuje a dohledá to . . .
Návrat nahoru
Zobrazit informace o autorovi Odeslat soukromou zprávu
feliz_navidad



Založen: Oct 15, 2009
Příspěvky: 870

PříspěvekZaslal: st únor 14 2024, 8:06    Předmět: Citovat

danhard napsal(a):
Najdu je u mě v šuplíku, jelikž jsem se prozíravě předzásobil.

Já jich mám taky dost, ale když se zesilovač jmenuje bezdomovec, tak tam už z principu nemůžou být.
Přípustné jsou jen použité součástky z elektrošrotu Very Happy
Návrat nahoru
Zobrazit informace o autorovi Odeslat soukromou zprávu
danhard



Založen: Mar 05, 2007
Příspěvky: 6544
Bydliště: Jesenice u Prahy

PříspěvekZaslal: st únor 14 2024, 8:36    Předmět: Citovat

Těch tu má taky dost Very Happy

https://k1.spdns.de/Vintage/Sinclair/Other%20Inventions/Project%2060%20-%20Stereo%20Amplifier/

V podstatě bezdomovec není o mnoho složitější, než Sinclair Z30, rozhodně to má víc společného, než to, co se Z30 vytvořili ostatní plagiátoři.

https://www.hadex.cz/w616-zesilovac-50w-stavebnice/

https://www.audiosciencereview.com/forum/index.php?threads/50-years-of-sinclair-z-30-amplifier-and-40-years-of-my-diy-mods.20198/


Naposledy upravil danhard dne st únor 14 2024, 9:31, celkově upraveno 1 krát.
Návrat nahoru
Zobrazit informace o autorovi Odeslat soukromou zprávu Odeslat e-mail
ok1hga



Založen: Nov 28, 2006
Příspěvky: 12603
Bydliště: Česká Třebová

PříspěvekZaslal: st únor 14 2024, 9:20    Předmět: Citovat

Vašku díky,
. . . zase je co studovat a o čem přemýšlet.
Návrat nahoru
Zobrazit informace o autorovi Odeslat soukromou zprávu
Cust



Založen: Jan 17, 2007
Příspěvky: 7165
Bydliště: Milotice u Kyjova

PříspěvekZaslal: st únor 14 2024, 9:21    Předmět: Citovat

Já ti toho bezdomovce ubytuju! Staré součástky jsem vyházel nebo rozdal na elektroSPŠ, aby měli žáci co odhulit. Takže pro mě zesilovač navržený na součástky ze šuplíku, které nejdou už koupit, je naprosto bezcenný.
Návrat nahoru
Zobrazit informace o autorovi Odeslat soukromou zprávu Odeslat e-mail
danhard



Založen: Mar 05, 2007
Příspěvky: 6544
Bydliště: Jesenice u Prahy

PříspěvekZaslal: st únor 14 2024, 9:33    Předmět: Citovat

Není to závislé na použitém materiálu, jen by měly být správně dimenzované prvky na svých místech.
Návrat nahoru
Zobrazit informace o autorovi Odeslat soukromou zprávu Odeslat e-mail
feliz_navidad



Založen: Oct 15, 2009
Příspěvky: 870

PříspěvekZaslal: st únor 14 2024, 9:39    Předmět: Citovat

Cust napsal(a):
Takže pro mě zesilovač navržený na součástky ze šuplíku, které nejdou už koupit, je naprosto bezcenný.

Souhlas, ale BD139/140 ještě nejsou úplně obsolete.
Návrat nahoru
Zobrazit informace o autorovi Odeslat soukromou zprávu
danhard



Založen: Mar 05, 2007
Příspěvky: 6544
Bydliště: Jesenice u Prahy

PříspěvekZaslal: st únor 14 2024, 10:50    Předmět: Citovat

Ono když porovnáš datasheety, tak se dá najít určitá podobnost s modernějšími tranzistory.
Takže když se chip vyrábí, tak je zapotřebí ho jen jinak zapouzdřit.
Ale prosil bych od značkového výrobce, číňan je schopen s jedním chipem a jedním pouzdrem vyrobit úplně cokoliv Very Happy

https://pdf1.alldatasheet.com/datasheet-pdf/download/44436/SIEMENS/BD139.html
https://pdf.datasheetcatalog.com/datasheet/siemens/BC639.pdf
https://pdf.datasheetcatalog.com/datasheet/siemens/BCP55-16.pdf
Návrat nahoru
Zobrazit informace o autorovi Odeslat soukromou zprávu Odeslat e-mail
feliz_navidad



Založen: Oct 15, 2009
Příspěvky: 870

PříspěvekZaslal: st únor 14 2024, 11:24    Předmět: Citovat

Bohužel není BD jako BD. Ty od STM/ONSemi mají nad 22V dost ořízlou SOA:
https://www.tme.eu/Document/6faf2ed7fbfd3eb6a653c5637d1430a5/BD135_137_139.PDF
Návrat nahoru
Zobrazit informace o autorovi Odeslat soukromou zprávu
Zobrazit příspěvky z předchozích:   
Přidat nové téma   Zaslat odpověď       Obsah fóra Diskuzní fórum Elektro Bastlírny -> Teorie Časy uváděny v GMT + 1 hodina
Jdi na stránku Předchozí  1, 2, 3, 4, 5, 6, 7, 8, 9  Další
Strana 6 z 9

 
Přejdi na:  
Nemůžete odesílat nové téma do tohoto fóra.
Nemůžete odpovídat na témata v tomto fóru.
Nemůžete upravovat své příspěvky v tomto fóru.
Nemůžete mazat své příspěvky v tomto fóru.
Nemůžete hlasovat v tomto fóru.
Nemůžete připojovat soubory k příspěvkům
Můžete stahovat a prohlížet přiložené soubory

Powered by phpBB © 2001, 2005 phpBB Group
Forums ©
Nuke - Elektro Bastlirna

Informace na portálu Elektro bastlírny jsou prezentovány za účelem vzdělání čtenářů a rozšíření zájmu o elektroniku. Autoři článků na serveru neberou žádnou zodpovědnost za škody vzniklé těmito zapojeními. Rovněž neberou žádnou odpovědnost za případnou újmu na zdraví vzniklou úrazem elektrickým proudem. Autoři a správci těchto stránek nepřejímají záruku za správnost zveřejněných materiálů. Předkládané informace a zapojení jsou zveřejněny bez ohledu na případné patenty třetích osob. Nároky na odškodnění na základě změn, chyb nebo vynechání jsou zásadně vyloučeny. Všechny registrované nebo jiné obchodní známky zde použité jsou majetkem jejich vlastníků. Uvedením nejsou zpochybněna z toho vyplývající vlastnická práva. Použití konstrukcí v rozporu se zákonem je přísně zakázáno. Vzhledem k tomu, že původ předkládaných materiálů nelze žádným způsobem dohledat, nelze je použít pro komerční účely! Tento nekomerční server nemá z uvedených zapojení či konstrukcí žádný zisk. Nezodpovídáme za pravost předkládaných materiálů třetími osobami a jejich původ. V případě, že zjistíte porušení autorského práva či jiné nesrovnalosti, kontaktujte administrátory na diskuzním fóru EB.


PHP-Nuke Copyright © 2005 by Francisco Burzi. This is free software, and you may redistribute it under the GPL. PHP-Nuke comes with absolutely no warranty, for details, see the license.
Čas potřebný ke zpracování stránky 0.15 sekund