Vítejte na Elektro Bastlírn?
Nuke - Elektro Bastlirna
  Vytvořit účet Hlavní · Fórum · DDump · Profil · Zprávy · Hledat na fóru · Příspěvky na provoz EB

Vlákno na téma KORONAVIRUS - nutná registrace


Nuke - Elektro Bastlirna: Diskuzní fórum

 FAQFAQ   HledatHledat   Uživatelské skupinyUživatelské skupiny   ProfilProfil   Soukromé zprávySoukromé zprávy   PřihlášeníPřihlášení 

gitarovy efekt s arduinom - uprava
Jdi na stránku Předchozí  1, 2
 
Přidat nové téma   Zaslat odpověď       Obsah fóra Diskuzní fórum Elektro Bastlírny -> Řešení problémů s různými konstrukcemi
Zobrazit předchozí téma :: Zobrazit následující téma  
Autor Zpráva
DukeNuke



Založen: Apr 02, 2018
Příspěvky: 1816

PříspěvekZaslal: ne únor 04 2024, 20:24    Předmět: Citovat

samec napsal(a):
4k7 vstupná impedancia pre gitaru je asi trochu málo. Väčšinou je tam 500k
Máš pravdu předsedo. To mi uniklo...
Návrat nahoru
Zobrazit informace o autorovi Odeslat soukromou zprávu
Cust



Založen: Jan 17, 2007
Příspěvky: 7139
Bydliště: Milotice u Kyjova

PříspěvekZaslal: út únor 06 2024, 11:27    Předmět: Citovat

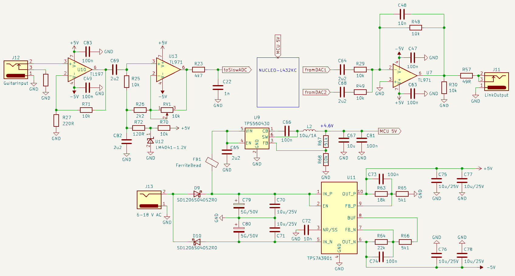
Tak toto by mohlo být funkční... Kdybych to dělal pro sebe, tak na vstupu pořeším EMI a hlavně tam dám JFET. Tady je to s CMOS operákem, bipolar bych tam nedával, protože by stejnosměrně sytil kytarové snímače. Zdroj je AC zásuvkový adaptér. S napětím bych šel raději co nejvýše, aby napájení MCU nepřesytilo napájecí trafo. Na výstup si můžeš dát bestiální dělič, aby jsi to mohl dát do kytarového vstupu na kombu.
EDIT: ten operák TLV197... na vstup můžeš dát kondík - zamezíš DC sycení snímačů... Nejlepší zdroj by byl na vstupu spínaný na +-5V např a za ním LDO na ±3V. Nic by se nepřesycovalo a mohl by jsi to napájet z DC adaptéru. Ale už to zase bude složitější a DCDC navíc můžou rušit.



GuitarII.png
 Komentář:
 Velikost:  126.22 kB
 Zobrazeno:  81 krát

GuitarII.png


Návrat nahoru
Zobrazit informace o autorovi Odeslat soukromou zprávu Odeslat e-mail
DukeNuke



Založen: Apr 02, 2018
Příspěvky: 1816

PříspěvekZaslal: út únor 06 2024, 13:13    Předmět: Citovat

Kondík na vstup v každém případě. Každá kytara má minimálně poťák hlasitosti. DC proud poťákem by šuměl.
Návrat nahoru
Zobrazit informace o autorovi Odeslat soukromou zprávu
Cust



Založen: Jan 17, 2007
Příspěvky: 7139
Bydliště: Milotice u Kyjova

PříspěvekZaslal: út únor 06 2024, 13:22    Předmět: Citovat

Si nejsem jist, bias proud operáku podle mne uvidí DC odpor snímače, ne poťák... Chce to zkusit, každopádně vliv na chování kytary to asi bude mít. Rozhodně ne BJT tranzistor na vstupu bez kondíku.
Návrat nahoru
Zobrazit informace o autorovi Odeslat soukromou zprávu Odeslat e-mail
HF_Tech



Založen: Apr 25, 2022
Příspěvky: 1844

PříspěvekZaslal: út únor 06 2024, 15:06    Předmět: Citovat

No, koukám, že kdybych si to dělal pro sebe, tak tam nedám arduino desku, ale naklikám si to na teensy:
https://www.pjrc.com/teensy/td_libs_Audio.html
https://www.pjrc.com/teensy/gui/?info=AudioEffectFreeverb
Návrat nahoru
Zobrazit informace o autorovi Odeslat soukromou zprávu
samec



Založen: Dec 19, 2017
Příspěvky: 5966

PříspěvekZaslal: út únor 06 2024, 15:19    Předmět: Citovat

Cust napsal(a):
by stejnosměrně sytil kytarové snímače
V gitarových snímačoch sú veľké permanentné magnety. S tými nejaké 0,0nič prídavné sýtenie nepohne.

Teensy? Veď za tú cenu môžem mať raspberry alebo iné ovocie Pi, alebo zo založne android s nejakou gitarovou appkou.

Po prvotných testoch toho arduino projektu mám niekoľko ďalších pripomienok. Vstupný kondenzátor 100nF je príliš veľký, spolu so vstupným odporom 500kΩ definuje spodnú frekvenciu 3Hz. Aj 10nF je viac než dosť, stačilo by aj 2,2nF. Ďalej vstupné low pass filtre sú 4,7kΩ, 6,8nF, 5kHz. V kóde je však samplovacia frekvencia ADC nastavená na 38kHz (prescaler 32). To je zbytočný nepomer. Aj takto to nejako funguje, ale polovičná samplovacia frekvencia a k tomu vyššia frekvencia low pass filtra asi viac vyhovie. Zdvojnásobí sa tak aj delay echo efektu. Výstupnému filtru sa ešte špeciálne povenujem neskôr.


Naposledy upravil samec dne út únor 06 2024, 17:14, celkově upraveno 1 krát.
Návrat nahoru
Zobrazit informace o autorovi Odeslat soukromou zprávu
ferdislav



Založen: Aug 15, 2011
Příspěvky: 1249
Bydliště: Mostecko

PříspěvekZaslal: út únor 06 2024, 17:02    Předmět: Citovat

U vetsiny kyt efektů je na vstupu kondenzátor
Návrat nahoru
Zobrazit informace o autorovi Odeslat soukromou zprávu
Cust



Založen: Jan 17, 2007
Příspěvky: 7139
Bydliště: Milotice u Kyjova

PříspěvekZaslal: út únor 06 2024, 17:25    Předmět: Citovat

a výš proč? EDIT: Myslím, že je to protože většina efektů jede na single supply a proto mají kondíky i na výstupu...

co se týče filtru a sampl rate, tak je to ok, na 33 kHz budeš mít stále signál, jen ani ne 10x potlačen...
Návrat nahoru
Zobrazit informace o autorovi Odeslat soukromou zprávu Odeslat e-mail
ferdislav



Založen: Aug 15, 2011
Příspěvky: 1249
Bydliště: Mostecko

PříspěvekZaslal: čt únor 08 2024, 16:57    Předmět: Citovat

Vím, nechceme tam mít v cestě ss napětí , možná bych přidal i že hodnota se volí nižší než u audia, bo u kytary moc hluboké tóny nechceme
Já bych dal kondik asi všude, tohle zařízení se dá zapojit leckam, tak pro jistotu...
Návrat nahoru
Zobrazit informace o autorovi Odeslat soukromou zprávu
Zobrazit příspěvky z předchozích:   
Přidat nové téma   Zaslat odpověď       Obsah fóra Diskuzní fórum Elektro Bastlírny -> Řešení problémů s různými konstrukcemi Časy uváděny v GMT + 1 hodina
Jdi na stránku Předchozí  1, 2
Strana 2 z 2

 
Přejdi na:  
Nemůžete odesílat nové téma do tohoto fóra.
Nemůžete odpovídat na témata v tomto fóru.
Nemůžete upravovat své příspěvky v tomto fóru.
Nemůžete mazat své příspěvky v tomto fóru.
Nemůžete hlasovat v tomto fóru.
Nemůžete připojovat soubory k příspěvkům
Můžete stahovat a prohlížet přiložené soubory

Powered by phpBB © 2001, 2005 phpBB Group
Forums ©
Nuke - Elektro Bastlirna

Informace na portálu Elektro bastlírny jsou prezentovány za účelem vzdělání čtenářů a rozšíření zájmu o elektroniku. Autoři článků na serveru neberou žádnou zodpovědnost za škody vzniklé těmito zapojeními. Rovněž neberou žádnou odpovědnost za případnou újmu na zdraví vzniklou úrazem elektrickým proudem. Autoři a správci těchto stránek nepřejímají záruku za správnost zveřejněných materiálů. Předkládané informace a zapojení jsou zveřejněny bez ohledu na případné patenty třetích osob. Nároky na odškodnění na základě změn, chyb nebo vynechání jsou zásadně vyloučeny. Všechny registrované nebo jiné obchodní známky zde použité jsou majetkem jejich vlastníků. Uvedením nejsou zpochybněna z toho vyplývající vlastnická práva. Použití konstrukcí v rozporu se zákonem je přísně zakázáno. Vzhledem k tomu, že původ předkládaných materiálů nelze žádným způsobem dohledat, nelze je použít pro komerční účely! Tento nekomerční server nemá z uvedených zapojení či konstrukcí žádný zisk. Nezodpovídáme za pravost předkládaných materiálů třetími osobami a jejich původ. V případě, že zjistíte porušení autorského práva či jiné nesrovnalosti, kontaktujte administrátory na diskuzním fóru EB.


PHP-Nuke Copyright © 2005 by Francisco Burzi. This is free software, and you may redistribute it under the GPL. PHP-Nuke comes with absolutely no warranty, for details, see the license.
Čas potřebný ke zpracování stránky 0.30 sekund