Vítejte na Elektro Bastlírn?
Nuke - Elektro Bastlirna
  Vytvořit účet
Hlavní · Fórum · DDump · Profil · Zprávy · Hledat na fóru


Nuke - Elektro Bastlirna: Diskuzní fórum

 FAQFAQ   HledatHledat   Uživatelské skupinyUživatelské skupiny   ProfilProfil   Soukromé zprávySoukromé zprávy   PřihlášeníPřihlášení 

gitarovy efekt s arduinom - uprava
Jdi na stránku 1, 2  Další
 
Přidat nové téma   Zaslat odpověď       Obsah fóra Diskuzní fórum Elektro Bastlírny -> Řešení problémů s různými konstrukcemi
Zobrazit předchozí téma :: Zobrazit následující téma  
Autor Zpráva
samec



Založen: Dec 19, 2017
Příspěvky: 6330

PříspěvekZaslal: so leden 20 2024, 21:11    Předmět: gitarovy efekt s arduinom - uprava Citovat

Na internetoch som našiel zaujímavý projekt Arduino UNO Guitar Pedal.

Až na TL972 sa to dá poskladať zo šuflikoových zásob. A to je hneď prvá otázka, že čím nahradiť v naších končinách tento operačný zosilňovač. Alebo je tak dobrý, že sa mi oplatí z ďaleka objednať rovno 100 kusov do zásoby aj pre iné arduinové projekty? V miestnom obchode podľa webstránky by snáď mal byť MCP602. A tu sa natíska hneď druhá otázka. Vypili konštruktéri príliš veľa kávy, alebo prečo je tých MCP6xx až MCP6xxx tak veľa rôznych typov?

Čo sa týka zapojenia toho gitarového efektu, chcel by som zmeniť vstupný a výstupný operačný zosilňovač na kompresor a expander, aby sa efektívnejšie využil A/D prevodník. Tak keby mal niekto jednoduché overené zapojenie s 1N4148 diódami, aby som nemusel objavovať koleso...

Ďalšiu úpravu by som si predstavoval v znížení výstupného šumu zmenou výstupu z jednoduchého PWM na sample-hold... Rolling Eyes Question
Mánička
Návrat nahoru
Zobrazit informace o autorovi Odeslat soukromou zprávu
DukeNuke



Založen: Apr 02, 2018
Příspěvky: 1975

PříspěvekZaslal: so leden 20 2024, 21:52    Předmět: Citovat

Pokud chceš radu kytaristy, tak se na tohle vykašli. A to myslím smrtelně vážně.
Návrat nahoru
Zobrazit informace o autorovi Odeslat soukromou zprávu
HF_Tech



Založen: Apr 25, 2022
Příspěvky: 2189

PříspěvekZaslal: ne leden 21 2024, 8:58    Předmět: Citovat

Vyhledem k tomu, jak s tím signálem arduino zachází, tak tam klidně můžeš vrazit něco dostupnějšího. Na vyzkoušení by asi stačil TS912, ten mají poláci v pouzdře SO08.
U těch MCP6xx pozor na varianty s prohozenými nožičkami.
Je to jen taková hračka jak si osahat princip a trochu si zablbnou a pak se to dá přenést na lepší hardware.
Návrat nahoru
Zobrazit informace o autorovi Odeslat soukromou zprávu
Hill
Administrátor


Založen: Sep 10, 2004
Příspěvky: 21144
Bydliště: Jičín, Český ráj

PříspěvekZaslal: ne leden 21 2024, 11:12    Předmět: Citovat

U Mousera mají TLC2202 v DIP, prodávají i po jednom kusu. Podle mne (a toho, co se se signálem děje v tom arduinu), rozdíl nepoznáš.

Naposledy upravil Hill dne ne leden 21 2024, 11:22, celkově upraveno 1 krát.
Návrat nahoru
Zobrazit informace o autorovi Odeslat soukromou zprávu
samec



Založen: Dec 19, 2017
Příspěvky: 6330

PříspěvekZaslal: ne leden 21 2024, 11:14    Předmět: Citovat

Vďaka za tipy, ale na bastlenie hľadám skôr niečo v THT puzdre. SMD je pre automaty. Ja už na to nevidím.
Návrat nahoru
Zobrazit informace o autorovi Odeslat soukromou zprávu
Michal22



Založen: Mar 28, 2012
Příspěvky: 8241
Bydliště: Brno

PříspěvekZaslal: ne leden 21 2024, 23:07    Předmět: Citovat

U Mouseru mají i v DIL8: TL972IP.
Ale chce to vzít více materiálu, aby bylo poštovné zdarma.

_________________
Civilizace založená na oboustranné lepící pásce nemůže dobře skončit...
I kdyby se z tebe jednou stal král, neodsuzuj lidi, kteří ti nebudou provolávat slávu- raději se zeptej sám sebe, proč tomu tak není...
Návrat nahoru
Zobrazit informace o autorovi Odeslat soukromou zprávu Odeslat e-mail
Cust



Založen: Jan 17, 2007
Příspěvky: 7251
Bydliště: Milotice u Kyjova

PříspěvekZaslal: po leden 22 2024, 0:10    Předmět: Citovat

S tím operákem problém není, dá se nahradit i něčím lepším...
Problém je v Arduinu. "Staré" Arduina mají jen PWM výstup a navíc pomalý. Nové Arduina založené na SAM čipech mají normální DAC, ale neumí dávat výstup od nuly - to je sice nepohodlné, ale řešitelmé. Osobně, kdybych tohle řešil tímto způsobem, tak by si vybral nějaký ARM prosceor od STM, který má slušný DAC. Vývojové (nazývají je nucleo) desky jsou víceméně kompatiblní s Arduinem a lze je programovat v Arduino IDE. Výsledek bude o mnoho výše.
Návrat nahoru
Zobrazit informace o autorovi Odeslat soukromou zprávu Odeslat e-mail
samec



Založen: Dec 19, 2017
Příspěvky: 6330

PříspěvekZaslal: so únor 03 2024, 16:09    Předmět: Citovat

Začal som to skladať skúšobne na denko a prišlo mi to príliš prekomplikované, tak som na začiatok vyhádzal nejaké zbytočnosti.


efekt_uprava.png
 Komentář:
 Velikost:  192.28 kB
 Zobrazeno:  104 krát

efekt_uprava.png


Návrat nahoru
Zobrazit informace o autorovi Odeslat soukromou zprávu
Cust



Založen: Jan 17, 2007
Příspěvky: 7251
Bydliště: Milotice u Kyjova

PříspěvekZaslal: so únor 03 2024, 16:29    Předmět: Citovat

Čus, jen zběžně jsem se na to mrknul a asi to fungovat bude... Mám dvě poznámky:
- nechceš udělat záporné napětí pro operáky alespoň pomocí 7660?
- nechceš se vykašlat na Arduino UNO a dát tam nějaké, které má DAC?
Návrat nahoru
Zobrazit informace o autorovi Odeslat soukromou zprávu Odeslat e-mail
samec



Založen: Dec 19, 2017
Příspěvky: 6330

PříspěvekZaslal: so únor 03 2024, 22:23    Předmět: Citovat

1. Záporné napätie z operaku na vstupe arduina, či iného procesora veľmi nevyužijem.
2. ani nie, páči sa mi to takto lacné, minimalistické. DA prevdník viem vyskladať z rezistorov. Výstupov má arduino dosť. S využitím tretieho stavu ich stačí aj menej. Ale aj 60kHz PWM je na gitaru viac než dosť. Možno by bol zaujímavý filter s obvodom sample hold.



arduino_gitara_efekt_denko.png
 Komentář:
 Velikost:  263.21 kB
 Zobrazeno:  74 krát

arduino_gitara_efekt_denko.png


Návrat nahoru
Zobrazit informace o autorovi Odeslat soukromou zprávu
Cust



Založen: Jan 17, 2007
Příspěvky: 7251
Bydliště: Milotice u Kyjova

PříspěvekZaslal: ne únor 04 2024, 0:03    Předmět: Citovat

ad 1) to jsem po tobě ani nechtěl
ad 2) z rezistorů vyskládáš akorát tak přepínač napěťových úrovní, ne DAC

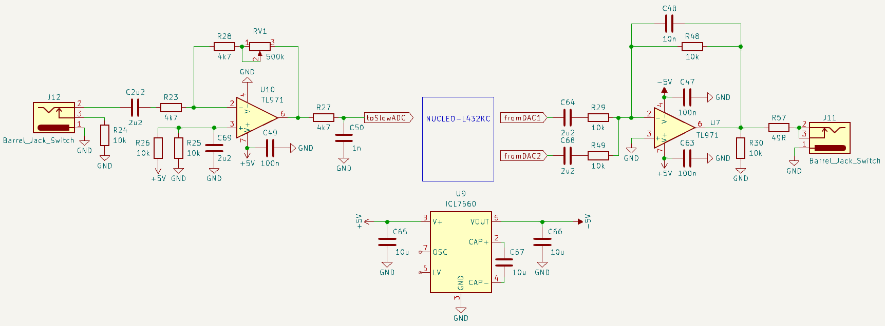
A aby to k něčemu bylo, tak přikládám schéma, jak by to mohlo vypadat, kdyby jsi nechtěl jen hračku na programování, ale kytarový efekt... Ta procesorová deska NUCLEO-L432KC má stejné rozměry a piny jako to Arduino Nano. Má dva DAC kanály a dá se programovat v Arduino IDE. Navíc je to rychlé, a klidně můžeš počítat i s plovoucí desetinnou čárkou. Má to hromadu paměti, tak si můžeš ukládat jednotlivé efekty. DAC je tuším jen ∑-Δ, ale pořád úplně jiné kafé než tvůj napěťový dělič nebo filtrované PWM...

Zbytek je na tobě. Wink



KytaraEfekt.png
 Komentář:
 Velikost:  68.15 kB
 Zobrazeno:  103 krát

KytaraEfekt.png


Návrat nahoru
Zobrazit informace o autorovi Odeslat soukromou zprávu Odeslat e-mail
Cust



Založen: Jan 17, 2007
Příspěvky: 7251
Bydliště: Milotice u Kyjova

PříspěvekZaslal: ne únor 04 2024, 0:57    Předmět: Citovat

C48 má být jen 1 nF (pro cca 15 kHz max frekvenci na -3 dB).
Návrat nahoru
Zobrazit informace o autorovi Odeslat soukromou zprávu Odeslat e-mail
DukeNuke



Založen: Apr 02, 2018
Příspěvky: 1975

PříspěvekZaslal: ne únor 04 2024, 6:18    Předmět: Citovat

Už jsi to někdy zkoušel? Myslím tu ICL7660? Jestli jsem dobře hleděl do datašítu, tak má prac. frekvenci 10kHz. Kdysi se mi něco podobného dostalo do rukou a ten kmitočet prolezl do všeho. Hlavně do audio cesty, kde byl slyšet.
Návrat nahoru
Zobrazit informace o autorovi Odeslat soukromou zprávu
samec



Založen: Dec 19, 2017
Příspěvky: 6330

PříspěvekZaslal: ne únor 04 2024, 9:15    Předmět: Citovat

4k7 vstupná impedancia pre gitaru je asi trochu málo. Väčšinou je tam 500k
https://generalguitargadgets.com/how-to-build-it/technical-help/schematics/
Návrat nahoru
Zobrazit informace o autorovi Odeslat soukromou zprávu
Cust



Založen: Jan 17, 2007
Příspěvky: 7251
Bydliště: Milotice u Kyjova

PříspěvekZaslal: ne únor 04 2024, 10:27    Předmět: Citovat

@DukeNuke, ano může to zlobit, ale oproti verzi s PWM to bude lepší, ideálně by to bylo lepší vyřešit jinak, ale už by to nebylo jednuduché (kdybych to řešil já jako výrobek, tak zdroj udělám jinak).
@samec, to jsem zkopíroval od tebe, pokud do toho půjde kytara přímo, tak 4k7 ten signál ze snímačů zabije EDIT, aha teď vidím, že jsi to měl na kladném vstupu... Takže použít tvůj vstup.
Návrat nahoru
Zobrazit informace o autorovi Odeslat soukromou zprávu Odeslat e-mail
Zobrazit příspěvky z předchozích:   
Přidat nové téma   Zaslat odpověď       Obsah fóra Diskuzní fórum Elektro Bastlírny -> Řešení problémů s různými konstrukcemi Časy uváděny v GMT + 1 hodina
Jdi na stránku 1, 2  Další
Strana 1 z 2

 
Přejdi na:  
Nemůžete odesílat nové téma do tohoto fóra.
Nemůžete odpovídat na témata v tomto fóru.
Nemůžete upravovat své příspěvky v tomto fóru.
Nemůžete mazat své příspěvky v tomto fóru.
Nemůžete hlasovat v tomto fóru.
Nemůžete připojovat soubory k příspěvkům
Můžete stahovat a prohlížet přiložené soubory

Powered by phpBB © 2001, 2005 phpBB Group
Forums ©
Nuke - Elektro Bastlirna

Informace na portálu Elektro bastlírny jsou prezentovány za účelem vzdělání čtenářů a rozšíření zájmu o elektroniku. Autoři článků na serveru neberou žádnou zodpovědnost za škody vzniklé těmito zapojeními. Rovněž neberou žádnou odpovědnost za případnou újmu na zdraví vzniklou úrazem elektrickým proudem. Autoři a správci těchto stránek nepřejímají záruku za správnost zveřejněných materiálů. Předkládané informace a zapojení jsou zveřejněny bez ohledu na případné patenty třetích osob. Nároky na odškodnění na základě změn, chyb nebo vynechání jsou zásadně vyloučeny. Všechny registrované nebo jiné obchodní známky zde použité jsou majetkem jejich vlastníků. Uvedením nejsou zpochybněna z toho vyplývající vlastnická práva. Použití konstrukcí v rozporu se zákonem je přísně zakázáno. Vzhledem k tomu, že původ předkládaných materiálů nelze žádným způsobem dohledat, nelze je použít pro komerční účely! Tento nekomerční server nemá z uvedených zapojení či konstrukcí žádný zisk. Nezodpovídáme za pravost předkládaných materiálů třetími osobami a jejich původ. V případě, že zjistíte porušení autorského práva či jiné nesrovnalosti, kontaktujte administrátory na diskuzním fóru EB.


PHP-Nuke Copyright © 2005 by Francisco Burzi. This is free software, and you may redistribute it under the GPL. PHP-Nuke comes with absolutely no warranty, for details, see the license.
Čas potřebný ke zpracování stránky 0.16 sekund