Vítejte na Elektro Bastlírn?
Nuke - Elektro Bastlirna
  Vytvořit účet Hlavní · Fórum · DDump · Profil · Zprávy · Hledat na fóru · Příspěvky na provoz EB

Vlákno na téma KORONAVIRUS - nutná registrace


Nuke - Elektro Bastlirna: Diskuzní fórum

 FAQFAQ   HledatHledat   Uživatelské skupinyUživatelské skupiny   ProfilProfil   Soukromé zprávySoukromé zprávy   PřihlášeníPřihlášení 

Zesilovač s GU50
Jdi na stránku Předchozí  1, 2, 3, 4
 
Přidat nové téma   Zaslat odpověď       Obsah fóra Diskuzní fórum Elektro Bastlírny -> Audiotechnika
Zobrazit předchozí téma :: Zobrazit následující téma  
Autor Zpráva
Lukas-Peca



Založen: May 06, 2007
Příspěvky: 4414
Bydliště: Zlín

PříspěvekZaslal: pá duben 22 2022, 9:37    Předmět: Citovat

Při plném klidovém proudu bere každý cca 100 W. Obsluha si může proud plynule nastavit od 50 do 200 mA, při menším proudu je samozřejmě spotřeba nižší. Při vybuzení to pak začne přecházet do třídy AB a proud roste. Dosáhne se i trochu vyšší výkon díky většímu napětí odlehčeného zdroje. Ale už to není tolik high-end.
Návrat nahoru
Zobrazit informace o autorovi Odeslat soukromou zprávu Zobrazit autorovy WWW stránky
danhard



Založen: Mar 05, 2007
Příspěvky: 6467
Bydliště: Jesenice u Prahy

PříspěvekZaslal: po březen 20 2023, 13:45    Předmět: Citovat

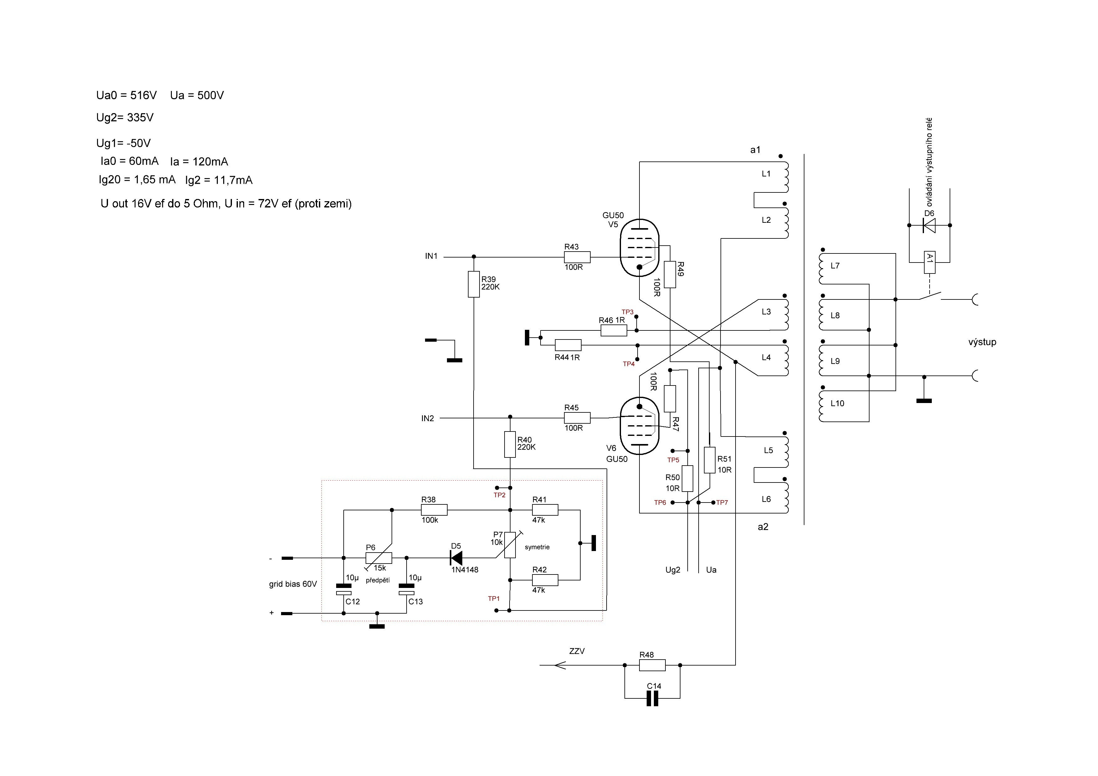
Monoblok 50W konec s GU50 kolegy, ideový návrh konce a optimální návrh trafa je z mé dílny
Zesilovač pracuje v AB třídě, v pentodovém modu zpětná vazba katodovým vinutím. Ug2 je pevné.



50W_GU50.jpg
 Komentář:
 Velikost:  283.91 kB
 Zobrazeno:  187 krát

50W_GU50.jpg


Návrat nahoru
Zobrazit informace o autorovi Odeslat soukromou zprávu Odeslat e-mail
alxa



Založen: Aug 02, 2010
Příspěvky: 315
Bydliště: kousek od Brna

PříspěvekZaslal: st březen 22 2023, 13:32    Předmět: Citovat

Docela by mě zajímalo zapojení, pokud to není tajné. Něco takového s GU 50 jsem lepil před lety.
Návrat nahoru
Zobrazit informace o autorovi Odeslat soukromou zprávu
zdenoeddie



Založen: Oct 31, 2007
Příspěvky: 2526
Bydliště: uz len Presov :)

PříspěvekZaslal: st březen 22 2023, 16:16    Předmět: Citovat

Danharde ake mas Raa a napajacie napatie? Prepodkladam ze pre 50W si musel ist aspon na 550V...
Návrat nahoru
Zobrazit informace o autorovi Odeslat soukromou zprávu Odeslat e-mail Zobrazit autorovy WWW stránky
danhard



Založen: Mar 05, 2007
Příspěvky: 6467
Bydliště: Jesenice u Prahy

PříspěvekZaslal: st březen 22 2023, 18:36    Předmět: Citovat

To je schema z prototypu, na tom se bude ještě ladit.


Schema_2.JPG
 Komentář:
 Velikost:  297.4 kB
 Zobrazeno:  280 krát

Schema_2.JPG


Návrat nahoru
Zobrazit informace o autorovi Odeslat soukromou zprávu Odeslat e-mail
alxa



Založen: Aug 02, 2010
Příspěvky: 315
Bydliště: kousek od Brna

PříspěvekZaslal: čt březen 23 2023, 8:52    Předmět: Citovat

Mě by spíš zajímal invertor a spol. Pred pár lety jsem se o něco takového pokoušel. Udělal jsem dost prototypů různých zapojení a dost jsem si na tom vylámal zuby. Když už zesilovač vypadal dobře na měř. přístrojích, tak zvukově to bylo špatné. Výstupní trafa byla zakázková z Blatné , pak od Toroid se zpětnovazebním katodovým vinutím. Nakonec jsem skončil u Dc vázaného symerického buzení se zdroji konstantní proudu v katodách a celé stabilizované DC servem s OZ a vactrolem inspirované od Audio Research. Celé je to ve stadiu před dokončením ( ale již několik let). Raa vystupníhu trafa mám 7k, pokud si dobře vzpomínám. Napájení necelých 700V, Ug2 250V GU50. Budiče jsou asi EF184 zapojené v triodě. Na vstupu ECC83 .Toto zapojení mi nejlépe zvukově hrálo a dobře měřilo, ale bylo citlivé na změnu parametrů elektronek proto to servo.
Edit: Danharde zaujala mě zpětná vazba, kterou máš vedenou z katodového vinuti GU50, většinou se to dělá z výstupu výstupního trafa, má to nějaké výhody?
Návrat nahoru
Zobrazit informace o autorovi Odeslat soukromou zprávu
danhard



Založen: Mar 05, 2007
Příspěvky: 6467
Bydliště: Jesenice u Prahy

PříspěvekZaslal: čt březen 23 2023, 11:40    Předmět: Citovat

Nemá, je to chybně, to se bude ještě řešit, ale na odzkoušení zpětné vazby to stačí.
Schema jsem nenavrhoval, tam jen odstraňuji chyby.
Původní zadání pro mě bylo, jak udělat nejlíp trafák pro 2xGU50/50W ?
Protože má GU50 malou strmost tak musíš s Ua přes 500V a do menších proudů.
Ug2 stačí kolem 250V, takže v pentodě s pevným Ug2.
Katodové vinutí 10% to pak lokálně stabilizuje v parametrech.
Budič je diferenční s 6N6P a před ním dif. pár s 2xE180F.
Návrat nahoru
Zobrazit informace o autorovi Odeslat soukromou zprávu Odeslat e-mail
danhard



Založen: Mar 05, 2007
Příspěvky: 6467
Bydliště: Jesenice u Prahy

PříspěvekZaslal: ne září 10 2023, 19:01    Předmět: Citovat

Tak došlo k přepojení trafa podle mého původního návrhu, tak, aby anodové a katodové vinutí každé koncovky bylo v jedné sekci.
A je to mnohem lepší Very Happy
Trafa jsou vyráběna v Blatné, klasické EI32x45 plechy, sin výkon 50W/5R 30Hz-20kHz.
Bez zpětné vazby je přenos pro -1dB 10Hz-80kHz.


Naposledy upravil danhard dne ne září 10 2023, 19:19, celkově upraveno 1 krát.
Návrat nahoru
Zobrazit informace o autorovi Odeslat soukromou zprávu Odeslat e-mail
rvx73



Založen: Sep 09, 2013
Příspěvky: 249

PříspěvekZaslal: ne září 10 2023, 19:17    Předmět: Citovat

na kolik vyjdou 2 takováto trafa?
Návrat nahoru
Zobrazit informace o autorovi Odeslat soukromou zprávu
danhard



Založen: Mar 05, 2007
Příspěvky: 6467
Bydliště: Jesenice u Prahy

PříspěvekZaslal: ne září 10 2023, 19:26    Předmět: Citovat

Zrovna jsem na to dal dotaz, bylo to asi 2,5kkč za trafo, ještě bych na tom chtěl udělat nějaké změny, třeba přidat vinutí pro 8R a nějakou korekci primáru, aby byly sekce v poměru 60/40%, aby se to dalo použít i pro ultralineár (bez katodového vinutí).

Ale idea topologie vinutí je správná, anodové vinutí má menší vlastní kapacitu, než vinutí přes celou vrstvu.

Až to bude odladěné, tak budou finesy návrhu k dispozici, každý si to trafo může navinout sám Very Happy
Návrat nahoru
Zobrazit informace o autorovi Odeslat soukromou zprávu Odeslat e-mail
danhard



Založen: Mar 05, 2007
Příspěvky: 6467
Bydliště: Jesenice u Prahy

PříspěvekZaslal: út říjen 10 2023, 20:42    Předmět: Citovat

Tak výsledně zpětná vazba z výstupu.
V klidu 500V na anodách, reg. 320V na G2
Při 50W/4R 450V anody, zkreslení 0,2%, při 15W/4R 0,07%
100kHz -3dB, výkon -3dB od 30Hz, činitel tlumení 20 pro 8R
Návrat nahoru
Zobrazit informace o autorovi Odeslat soukromou zprávu Odeslat e-mail
Zobrazit příspěvky z předchozích:   
Přidat nové téma   Zaslat odpověď       Obsah fóra Diskuzní fórum Elektro Bastlírny -> Audiotechnika Časy uváděny v GMT + 1 hodina
Jdi na stránku Předchozí  1, 2, 3, 4
Strana 4 z 4

 
Přejdi na:  
Nemůžete odesílat nové téma do tohoto fóra.
Nemůžete odpovídat na témata v tomto fóru.
Nemůžete upravovat své příspěvky v tomto fóru.
Nemůžete mazat své příspěvky v tomto fóru.
Nemůžete hlasovat v tomto fóru.
Nemůžete připojovat soubory k příspěvkům
Můžete stahovat a prohlížet přiložené soubory

Powered by phpBB © 2001, 2005 phpBB Group
Forums ©
Nuke - Elektro Bastlirna

Informace na portálu Elektro bastlírny jsou prezentovány za účelem vzdělání čtenářů a rozšíření zájmu o elektroniku. Autoři článků na serveru neberou žádnou zodpovědnost za škody vzniklé těmito zapojeními. Rovněž neberou žádnou odpovědnost za případnou újmu na zdraví vzniklou úrazem elektrickým proudem. Autoři a správci těchto stránek nepřejímají záruku za správnost zveřejněných materiálů. Předkládané informace a zapojení jsou zveřejněny bez ohledu na případné patenty třetích osob. Nároky na odškodnění na základě změn, chyb nebo vynechání jsou zásadně vyloučeny. Všechny registrované nebo jiné obchodní známky zde použité jsou majetkem jejich vlastníků. Uvedením nejsou zpochybněna z toho vyplývající vlastnická práva. Použití konstrukcí v rozporu se zákonem je přísně zakázáno. Vzhledem k tomu, že původ předkládaných materiálů nelze žádným způsobem dohledat, nelze je použít pro komerční účely! Tento nekomerční server nemá z uvedených zapojení či konstrukcí žádný zisk. Nezodpovídáme za pravost předkládaných materiálů třetími osobami a jejich původ. V případě, že zjistíte porušení autorského práva či jiné nesrovnalosti, kontaktujte administrátory na diskuzním fóru EB.


PHP-Nuke Copyright © 2005 by Francisco Burzi. This is free software, and you may redistribute it under the GPL. PHP-Nuke comes with absolutely no warranty, for details, see the license.
Čas potřebný ke zpracování stránky 0.15 sekund