Vítejte na Elektro Bastlírn?
Nuke - Elektro Bastlirna
  Vytvořit účet
Hlavní · Fórum · DDump · Profil · Zprávy · Hledat na fóru


Nuke - Elektro Bastlirna: Diskuzní fórum

 FAQFAQ   HledatHledat   Uživatelské skupinyUživatelské skupiny   ProfilProfil   Soukromé zprávySoukromé zprávy   PřihlášeníPřihlášení 

šum nábojového zesilovače s bootstrap vazbou
Jdi na stránku 1, 2, 3, 4, 5, 6, 7, 8, 9, 10  Další
 
Přidat nové téma   Zaslat odpověď       Obsah fóra Diskuzní fórum Elektro Bastlírny -> Teorie
Zobrazit předchozí téma :: Zobrazit následující téma  
Autor Zpráva
Cust



Založen: Jan 17, 2007
Příspěvky: 7378
Bydliště: Milotice u Kyjova

PříspěvekZaslal: ne květen 14 2023, 8:25    Předmět: šum nábojového zesilovače s bootstrap vazbou Citovat

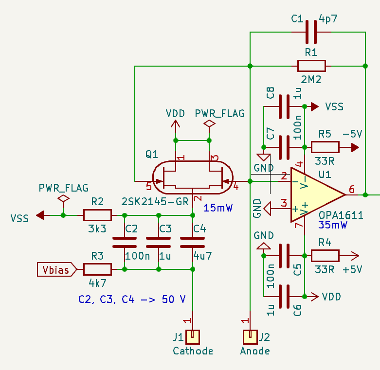
Zdravím, postavil jsem si nízkošumový nábojově citlivý zesík, který má vstupní PIN diodu bootstrapovanou JFET tranzistorem. Potřebuju ho trošku optimalizovat a nevím, jestli dobře počítám šumové parametry obvodu nevíte někdo jak na to?
Mezi svorkami Anode a Cathode je PIN dioda s parametry: kapcita cca 35 pF, dark current cca 2.5 nA, šum cca 50 fW/√Hz.
Šum tranzistorů v paralelu odhaduju na 0.5 nV/√Hz, součet kapacit vstupních a reversních bude cca 30 pF (možná bude lepší to nahradit jedním se šumem cca 1 nV/√Hz a s kapcitami cca 10 pF).
Šum operáku napěťový 1.1 nV/√Hz a proudový 1.7 pA/√Hz. Vstupní kapacita common mode 2 pF a diff 8 pF. Celkem pro toto zapojení tedy asi 10 pF. Vstupní diff odpor má asi 20 kΩ. Bude ten vysoký proudový šum vadit? Díky bootstrapu by teoreticky sériový odpor zdroje (diody) měl jít virtuálně k nule nebo se pletu?
Díky za rady
Čust



chargesensitiveamp.png
 Komentář:
 Velikost:  58.57 kB
 Zobrazeno:  153 krát

chargesensitiveamp.png


Návrat nahoru
Zobrazit informace o autorovi Odeslat soukromou zprávu Odeslat e-mail
kulikus



Založen: Dec 10, 2009
Příspěvky: 3299

PříspěvekZaslal: ne květen 14 2023, 11:46    Předmět: Citovat

Simulací v LTspice?
_________________
pro mládež a lektory - Hamíkův koutek
Návrat nahoru
Zobrazit informace o autorovi Odeslat soukromou zprávu Zobrazit autorovy WWW stránky
Cust



Založen: Jan 17, 2007
Příspěvky: 7378
Bydliště: Milotice u Kyjova

PříspěvekZaslal: ne květen 14 2023, 16:03    Předmět: Citovat

simulaci ve spice jsem nezkoušel, ale bylo by lepší tomu rozumět...
Návrat nahoru
Zobrazit informace o autorovi Odeslat soukromou zprávu Odeslat e-mail
Ivan_Ryger



Založen: Mar 02, 2005
Příspěvky: 1351
Bydliště: Jára Cimrman- "Uppsala, Uppsala,... tam jsem taky nebyl"

PříspěvekZaslal: ne květen 14 2023, 21:32    Předmět: Citovat

S kolegom sme toto pred časom riešili pre rýchle fotodetektory v práci.
Pre napäťový a prúdový šum si treba urobiť náhradnú schému, postačuje jednoduchý model OZ ako napäťovo riadeného napäťového zdroja.
Pre šumové napätie a prúd vychádzajú dve rôzne náhradné schémy. Pri šumovom napätí zisk v spätnej väzbe rastie k vyšším frekvenciám v dôsledku klesajúcej impedancie parazitnej kapacity na vstupe OZ, čo sa prejavuje "noise bump"om okolo zlomovej frekvencie OZ.
Myslím, že ten Bootstrap tranzistor sa dá simulovať hlavne ako šumivý rezistor - odporový šum kanálu. Výstrelový šum hradla asi bude zanedbateľný.
Ak počkáte do budúceho týždňa, nájdem článok, kde sú rovnice pre bootstrap odvodené.
Ivan
Návrat nahoru
Zobrazit informace o autorovi Odeslat soukromou zprávu Odeslat e-mail
Cust



Založen: Jan 17, 2007
Příspěvky: 7378
Bydliště: Milotice u Kyjova

PříspěvekZaslal: po květen 15 2023, 10:26    Předmět: Citovat

Kdyby jsi je našel, bych bych rád. Mě to totiž přijde, že proudový šum operáku (při ideálním bootstrapu) by byl irelevantní. A taky si nejsem jist, jak se projeví jeho napěťový šum, asi se taktéž eliminuje a je nahrazen šumem tranzistoru. S rychlostí je mi to jasný - zpětná vazba vidí kapacitu tranzistoru a ne diody, takže u velkých diod je to podstatné zlepšení... Ale otazníků je hodně a pokud se mi bude projevovat proudový šum operáku v plné míře (na zpětnovazebním odporu), musím použít CMOS nebo JFET operák. Sad
No, tak jako tak to budu muset vyzkoušet, ale ty rovnice by se mi hodily... Dá se pak vybrat optimální OZ.
Návrat nahoru
Zobrazit informace o autorovi Odeslat soukromou zprávu Odeslat e-mail
Ivan_Ryger



Založen: Mar 02, 2005
Příspěvky: 1351
Bydliště: Jára Cimrman- "Uppsala, Uppsala,... tam jsem taky nebyl"

PříspěvekZaslal: po květen 15 2023, 21:01    Předmět: Citovat

https://zeus.phys.uconn.edu/halld/hpd-3-2005/frontends.pdf
Návrat nahoru
Zobrazit informace o autorovi Odeslat soukromou zprávu Odeslat e-mail
Cust



Založen: Jan 17, 2007
Příspěvky: 7378
Bydliště: Milotice u Kyjova

PříspěvekZaslal: út květen 16 2023, 6:35    Předmět: Citovat

Díky, prolítnul jsem to a vypadá to zajímavě. Tu kaskodu musím nastudovat. Vypadá to, že pán řešil hodně podobný problém jako mám já.
Návrat nahoru
Zobrazit informace o autorovi Odeslat soukromou zprávu Odeslat e-mail
Cust



Založen: Jan 17, 2007
Příspěvky: 7378
Bydliště: Milotice u Kyjova

PříspěvekZaslal: út květen 16 2023, 12:43    Předmět: Citovat

Tak kaskáda mě inspirovala. Díky. Trošku jsem to překreslil pro JFET. tady už nemám strach, že by vstup operáku viděl šum zpětnovazebního odporu R6. Předpokládám, že to použiju bez bias proudu přes cascode JFET. Tedy bez R4 a R5. A bootstrap je v paralelu, tak ten šum ještě klesne √2 krát. Potřebuju se dostat k nábojovému šumu nejlépe 100 elektronů. Smile Asi 20x níž, než když jsem to dělal low power a střílel součástky od pasu. Bude legrace...


newpreamp.png
 Komentář:
 Velikost:  79.33 kB
 Zobrazeno:  153 krát

newpreamp.png


Návrat nahoru
Zobrazit informace o autorovi Odeslat soukromou zprávu Odeslat e-mail
Cust



Založen: Jan 17, 2007
Příspěvky: 7378
Bydliště: Milotice u Kyjova

PříspěvekZaslal: út květen 16 2023, 20:49    Předmět: Citovat

Hehe, už jsem to implantoval i do verze bez bootstrapu s diskrétním JFET vstupem, je to vlastně alá Erno Borbely vstup.

EDIT: Myslím, že by v tomto případě vyhovoval spíše jako cascode tranzistor něco na vyšší napětí, něco jako 2SK879. Ten má ale malou forward admitanci, tak nevím, nevím, na super rychlé věci to zase nebude - no chová se to jako zesík se společným gate, tak možná to nějaký MHz dá.
Návrat nahoru
Zobrazit informace o autorovi Odeslat soukromou zprávu Odeslat e-mail
Ivan_Ryger



Založen: Mar 02, 2005
Příspěvky: 1351
Bydliště: Jára Cimrman- "Uppsala, Uppsala,... tam jsem taky nebyl"

PříspěvekZaslal: st květen 17 2023, 2:35    Předmět: Citovat

Nie som si celkom isty, ci ten JFET so spolocnym headlom tam bude dobre fungovat z pohladu sirky pasma. Povodne zapojenie vyuzivalo relativne nizku impedanciu B-E priechodu bipolarneho tranzistora spolu s bootstrapom potlacenou kapacitou diody pre zvysenie sirky pasma, vystrelovy sum bazoveho prudu bol limit pre sumovu hustotu.
Návrat nahoru
Zobrazit informace o autorovi Odeslat soukromou zprávu Odeslat e-mail
Cust



Založen: Jan 17, 2007
Příspěvky: 7378
Bydliště: Milotice u Kyjova

PříspěvekZaslal: st květen 17 2023, 6:27    Předmět: Citovat

Vyzkouším JFET i BJT, impedance source-gain v tomto zapojení bude taky velmi nízká. Navíc ten 2SK2394 má vysokou forward admitanci a nízkou kapacitu, takž desítky MHz snad pro něj nebude problém... U toho bootstrapu používám tento JFET automaticky, bo má nízký šum pod 1 nV/√Hz a 1/f šum končí někde mezi 10-20 Hz. Je tedy super i na audio aplikace.

EDIT: Nepamatuješ si typ toho BJT tranzistoru, který jste používali?


Naposledy upravil Cust dne st květen 17 2023, 6:54, celkově upraveno 1 krát.
Návrat nahoru
Zobrazit informace o autorovi Odeslat soukromou zprávu Odeslat e-mail
Cust



Založen: Jan 17, 2007
Příspěvky: 7378
Bydliště: Milotice u Kyjova

PříspěvekZaslal: st květen 17 2023, 6:53    Předmět: Citovat

Začíná se mi to trošku komplikovat - PSRR upgrade, jestli to bude šumět, tak to rozmlátím kladivem. Smile


PSRR_upgrade.png
 Komentář:
 Velikost:  75.2 kB
 Zobrazeno:  195 krát

PSRR_upgrade.png


Návrat nahoru
Zobrazit informace o autorovi Odeslat soukromou zprávu Odeslat e-mail
Cust



Založen: Jan 17, 2007
Příspěvky: 7378
Bydliště: Milotice u Kyjova

PříspěvekZaslal: st květen 17 2023, 7:01    Předmět: Citovat

Ještě mě napadlo. Přidat cascode tranzistor k bootstrapovým tranzistorům, Tím by ještě klesla jejich vstupní kapacita, takže by kleslo razantně zesílení šumu a šířka pásma by se ještě zvýšila. Co ty na to?


slozityPreAmp.png
 Komentář:
 Velikost:  84.85 kB
 Zobrazeno:  171 krát

slozityPreAmp.png


Návrat nahoru
Zobrazit informace o autorovi Odeslat soukromou zprávu Odeslat e-mail
Cust



Založen: Jan 17, 2007
Příspěvky: 7378
Bydliště: Milotice u Kyjova

PříspěvekZaslal: st květen 17 2023, 23:19    Předmět: Citovat

Ha, myšlenkový zkrat. Ta kaskoda na bootstrap tranzistoru je blbost, jelikož Millerův efekt se tu nekoná a vstupní kapacita je pouze dle datasheetu. Takže se vracím o iteraci zpět. Ten proudový zdroj bude mít dostatečně blahodárný efekt a to i na zlepšení gain/bootstrap.
Návrat nahoru
Zobrazit informace o autorovi Odeslat soukromou zprávu Odeslat e-mail
ZdenekHQ
Administrátor


Založen: Jul 21, 2006
Příspěvky: 25741
Bydliště: skoro Brno

PříspěvekZaslal: pá květen 19 2023, 15:14    Předmět: Citovat

Ono to chce se jít občas projít třeba do lesa. Já chodil pěšky nakupovat. A stávalo se, že jsem se po 300m otočil a šel jsem si domů něco poznamenat.

Už jsem to tady psal, že s rostoucím počtem titulů se člověk stává duševně zranitelnějším. To je čistě empirické zjištění. Na tom není nic špatnýho, prostě moc myslí a musí si občas odpočinout. Very Happy

Proč asi Kulhánek chodí na pivo?

_________________
Pro moje oslovení klidně použijte jméno Zdeněk
Správně navržené zapojení je jako recept na dobré jídlo.
Můžete vynechat půlku ingrediencí, nebo přidat jiné,
ale jste si jistí, že vám to bude chutnat[?
]
Návrat nahoru
Zobrazit informace o autorovi Odeslat soukromou zprávu Zobrazit autorovy WWW stránky
Zobrazit příspěvky z předchozích:   
Přidat nové téma   Zaslat odpověď       Obsah fóra Diskuzní fórum Elektro Bastlírny -> Teorie Časy uváděny v GMT + 1 hodina
Jdi na stránku 1, 2, 3, 4, 5, 6, 7, 8, 9, 10  Další
Strana 1 z 10

 
Přejdi na:  
Nemůžete odesílat nové téma do tohoto fóra.
Nemůžete odpovídat na témata v tomto fóru.
Nemůžete upravovat své příspěvky v tomto fóru.
Nemůžete mazat své příspěvky v tomto fóru.
Nemůžete hlasovat v tomto fóru.
Nemůžete připojovat soubory k příspěvkům
Můžete stahovat a prohlížet přiložené soubory

Powered by phpBB © 2001, 2005 phpBB Group
Forums ©
Nuke - Elektro Bastlirna

Informace na portálu Elektro bastlírny jsou prezentovány za účelem vzdělání čtenářů a rozšíření zájmu o elektroniku. Autoři článků na serveru neberou žádnou zodpovědnost za škody vzniklé těmito zapojeními. Rovněž neberou žádnou odpovědnost za případnou újmu na zdraví vzniklou úrazem elektrickým proudem. Autoři a správci těchto stránek nepřejímají záruku za správnost zveřejněných materiálů. Předkládané informace a zapojení jsou zveřejněny bez ohledu na případné patenty třetích osob. Nároky na odškodnění na základě změn, chyb nebo vynechání jsou zásadně vyloučeny. Všechny registrované nebo jiné obchodní známky zde použité jsou majetkem jejich vlastníků. Uvedením nejsou zpochybněna z toho vyplývající vlastnická práva. Použití konstrukcí v rozporu se zákonem je přísně zakázáno. Vzhledem k tomu, že původ předkládaných materiálů nelze žádným způsobem dohledat, nelze je použít pro komerční účely! Tento nekomerční server nemá z uvedených zapojení či konstrukcí žádný zisk. Nezodpovídáme za pravost předkládaných materiálů třetími osobami a jejich původ. V případě, že zjistíte porušení autorského práva či jiné nesrovnalosti, kontaktujte administrátory na diskuzním fóru EB.


PHP-Nuke Copyright © 2005 by Francisco Burzi. This is free software, and you may redistribute it under the GPL. PHP-Nuke comes with absolutely no warranty, for details, see the license.
Čas potřebný ke zpracování stránky 0.63 sekund