Vítejte na Elektro Bastlírn?
Nuke - Elektro Bastlirna
  Vytvořit účet Hlavní · Fórum · DDump · Profil · Zprávy · Hledat na fóru · Příspěvky na provoz EB

Vlákno na téma KORONAVIRUS - nutná registrace


Nuke - Elektro Bastlirna: Diskuzní fórum

 FAQFAQ   HledatHledat   Uživatelské skupinyUživatelské skupiny   ProfilProfil   Soukromé zprávySoukromé zprávy   PřihlášeníPřihlášení 

Kotúčové MGF- Konštrukcia B135 a zaujimavosti z kot. MGF
Jdi na stránku Předchozí  1, 2, 3, 4, 5, 6 ... 13, 14, 15  Další
 
Přidat nové téma   Zaslat odpověď       Obsah fóra Diskuzní fórum Elektro Bastlírny -> Audiotechnika
Zobrazit předchozí téma :: Zobrazit následující téma  
Autor Zpráva
AdamVarga



Založen: Nov 04, 2018
Příspěvky: 473

PříspěvekZaslal: po únor 13 2023, 2:10    Předmět: Citovat

Tak znova som sa vrtal v elektronike a tak teda som toho pochopil trocha viacej zasa a znovu... V tomto príspevku by som chcel rozobrať záznamovú elektroniku a korekcie.

Tá A77 nieje tak dobrá, ale ani tak zlá čo sa týka celkovo zvukovej cesty, sú tam ale mierne nedostatky. Kontrastne s B115 tam má niektoré veci lepšie a niektoré horšie nedomyslené.

Budem porovnávať revoxa A77 s B115 pri každom probléme nedostatku jedného alebo druhého.

Linearizačný odpor pred hlavou... B115 má trimer nastavenia predmagnetizácie zapojený sériovo s 2k2Ω rezistorom. Prečo je toto problém. V predošlích príspevkoch som spomínal ako B115 uhrá na výškach A77, čo som ale v tom čase nevedel že prečo.
Pre tých čo sa nevolajú Hill, linearizačný odpor je radený sériovo s MGF hlavou pre linearizovanie prúdu hlavou nezávisle od frekvencie. To znamená ze pri frekvencií kde reaktacia hlavy je rovnaká ako odpor linearizačného rezistora, bude prúd o 3dB menší ako pri frekvencií značne pod.

A77 revox má teda 1kΩ linearizačný rezistor a zádrž predmagnetizácie pred hlavou. Túto zádrž predmagnetizácie zatiaľ ale môžeme ignorovať.

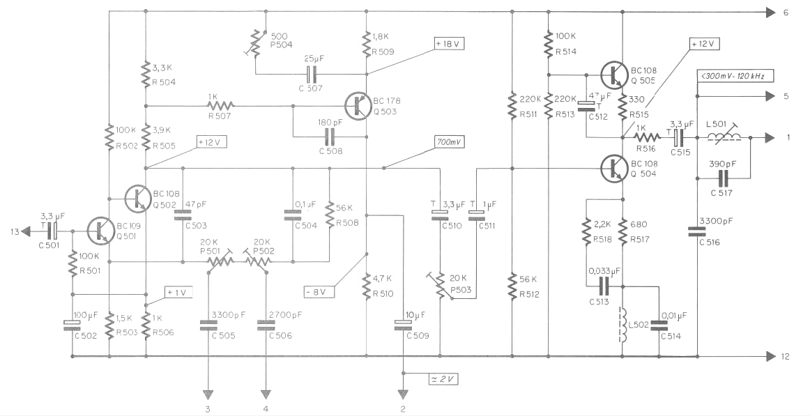
Na obrázku č.1 Je vidieť schéma zapojenia záznamového zosilňovača revoxa A77 (je prakticky identický s B77). Tvorí ho predzosilňovač s korekciami a buffer.

Do korekčného zosilňovača prichádza 20mV zvukový signál, ten je zosilnený na zhruba 2-3V. Cez trimer P503 sa nastavuje záznamový prúd. V porovnaní s B115, zmena záznamového prúdu nerozhádže aj predmagnetizačný prúd a to nielen preto že má pásmovú zádrž na predmagnetizáciu, ale hlavne preto že záťaž do ktorej tečie predmagnetizácia je konštantná. V porovnaní s B115 kde sa práve tento linearizačný rezistor mení a tým aj teda záťaž do ktorej uniká predmagnetizačný prúd to rozhádže úplne všetko. Iba zmena predmagnetizácie nezmení záznamový prúd.

Medzičasom som zistil vlastne ako na ten linearizačný odpor. Zistil som že indukčnosť záznamovej hlavy je 10mH. Teda podľa servisného manuálu na tú hlavu odporúčajú 2,8mARMS predmagnetizačný prúd a zrhuba 280uA záznamového prúdu (0dB 255nWb/m) Tak ten revox hrá tesne do 17kHz s bohovským šťastím do 20kHz plocho, a je to práve linearizačným rezistorom.

10mH pri XR:1kΩ je 3dB bod pri 16kHz. Prúd je teda v podstate rovnaký od najnižšej frekvencie až do 16kHz kde dochádza k 3dB útlmu prúdu. Už mi je to jasné že prečo je ten magneťák tak "obmedzený".

Pri tejto úvahe sa pozrime na B115. Zmenou záznamového prúdu sa zmení aj teda linearizačný odpor, v konečnom dôsledku frekvenčný rozsah magnetofónu. V schéme máme teda 2k2rezistor priamo na doske záznamového zesu a v sérií 10kΩ trimer na tej velkej doske. Tento totiž nastavuje záznamový prúd. Ja ho mám tak približne v okolí 5kΩ (vizuálne pohľadom).

Takže vieme že indukčnosť tesla hlavy je 23mH, a vieme že náš linearizačný rezistor je približne 7kΩ. Takže znova na zistenie medznej frekvencie je to XR:8kΩ a 23mH indukčnosť a zistíme že je to niekde až v rozsahu 50kHz..To je drastický rozdiel!

Čomu teraz nechápem na B115 ako sa pozerám na schému toho revoxa A77 je že prečo neaplikovali súdruhovia rovnakú stratégiu nastavenia predmagnetizačného prúdu ? Prečo tam jednoducho nedali 6k8 rezistor ako linearizačný rezistor za záznamový zosilňovač fixne, a len prosto a jednoducho nedali trimer na nastavenie záznamu na vstup toho zosilňovača? Je to tak jednoduché riešenie ktoré obchádza problémy typu "zmena záznamového prúdu rozhádže aj predmagnetizačný"? Aj bez zádrže predmagnetizácie by to fungovalo omnoho lepšie ako takto teraz...Smutné.

Prikladám grafy s frekvenčnými priebehmi hláv s rôznymi linearizačnými rezistormi.

Takže teda by aj stačilo len upraviť v revoxovy R516 na 1k5 2k2? Čisto teoreticky hej, ale ten obmedzený frekvenčný rozsah má svoj zmysel. Totiž ten záznamový zosilňovač disponuje aj MPX filtrom. Je identicky s tým z B77. Je to vlastne pásmová zádrž na 19khz. Úprava záznamového zosilňovača by teda žiadala permanentné vyradenie MPX filtru. Zároveň som zistil že R518 a C513 dopomáhajú zlinearizovať prúd až tesne do 19khz kde to začne padať jak šutr kvôli MPX filtru. Som si istý že sa o tomto vedelo a že to bolo urobené naschvál. A700vka mala už linearizačný rezistor 1k5Ω čo značne rozumnejšie potiahne rozsah až do 25kHz -3dB..

Čo sa týka zádrže predmagnetizácie, podľa mňa nieje nevýhnutná. B115tka páli slušné množsto rpedmagnetizačného prúdu do záznamového zosilňovača ale pochybujem že by to niečomu reálne škodilo. Akurát sa sere efektivita oscilátora a tým sa teda velký výkon odčerpáva od záznamových hláv. Uvidím či pridanie zádrže dáva nejaký zmysel.

Ďalej čomu moc ešte nerozumiem sú priebehy záznamovej korekcie. Ale to už asi nechám na inokedy lebo je 1hodina ráno v čase písania tohoto príspevku.. Zatiaľ predpokladám že teda pri A700vke revoxovi pri stále malom linearizačnom rezistore bolo nutné rôzne pridvihnút výšky pre rôzne rýchlosti. Ak použijem rovnako velkú hodnotu ako na B115 tak by som mal už reišiť asi len pridvihnutie podľa časových konštánt, alebo teda ak by sa mi predsa podarilo navrhnúť niečo čo by bolo priamo pripojené o hlavu a nejako ju zatiahnúť do väzby aby prúd bol lineárny v širokom spektre.

Čo som zatiaľ zistil zo záznamového zosilňovača z B115 je teda to že nieje možné skalibrovať správne tento MGF pre iné pásky ako DP. LPR35 LPR90 SM900 SM911 mechanicky zvládne, aj snímací zosilňovač je s tým fajn, ale relatívna citlivosť týchto pásov je úplne iná - vyššia ako s DP26 materiálom. A to až asi o solídne 3-4dB pri 1kHz a pri 10kHz zasa citlivosť celkom padá, ale stále je iná ako pri DP páskach. Tým že B115 neumožňuje nastaviť korekcie záznamu, aj pri nastavení predmagnetizácie podľa datasheetu pásky (SM911 ΔS10 pri 19cm/s = -6dB) frekvenčný priebeh nevyzerá vôbec rozumne, a to už vôbec nie plocho. Upraviť ale hentak všelijak popregrcané časové konštanty, alebo lepšie urobiť nastaviteľné zrejme nebude možné takže to asi budem musieť navrhnúť tiež niečo úplne nové, iné....



photo_2023-02-13_01-48-50.jpg
 Komentář:
TESLA B115 linearita prúdu od frekvencie v B115 - linearizačný odpor 7kOhm. Útlm v dB je vyznačený na 20khz
 Velikost:  144.93 kB
 Zobrazeno:  68 krát

photo_2023-02-13_01-48-50.jpg



photo_2023-02-13_01-48-52.jpg
 Komentář:
Revox A77 - 4dB útlm pri 20kHz- podstatne horšie ako pri B115. Linearizačný odpor 1kOhm
 Velikost:  139.64 kB
 Zobrazeno:  65 krát

photo_2023-02-13_01-48-52.jpg



photo_2023-02-13_01-49-01.jpg
 Komentář:
Revox A77 linearizačný rezistor 2k2Ohm. Podstatne lepšie ale furt to nieje tak ako by som si to predstavoval (útlm znova pri 20khz)
 Velikost:  135.31 kB
 Zobrazeno:  63 krát

photo_2023-02-13_01-49-01.jpg



photo_2023-02-13_01-49-03.jpg
 Komentář:
Revox A77 Linearizačný rezistor 5k6..No to je ono. Jediné čo je potreba je zvýšiť záznamovú hladinu na 3V. Môže sa to zdať byt problém ale A77 dá zhruba toľko pri 20mV signále na vstupe, takže v najhoršom prípade sa tam dá 4k7 stále to bude super a doladí
 Velikost:  139.3 kB
 Zobrazeno:  61 krát

photo_2023-02-13_01-49-03.jpg



photo_2023-02-13_02-03-09.jpg
 Komentář:
Záznamový zosilňovač A77
 Velikost:  63.55 kB
 Zobrazeno:  83 krát

photo_2023-02-13_02-03-09.jpg


Návrat nahoru
Zobrazit informace o autorovi Odeslat soukromou zprávu
Kremik



Založen: Mar 30, 2012
Příspěvky: 3644
Bydliště: Havířov

PříspěvekZaslal: po únor 13 2023, 2:46    Předmět: Citovat

AdamVarga napsal(a):
Kremik napsal(a):
Kladka je snad primárně poháněna právě tou gumou která přesahuje přes pásek, soudkovitost akorát tak snižuje účinnost tohoto pohonu.

Toto ale nieje pravda, teda aspoň nie pri každom magiči. Príkladom B115 alebo Fostex G24S alebo Revox A77 B77 PR99 A700.......

A u nich to tedy funguje jak? Smile Je to obecně funkční princip a funguje všude naprosto stejně, podobně jako páka, nakloněná rovina, atd. Taky asi nebudeš tvrdit, že někde fungují a někde ne. Pokud je kladka blbá nebo ojetá, pak její okraje správně netáhnou a pohon tak má menší tah - dříve začne prokluzovat. Určitě to znáš z kazeťáků, které vypínaly na principu nosu, vsunutého do otvoru v kazetě. Fungovalo to vždy tak dva tři měsíce po zakoupení a konec. Proč asi? Tónová hřídel se točí, pružina kladku správně tlačí, ale pásek prokluzuje a nevypíná. Tak čím to asi může být? Blbou kladkou. Nějaké to tření mezi ocelovou hřídelkou a plastovým páskem to nezachrání. A to je celý princip.
Nelze zaměňovat soudkovitou kladku se soudkovitou řemeničkou. Řemenička je pevná, má soudek pořád a všude. Kladka se v místě styku s tónovou hřídelí srovná podle ní. Takže pro pásek je rovná. Ano, uprostřed na pásek více tlačí. Ale je to úplně jedno. Tření na rozhraní guma - pásek je násobně větší než hřídel - pásek, takže kladka pásek tahá v celé jeho šíři. Nějaký rozdíl tlaků by se začal uplatňovat až v případě, že by začalo docházet k prokluzu na rozhraní guma - pásek. Buď slabým přítlakem, nebo fakt zmasařenou kladkou.
Navíc, kdyby záleželo na soudkovitosti kladky, pásek by se snažil posouvat svým středem tam, kde by byl přítlak největší. Nedělej si iluze, že je to vždy přesně uprostřed, kdepak. Navíc kladka má obvykle i axiální vůli, kdyby záleželo na soudku, pásek by výškově cestoval s ní. Což se neděje.
Kladka je soudková, protože je to guma. Uřízni si kousek takové gumy a navleč ji na nějaký trn, který ji mírně roztáhne. Automaticky se udělá soudek, protože guma uhýbá do stran. Výrobce by musel tuto geometrickou změnu nějak kompenzovat předem, nebo navlečené gumy rovnat. Což by ji poněkud prodražilo. Koukni do libovolného videa - najdeš někde soudkovitou kladku? Já ji ještě nepotkal. A jak pěkně pásek šlape.
O soudku kladky to prostě není.
Za provozu se časem z gumy dělá větší soudek, protože kraje gumy se postupně o hřídel sjíždějí, kdežto doprostřed kladky se lepí bordel z pásku. Není ničím stírán, naopak je do ní pečlivě válcován. Okraje kladky také mohou být stírány prokluzem na hřídeli, pokud s ní kladka není v ose. Tohle všechno dělá soudek.
Správná kladka ve správně seřízené a provozované páskové dráze se opotřebovává nejvíce v místech, kde okraj pásku skončil a směrem ke kraji kladky se toto opotřebení snižuje až tak, že na okraji kladky není téměř žádné. Když takovou kladku postavíš na stůl jako pneumatiku a zepředu se podíváš kde se stolu dotýká, bude na něm ležet celým "běhounem", pouze na okrajích, kde již nebyl pásek, budou prosvítat trojůhelníčky, a to tak, že směrem k okraji kladky se budou zužovat až do ztracena, úplný okraj kladky se bude stolu zase znovu dotýkat. Ale takovou kladku nepotkáš často.

No a proč pásek při velkém tahu navíjecího trnu uhýbá? Protože není tažen, ale bržděn. Pokud je tah moc velký a kladka na pásek netlačí rovnoměrně, místa s nejnižším přítlakem jsou bržděny nejméně a pokud trn táhne tolik, že pásek v těchto místech proklouzne, lépe bržděná část pásku ho nemůże následovat a pásek se před kladkou vychýlí. Dál už je to jasné - křivě najede, křivě vyjíždí, přitom velký tah trnu stále působí a toto křivení podporuje. Pak se děje vůle Boží...
Návrat nahoru
Zobrazit informace o autorovi Odeslat soukromou zprávu Odeslat e-mail
AdamVarga



Založen: Nov 04, 2018
Příspěvky: 473

PříspěvekZaslal: po únor 13 2023, 8:32    Předmět: Citovat

Kremik napsal(a):
AdamVarga napsal(a):
Kremik napsal(a):
Kladka je snad primárně poháněna právě tou gumou která přesahuje přes pásek, soudkovitost akorát tak snižuje účinnost tohoto pohonu.

Toto ale nieje pravda, teda aspoň nie pri každom magiči. Príkladom B115 alebo Fostex G24S alebo Revox A77 B77 PR99 A700.......

A u nich to tedy funguje jak? Smile Je to obecně funkční princip a funguje všude naprosto stejně, podobně jako páka, nakloněná rovina, atd. Taky asi nebudeš tvrdit, že někde fungují a někde ne. Pokud je kladka blbá nebo ojetá, pak její okraje správně netáhnou a pohon tak má menší tah - dříve začne prokluzovat. Určitě to znáš z kazeťáků, které vypínaly na principu nosu, vsunutého do otvoru v kazetě. Fungovalo to vždy tak dva tři měsíce po zakoupení a konec. Proč asi? Tónová hřídel se točí, pružina kladku správně tlačí, ale pásek prokluzuje a nevypíná. Tak čím to asi může být? Blbou kladkou. Nějaké to tření mezi ocelovou hřídelkou a plastovým páskem to nezachrání. A to je celý princip.

To je ale všetko nepochybne v poriadku, nič to nemení na tom že správne zoštelovaná mechanika Fostexa G24S kladou pritlačí na pásku, ale kraje kladky nedoliehajú o tónovú hriadeľ. Aj studer multitracky, aj otari multitracky to majú identicky.

Teslácke kladky mechaník B70 mali všetky sudkové kladky, rovnako aj kazeťáky. A tie kladky fungujú tak ako majú. Takže žiadny problém tam nieje.

Okrem toho sudkové kladky značne rozumnejšie znášajú rozdieľne ťahy navíjacej a odvíjacej strany. To mám vyskúšané.

[/quote]Nedělej si iluze Navíc kladka má obvykle i axiální vůli, kdyby záleželo na soudku, pásek by výškově cestoval s ní. Což se neděje.[/quote]

Tie moje ilúzie mám preto lebo som to skúšal a viem ako sa to chová. Páska cestuje výškoukladky, a nie že nie. Len s tým nikdy nebol problém pretože tá sudková časť kladky je totiž v páskovej dráhe B115 výškovo nastavená správne, a nikto neskúšal čo sa stane keď tam dám o podložku menej alebo viac. Treba to len skúsiť a nie len písať o ilúziách Smile

[/quote]Kladka je soudková, protože je to guma. Uřízni si kousek takové gumy a navleč ji na nějaký trn, který ji mírně roztáhne. Automaticky se udělá soudek, protože guma uhýbá do stran.[/quote]
Práve sa stane opak, nebude sudkovitého tvaru ale presným opakom. Tak sa páska nebude teda držať v strede ale bude ju vyplúvať bokom. Podľa toho ako tá guma vyzerá na tej originál tesla kladke je teda tá guma odlievaná, nie navlečená, takže už tam táto teória hasne. Keby je tomu tak že sa vytvorí sudkový tvar ako navlečiem tú gumu tak by som tento problém neriešil, ale on vznike presne opak toho tvaru.

[/quote]Koukni do libovolného videa - najdeš někde soudkovitou kladku? Já ji ještě nepotkal. A jak pěkně pásek šlape.[/quote]
Otari MX5050, Studer A80 A800 1/4palcové variatny, majú fakt len málinko sudkovitý tvar (videl som naživo, porovnával som s pravítkom). Okrem toho na týchto strojoch napriek tomu že kladka je široká aj tak je zúžená styčná plocha na takmer tak takú šírku ako je páska samotná.

[/quote]Za provozu se časem z gumy dělá větší soudek, protože kraje gumy se postupně o hřídel sjíždějí, kdežto doprostřed kladky se lepí bordel z pásku. Není ničím stírán, naopak je do ní pečlivě válcován. Okraje kladky také mohou být stírány prokluzem na hřídeli, pokud s ní kladka není v ose.[/quote]
Originálne jazdené kladky v B115, ba aj vo výbornom stave, majú identicky sudkový tvar ako tie ktoré už viditeľne fakt odjazdili.. Okrem toho, tá sa z gumy spolahlivo vbyrať všetok odpad, za podmienok že sa ešte chamicky neodsrala na blato alebo na betón. A to teda s acetonovým rididlom. Aj roky utláčania gumy je možné takto vytiahnuť z gumy (úspešný proces na obloženiach sonetov) takže ak s horúcim C6000 riedidlom z tej kladky nevyjde všetko tak už potom ničím, a veru bordelu leze z tých kladiek. Potom je jak nová. Ale furt vypuklá pretože je tak vyrobená.

Revoxy A77 majú ploché kladky, a tá moja prvá A77 bola solidne jazdená, napriek tomu kladka bola perfektne rovná, nie sudková. A to je dookonca horší prípad pretože priemer tónovej hriadeľe je malí, guma tvrdšia ako v B115, a prítlak v jednom bode jak blázon. Napriek tomu bola perfektná.

Potom je tu sonet duo so šialene velkou kladkou... prečo tá po 60tich rokoch nieje tiež sudková?

[/quote]No a proč pásek při velkém tahu navíjecího trnu uhýbá? Protože není tažen, ale bržděn. Pokud je tah moc velký a kladka na pásek netlačí rovnoměrně, místa s nejnižším přítlakem jsou bržděny nejméně a pokud trn táhne tolik, že pásek v těchto místech proklouzne, lépe bržděná část pásku ho nemůże následovat a pásek se před kladkou vychýlí. Dál už je to jasné - křivě najede, křivě vyjíždí, přitom velký tah trnu stále působí a toto křivení podporuje. Pak se děje vůle Boží...[/quote]
Toto je ale len vysvetlenie príčiny, nie čo sa tam deje. To som identifikoval aj ja že keď tah za kladkou je väčší ako pred tak je problém.

Ako som spomínal, kladky s plochou styčnou plochou sú citlivé nastavenie ťahu pásky, Sudkovej kladke je to absolútny šumák podial to nieje extrém.

A to som sa pokúšal o všetko možné, hentaký priemer takýpriemer, taká šírka hentaká šírka a nakoniec som došiel k tomu že ak nieje sudková tak to proste na tom magiči nejde dobre nastaviť aby to nebolo závislé na hrúbke pásky, extrémne citlivé na ťah, teplotu nadmorskú výšku a počasie.........

Príklad na hrúbky pásky, Maxell UD25 majú strašne tuhé zavádzacie pásky asi teda 50um, ale už magnetická páska je 25tka. Čo sa stane že zavádzaciu pásku ťahá do boku, ale keď o prejde do magnetickej tak už je to "v pohode" proste na páskovú dráhu B115 nieje iné riešenie. Skutočne som sa už o to pokúšal všelijako inak, a pokiaľ to nieje sudkové, nejde to dobre. Ďalší problém je že páska cestuje hore dole po tónovej hriadeľi ako hádže. Potom kolíše fáza na 10kHz dosť bláznivo oproti povedzme revoxu A77 čo má ešte jeden vodiaci prvok pred kladkou.. Cestuje to či je kladka plochá alebo sudková, s plochou je to ešte horšie ako sudkovou. Ako hovorím, mám to vyskúšané, takže viem o čom hovorím. Musí to byť proste dosť presne vystrdené.

Nikoho tu nejdem urážať do deluzií, ale hodilo by sa vyskúšať reálne ako sa chová plochá kladka v B115 a originálna sudková kladka. Ja som to skúšal inak by som nedošiel an taký záver. A strávil som pri skúšaní podstatne viacej času a úsilia ako by to tu hocikto považoval za zdravé.
Návrat nahoru
Zobrazit informace o autorovi Odeslat soukromou zprávu
Hill
Administrátor


Založen: Sep 10, 2004
Příspěvky: 20886
Bydliště: Jičín, Český ráj

PříspěvekZaslal: po únor 13 2023, 9:00    Předmět: Citovat

Tak trochu jsem kdysi taky přemýšlel nad tím, proč Tesla vynechala u řady B113 odlaďovač předmagnetizace a plýtvala výkonem předmagnetizačního proudu na linearizační odpor a výstup záznamového zesilovače, když u všech předcházejících modelů (i těch nejlevnějších) tomu jediný paralelní odlaďovač mazacího kmitočtu zabránil.
Ovšem v nich kmital mazací oscilátor na jediném kmitočtu stabilním natolik, že ten odlaďovač spolehlivě odvedl svou práci.
V B113 a výše ušetřili ještě náhradní obvody za každý nevyužitý systém mazací hlavy při monofonním záznamu na jednu stopu, to obešli tím, že při paralelním spojení systémů mazací hlavy prostě zvedli kapacitu v rezonančním obvodu. Jak stojí v servisním manuálu, vlastně tam o tom nic nestojí, že by se měl nastavovat změnou té přidané kapacity C1 v modulu "O" nějak přesně stejný kmitočet připaralelním spojení systémů mazací hlavy. Mazací kmitočet v režimu mono múže být natolik odlišný od režimu stereo, že by v každém kanálu byly potřeba ty odlaďovače dva v sérii.
Ale záznamová hlava má pro předmagnetizační kmitočet impedanci kolem 10 kΩ, tedy do výstupu záznamového zesilovače (a také kondíky C1, C2 na desce "ZD") utíká větší část proudu, než kolik se ho podílí na předmagnetizaci, ale oscilátor je dost výkonný na to, aby napětí na systémech mazací hlavy bylo dostatečně vysoké, navíc udržované na celkem stálé úrovni automatikou oscilátoru, prostě aby to nevadilo.
Samozřejmě by se dala zvýšit úroveň na výstupu záznamového zesilovače na řekněme 2 V, pak by vyšel linearizační odpor přes 12 kΩ a vliv jeho jemné změny by se na předmagnetizaci projevil ještě méně, než v originál provedení.
Nicméně parametry B113/115 a dalších se i s tímto řešením a konkrétním LH páskem drží v celkem úzkých tolerancích a vyhovuje to tak.
Na okraj: to, že poslechově hraje B73 "na ucho" příjemněji, než B115, bych přičítal právě tomu, že B73 má ty odlaďovače. Možná mají na zvuk vliv i ty tranzistorové spínače, přece jen v B115 spínají při záznamu signál značné amplitudy, zatímco B73 je nemá, jsou tam jen mechanické kontakty. Ale určitě je rozdíl mezi tím, jestli se skoro 1,5 V předmagnetizačního napětí dostane na výstup záznamového zesilovače a zpětnou vazbou postoupí do jeho útrob (B115) nebo předmagnetizaci odizoluje paralelní rezonanční obvod a nepustí ji tam (B73). Intermodulační zkreslení jsem na tom nikdy neměřil, ale řekl bych, že se bez odlaďovače může dost zhoršit.
Ale to je jen můj odhad, navíc tři kusy B73, které jsem měl na stole (v jednom jsem nahrazoval hlavy tvrzenými) a dva z řady B113/115, které jsem opravoval a kontroloval seřízení, nebudou asi dost reprezentativní vzorek pro jednoznačný soud. Že by se na těch posledních cívkáčích z Tesly nedalo nic vylepšit, to by se jistě dalo. A nemyslím tím kosmetické a designové úpravy. Přesto je na to potřeba koukat pohledem doby, kdy už cívkáč nenašel jinde ve světě mnoho zákazníků. A když, tak to asi nebyla spotřebka za cenu z Tesly.
Že u nás byla situace ještě nějakou dobu pokřivená, a pro zákazníky na naší straně železného firhaňku už patřila do kategorie luxusních strojů i produkce Tesly (tedy aspoň podle toho, jak dlouho se na ni muselo šetřit), to už patřilo k běžné životní realitě až do konce osmdesátek.
[i]Mnozí si tehdy do prasátka odkládali o půl roku déle, aby si vyšmelili bony a koupili nějaký krásný kazeťák v Tuzexu místo toho, aby si koupili cívkáč z Tesly. Ale ten kazeťák v Tuzexu za tu dobu už nebyl, byl jiný, dražší, ale neznamená to, že taky lepší. Prostě se to u nás celkově pokládalo za společensky nevýznamnou komoditu, i když Hifikluby Svazarmu byly úkolovány v tom smyslu, aby taková zařízení využívaly k propagandistické činnosti, ba i nějaký ten magnetofon dostaly přidělený z okresu. Naštěstí nebyly trestány za to, že to nedělaly...
Návrat nahoru
Zobrazit informace o autorovi Odeslat soukromou zprávu
Kremik



Založen: Mar 30, 2012
Příspěvky: 3644
Bydliště: Havířov

PříspěvekZaslal: po únor 13 2023, 9:29    Předmět: Citovat

AdamVarga > Myslíš, že kdybych to neměl odzkoušené, že bych se tu vypisoval s takovým špalkem? Já na mgf vyloženě ujížděl, takže vím dobře co píšu. Ovšem pokud si myslíš, že je to opačně, přesvědčovat tě nebudu. S tím kouskem gumy jsi to nezkoušel, co? Co je příčinou ujíždění pásku při velkém tahu trnu jsem snad popsal dost jasně, nenapadá mě co tam nevidíš. Ale hrej si s magnetofony dál. Je to nádherná činnost a postupně se ještě ladacos naučíš.
Návrat nahoru
Zobrazit informace o autorovi Odeslat soukromou zprávu Odeslat e-mail
Hill
Administrátor


Založen: Sep 10, 2004
Příspěvky: 20886
Bydliště: Jičín, Český ráj

PříspěvekZaslal: po únor 13 2023, 10:10    Předmět: Citovat

K té kladce bych měl také ještě něco málo: asi nejlépe měla zavěšení a středění přítlačné kladky vyřešené Tesla v řadě B4. Seřídila se jen vůle držáku kladky proti páce po dosednutí na hřídel, přihnutím závěsu pružiny se hrubě vystředila kladka tak, aby netahala nahoru ani dolů, a za chodu se srovnala přesně podle hřídele. Řada B5/B100 už měla zavěšení kladky dost odvážně dlouhé, kladka měla ale větší průměr a případná úhlová chyba před dosednutím byla zmenšená právě tou větší vzdáleností osy kladky od bodu zavěšení. Fungovalo to i přesto, že páka s kladkou byla naležato a podléhala vlivu gravitace (v B4 byl tento vliv naprosto nevýznamný). Při správném seřízení přítlaku se ale pravidelně čištěná kladka vždy srovnala podle tónové hřídele a vedla pásek až nečekaně spolehlivě v ose. Naproti tomu řada B5 měla problém s kolmostí osy tónového hřídele, protože setrvačník běžel v kulovém ložisku a to plechové šasi nebylo zrovna zárukou dokonalé tvarové a rozměrové stability, rozhodně si nenechalo zejména při transportu líbit tak hrubé zacházení, jak šasi B4.
Až s mechanikami B7x/9x/11x se začalo používat letmé uložení kladky a trefit přesně její rovnoběžnost s tónovým hřídelem a dosednutím ve dvou osách (tedy čelně a ve směru posuvu pásku) přihýbáním konce páky tlustým šroubovákem chtělo trpělivost, cvik a cit.
Ovšem všechny tyto kladky byly válcové.
Návrat nahoru
Zobrazit informace o autorovi Odeslat soukromou zprávu
Habesan



Založen: Jan 12, 2009
Příspěvky: 7320
Bydliště: Plzeňsko

PříspěvekZaslal: po únor 13 2023, 18:39    Předmět: Citovat

Ale ti lidé ty kazeťáky nekupovali proto, že by kazeťák měl principielně lepší zvuk...
(Pokud je mi známo, má ho principielně horší, kvůli nižší rychlosti a užší stopě.)

A nebyly pásky do kotoučáku levnější v poměru k hrací době ?
Návrat nahoru
Zobrazit informace o autorovi Odeslat soukromou zprávu Zobrazit autorovy WWW stránky
Hill
Administrátor


Založen: Sep 10, 2004
Příspěvky: 20886
Bydliště: Jičín, Český ráj

PříspěvekZaslal: po únor 13 2023, 19:41    Předmět: Citovat

Samozřejmě, že pásky na cívkách byly násobně levnější vzhledem k hrací době, a to i s přihlédnutím k tomu, že se proháněly převážně dvojnásobnou rychlostí a dovolovaly tedy využít většího kmitočtového rozsahu, čili teoreticky umožňovaly kvalitnější záznam a reprodukci. Nicméně podle pásků, které se ke mně dostaly s magneťáky na opravu, si troufám tvrdit, že jen někteří uživatelé ten rozdíl v kvalitě uměli a mohli skutečně využít. Moc jich nebylo.
Navíc dlouho byly cívkové pásky celkem dostupné v obchodech, a za koruny, zatímco kazety jen zřídka, ještě koncem sedmdesátých let se daly kdykoli koupit jen v Tuzexu.
Nepoměr ceny kazet k cívkovým páskům byl opakovaně kritizovaný i na stránkách AR (pěkně se do toho navezl, jestli dobře vzpomínám, pan Hofhans, ale stejně se to ještě dlouho nelepšilo).
Kazeťáky na našem trhu nejen, že nebyly v nějakém pestrém sortimentu, ale i těch několik málo modelů, ať už za koruny nebo bony, vykazovalo značné rozdíly v parametrech i spolehlivosti - například naše Tesla A3 byla kmitočtově i odstupem lepší, než tři náhodně vybrané nové kazeťáky od Grundiga, ty ale byly konstrukčně robustnější s předpokladem delší životnosti, snad až na ty hlavy, ty Grundigovy se musely měnit dřív, než Tesly.
A ty různé tuzexové kazetové decky Sony, Akai, Nakamichi, Technics a další byly krásné na pohled, dokonce některé zvukově velmi slušné kvality, obvykle vybavené Dolby B nebo i nějakým jiným obvodem na potlačení šumu, ale byly dostupné jen někomu. Bez konexí na Pazderníka v Norimberku byly při poruše neopravitelné, protože PZO Tuzex sice dovezl pár kousků přístrojů, ale už nezajistil náhradní díly, i když se pro své dvě nebo tři opravny snažil. Přinejmenším se na opravu čekalo hodně dlouho. Ty přístroje neměly plánovanou životnost 25 let, jak jsme byli zvyklí. A potřebovaly bastlíře pro propojení s tuzemskou produkcí, doma se bastlily různé redukce s děliči, protože zámořské přístroje neměly obvykle vstupy a výstupy kompatibilní s evropskými podle DIN. A, pokud do nich výrobce na přání dovozce přece jen osadil DIN-konektor, pak býval zapojený dost svérázně...
Drobná poznámka k tomu Norimberku: nestačilo jen vědět, že existuje nějaký sklad ASWO a tam nějaký Pazdernik, byl také potřeba někdo, koho tam pustili, při té příležitosti součástku koupil a přivezl, no, spíše propašoval, takový se hledal ještě obtížněji. Málokdo vyhledával popotahování orgány. Celníci (naši, prosím, bavorským to bylo jedno) totiž měli neuvěřitelný přehled o cenách toho, co u nás nebylo, na to, co neznali, měli katalogy, přesně znali devizové příděly a diety na dobu pobytu a rádi zabavovali cokoli, co se jim jevilo, že na to legální peníze nemohly stačit. Část takto zabaveného zboží se pak občas objevila v pasáži pod ministerstvem elektrotechniky na Karláku. Skutečně jen část, na něco už byli čekatelé a ani k pultu se to nepřiblížilo.
Ale toto by spíše patřilo do nějakého nostalgického vlákna, teď už neřešíme konkrétní konstrukci magnetofonu.
Návrat nahoru
Zobrazit informace o autorovi Odeslat soukromou zprávu
AdamVarga



Založen: Nov 04, 2018
Příspěvky: 473

PříspěvekZaslal: út únor 14 2023, 12:44    Předmět: Citovat

Ja sa ale nenahnevám keď sem niekto napíše aj o minulosti a dostupnosti. Je to zaujímavé, ale až smutné ako zle sme na tom boli za komančov. Akurát nerozumiem prečo si to ludia tak bránia a oceňujú že za komančov bolo lepšie keď dnes je všetko nepomerne viac dostupné... čo už.

Ešte ma napadla jedna vec, teda šum z SM260 som lokalizoval na predzes hlavy. Zaujímalo by ma či náhodná BC549C dokáže šumom prekonať tie teslácke trandy. Keby hej tak by to bol jednoduchý rýchly upgrade pre násobné zlepšenie pozadného šumu..

Pred nedávnom som ešte zistil o existencií pólstopých stereo kazetových hlavách..aspoň teda v katalógu nortronics, ale žiadne foto na internete o tom ani len stopy. Je mi jasné že celkovo formát kazety je o distribúcií hudby a nie úplne HiFi nahrávaní ale skúsiť by som to chcel.

Okrem toho kladka v mojej 216 je KO. A netuším za čo to vymeniť. Neviem či je to teda nejaký štandardný rozmer alebo niečo teslácky špeciálne. Okrem toho by ma zaujímalo či je možné vybrať kladku z povedzme SM580 alebo K710 kazeťáku a prehodiť do SM261.. ak to nezistím tu zistím to reálne ale bolo by super keby som aspoň ušetril čas že by som to nemusek rozoberať a skúšať..


Naposledy upravil AdamVarga dne pá únor 17 2023, 12:06, celkově upraveno 1 krát.
Návrat nahoru
Zobrazit informace o autorovi Odeslat soukromou zprávu
konosuke



Založen: Dec 18, 2006
Příspěvky: 9787
Bydliště: Český Těšín tam v pohraničí

PříspěvekZaslal: út únor 14 2023, 12:58    Předmět: Citovat

Habesan napsal(a):

A nebyly pásky do kotoučáku levnější v poměru k hrací době ?

Byly, pokud jsi nebyl moc velký fajnšmekr co hlavy brousil rychlosti
pásku 19.05 Wink
taky jediná možnost jak z emgetonu dostat nějaký lepší zvuk, to mně
písemně potvrdil osobním dopisem samotnej majstro Tjunikov...

_________________
Co se může pokazit to se taky pokazí. Co se nemůže pokazit to se pokazí taky. (Murphy)
Návrat nahoru
Zobrazit informace o autorovi Odeslat soukromou zprávu
AdamVarga



Založen: Nov 04, 2018
Příspěvky: 473

PříspěvekZaslal: út únor 14 2023, 13:38    Předmět: Citovat

Emgetony niesu tak hrozné ako ľudia opisujú, ale na 9.53cm/s to je meratelne slabá páska oproti matrošu ako BASF DP26 DP26LH a DP26 Ferro LH je už úplne iná zver.

Týmto teda myslím DP25LN. DP25LH už boli fajn, asi tak ako AGFA PE46, a DP26LHD je už v podstate českoslove ská maxellka. Velice by ma zaujímalo čo za pigment použivali (zloženie magnetických častíc). Viem že niektoré BASF pigmenty sa dajú dopátrať, dokonca ešte žijú ludia z laboratórií BASF ktorý si to pamätajú (stretol som sa s jedným na fóre TapeHeads)

Na 19.05 je to už úplne šumák či emgeton alebo UD25. Pokial to teda nebola piatočná smena, tie dropoutujú jak besné.
Návrat nahoru
Zobrazit informace o autorovi Odeslat soukromou zprávu
Hill
Administrátor


Založen: Sep 10, 2004
Příspěvky: 20886
Bydliště: Jičín, Český ráj

PříspěvekZaslal: út únor 14 2023, 14:00    Předmět: Citovat

Adame, s těmi kladkami to asi jinak nepůjde, leda by ti v Aswo sehnali přímou náhradu, na to ale musíš vyplnit poptávkový formulář, protože z toho jejich katalogu toho moc nevyčteš. Ale dá se koupit hotový gumový návlek, ten je do začné míry univerzální.
Mechaniku SM580 jsem měl a komusi věnoval, měla trochu jiné kinetické schéma, než SM260, ale kladku, řekl bych, stejnou.

Pokud jde o šum vstupního tranzistoru KC239F, i tuto etapu snů o tom, že stvořím zázrak, na jaký v Přelouči neměli, mám už za sebou.
Na šum toho KáCéčka, pečlivě vytříděného z hromady jiných, se s BC239 z běžné produkce dostaneš jen náhodou, spíše zázrakem. Normálně nevybíraná BéCéčka šumí víc. Tak tam vrátíš to původní KáCéčko, ale ono při opakovaném ohřevu pájením ztratilo nárok na suffix "F": šumí najednou víc. Nijak vzácný jev, jak už mnozí zjistili.
Nakonec zjistíš, že to teoretické zlepšení odstupu se nekoná, že musíš vzít hrst tranzistorů a vybírat ten jediný, co na pozici T1 šumí nejméně, a že to za tu drbačku s výměnou vlastně ani nestálo.
Návrat nahoru
Zobrazit informace o autorovi Odeslat soukromou zprávu
TheLastUnicorn



Založen: Jan 17, 2018
Příspěvky: 513
Bydliště: Trenčín

PříspěvekZaslal: čt únor 16 2023, 8:56    Předmět: Citovat

DP26LH a LHD boli zvukovo jakž-takž, ale na B7 všetky dropujú. S Agfou PE46 by som to neporovnával. Tá totiž nedropuje nikdy a zároveň má vyššiu odolnosť proti vyťahaniu. Neviem s čím značkovým si trúfnuť Emgeton porovnávať, ale ja osobne asi s ničím. Je jedno, či boli vyrobené v piatok alebo utorok. Ona práve kvalita pásu sa ukáže na nízkych rýchlostiach. Na 76cm/s pobeží dobre všetko...

Výmena prvého tranzistora v snímacej ceste SM260 neprinesie vôbec nič. Ako napísal Hill, takých vedátorov nás už boli hromady. Toto sú všetko ale stroje, kde sa oplatí vynaliezať len jedno: Ako niečo nedostatkové nahradiť alebo opraviť v prípade konca životnosti, aby to človek zase udržal na ukážku pri živote.
Návrat nahoru
Zobrazit informace o autorovi Odeslat soukromou zprávu
ok1hga



Založen: Nov 28, 2006
Příspěvky: 12581
Bydliště: Česká Třebová

PříspěvekZaslal: čt únor 16 2023, 9:43    Předmět: Citovat

TheLastUnicorn napsal(a):
ale na B7 všetky dropujú.

. . . a nebude to typem opásání u B7x ?
Návrat nahoru
Zobrazit informace o autorovi Odeslat soukromou zprávu
TheLastUnicorn



Založen: Jan 17, 2018
Příspěvky: 513
Bydliště: Trenčín

PříspěvekZaslal: čt únor 16 2023, 10:50    Předmět: Citovat

Částečně ano. Je potřeba si přiznat, že to vedení pásku u B7 není nic extra a ani odolnost těch hlav vůči "děravým" pásům není extra valná. No pásy emgeton dělaly problémy třeba i na jiných strojích nižších tříd, námatkově třeba Philips N4420 (a celá ta řada). Nedropujou na lepších akai (stačí už něco jako GX215), nedropujou na RT707,909, Teac X1000, X2000, X7 atd., což jsou ale stroje, které si umí poradit defacto se vším.
Návrat nahoru
Zobrazit informace o autorovi Odeslat soukromou zprávu
Zobrazit příspěvky z předchozích:   
Přidat nové téma   Zaslat odpověď       Obsah fóra Diskuzní fórum Elektro Bastlírny -> Audiotechnika Časy uváděny v GMT + 1 hodina
Jdi na stránku Předchozí  1, 2, 3, 4, 5, 6 ... 13, 14, 15  Další
Strana 5 z 15

 
Přejdi na:  
Nemůžete odesílat nové téma do tohoto fóra.
Nemůžete odpovídat na témata v tomto fóru.
Nemůžete upravovat své příspěvky v tomto fóru.
Nemůžete mazat své příspěvky v tomto fóru.
Nemůžete hlasovat v tomto fóru.
Nemůžete připojovat soubory k příspěvkům
Můžete stahovat a prohlížet přiložené soubory

Powered by phpBB © 2001, 2005 phpBB Group
Forums ©
Nuke - Elektro Bastlirna

Informace na portálu Elektro bastlírny jsou prezentovány za účelem vzdělání čtenářů a rozšíření zájmu o elektroniku. Autoři článků na serveru neberou žádnou zodpovědnost za škody vzniklé těmito zapojeními. Rovněž neberou žádnou odpovědnost za případnou újmu na zdraví vzniklou úrazem elektrickým proudem. Autoři a správci těchto stránek nepřejímají záruku za správnost zveřejněných materiálů. Předkládané informace a zapojení jsou zveřejněny bez ohledu na případné patenty třetích osob. Nároky na odškodnění na základě změn, chyb nebo vynechání jsou zásadně vyloučeny. Všechny registrované nebo jiné obchodní známky zde použité jsou majetkem jejich vlastníků. Uvedením nejsou zpochybněna z toho vyplývající vlastnická práva. Použití konstrukcí v rozporu se zákonem je přísně zakázáno. Vzhledem k tomu, že původ předkládaných materiálů nelze žádným způsobem dohledat, nelze je použít pro komerční účely! Tento nekomerční server nemá z uvedených zapojení či konstrukcí žádný zisk. Nezodpovídáme za pravost předkládaných materiálů třetími osobami a jejich původ. V případě, že zjistíte porušení autorského práva či jiné nesrovnalosti, kontaktujte administrátory na diskuzním fóru EB.


PHP-Nuke Copyright © 2005 by Francisco Burzi. This is free software, and you may redistribute it under the GPL. PHP-Nuke comes with absolutely no warranty, for details, see the license.
Čas potřebný ke zpracování stránky 0.32 sekund