Vítejte na Elektro Bastlírn?
Nuke - Elektro Bastlirna
  Vytvořit účet Hlavní · Fórum · DDump · Profil · Zprávy · Hledat na fóru · Příspěvky na provoz EB

Vlákno na téma KORONAVIRUS - nutná registrace


Nuke - Elektro Bastlirna: Diskuzní fórum

 FAQFAQ   HledatHledat   Uživatelské skupinyUživatelské skupiny   ProfilProfil   Soukromé zprávySoukromé zprávy   PřihlášeníPřihlášení 

Kotúčové MGF- Konštrukcia B135 a zaujimavosti z kot. MGF
Jdi na stránku Předchozí  1, 2, 3, 4, 5 ... 13, 14, 15  Další
 
Přidat nové téma   Zaslat odpověď       Obsah fóra Diskuzní fórum Elektro Bastlírny -> Audiotechnika
Zobrazit předchozí téma :: Zobrazit následující téma  
Autor Zpráva
Hill
Administrátor


Založen: Sep 10, 2004
Příspěvky: 20886
Bydliště: Jičín, Český ráj

PříspěvekZaslal: ne leden 22 2023, 11:38    Předmět: Citovat

AdamVarga napsal(a):
Kremik napsal(a):
Měl jsi u obou hlav stejně nastavenou kolmost? Obvykle když mažeš pásek, zároveň na něj nahráváš i nějaký šum... ...Tak jestli ta ANH210 jen správně nesnímala zaznamenaný šum.


Kolmost na hlavách Revoxa A77 bola nastavená dokonale, na B115tke len tak ako to šlo vzhľadom na to že nemá už žiaden vodiaci prvok za snímacou hlavou iba kladku ktorá to dosť vychiluje.

Jestli ti kladka vychyluje pásek, nota bene "dosť", pak tu dráhu těžko seřídíš, aby vedení pásku bylo stabilní a na boční tuhosti pásku nezávislé. Napřed musíš zabránit tomu, aby kladka tahala pásek kamkoli jinam, než přímo dopředu k vodicímu sloupku.
Pokud jde o šum nahraný na pásku, k prověření, odkud to jde, stačí odpojit záznamovou hlavu, jak tu Kremik navrhoval.
To stále ale nevylučuje možnost, že záznamová nebo i snímací hlava nejsou stejnosměrně zmagnetované. Ale to by ti ten šum při každém přehrání trochu vzrostl, měřitelné to bývá tak to tří čtyř přehrání (bez toho, abys mezitím zařadil záznam). Pak už ta stejnosměrná magnetizace pásku jednoznačně zjistitelný nárůst šumu nezpůsobí.
Jiné potenciálně zmagnetovatelné prvky v kontaktu s páskem za mazací hlavou nejsou, čili nakonec zbývá mazací oscilátor - svod v kondenzátoru v sérii s mazací hlavou nebo fázově posunutá druhá harmonická mazacího kmitočtu. Ta také způsobuje nesymetrii průběhu, důsledkem je nenulová stejnosměrná magnetizace pásku a zvýšený šum.

A, jak tu byla řeč o zvlnění v hloubkách, dokud budeš používat pásky LP, budou se maxima a minima držet na celkem stálých kmitočtech při každé rychlosti, jen amplituda toho zvlnění bude na vyšších rychlostech větší, přesněji řečeno - stejné zvlnění naměříš s každou vyšší rychlostí vždy o oktávu výše. U pásků DP (a nejvíc u TP, ale ty asi používat nebudeš) už dochází k nepravidelnému "lepení" pásku k čelu snímací hlavy a ty kmitočty maxim a minim plavou podstatně víc, jestli neudržíš naprosto přesně tah v dráze.
Podotýkám, že jediný třímotorák, na kterém jsem to měřil, byl Akai GX620 někdy před 25 lety, ten vykazoval zvlnění menší, než Tesla B73, přičítám to tomu, že GX má hlavy se zostřeným průběhem pole před štěrbinou (Focussed Field). Stabilitu kmitočtů toho zvlnění jsem tehdy nesledoval, nenapadlo mě, že by to mohlo ještě někdy být důležité. Konečně i principy řízení tahu, potažmo přítlaku pásku k hlavám, mají ty stroje naprosto odlišné.

P.S.: musím tě ale pochválit - koukáš, jak to dělali jinde, a učíš se na tom příslušnou obvodovou techniku. To se u mnoha jiných moc často nevidí, vlastně je to dnes už spíše vzácný přístup. Díky.
Kéž by ke svým konstrukcím i ostatní přistupovali podobně... Ale to asi chci moc.
Návrat nahoru
Zobrazit informace o autorovi Odeslat soukromou zprávu
AdamVarga



Založen: Nov 04, 2018
Příspěvky: 473

PříspěvekZaslal: ne leden 22 2023, 13:07    Předmět: Citovat

Hill napsal(a):
AdamVarga napsal(a):
Kolmost na hlavách Revoxa A77 bola nastavená dokonale, na B115tke len tak ako to šlo vzhľadom na to že nemá už žiaden vodiaci prvok za snímacou hlavou iba kladku ktorá to dosť vychiluje.

Jestli ti kladka vychyluje pásek, nota bene "dosť", pak tu dráhu těžko seřídíš, aby vedení pásku bylo stabilní a na boční tuhosti pásku nezávislé. Napřed musíš zabránit tomu, aby kladka tahala pásek kamkoli jinam, než přímo dopředu k vodicímu sloupku.
Pokud jde o šum nahraný na pásku, k prověření, odkud to jde, stačí odpojit záznamovou hlavu, jak tu Kremik navrhoval.
To stále ale nevylučuje možnost, že záznamová nebo i snímací hlava nejsou stejnosměrně zmagnetované. Ale to by ti ten šum při každém přehrání trochu vzrostl, měřitelné to bývá tak to tří čtyř přehrání (bez toho, abys mezitím zařadil záznam). Pak už ta stejnosměrná magnetizace pásku jednoznačně zjistitelný nárůst šumu nezpůsobí.
Jiné potenciálně zmagnetovatelné prvky v kontaktu s páskem za mazací hlavou nejsou, čili nakonec zbývá mazací oscilátor - svod v kondenzátoru v sérii s mazací hlavou nebo fázově posunutá druhá harmonická mazacího kmitočtu. Ta také způsobuje nesymetrii průběhu, důsledkem je nenulová stejnosměrná magnetizace pásku a zvýšený šum.

Takzdá sa mi že musím upresniť metodiku skúšania...
Pásková dráha sa ukazuje byť nenamagnetovaná.
Nahral som ticho na A77, ktoré bolo fakt ticho na ňom, a tú istú pásku som dal na moju najlepšiu B115, a šumelo to viacej ako A77. Nieje to nič horibilné že by to bola DC magnetizácia, ale šumí to no. Rovnako som nahral ticho na B115, znelo identicky zašumene ako ticho z A77, a keď som preniesol ticho nahraté z B115 na A77 tak šum bol rovnaký ako keby páska bola nahratá na A77.

Pod pojmom "dosť" som mal na mysli v porovnaní s A77. Na tento istý test so neskôr použil pásku SM911. 50um matroš ktorý sa neohýba. B115 ho viedla v rámci možností najlepšie rovno ako to len išlo, ale pri 10kHz 19cm/s to vychiluje solidných 10-15stupňov fázu. Oproti A77 ktorá ju vychýli o max 3stupne je to rozdieľ Very Happy Neviem nakoľko je možné zoštelovať tú kladku k páskovej dráhe. Je tam až moc toho na nastavenie..Kolosť tónovej hriadeľe jak horizontálna tak vertikálna a rovnako aj pre kladku horizontálna a vertikálna kolmosť.. Nehovoriac že mechanika je robená tak že pokiaĽ kladka nieje vypuklá tak to pásku proste nevedie správne. A77 má dokonale plochú kladku ale je v mechanicky poddajnom uložení takže sa nasmeruje presne na hriadeľ. To sa o B115 nedá povedať kde je kladka fixne na kluku a čau...

Hill napsal(a):
A, jak tu byla řeč o zvlnění v hloubkách, dokud budeš používat pásky LP, budou se maxima a minima držet na celkem stálých kmitočtech při každé rychlosti, jen amplituda toho zvlnění bude na vyšších rychlostech větší, přesněji řečeno - stejné zvlnění naměříš s každou vyšší rychlostí vždy o oktávu výše. U pásků DP (a nejvíc u TP, ale ty asi používat nebudeš) už dochází k nepravidelnému "lepení" pásku k čelu snímací hlavy a ty kmitočty maxim a minim plavou podstatně víc, jestli neudržíš naprosto přesně tah v dráze.
Podotýkám, že jediný třímotorák, na kterém jsem to měřil, byl Akai GX620 někdy před 25 lety, ten vykazoval zvlnění menší, než Tesla B73, přičítám to tomu, že GX má hlavy se zostřeným průběhem pole před štěrbinou (Focussed Field). Stabilitu kmitočtů toho zvlnění jsem tehdy nesledoval, nenapadlo mě, že by to mohlo ještě někdy být důležité. Konečně i principy řízení tahu, potažmo přítlaku pásku k hlavám, mají ty stroje naprosto odlišné.

Tieto stroje ako aj B115 B73 GX620 majú ten tvar "hyperbolický" kým revox a studer sú všetko oblúkové hlavy. Fyzická dĺžka pólových nástavcov čo vidia na pásku a plocha opásania je hlavný vplyv na dolnofrekvenčnú charakteristiku..toto je opísané aj katalógu Nortronics. A ukazuje sa to byť pravdou, teda aspoň mojimi zisteniami.


Hill napsal(a):
P.S.: musím tě ale pochválit - koukáš, jak to dělali jinde, a učíš se na tom příslušnou obvodovou techniku. To se u mnoha jiných moc často nevidí, vlastně je to dnes už spíše vzácný přístup. Díky.
Kéž by ke svým konstrukcím i ostatní přistupovali podobně... Ale to asi chci moc.

Ďakujem, cením si to.
Teraz mám na stole nového krála mojej zbierky a to Fostex G24S. 24 stopý multitrack do štúdia na 1palcové pásky. Už som vymenil všetky 800+ elektrolytických kondenzátoro čo boli zlé (to trvalo sakra dlho) a bol som ho nakalibrovať poďla kalibračnej pásky v Novom Meste Nad Váhom vo firme Sepea Audio..prekvapivo ma nechali si to spraviť..
v pondelok mi príde SM900 a začne sa teda nastavovačka predmagnetizácie a záznamu...

Prečo Fostexa spomínam ? KOLOSÁLNE BLBO RIEŠENÝ MGF. nesymetrické napájanie a všade úplne všade elektrolytické kondenzátory..katastrofa... No ale po výmene funguje zatiaľ slubne s tým neznámim 1palcovým matrošom čo mám.

Inak v simulátore som už nejako ten oscilátor aj nasimuloval ostáva mi už len zistiť akú indukčnosť majú tie transformátory na predmagnetizáciu (tie čo predmagnetizáciu dostávajú k hlavám)
Návrat nahoru
Zobrazit informace o autorovi Odeslat soukromou zprávu
konosuke



Založen: Dec 18, 2006
Příspěvky: 9787
Bydliště: Český Těšín tam v pohraničí

PříspěvekZaslal: ne leden 22 2023, 13:24    Předmět: Citovat

Proč upadl projekt Tesla B135 ? asi proto že za jeden roční (průměrný)
plat se dala pořídit mašina třídy ReVoX, Teac nebo Akai. Dobový článek
a fotka je v amaru (AR) 10/1981.
No, v ty době se již o přízeň hlásily kazety syst. CC ale, Philips kotouče
vyráběl ještě chvíli dál.

_________________
Co se může pokazit to se taky pokazí. Co se nemůže pokazit to se pokazí taky. (Murphy)
Návrat nahoru
Zobrazit informace o autorovi Odeslat soukromou zprávu
Hill
Administrátor


Založen: Sep 10, 2004
Příspěvky: 20886
Bydliště: Jičín, Český ráj

PříspěvekZaslal: ne leden 22 2023, 14:51    Předmět: Citovat

AdamVarga napsal(a):
...Pod pojmom "dosť" som mal na mysli v porovnaní s A77. Na tento istý test so neskôr použil pásku SM911. 50um matroš ktorý sa neohýba. B115 ho viedla v rámci možností najlepšie rovno ako to len išlo, ale pri 10kHz 19cm/s to vychiluje solidných 10-15stupňov fázu. Oproti A77 ktorá ju vychýli o max 3stupne je to rozdieľ ...

Mám tomu rozumět tak, že záznam mezi horní a dolní stopou má fázový posuv 0°, ale snímaný signál cestuje na 10 kHz o ±15°?
U čtvrtstopého záznamu (rozteč středů stop 4,6 mm) to dělá "předbíhání" jedné stopy před druhou až o 0,7 µm, to je chyba menší, než výrobně podmíněný rozptyl štěrbin i u nejlepších hlav.
Mimochodem: záznamové hlavy můžou mít štěrbinu širší, než snímací, přičemž rozptyl, tedy horizontálmí chyba, se u záznamové projevuje na hraně odběžného pólového nástavce, zatímco u snímací v ose štěrbiny, to také hraje roli.
Jestli je ta chyba konstantní, pak ji srovnáš azimutem, přitom budeš muset oželet něco malinko z kolmosti (o 0°00'33"), což ti posune křivku štěrbinových ztrát o sotva 1% níž (že se při devatenáctce rychlosti posune první minimum z například 52 kHz na 51,5 kHz), to snad ani naměřit nejde.
Nebo necháš kolmost nastavenou na stejné maximum v obou kanálech (mezi maximy jedné a druhé stopy) a do signálové cesty přidáš fázovací články s kmitočtově závislým fázovým posuvem, elektricky jimi vykompenzuješ fázi mezi kanály navzájem v celém rozsahu. Podmínkou je samozřejmě naprosto stejný fázový posuv mezi kanály způsobený v zesilovačích korekcemi, ať už v záznamové, nebo snímací, cestě. Tuto kompenzaci kvůli rozptylu štěrbin hlav používaly v audiotechnice třeba tříhlavé decky Nakamichi nebo čtyř- a vícestopé studiové stroje: jedním fázovacím členem se natočila fáze o -45° při 12,5 kHz, druhý byl nastavitelný v rozsahu +30° až +60° (u studiových strojů stačil menší rozsah), tím se to doladilo na nulu. Fáze se seřizovala na nulu jak v záznamové cestě (aby výsledek na pásku souhlasil s celostopým záznamem), tak ve snímací cestě (aby to na všech stopách přečetlo celostopý záznam se stejnou fází).
U vícerychlostního stroje ale musíš počítat s tím, že rozptyl štěrbin způsobí dvojnásobnou chybu fáze na stejném kmitočtu při poloviční rychlosti, takže to už se pohybujeme v extrémních požadavcích.
Asi ta chyba moc cestovat nebude, to by se sklon pásku v dráze musel měnit o stejný úhel, čili by se na hlavě řekněme 8 cm od levého vodicího sloupku musel pásek naklánět o ±0,12 mm nahoru nebo dolů. To mi na pásek 50 µm připadá nemožné, a je to opravdu moc i na LP pásky.
Jestli ale o tolik cestuje periodicky, pak nezbude, než přesně přebrousit přítlačnou kladku a znovu ji seřídit. A pak si vypomoci přidanou vodicí vidličkou nebo výškově nastavitelným sloupkem mezi záznamovou a snímací hlavou.
Návrat nahoru
Zobrazit informace o autorovi Odeslat soukromou zprávu
AdamVarga



Založen: Nov 04, 2018
Příspěvky: 473

PříspěvekZaslal: ne leden 22 2023, 15:13    Předmět: Citovat

konosuke napsal(a):
Proč upadl projekt Tesla B135 ? asi proto že za jeden roční (průměrný)
plat se dala pořídit mašina třídy ReVoX, Teac nebo Akai. Dobový článek
a fotka je v amaru (AR) 10/1981.
No, v ty době se již o přízeň hlásily kazety syst. CC ale, Philips kotouče
vyráběl ještě chvíli dál.

toto fakt nemá nič spoločného s témou...buzer koment? ešte to baví ?
Návrat nahoru
Zobrazit informace o autorovi Odeslat soukromou zprávu
AdamVarga



Založen: Nov 04, 2018
Příspěvky: 473

PříspěvekZaslal: ne leden 22 2023, 16:00    Předmět: Citovat

@hill

jedná sa o kolísanie fáze, nie konštantnú odchylku. ja by som sa nestrachoval že by to bolo niečo extrémne náročné s výrobnými toleranciami. zatiaľ každá nová aj doleštená hlava ktorú som mal parádne fachali. Fázová chyba hláv je tak zanedbatelná ani fostex ani studer ani otari nerieši tento "problém".. Bavíme sa o rychlostiach posuvu minimálne 4x tak rýchle ako u kazeťáku nakamichi nehovoriac že priestor nieje prémium keďže nemáme limit vopchať hlavu do maličkého priestoru otvoru kazety.. Zrejme sa výrobcovia Fostex STUDER Otari zhodli že je to nepodstatný problém, a myslím že majú pravdu. Pri štelovaní môjho Fostexa G24S som nastavoval kolmosť /azimuth stopy 3 a 21 medzi sebou. Fázu pri 1kHz z kalibračnej celostopej pásky som stabilne dostal do rozsahu 1stupňa a pri 10khz sa bavíme o chybe max 1 stupeň medzi všetkými stopami medzi sebou a je ich tam 24 na jednopalcový matroš takže keby sa mali ukázať výrobné limity hláv, tak zrovna 24stopá hlava na jednopalec by sa mala ukázať ako príklad tohoto problému.

Ono do tej B115 fakt mohli dať jeden finálny vodiaci prvok pred kladku za snímaciu hlavu presne ako to má A77 z mosadze. Myslím že nejaký vodiaci prvok aj vyrobím medzi ne a vložím.. Pripisujem problém s fázovaním azimuthom atd páskovej dráhe. Nevidel som ešte žiadny polepšejší magneťák ktorý by nemal jeden finálny vodiaci prvok pred kladkou. Či môj Fostex G24S, Revox A77 alebo hociaký studer aj Revox G36 aj blbý SONY TC377 a aj iné magiče s hlavami v oblúku alebo nie...nedať tam vodiaci prvok bola fušerina na xtú za účelom ušetriť každý halier na výrobe. Rozumiem tomu, ale to nezmení môj názor na to že to bolo velice zlé rozhodnutie..

Vyrobiť vypuklé gumené obloženie kladky je drahé, značne drahšie ako plochá guma (dnes pre mňa pri oprave) nehovoriac že vypuklá geometria pôsobí inými silami na pásku v strede pásky a na krajoch čím sa vyťahuje páska v dosť zaujimavom tvare po riadnom množstve prehraní čo v konečnom dôsledku spôsobuje blbý kontakt vnútornej stopy na páske voči hlave.

Chcel by som spomenúť aj sonetíka, ktorý má najmäkšiu kladku čo som kedy v živote videl. Potom čo som očistil kladku riedidlom C6006 ostala nádherne čierna, mäkká, a povrch tak skvelo adhézny že keby omylom niekto zavadí o kotúč a na ňom je najhrubšia páska sveta tak ho zožere jak nič. A predsa vedie krásne pásku.

Ja som doma plnohodnotne prešiel na LPR90 LPR35 SM900 SM911 Takže LP alebo SP najvyššej triedy. Mám zopár DP kotúčov ako pekné krabičky a pekné kotúče ale používať ten materiál už nepoužívam. Predávam všetko čo mám 15cm špulky tých 300+kotúčov AGFA PE41 PE46 BASF DP26 DP26LH (scotche som daroval do viniču viazať) a kupujem z toho SMká LPRká.... Predám 7kotúčov DP26tky mám dva kotúče LPR90.
Návrat nahoru
Zobrazit informace o autorovi Odeslat soukromou zprávu
Hill
Administrátor


Založen: Sep 10, 2004
Příspěvky: 20886
Bydliště: Jičín, Český ráj

PříspěvekZaslal: ne leden 22 2023, 23:09    Předmět: Citovat

Jestli máš 1" nastavovací pásek, abys prověřil celostopým záznamem rozptyl štěrbin proti jediné linii, je úžasné, žes nenaměřil větší chybu, než 1°. Ale ani větší by normálně nevadila, protože ten stroj má vedle mazací jen jedinou kombinovanou hlavu. Kam ta hlava do které stopy nahraje signál, tam ho taky při snímání najde, chyba způsobená rozptylem štěrbin se navzájem vykompenzuje bez ohledu na rychlost posuvu. Ven tedy vylezou signály s téměř nulovým vzájemným fázovým posuvem i při nejvyšších kmitočtech. Naměřená fázová chyba proto spíše vznikne v některém záznamovém nebo snímacím zesilovači.
Potřeboval bys ty stroje dva, na jednom pásek nahrát a na druhém snímat, abys pak zjistil rozdíl větší.
Návrat nahoru
Zobrazit informace o autorovi Odeslat soukromou zprávu
AdamVarga



Založen: Nov 04, 2018
Příspěvky: 473

PříspěvekZaslal: po leden 23 2023, 5:30    Předmět: Citovat

ano merali sme to pomocou agfa celostopej kalibračnej pásky. Stroj beží na 38cm/ss ekvalizáciou IEC1 (35us) bez spodnej konštanty. Je to až neuveriteľných 38kg magneťáku... Kupoval som ho za nemalu čiastku len o niečo drahšie ako trhová cena revoxa B77 a dúfal som že sa nikto nechytal ekvalizácie a snímacej hladiny lebo kalibračná 1palcová páska teda iba 4 minuty jej stojí 350dolárov bez postovného... Prvé peniaze čo zarobím pôjdu na kúpu 1/4palcovej kalibračnej pásky pre IEC1 19cm/s 38cm/s 320nWb/m a 1palec IEC1 38cm/s aby som už nenadával na to že nemám sa od čoho odraziť a furt nahrávam vzorové záznamy na mojej najlepšie zoštelovanej B115... Nieže by to bolo zlé ale B115 nieje celostopá. Okrem toho mám ešte tie hlavy čo som naposledy sem na fórum posieal, tak sa snažím vyrobiť nejaký setup na nahrávanie 1/4palcového kalibračného záznami s nimi. (Ten starý teslácky hlavový blok čo inak vyzerá parádne a á fungel nové hlavy)

Ten Fostex je inak celkom skvelo znejúci magneťák. Je to v podstate môj prvý štúdiák a na tej 38mičke je to diametrálny rozdiel od 19tky. B115 mi hrala uchometricky lepšie ako revox A77 ale Fotex všetko čo som aj poupravoval poslal doprdele napriek tomu že tie stopy sú užšie ako na 1/4stope 1/4 palec. Predsa je to 24stopák a stopy sú o polovicu užšie ako na 1/4palcovej 1/4stope. On hrá až fascinujúco skvelo s kompletnou hudbou. Dolby S je tak trocha, no nepoužiteľný. Ano, zredukuje to šum na ďalekých 87dB ale spôsobuje artefakty v zázname, čo je pochopiteľné keď vieme ako funguje Dolby S NR. Uvidíme ako sa bude chovať dolbyčko pri trackovaní bicích vokálu atd...

Vzhľadom na veľkosť pólových nástavcov magnetických systémov hlavy a hyperbolického tvaru čela hlavy som čakal že basy budú rozhádzané doprdele pod 200Hz, ale vôbec. Urobil som také rýchle meranie artou predtým ako som spravil komplet generálku (bojoval som s magičom lebo som nevedel nastaviť hornú ekvalizáciu záznamu pre tú 25um pásku kým som si nepovedal že to vezmem na kalibráciu riadne tak som to zmeral)

Čo ma tak trocha trápi s týmto strojom že predmagnetizácia ja 100kHz. Na 38mičke je už počuť rozdieľ na páske ktorá bola predmagnetovaná 100kHz a 200kHz (studer). Až solidných 3-5dB menej DC šumu je na páske, takže na 38mičku nestačí 100kHz ak chceme ísť na limit spotrebného materiálu..



1671810145423.jpeg
 Komentář:
Fostex G24S Frekvenčná charakteristika ružový šum 0dB 320nWb/m
Výšky v tomto čase som nemal nastavené- neskalibrovaná snímacia cesta ani záznamová a ani predmagnetizácia kvoli kaput elektrolytom...
 Velikost:  133.35 kB
 Zobrazeno:  78 krát

1671810145423.jpeg


Návrat nahoru
Zobrazit informace o autorovi Odeslat soukromou zprávu
AdamVarga



Založen: Nov 04, 2018
Příspěvky: 473

PříspěvekZaslal: po leden 23 2023, 11:42    Předmět: Citovat

Takže som nakreslil taký polepšejší stále jednoduchý oscilátor 210kHz.

Nieje amplitudovo stabilizovaný ale je stabilný že pokiaľ sa záťaž nezmení tak je všetko v pohode. Myslím že nahrávať mono nebudem na mojej B115 nikdy takže toto je fajn.

Je to urobené tak že to priamo funguje z 24V napájania a nieje to tak náročné na výkon (10tky mA).

Zhotovenie je jednoduché. Čo môže odradiť/vystrašiť je ten transformátor. Uviedol som ale všetky potrebné informácie k nemu takže nieje to vôbec tak hrozné, a že na čo to navinúť ?

Ferity s AL do 150nH (čiže so vzduchovou medzerou)

Ja som sa rozhodol pre konkrétne toto

https://www.tme.eu/sk/details/b66358g1000x187/feritove-jadra/epcos/
https://www.tme.eu/sk/details/we-3657h/kostry-a-prislusenstvo/weisser/
https://www.tme.eu/sk/details/we-250/kostry-a-prislusenstvo/weisser/

Kompletka netreba špekulovať.

AL 124nH (Indukčnosť na jeden závit)
Permeabilita 91(doplnková informácia ak máme AL)

Primárne vinutia:
11 Závitov (oba)
Spätnoväzobné vinutia
2 závity (oba)

Sekundár:
65 Závitov

Rezonančný kondenzátor bude musieť byť menší v realite pretože indukčnosť transformátor vyjde o trocha väčšia. R3 R5 tiež možno väčšie ale to je minimum.

Výstupná amplitúda teda výkon do jadra sa reguluje zmenou napätia označené ako "BIAS"
Idea je v tom že sa vyšteluje rozdiel medzi oba systémami hláv pomocou trimrov na doske, a potom sa nastavuje celková amplitúda oscilátora pre zmenu predmagnetizačného prúdu.

Skin effect je pri frekvencií 200kHz až 0,145mm, takže na navíjanie ideálne použiť 0.3mm drôt (ja mám 0.26mm)

v celku sa jedná o "plug and play" vec, takže uvidíme ako sa to bude chovať keď to objednám natočím a aplikujem.

200kHz pre ANH hlavy je už ale celkom slušne vysoká frekvencia. Straty hláv budú už celkom značné predpokladám takže sa do nich bude posielať dosť veľký výkon. Avšak mazacia hlava ANH 150kHz pri zachovaní mazacieho prúdu hreje mierne, záznamová hlava pri 150kHz predmagnetizácií ešte nehreje skoro vôbec. Čo ma akurát straší je to napätie potrebné prehnať 1,5mA RMS skrz tú hlavu pri 200kHz. (očakávam že so stratami to bude asi až 2.2mA) Až 45V RMS (to sú riadne špičky) a bojím sa aby som náhodou neprestrelil vinutia hlavy, to by bola ukrutná škoda.. Tiež mám pocit že linearizačný rezistor bude slušne kúriť za záznamovými zosilňovačmi Very Happy A to oscilátor dokáže vynaložiť až 85V RMS takže takže to bude sranda Very Happy Asi sa bez bloku predmagnetizačného prúdu nezaobídem.


Napadla ma dodatočná hovadina, tým že je tam napätím riaditeľný oscilátor tak môžem implementovať HX Pro do B115 Very Happy Len náhodný nezmyselný nápad. HX Pro je ďalšia forma zlepšováku záznamu. Znižuje to predmagnetizačný prúd keď je zvukový signál intenzívny na vyšších frekvenciách a teda sa chová ako prídavná predmagnetizácia.. Trocha to lepší chovanie basov, natiahne frekvenčnú charakteristiku ale s ním aj skreslenie. Takže za mňa nič moc.

Čo sa nepoužívalo v štúdiách ma nezaujíma, takže jedine Dolby A, Dolby SR, DBX Compander sú mne zaujímavé Very Happy



photo_2023-01-23_10-53-18.jpg
 Komentář:
Schéma
 Velikost:  79.46 kB
 Zobrazeno:  94 krát

photo_2023-01-23_10-53-18.jpg



photo_2023-01-23_10-52-55.jpg
 Komentář:
Nábeh a dobeh oscilátora
 Velikost:  210.31 kB
 Zobrazeno:  74 krát

photo_2023-01-23_10-52-55.jpg



photo_2023-01-23_10-52-58.jpg
 Komentář:
FFT výstupu
 Velikost:  99.08 kB
 Zobrazeno:  77 krát

photo_2023-01-23_10-52-58.jpg



photo_2023-01-23_10-53-01.jpg
 Komentář:
Pohľad na výstup oscilátora
 Velikost:  74.93 kB
 Zobrazeno:  72 krát

photo_2023-01-23_10-53-01.jpg


Návrat nahoru
Zobrazit informace o autorovi Odeslat soukromou zprávu
AdamVarga



Založen: Nov 04, 2018
Příspěvky: 473

PříspěvekZaslal: po leden 23 2023, 14:27    Předmět: Citovat

Mám trocha vela času dnes, tak sa zamýšlam aj nad mojou SM261 - téma trocha odveci od kotúčakov ale stále je to magnetický záznam Very Happy

Pred nedávom som kúpil SM261, a mimo toho že kladka je kaput a zháňam novú lebo sa mi vyrábať fakt nechce, tak ešte spomeniem do minulosti na skúsenosti s kažeťákmi SM260.

Fascinuje ma šum týchto magičov. Je to až vtipné ako blízko je hlasitosť šumu v pauze a hlasitosť šumu keď sa reálne hýbe páska v mechanike Very Happy . Kebyže mám lepšiu pásku v magiči tak dozaista šum magneťáku prekričí šum z lepšejšej pásky.

Zopár SM260 som už poservisoval jedna z nich slúži u nás v štúdiu na nahrávanie kaziet, ale rozmýšlam čím môže byť ten šum toho magiča? Pracuje to až s moc nízkymi hladinami zvuku, za snímacom a korekčnom zosilňovači v manuáli píšu 33mV čo je, no čo by som čakal tak z elektretového mikrofónu. 33mV leze do dolby modulu a 700mV z nej leze von.

Ja teraz netuším, či je za vinu predzosilňovač hlavy s korekciami alebo dolby modul.

Ten dolby modul má zosilnenie solidných 26dB čo akože nieje hrozne moc ale je to dosť. Na druhej strane hlavový predzes má zosilnenie pri 315Hz solidných 57dB. Chcel by som sa pohrať aj s tou mojou SM261 tak aby mala najmenej vlastného šumu. Len zatiaľ netuším ktorým smerom sa vydať, či dolby modul alebo nie, a či ho úplne neodstrániť a urobiť predzes hlav z fakt dobrého operáku ako chcem aj pre kotúčaky s OPA1656, alebo či sa dá znížiť zosilnenie dolby modulu alebo či bude stačiť prerobiť predzes na hlavy... no netuším. Zatiaľ.
Návrat nahoru
Zobrazit informace o autorovi Odeslat soukromou zprávu
AdamVarga



Založen: Nov 04, 2018
Příspěvky: 473

PříspěvekZaslal: so únor 04 2023, 0:46    Předmět: Citovat

Tak mám odpovede na niektoré moje otázky.

V SM261 a SM260 určite nešumí tak drasticky práve dolby integráč. Preštudoval som datasheet toho integráču a prišiel som k záveru že nachádza sa v tom dolbi integráči jeden predzes už ako samotný s fixným zosilnením. Toho výstup ide do MPX filtru. Následne, do ďalšieho zoilňovača s fixným zosilnením, a ž potom putuje do kompresora. Obídením MPX filtru (dnes už zbytočnosť), je možné z toho integráču vytrieskať nižší vnútorný šum, to avšak nieje ani zďaleka problém toho magiča, ale práve ten predzes.

Mimochodom tá schéma toho predzesu sa až príliž moc podobá práve na schému predzesu hlav revoxov A77 B77

Raz sa tu už odomňa ukázal návrh predzosilňovača na MGF hlavy, tak zas a znova sa upravujem že je aj lepšie, podstatne lepšie riešenie ako tá schéma.

Jeden raz Hill poslal schému predzosilňovača hlav ANH do vlákna "TESLA B115" kde sme už začali rozoberať témy ďaleko nad rozmer vlákna.
V tomto vlákne Hill poslal schému ktorá obsahovala jednoduchý jednotranzistorový predzes a výstup z neho putoval do operačného zosilňovača NE5532. Vôbec to nieje zlý nápad, ale mám pocit že asi mám o troška lepší.

Doteraz moje riešenie bolo poslať hlavy priamo do operačného zosilňovača s Jfet vstupom. Toto je lepší nápad ako dávať operačné zosilňovače ako NE5532 priamo na hlavy, hlavne kvoli vysokému prúdu ktorý si ten operák na vstupe pošle do nášho zdroja signálu - hlavy, ktorým ho DC zmagnetuje. Toto samozrejme nieje vôbec dobré.

Pred nedávnom som ale narazil na dve super súčiastky z katalógu TI a tiež na zaujímavý dokument od nich popisujúc "ultranízkošumový predzosilňovač".

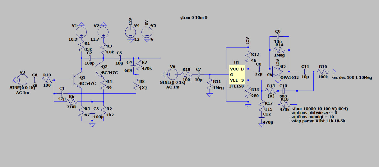
Jedná sa teda o súčiastky JFE150 a OPA1612.

OPA1612 je doposiaľ naj lepší operačný zosilňovač čo sa týka šumu v audio spektre, za rozumnú cenu (4.80eur/kus od TI priamo). Jedná sa o relatívne rýchly operák (27V/us) ktorému TI špecifikuje THD 0,000015% (pod ich testovacími podmienkami) čo je relativisticky značne lepšie ako moja OPA1656. Nehovoriac o tom že tento operák je fakt extrémne nízkošumový, až teda 1,1nV/1kHz. To je sakra dobrý operák, ovšem je to BJT operák, čiže nemá až tak úžasné vstupné parametre. Je to furt značne lepšie ako NE5532 čo sa týka vstupného prúdu (offset/bias) ale nie je to úplne dostačujúce na hlavy. https://www.ti.com/lit/ds/symlink/opa1612.pdf

Tu prichádza ďalšia tiež adekvátne psycho súčiastka a to nízkošumový Jfet JFE150 od TI. Tento Jfet má vysokú vstupnú impedanciu, a zároveň je fakt extrémne nízkošumový. 0,9nV/1kHz.
Na jeho product page som našiel jeden zaujímavý dokument : https://www.ti.com/lit/an/slpa018/slpa018.pdf

Tu sa ukázala schéma nízkošumového zosilňovača s jedným Jfetom JFE150 a operačným zosilňovačom. Jfet ako súčiastka je priamo súčasťou väzby operačného zosilňovača. Zaujala ma lebo rieši rovno problém vysokého vstupného prúdu tranzistorových operákov, a teda pomáha dosiahnuť fakt nízkeho šumu. A tiež nestojí nejak extrémnu sumu..(+/- 2eur)

Tak ma teda napadlo skombinovať OPA1612 a JFE150 do takejto schémy.

Kombinácia asi zrejme najdrahšieho a najlepšieho operáku od TI (zdá sa mi že vôbec najlepší na trhu) a Jfetu JFE150 čo je skutočne super Jfet.
Na šum vyberané tranzistory v SM261/260 sú úplne hovno oproti tomuto, teda zatiaľ na papieri. Je to ale nákladné riešenie, ale vzhľadom na jednoduchosť to vyzerá byť rozumné riešenie, a ani nie je až tak predražené (Na dva kanály len v aktívnych súčiastkách to vychádza na 9eur). Je mi jasné že toto je už preháňanie až za úplný extrém. Samotná kazetová páska nebude lepšia ako -50dB v šume, a pólstopý stereo magneťák tiež nebude o moc lepšie ako -65/-70dB, ale nie je to až tak extrémne nákladné aby som to proste neskúsil.

Ešte som rozmýšľal nad použitím dvojitej varianty JFE2140 (v podstate dva JFE150 v jednom púzre) a postaviť Jfetový diferák, ktorý by potom následne putoval do operáku. Toto riešenie by ale asi bolo lepšie pre symetricky napájané zariadenia...ani B115, ani SM261/260 nimi nie sú. Ale v mojom magiči o tom pouvažujem. Možno to nebude nutné.

Vyzerá to celkom podobne ako schéma Hilla, jeden tranzistor v predu a operák za ním, ale hlavným rozdielom je že tu tranzistor pred operákom je priamou súčasťou spätnej väzby operačného zosilňovača. Toto nieje samo o sebe problém, ale Hillove zapojenie umožnilo umiestniť jeden tranzistor s minimálnim počtom súčiastok za hlavu priamo, a tak minimalizovať bordel z vodičov ktoré vedú od hlavy.



photo_2023-02-04_00-39-55.jpg
 Komentář:
SM261 predzes - podobný revoxom A77,B77
 Velikost:  49.15 kB
 Zobrazeno:  64 krát

photo_2023-02-04_00-39-55.jpg



photo_2023-02-04_00-39-59.jpg
 Komentář:
Revox A77 predzes
 Velikost:  32.12 kB
 Zobrazeno:  71 krát

photo_2023-02-04_00-39-59.jpg



photo_2023-02-04_00-40-02.jpg
 Komentář:
Nový predzes pre SM261/260
 Velikost:  88.48 kB
 Zobrazeno:  85 krát

photo_2023-02-04_00-40-02.jpg



photo_2023-02-04_00-40-04.jpg
 Komentář:
originál predzes sm261 zelená (oba TC 120/70us) modrá nový návrh
 Velikost:  155.86 kB
 Zobrazeno:  69 krát

photo_2023-02-04_00-40-04.jpg



photo_2023-02-04_00-40-38.jpg
 Komentář:
varianta pre kotúčaky (TC 90us, 70us, 35us, 17,5us.
 Velikost:  70.08 kB
 Zobrazeno:  80 krát

photo_2023-02-04_00-40-38.jpg


Návrat nahoru
Zobrazit informace o autorovi Odeslat soukromou zprávu
Kremik



Založen: Mar 30, 2012
Příspěvky: 3644
Bydliště: Havířov

PříspěvekZaslal: so únor 04 2023, 8:20    Předmět: Citovat

Co furt kdo má s těma soudkovýma kladkama? Dle mého je to nesmysl, pořádný stroj má kladku pěkně rovnou. Kladka je snad primárně poháněna právě tou gumou která přesahuje přes pásek, soudkovitost akorát tak snižuje účinnost tohoto pohonu.
No a vodítko pásku, v místech kde je již na pásek vyvíjen větší tah, působí spíše potíže než užitek. Z dlouhodobého hlediska by muselo jít o odolný matroš, protože běžný kov je okrajem pásky rychle naříznut. Navíc okraj pásku se o vedení raději ohne, než by se celý pásek posunul do strany. Okraj pásku na to zkrátka již nemá od určitého tahu pásky dostatečnou sílu. Největší tah je právě před kladkou...
Návrat nahoru
Zobrazit informace o autorovi Odeslat soukromou zprávu Odeslat e-mail
Hill
Administrátor


Založen: Sep 10, 2004
Příspěvky: 20886
Bydliště: Jičín, Český ráj

PříspěvekZaslal: so únor 04 2023, 11:12    Předmět: Citovat

O soudkovité kladce jsem vůbec neuvažoval. Když jsem psal o přebroušení, samozřejmě jsem předpokládal přesně válcové.
Ani to přebroušení ale neřeší všechno - i původně vysoce homogenní guma stárně a nikdo nezaručí, že po 10 letech bude po celém obvodu i výšce kladky v hmotě konstantní vlastnosti, zvlášť, jestli ta kladka po celou dobu stála někde bez pohybu. Vyzkoušeno na dopřádačkách BD200RN, na magneťáku to neřeším: buď to s konkrétní kladkou šlo seřídit a nedělalo potíže, nebo potíže zmizely po přebroušení. Když ani to nepomohlo, musela se sehnat kladka jiná.
Návrat nahoru
Zobrazit informace o autorovi Odeslat soukromou zprávu
Kremik



Založen: Mar 30, 2012
Příspěvky: 3644
Bydliště: Havířov

PříspěvekZaslal: so únor 04 2023, 11:37    Předmět: Citovat

To nebylo na Tebe, Adam ji někde v textech na dvou místech zmiňoval.
Návrat nahoru
Zobrazit informace o autorovi Odeslat soukromou zprávu Odeslat e-mail
AdamVarga



Založen: Nov 04, 2018
Příspěvky: 473

PříspěvekZaslal: ne únor 12 2023, 23:14    Předmět: Citovat

Kremik napsal(a):
Co furt kdo má s těma soudkovýma kladkama? Dle mého je to nesmysl, pořádný stroj má kladku pěkně rovnou.

Bol by som rád keby sme mohli zmeniť tón konverzácie z "poriadny stroj má mať toto" na "tento a tento stroj má kladku takúto a takúto a myslím že pre toto"..asi chcem moc....

Kremik napsal(a):
Kladka je snad primárně poháněna právě tou gumou která přesahuje přes pásek, soudkovitost akorát tak snižuje účinnost tohoto pohonu.

Toto ale nieje pravda, teda aspoň nie pri každom magiči. Príkladom B115 alebo Fostex G24S alebo Revox A77 B77 PR99 A700.......

B115 má sudkovú kladku, čo vlastne umožní vynechať vodiaci prvok pred kladkou pretože ju vedie "viacmenej rovno". Táto logika je aplikovaná aj v kazeťákoch, KAŽDÝ kazeťák má mierne sudkovitú kladku. Bavíme sa ale o velikých rádiusoch, kým voľným okom vidiet že je sudková vôbec to nieje nejak extra sudkové. Ten rádius na povrchu je skutočne veľký.

V spomínanej B115 je teda sudková kladka ktorá viacmenej vedie pásku rovno. Ono je to tak kvoli viacerím dôvodom. Kladka si teda sama od seba vycentruje pásku na svoj stred. Už som sa pokúšal vymeniť kladku v B115 za plochú a to s veľkým neúspechom. Mal som zopár rozpadnutých kladiek tak som na ne nechal vysústružíť EPDM gumu ktorú som jednoducho obul na originállne kovové jadro. A bolo to hrozné peklo. Pásku vychiloval všade ako sa mu chcelo, zmenou ťahu na jednej či druhej strane sa to tiež dosralo a rôzne to žuvalo pásku, a inými hrúbkami pásky tiež. Najhoršie sa chovali 50um pásky na plochej kladke. A verte mi že som sa tú kolmosť fakt snažil nastaviť. Akože fakt fakt a nijak to nešlo.

Na druhej strane revoxy A77 B77 PR99 A700 majú čo vyzerá ako mosadzný voadiací prvok pred kladkou. A teda nieje nijakým spôsobom "narezaný". Avšak tieto magiče majú kapánek robustnejšie uloženie tých kladiek (z odliatkov hliníka na hrubých ocelových oskách atd....) a tak evidentne sa dá nastaviť dostatočne presne kolmosť kladky. Čo som ale zistil na B115 že aj keď ťahá pásku do boku tak to hlavne pre to že ťah na navíjacej strane je silnejší ako na odvíjacej. A sila potrebná na usmernenie pásky správne pred kladku je fakt minimálna. (PS, tu je tiež viditeľná škára medzi krajom kladky a tónovej hriadeľe ako je páska medzi nimi)

Potom tu mám môjho Fostexa G24S. Použitím 50um pásky je reláne vidieť vzduchovú škáru medzi tónovou hriadeľou a kladkou ako je medzi nimi páska.A predsa, funguje to. Rovnako má vodiaci prvok pred kladkou. Musí mať. Toto je už veru štúdiový magič väčšieho kalibru. Nieje to Studer alebo Otari ale je to profesionálne zariadenie. A že by japonci nevedeli čo robia by som nepovedal.

Kremik napsal(a):
No a vodítko pásku, v místech kde je již na pásek vyvíjen větší tah, působí spíše potíže než užitek. Z dlouhodobého hlediska by muselo jít o odolný matroš, protože běžný kov je okrajem pásky rychle naříznut.

až tak rýchlo to nenareže do kovu. Ono tá sila ktorou sa vychiluje do boku nieje tak velká. Skôr je podstatné tú pásku viacmenej udržať v strede aby sa nevychílila a aby kladka ju nevyplula.


Kremik napsal(a):
Navíc okraj pásku se o vedení raději ohne, než by se celý pásek posunul do strany. Okraj pásku na to zkrátka již nemá od určitého tahu pásky dostatečnou sílu. Největší tah je právě před kladkou...


tak povedzme 18um a 25um pásky uhnú ale 35 nie a 50tka vôbec. Ale ani 18tka neuhne s dostatočným uhlom opásania.

S tým že je najviac ťahu na páske práve pred kladkou to súhlasím. Obzvláť je to problém pri B115. Pre páskové dráhy ako majú revoxy to je skoro úplne jedno pretože nevedie pásku cez klukaté cestky ako máme cesty na donovaloch... Ešte jedno, tým že teda ťah na pravej strane sa drasticky mení priemorom návinu tak sa to celkom šteluje aby bol ťah adekvátny a zároveň nie väčší ako pred kladkou (pretože práve vtedy začne vychilovať pásku keď ten ťah je väčší alebo rovnaký ako ťah pred kladkou. To že prečo úplne neviem, ale deje sa to.
Návrat nahoru
Zobrazit informace o autorovi Odeslat soukromou zprávu
Zobrazit příspěvky z předchozích:   
Přidat nové téma   Zaslat odpověď       Obsah fóra Diskuzní fórum Elektro Bastlírny -> Audiotechnika Časy uváděny v GMT + 1 hodina
Jdi na stránku Předchozí  1, 2, 3, 4, 5 ... 13, 14, 15  Další
Strana 4 z 15

 
Přejdi na:  
Nemůžete odesílat nové téma do tohoto fóra.
Nemůžete odpovídat na témata v tomto fóru.
Nemůžete upravovat své příspěvky v tomto fóru.
Nemůžete mazat své příspěvky v tomto fóru.
Nemůžete hlasovat v tomto fóru.
Nemůžete připojovat soubory k příspěvkům
Můžete stahovat a prohlížet přiložené soubory

Powered by phpBB © 2001, 2005 phpBB Group
Forums ©
Nuke - Elektro Bastlirna

Informace na portálu Elektro bastlírny jsou prezentovány za účelem vzdělání čtenářů a rozšíření zájmu o elektroniku. Autoři článků na serveru neberou žádnou zodpovědnost za škody vzniklé těmito zapojeními. Rovněž neberou žádnou odpovědnost za případnou újmu na zdraví vzniklou úrazem elektrickým proudem. Autoři a správci těchto stránek nepřejímají záruku za správnost zveřejněných materiálů. Předkládané informace a zapojení jsou zveřejněny bez ohledu na případné patenty třetích osob. Nároky na odškodnění na základě změn, chyb nebo vynechání jsou zásadně vyloučeny. Všechny registrované nebo jiné obchodní známky zde použité jsou majetkem jejich vlastníků. Uvedením nejsou zpochybněna z toho vyplývající vlastnická práva. Použití konstrukcí v rozporu se zákonem je přísně zakázáno. Vzhledem k tomu, že původ předkládaných materiálů nelze žádným způsobem dohledat, nelze je použít pro komerční účely! Tento nekomerční server nemá z uvedených zapojení či konstrukcí žádný zisk. Nezodpovídáme za pravost předkládaných materiálů třetími osobami a jejich původ. V případě, že zjistíte porušení autorského práva či jiné nesrovnalosti, kontaktujte administrátory na diskuzním fóru EB.


PHP-Nuke Copyright © 2005 by Francisco Burzi. This is free software, and you may redistribute it under the GPL. PHP-Nuke comes with absolutely no warranty, for details, see the license.
Čas potřebný ke zpracování stránky 0.40 sekund