Vítejte na Elektro Bastlírn?
Nuke - Elektro Bastlirna
  Vytvořit účet Hlavní · Fórum · DDump · Profil · Zprávy · Hledat na fóru · Příspěvky na provoz EB

Vlákno na téma KORONAVIRUS - nutná registrace


Nuke - Elektro Bastlirna: Diskuzní fórum

 FAQFAQ   HledatHledat   Uživatelské skupinyUživatelské skupiny   ProfilProfil   Soukromé zprávySoukromé zprávy   PřihlášeníPřihlášení 

Arduino s GPS Neo 6M
Jdi na stránku Předchozí  1, 2, 3
 
Přidat nové téma   Zaslat odpověď       Obsah fóra Diskuzní fórum Elektro Bastlírny -> Miniaturní počítače (Arduino, Raspberry a další)
Zobrazit předchozí téma :: Zobrazit následující téma  
Autor Zpráva
ok1hga



Založen: Nov 28, 2006
Příspěvky: 12583
Bydliště: Česká Třebová

PříspěvekZaslal: út leden 03 2023, 7:58    Předmět: Citovat

a jen jako zajímavost . . .
https://github.com/ramapongithub/RS41-UBLOX-GPS

v listopadu 2021 ti jedna sonda dopadla skoro k baráku . . . mrkni se.
https://radiosondy.info/sonde_archive.php?sondenumber=S4941608
Návrat nahoru
Zobrazit informace o autorovi Odeslat soukromou zprávu
Celeron



Založen: Apr 02, 2011
Příspěvky: 20140
Bydliště: Nový Bydžov

PříspěvekZaslal: út leden 03 2023, 11:08    Předmět: Citovat

Náhoda, v tom baráku na pozici END se narodil celkem známý český Hrabalův a Menzlův herec František Řehák.
_________________
Jirka

Proč mi nemůže všechno chodit hned ?!!
Návrat nahoru
Zobrazit informace o autorovi Odeslat soukromou zprávu
ok1hga



Založen: Nov 28, 2006
Příspěvky: 12583
Bydliště: Česká Třebová

PříspěvekZaslal: út leden 03 2023, 14:44    Předmět: Citovat

Jirko, máš SZ.
Návrat nahoru
Zobrazit informace o autorovi Odeslat soukromou zprávu
ok1hga



Založen: Nov 28, 2006
Příspěvky: 12583
Bydliště: Česká Třebová

PříspěvekZaslal: st leden 04 2023, 1:34    Předmět: Citovat

tak jsem to trošku testoval . . .


front_connection.jpg
 Komentář:
 Velikost:  176.75 kB
 Zobrazeno:  111 krát

front_connection.jpg



UBX-G6010-ST NMEA data terminal.jpg
 Komentář:
 Velikost:  204.45 kB
 Zobrazeno:  122 krát

UBX-G6010-ST NMEA data terminal.jpg



u-center UBX-G6010-ST.jpg
 Komentář:
 Velikost:  150.33 kB
 Zobrazeno:  117 krát

u-center UBX-G6010-ST.jpg



IMG_20230103_213929.jpg
 Komentář:
 Velikost:  165.62 kB
 Zobrazeno:  126 krát

IMG_20230103_213929.jpg


Návrat nahoru
Zobrazit informace o autorovi Odeslat soukromou zprávu
ok1hga



Založen: Nov 28, 2006
Příspěvky: 12583
Bydliště: Česká Třebová

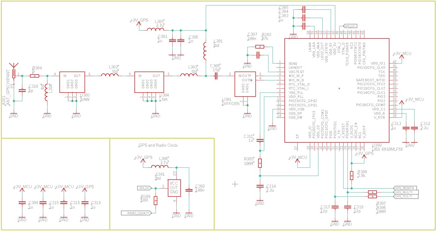
PříspěvekZaslal: čt leden 05 2023, 13:01    Předmět: Citovat

tak jsem zase testoval . . .


gps_sch.jpg
 Komentář:
 Velikost:  124.32 kB
 Zobrazeno:  132 krát

gps_sch.jpg



20230104_224812.jpg
 Komentář:
 Velikost:  199.88 kB
 Zobrazeno:  105 krát

20230104_224812.jpg



u-center UBX-G6010-ST 3Dfix za oknem.jpg
 Komentář:
 Velikost:  123.51 kB
 Zobrazeno:  112 krát

u-center UBX-G6010-ST 3Dfix za oknem.jpg



u-center UBX-G6010-ST 3Dfix venku na parapetu.jpg
 Komentář:
 Velikost:  129.36 kB
 Zobrazeno:  119 krát

u-center UBX-G6010-ST 3Dfix venku na parapetu.jpg


Návrat nahoru
Zobrazit informace o autorovi Odeslat soukromou zprávu
Celeron



Založen: Apr 02, 2011
Příspěvky: 20140
Bydliště: Nový Bydžov

PříspěvekZaslal: pá leden 06 2023, 1:28    Předmět: Citovat

To vypadá zajímavě. Smile Schválně to porovnám s Neo-6M. Co jsi u toho měl za anténu? Místo těch L plošek tam vidím nějakou kostku.
Když porovnávám, co leze z ty mý Neo-6m na stole půl metru od okna tak tam jsou vyšší úrovně signálu a občas to hlásí až 10 družic. Minimum je 7.
Asi ta originální keramická anténa 30 x 30 x 8 mm od Ubloxu má lepší parametry.

_________________
Jirka

Proč mi nemůže všechno chodit hned ?!!
Návrat nahoru
Zobrazit informace o autorovi Odeslat soukromou zprávu
ok1hga



Založen: Nov 28, 2006
Příspěvky: 12583
Bydliště: Česká Třebová

PříspěvekZaslal: pá leden 06 2023, 8:54    Předmět: Citovat

Celeron napsal(a):
Co jsi u toho měl za anténu? Místo těch L plošek tam vidím nějakou kostku.

tu původní anténu se mi podařilo nechtěně "pocínovat" a tím se odladila.
její rezonance se posunula trochu jinam a přestalo to poslouchat satelity.
dal jsem tam na zkoušku jen drátek lambda/4 (zelený drátek cca 4 cm) a funguje to stejně jako předtím . . .
Návrat nahoru
Zobrazit informace o autorovi Odeslat soukromou zprávu
ok1hga



Založen: Nov 28, 2006
Příspěvky: 12583
Bydliště: Česká Třebová

PříspěvekZaslal: ne leden 08 2023, 9:56    Předmět: Citovat

dokumentace od výrobce . . .
UBX-G6010-ST-TM chip
Proč čip G6010ST standardně používá dynModel 2 (stacionární)?
kód:
 . . . Jsem fanoušek hrající si s přijímačem G6010ST zachráněným ze spadlé radiosondy (balón). Doufal jsem, že jej použiji jako jednoduchý univerzální NMEA GPS . . .
Návrat nahoru
Zobrazit informace o autorovi Odeslat soukromou zprávu
Celeron



Založen: Apr 02, 2011
Příspěvky: 20140
Bydliště: Nový Bydžov

PříspěvekZaslal: po leden 23 2023, 20:08    Předmět: Citovat

Tak jsem trošku koukal, co na těch deskách je a celý to řídí STM32F100C8T6B což je 32 bitovej ARM Coltrex. Škoda že to není 32F103, s tou by se dalo pohrát v Arduino IDE.
_________________
Jirka

Proč mi nemůže všechno chodit hned ?!!
Návrat nahoru
Zobrazit informace o autorovi Odeslat soukromou zprávu
ok1hga



Založen: Nov 28, 2006
Příspěvky: 12583
Bydliště: Česká Třebová

PříspěvekZaslal: po leden 23 2023, 22:50    Předmět: Citovat

Celeron napsal(a):
na těch deskách je a celý to řídí STM32F100C8T6B což je 32 bitovej ARM Coltrex.

asi překlep . . .
je to ARM® 32-bit Cortex®-M3 CPU

celý HW meteosondy
Návrat nahoru
Zobrazit informace o autorovi Odeslat soukromou zprávu
Celeron



Založen: Apr 02, 2011
Příspěvky: 20140
Bydliště: Nový Bydžov

PříspěvekZaslal: po leden 23 2023, 23:51    Předmět: Citovat

Díky, zitra ji zkusím uříznout a připojit. Dnes jsem zkoumal, co je za součástky v "řezu", jestli má cenu je vyfoukat a nebo vzít rovnou Dremelou.
_________________
Jirka

Proč mi nemůže všechno chodit hned ?!!
Návrat nahoru
Zobrazit informace o autorovi Odeslat soukromou zprávu
Celeron



Založen: Apr 02, 2011
Příspěvky: 20140
Bydliště: Nový Bydžov

PříspěvekZaslal: út leden 24 2023, 20:27    Předmět: Citovat

Jeden modul odříznutej, zapojenej. Na U-centru 22.07 jedou bohužel jen hodiny, aktuálně G2 necelých 30 dB a občas problikne G28 těsně nad 20dB.
Je to na parapetu okna směrem jih, těsně u skla. Na stejným místě chytala anténa od Neo-6 7-10 satelitů. To bych neřekl, že je takovej rozdíl mezi pasivní anténou meteosandy a aktivní kdabice od Neo-6. U ty meteosondy není asi vzhledem k provozu volně ve vzduchu s viditelností přes celej horizont potřeba tak velká citlivost jako u pozemáckýho použití při zastínění kdečím.

Edit: Zpátky na stromy! Embarassed Než jsem sesmolil příspěvek, tak naskočily 4 zelený nad 20 dB a 7 modrejch pod 20 db. Na Satelite position to ukazuje ještě další čtyři červeně. Asi si to stahovalo databázi a proto se tak dlouho nic nedělo. Podle ty samý malůvky by mělo být nad náma 12 družic, což je asi maximum, co umí U blox chytit.

_________________
Jirka

Proč mi nemůže všechno chodit hned ?!!
Návrat nahoru
Zobrazit informace o autorovi Odeslat soukromou zprávu
Zobrazit příspěvky z předchozích:   
Přidat nové téma   Zaslat odpověď       Obsah fóra Diskuzní fórum Elektro Bastlírny -> Miniaturní počítače (Arduino, Raspberry a další) Časy uváděny v GMT + 1 hodina
Jdi na stránku Předchozí  1, 2, 3
Strana 3 z 3

 
Přejdi na:  
Nemůžete odesílat nové téma do tohoto fóra.
Nemůžete odpovídat na témata v tomto fóru.
Nemůžete upravovat své příspěvky v tomto fóru.
Nemůžete mazat své příspěvky v tomto fóru.
Nemůžete hlasovat v tomto fóru.
Nemůžete připojovat soubory k příspěvkům
Můžete stahovat a prohlížet přiložené soubory

Powered by phpBB © 2001, 2005 phpBB Group
Forums ©
Nuke - Elektro Bastlirna

Informace na portálu Elektro bastlírny jsou prezentovány za účelem vzdělání čtenářů a rozšíření zájmu o elektroniku. Autoři článků na serveru neberou žádnou zodpovědnost za škody vzniklé těmito zapojeními. Rovněž neberou žádnou odpovědnost za případnou újmu na zdraví vzniklou úrazem elektrickým proudem. Autoři a správci těchto stránek nepřejímají záruku za správnost zveřejněných materiálů. Předkládané informace a zapojení jsou zveřejněny bez ohledu na případné patenty třetích osob. Nároky na odškodnění na základě změn, chyb nebo vynechání jsou zásadně vyloučeny. Všechny registrované nebo jiné obchodní známky zde použité jsou majetkem jejich vlastníků. Uvedením nejsou zpochybněna z toho vyplývající vlastnická práva. Použití konstrukcí v rozporu se zákonem je přísně zakázáno. Vzhledem k tomu, že původ předkládaných materiálů nelze žádným způsobem dohledat, nelze je použít pro komerční účely! Tento nekomerční server nemá z uvedených zapojení či konstrukcí žádný zisk. Nezodpovídáme za pravost předkládaných materiálů třetími osobami a jejich původ. V případě, že zjistíte porušení autorského práva či jiné nesrovnalosti, kontaktujte administrátory na diskuzním fóru EB.


PHP-Nuke Copyright © 2005 by Francisco Burzi. This is free software, and you may redistribute it under the GPL. PHP-Nuke comes with absolutely no warranty, for details, see the license.
Čas potřebný ke zpracování stránky 0.41 sekund