Vítejte na Elektro Bastlírn?
Nuke - Elektro Bastlirna
  Vytvořit účet Hlavní · Fórum · DDump · Profil · Zprávy · Hledat na fóru · Příspěvky na provoz EB

Vlákno na téma KORONAVIRUS - nutná registrace


Nuke - Elektro Bastlirna: Diskuzní fórum

 FAQFAQ   HledatHledat   Uživatelské skupinyUživatelské skupiny   ProfilProfil   Soukromé zprávySoukromé zprávy   PřihlášeníPřihlášení 

Zapojení STM32F0DISCOVERY pro detekci HDO
Jdi na stránku 1, 2, 3  Další
 
Přidat nové téma   Zaslat odpověď       Obsah fóra Diskuzní fórum Elektro Bastlírny -> Programování PIC, ATMEL, EEPROM a dalších obvodů
Zobrazit předchozí téma :: Zobrazit následující téma  
Autor Zpráva
markoni



Založen: Oct 30, 2006
Příspěvky: 2310
Bydliště: Poblíž Zlína

PříspěvekZaslal: so listopad 26 2022, 14:04    Předmět: Zapojení STM32F0DISCOVERY pro detekci HDO Citovat

Zdravím
Já vím že asi jsem už otravný Embarassed ale potřebuji na sto procent vědět abych neodpálil desku za 500 Kč s ze střídavým napětí ze sítě přes trafo které dá na sekunáru 6 V střídavých.Zapojil jsem to správně ?
Další věc potřebuji vědět jak se měří osciloskopem napětí, na YouTube je mnoho návodů ale návod pro osciloskop tesla BM 370 tam není Sad
tak to vypadá když je to opřeno o 3V stejnosměrných a bez opření -pravá strana obrázku IMG_20221126_105917.jpg díky



zapojení-HDO.jpg
 Komentář:
 Velikost:  189.15 kB
 Zobrazeno:  170 krát

zapojení-HDO.jpg



IMG_20221126_105917.jpg
 Komentář:
 Velikost:  297.93 kB
 Zobrazeno:  150 krát

IMG_20221126_105917.jpg


Návrat nahoru
Zobrazit informace o autorovi Odeslat soukromou zprávu
jardafiala



Založen: Jun 20, 2010
Příspěvky: 2444
Bydliště: Česká Lípa

PříspěvekZaslal: so listopad 26 2022, 14:35    Předmět: Citovat

No já nevím k čemu to tam vedeš ale pokud chceš mít jistotu tak doplň dvě diody, viz obrázek. Napětí se osciloskopem měří tak, že si zvolíš vertikální rozsah voltů na dílek a spočítáš počet dílků a vynásobíš zvoleným rozsahem. Tedy když máš zvoleno 2V/dílek a vidíš 2,5 dílku tak je to napětí 5V. Ostatně můžeš si to zkusit když si dáš s vazbu, rozsah 1V/dílek a připojíš tužkovou baterii, stopa by měla jít o 1,5dílku nahoru nebo dolů, podle toho jak baterku připojíš.
Teď jsem se kouknoul, BM370 nemá ss vstup, takže při připojení baterky stopa jen poskočí...Návod zde http://www.oldradio.cz/meraky/bm370.pdf .



trafo.jpg
 Komentář:
 Velikost:  182.61 kB
 Zobrazeno:  150 krát

trafo.jpg




Naposledy upravil jardafiala dne so listopad 26 2022, 14:48, celkově upraveno 2 krát.
Návrat nahoru
Zobrazit informace o autorovi Odeslat soukromou zprávu Odeslat e-mail
termit256



Založen: Dec 06, 2007
Příspěvky: 10335

PříspěvekZaslal: so listopad 26 2022, 14:42    Předmět: Citovat

Pro vyhledani manualu k tomu "osciloskopu" bych mozna zkusil do google natukat BM 370 a kliknul na prvni odkaz ktery najde.
Ma to byt prijimac HDO ktery tady markoni resi v asi 10 ruznych vlaknech.
Zapoj to tak jak je to nakreslene v tom navodu cos do nektereho z tech vlaken dal a podle ktereho to stavis.
Návrat nahoru
Zobrazit informace o autorovi Odeslat soukromou zprávu
markoni



Založen: Oct 30, 2006
Příspěvky: 2310
Bydliště: Poblíž Zlína

PříspěvekZaslal: so listopad 26 2022, 17:34    Předmět: Citovat

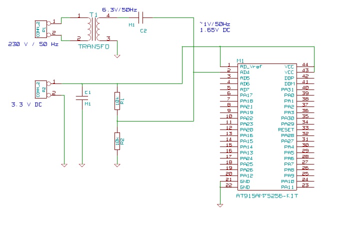
Já to stavím podle tohoto návodu viz příloha který je jen o procesoru toto funkční zapojení ale já mám desku STM32F0discovery a potřebuji ten dělič napětí R1 a R2 abych srazil střídavé napětí s toho tranformátoru 6V na potřebnou úroveň tak chci použít piny té desky 3V a zem .Ještě jsem zapomněl dodat že na děliči napětí dává 1.2 V střídavých když to to podepřu 3V ze stabilizátoru. díky


HDO schéma.jpg
 Komentář:
 Velikost:  60.42 kB
 Zobrazeno:  159 krát

HDO schéma.jpg


Návrat nahoru
Zobrazit informace o autorovi Odeslat soukromou zprávu
barnodaj



Založen: Apr 16, 2011
Příspěvky: 976
Bydliště: Vodňansko

PříspěvekZaslal: so listopad 26 2022, 18:33    Předmět: Citovat

Návod pro BM370:
http://www.oldradio.cz/meraky/bm370.pdf

Pozdě jsem si všimnul že odkaz už dal jardafiala
Návrat nahoru
Zobrazit informace o autorovi Odeslat soukromou zprávu
jardafiala



Založen: Jun 20, 2010
Příspěvky: 2444
Bydliště: Česká Lípa

PříspěvekZaslal: so listopad 26 2022, 22:30    Předmět: Citovat

Neblbni, když to uděláš jak na obrázku tak NIC NEHOZÍ!!!
Návrat nahoru
Zobrazit informace o autorovi Odeslat soukromou zprávu Odeslat e-mail
ondraN



Založen: Aug 16, 2022
Příspěvky: 804
Bydliště: Roztoky

PříspěvekZaslal: ne listopad 27 2022, 9:48    Předmět: Citovat

jardafiala napsal(a):
Neblbni, když to uděláš jak na obrázku tak NIC NEHOZÍ!!!

Na tom vstupu musí být čisté napětí z toho transformátoru, protože se bude vzorkovat, digitálně filtrovat a separovat frekvence pro HDO. Ty diody by to mohly dost rozhodit.
Nejlepší (pro čistotu signálu) by bylo, kdyby se ten oddělovací kondík C1 zapojil na běžec odporového trimru (cca 10k), který by měl krajové vývody zapojené na sekundár trafa. Tím se udrží SS složka na pinu MCU a amplituda se dá libovolně nastavit.
Návrat nahoru
Zobrazit informace o autorovi Odeslat soukromou zprávu Odeslat e-mail
ondraN



Založen: Aug 16, 2022
Příspěvky: 804
Bydliště: Roztoky

PříspěvekZaslal: ne listopad 27 2022, 10:01    Předmět: Citovat

markoni napsal(a):
Zdravím
.....
tak to vypadá když je to opřeno o 3V stejnosměrných a bez opření -pravá strana obrázku díky

I když je to opřené o SS napětí, musí být průběh téměř čistě sinusový. Ta zmršenina na tom obrázku rozhodně sinus není. Nevypadá to ani na limitaci substrátovými diodami. Možná ti do toho leze nějaký bordel přes zem osciloskopu, nebo to neměříš správně. Také by to mělo být SS posunuté nad horizontální osu obrazovky, ne pod ní. Nemáš náhodou signálový vstup zapojený na zem a zem osciloskopu na signálovou cestu?
Návrat nahoru
Zobrazit informace o autorovi Odeslat soukromou zprávu Odeslat e-mail
Mahoney



Založen: Oct 26, 2019
Příspěvky: 679

PříspěvekZaslal: ne listopad 27 2022, 20:20    Předmět: Citovat

2markoni: Já hlavně nechápu, proč je tu už páté vllákno o jednom a tom samém… Proč to nepíšeš do jednoho?
Návrat nahoru
Zobrazit informace o autorovi Odeslat soukromou zprávu
markoni



Založen: Oct 30, 2006
Příspěvky: 2310
Bydliště: Poblíž Zlína

PříspěvekZaslal: po listopad 28 2022, 9:01    Předmět: Citovat

To co jsem předpokládal to je chybné ten dělič nefunguje Mad nevím proč ale ne .Zajímavá myšlenka je s tým trimrem to musím zkusit.Ještě mi napadlo už ze čirého zoufalství jestli se nedá koupit trafo které má na sekundáru 1V Embarassed to by mě zaručilo nepřekročení povolené úrovně díky
Návrat nahoru
Zobrazit informace o autorovi Odeslat soukromou zprávu
ondraN



Založen: Aug 16, 2022
Příspěvky: 804
Bydliště: Roztoky

PříspěvekZaslal: po listopad 28 2022, 9:48    Předmět: Citovat

Ten dělič funguje, ale je to dělič pro stejnosměrné předpětí a ne pro regulaci úrovně signálu. Buď si tam dej ten trimr, jak jsem psal, nebo sniž kapacitu C1.
Návrat nahoru
Zobrazit informace o autorovi Odeslat soukromou zprávu Odeslat e-mail
termit256



Založen: Dec 06, 2007
Příspěvky: 10335

PříspěvekZaslal: po listopad 28 2022, 10:41    Předmět: Citovat

Dej proste hned na to vinuti jeste pred kondik delic 470R/100R a budes mit na kondiku misto 6V napeti 1V.
Návrat nahoru
Zobrazit informace o autorovi Odeslat soukromou zprávu
Ruprecht



Založen: Sep 28, 2005
Příspěvky: 1531
Bydliště: ZČ + JM

PříspěvekZaslal: po listopad 28 2022, 12:27    Předmět: Citovat

markoni napsal(a):
Ještě jsem zapomněl dodat že na děliči napětí dává 1.2 V střídavých když to to podepřu 3V ze stabilizátoru.

Nějak to tu čtu a nepochopil jsem, kde by měl být jaký problém:
- na děliči 10k/10k je uprostřed 1,5V
- střídavina z trafa (z kondu 100n do 5k impedance) se přičte (odečte) k (od) 1,5V, výsledný signál do ADC bude v rozsahu asi 400mV až 2,6V, což je s nějakou rezervou v bezpečném rozsahu ADC 0-3V (pokud máš referenci Vcc 3V)
takže
jardafiala napsal(a):
Neblbni, když to uděláš jak na obrázku tak NIC NEHOZÍ!!!

Pokud naměříš jiná napětí (větší), tak máš špatné hodnoty součástek (třeba vyšší kapacitu kondenzátoru), vyšší napětí trafa, nebo to máš blbě zapojené a nebo blbě měříš.
Pro případné zmenšení výstupního napětí (v současném zapojení) taky pomůže zmenšit hodnoty odprů v děliči (zkus oba 7k5 nebo oba 5k1) nebo zmenšit kapacitu kondenzátoru třeba na 68n

_________________
Kampaň, účelovka, nepodepsal, Palermo, ODS, Kalousek, je líp a jsou na to čísla, nastudujte si to.
Návrat nahoru
Zobrazit informace o autorovi Odeslat soukromou zprávu
markoni



Založen: Oct 30, 2006
Příspěvky: 2310
Bydliště: Poblíž Zlína

PříspěvekZaslal: po listopad 28 2022, 15:48    Předmět: Citovat

tak to nemůže být ? trimr 10 k spojen s trafem běžec na kondík 100 nF Confused


********nevšímejte si ten čurbes na tom stole hanba mě fackuje *****díky



HDO.jpg
 Komentář:
 Velikost:  257.73 kB
 Zobrazeno:  147 krát

HDO.jpg


Návrat nahoru
Zobrazit informace o autorovi Odeslat soukromou zprávu
Mahoney



Založen: Oct 26, 2019
Příspěvky: 679

PříspěvekZaslal: po listopad 28 2022, 16:15    Předmět: Citovat

Proč tu vstupní část neuděláš stejně, jako to měl autor toho projektu?

Nebo pokud to chceš na jistotu (jak píšeš o tom 1V), můžeš dát operační zesilovač...
Návrat nahoru
Zobrazit informace o autorovi Odeslat soukromou zprávu
Zobrazit příspěvky z předchozích:   
Přidat nové téma   Zaslat odpověď       Obsah fóra Diskuzní fórum Elektro Bastlírny -> Programování PIC, ATMEL, EEPROM a dalších obvodů Časy uváděny v GMT + 1 hodina
Jdi na stránku 1, 2, 3  Další
Strana 1 z 3

 
Přejdi na:  
Nemůžete odesílat nové téma do tohoto fóra.
Nemůžete odpovídat na témata v tomto fóru.
Nemůžete upravovat své příspěvky v tomto fóru.
Nemůžete mazat své příspěvky v tomto fóru.
Nemůžete hlasovat v tomto fóru.
Nemůžete připojovat soubory k příspěvkům
Můžete stahovat a prohlížet přiložené soubory

Powered by phpBB © 2001, 2005 phpBB Group
Forums ©
Nuke - Elektro Bastlirna

Informace na portálu Elektro bastlírny jsou prezentovány za účelem vzdělání čtenářů a rozšíření zájmu o elektroniku. Autoři článků na serveru neberou žádnou zodpovědnost za škody vzniklé těmito zapojeními. Rovněž neberou žádnou odpovědnost za případnou újmu na zdraví vzniklou úrazem elektrickým proudem. Autoři a správci těchto stránek nepřejímají záruku za správnost zveřejněných materiálů. Předkládané informace a zapojení jsou zveřejněny bez ohledu na případné patenty třetích osob. Nároky na odškodnění na základě změn, chyb nebo vynechání jsou zásadně vyloučeny. Všechny registrované nebo jiné obchodní známky zde použité jsou majetkem jejich vlastníků. Uvedením nejsou zpochybněna z toho vyplývající vlastnická práva. Použití konstrukcí v rozporu se zákonem je přísně zakázáno. Vzhledem k tomu, že původ předkládaných materiálů nelze žádným způsobem dohledat, nelze je použít pro komerční účely! Tento nekomerční server nemá z uvedených zapojení či konstrukcí žádný zisk. Nezodpovídáme za pravost předkládaných materiálů třetími osobami a jejich původ. V případě, že zjistíte porušení autorského práva či jiné nesrovnalosti, kontaktujte administrátory na diskuzním fóru EB.


PHP-Nuke Copyright © 2005 by Francisco Burzi. This is free software, and you may redistribute it under the GPL. PHP-Nuke comes with absolutely no warranty, for details, see the license.
Čas potřebný ke zpracování stránky 0.15 sekund