Vítejte na Elektro Bastlírn?
Nuke - Elektro Bastlirna
  Vytvořit účet Hlavní · Fórum · DDump · Profil · Zprávy · Hledat na fóru · Příspěvky na provoz EB

Vlákno na téma KORONAVIRUS - nutná registrace


Nuke - Elektro Bastlirna: Diskuzní fórum

 FAQFAQ   HledatHledat   Uživatelské skupinyUživatelské skupiny   ProfilProfil   Soukromé zprávySoukromé zprávy   PřihlášeníPřihlášení 

Moje neúspěchy
Jdi na stránku Předchozí  1, 2, 3, 4, 5, 6, 7, 8  Další
 
Přidat nové téma   Zaslat odpověď       Obsah fóra Diskuzní fórum Elektro Bastlírny -> Nezařaditelné
Zobrazit předchozí téma :: Zobrazit následující téma  
Autor Zpráva
Crifodo



Založen: Oct 11, 2005
Příspěvky: 15004

PříspěvekZaslal: st říjen 26 2022, 5:57    Předmět: Citovat

A co že je přesně cílem takového cvičení?
Tady https://www.hamradio.me/antennas/anatomy-of-a-low-frequency-aviation-radio-beacon.html
je nějaké povídání o vyzařování ndb antény v blízkém okolí, u antén s kapacitním kloboukem bych očekával zvednutí vertikálního diagramu nahoru, ale asi hodně záleží na provedení zemních radiálů.
Návrat nahoru
Zobrazit informace o autorovi Odeslat soukromou zprávu Odeslat e-mail
robos



Založen: Dec 28, 2017
Příspěvky: 652

PříspěvekZaslal: čt říjen 27 2022, 20:47    Předmět: Citovat

Crifodo napsal(a):
A co že je přesně cílem takového cvičení?

Asi nič zvláštne, asi len moja neukojená zvedavosť po týchto veciach Smile Ten chlapík v tom linkovanom článku to dobre vyjadril, keď napísal: ...hammy vision superpowers
Cieľom je získať skúsenosti a cit a možno dotiahnuť dokonca to, čo som kedysi začal a nezvládol alebo nemal možnosti. Mám v pláne niektoré staré konštrukcie, ktoré som kedysi musel vzdať v polovici. Kopa práce a konštrukcie nakoniec skončili na súčiastky, buď kvôli nedostatku materiálu a vybavenia (ktoré nemám ani v tomto momente) alebo skúseností. Vieš ako to je vo vyššom veku - človek si chce splniť ešte nejaký sen z mladosti Smile Aj horolezci, ktorý to museli vzdať tesne pod vrcholom, sa tam raz musia vrátiť, aby potom mohli konečne kľudne spávať Smile
Návrat nahoru
Zobrazit informace o autorovi Odeslat soukromou zprávu
Crifodo



Založen: Oct 11, 2005
Příspěvky: 15004

PříspěvekZaslal: pá říjen 28 2022, 12:15    Předmět: Citovat

Tak v tomhle případě by to nemělo být až tak složité. NDB majáky ztrácejí v posledních letech na významu takže sotva bude vadit, když se okolo antény motá nějaký opozdilý výzkumník. Možná leda by se jednalo o vojenské letiště a byl tam zrovna někdo s touhou si vysloužit postup za odhalení vnitřního nepřítele.
Návrat nahoru
Zobrazit informace o autorovi Odeslat soukromou zprávu Odeslat e-mail
robos



Založen: Dec 28, 2017
Příspěvky: 652

PříspěvekZaslal: po říjen 31 2022, 18:11    Předmět: Citovat

Tak môžem pridať ďaľší čerstvý neúspech a nevybočím z témy tohto vlákna. Dneska som bol pri tom NDB OKR a skúšal som ho zachytiť na kryštálku, ale žiadny úspech ( je to nedostatkový tovar Smile ) Možno že už ani tento maják nepracuje, ale podľa relatívne čerstvých informácií z totoho roka, je na zozname pristávacieho vybavenia. Napr.:
https://aim.lps.sk/eAIP/eAIP_SR/AIP_SR_valid/pdf/aip/LZ_ENR_6_7_en.pdf
https://aim.lps.sk/eAIP/eAIP_SR/AIP_SR_valid/html/LZ1-GEN-2.5-sk-SK.html

Problém mohol byť aj v kryštálke, nemám generátor, takže neviem, či obsiahla aj 391 kHz (to myslím, že áno). Nemal som anténu a uzemnenie, chytal som len na feritku. Chcel som len skúsiť nejaký príjem, aby som vedel, či NDB vôbec zachytím. Ešte sa tam vrátim s prútovou anténou a uzemnením.

A tu sa chcem spýtať o radu miestnych rádioamatérov, pretože o anténach nemám ani zakladné vedomosti.
Ten maják má byť NDR, ale anténa je typu T. Tvarovo je nesymetrická, to by znamenalo, že nevysiela všesmerovo. V Rádioamatérovi som našiel starý článok, kde sa popisuje, že nie horizontálna časť je anténa, ale zvod vedúci hore k T anténe. Je toto pravda? To by aj sedelo s tým, že by vertikálny zvod vysielal vertikálne polarizované symetrické E pole, takže na prútovú vertikálnu anténu by som mohol túto zvislú E-zložku prijímať.

Avšak keby T anténa vysielala z horizontálnej časti, tak vertikálnou anténou by sa nedalo nič zachytiť. Mám pravdu?
Ide mi o to, že v článkoch o T a L anténah sa dbá na to, že horizontálna časť má mať určitý pomer k vlnovej dĺžke. O vertikálnom prívode, ktorý má byť tou samotnou anténou, sa skoro nič nehovorí. Vychádza mi z toho, že garnižová anténa je nanič, pretože prijíma iba ten vertikálny zvod. Predlžovať garnýžu (alebo anténu v horizontálnom smere) nemá až taký význam, ako umiestniť ju vyššie. Taktiež nerozumiem tomu, prečo v niektorých návodoch na stavbu T antény sa odporúča, aby bol zvod v koaxiálnom kábli. Takže vertikálna časť úplne odtienenýá a taká anténa by nemala nič zachytiť. Alebo je to celé inak? Ďakujem.
Návrat nahoru
Zobrazit informace o autorovi Odeslat soukromou zprávu
robos



Založen: Dec 28, 2017
Příspěvky: 652

PříspěvekZaslal: po říjen 31 2022, 18:15    Předmět: Citovat

Viete mi niekto doporučiť schému nejakého primitívneho generátora s AM moduláciou, niečo s dvoma tranzistormi?

V tom prehľade majákom som zistil, že tu máme ešte MDR a JAN. Chcem to obehať a uloviť, ale potrebujem nejaký prijímač a ten bez generátora poriadne neodskúšam neodskúšam...
Návrat nahoru
Zobrazit informace o autorovi Odeslat soukromou zprávu
petrfilipi



Založen: Sep 13, 2005
Příspěvky: 2897

PříspěvekZaslal: po říjen 31 2022, 18:45    Předmět: Citovat

Před týdnem mi volá můj dvorní autoopravář, že mu odešel mafl Narex EPK16D. Nejednou, bez smradu. Tak jsem si myslel, že to bude šňůrou. Ale byl to stator. Není problém, koupím nový, cena 888 Kč s DPH. Vyměním, vyzkouším a koukám, že jsem na vývody statoru zapomněl dát gumové trubičky, které se pak vmáčknou do plastového těla a drží vývody statoru na svém místě. Tak zase rozborka, vložení trubiček, sborka, test. Ale v té rychlosti jsem zapomněl vytáhnout vývody statoru. A když jsem mafla následně zkoušel, tak se tyto vývody statoru dostaly do blízkosti rotoru, izolace se po chvilce prodřela a nejenom že přepálila vinutí rotoru, ale skoro to upálilo i ten vývod statoru.
Takže lehké zkrácení vývodu statoru, nový rotor, nová ložiska, hlavní ozubené kolo, nová tuková náplň, zkouška a hned s tím pryč, ať se na to nemusím dívat.

PF
Návrat nahoru
Zobrazit informace o autorovi Odeslat soukromou zprávu Odeslat e-mail
petula



Založen: May 22, 2016
Příspěvky: 855
Bydliště: Čelákovice / Brandýs n.L / Stará Boleslav

PříspěvekZaslal: st listopad 02 2022, 20:52    Předmět: Citovat

Arrow robos jaký kmitočet?
Návrat nahoru
Zobrazit informace o autorovi Odeslat soukromou zprávu Zobrazit autorovy WWW stránky
Crifodo



Založen: Oct 11, 2005
Příspěvky: 15004

PříspěvekZaslal: čt listopad 03 2022, 19:04    Předmět: Citovat

robos napsal(a):
Viete mi niekto doporučiť schému nejakého primitívneho generátora s AM moduláciou, niečo s dvoma tranzistormi?

To je docela tvrdý omezení.
Se dvěma tranzistory, tak možná oscilátor a zdroj modulačního kmitočtu.
Ale pak ještě ten modulátor. Rolling Eyes
Návrat nahoru
Zobrazit informace o autorovi Odeslat soukromou zprávu Odeslat e-mail
Crifodo



Založen: Oct 11, 2005
Příspěvky: 15004

PříspěvekZaslal: čt listopad 03 2022, 19:14    Předmět: Citovat

robos napsal(a):
V Rádioamatérovi som našiel starý článok, kde sa popisuje, že nie horizontálna časť je anténa, ale zvod vedúci hore k T anténe. Je toto pravda? To by aj sedelo s tým, že by vertikálny zvod vysielal vertikálne polarizované symetrické E pole, takže na prútovú vertikálnu anténu by som mohol túto zvislú E-zložku prijímať.

Avšak keby T anténa vysielala z horizontálnej časti, tak vertikálnou anténou by sa nedalo nič zachytiť. Mám pravdu?

Nemáš, hlavně v blízkém poli se tím vůbec nemá smysl zabývat.
Nevíme jak je proveden u konkrétního majáku napáječ a protiváha a rozměry a další věci.
U antény vizuálně do T může být svislý napáječ jen spojen uprostřed, pak je to "longwire" s kapacitním kloboukem, pak vysílá svislá část v závislosti na kvalitě protiváhy, zemních prvků.
Přehledně je to tady https://en.wikipedia.org/wiki/T-antenna.
Popravdě motat se okolo NDB majáku o kterém nevím jestli je v činnosti s krystalkou o které nevím kde ladí, je dost nejistý podnik. Minimálně bych si to asi ověřil napřed na prokazatelně funkčním a citlivějším rádiu.
Návrat nahoru
Zobrazit informace o autorovi Odeslat soukromou zprávu Odeslat e-mail
Crifodo



Založen: Oct 11, 2005
Příspěvky: 15004

PříspěvekZaslal: čt listopad 03 2022, 19:38    Předmět: Citovat

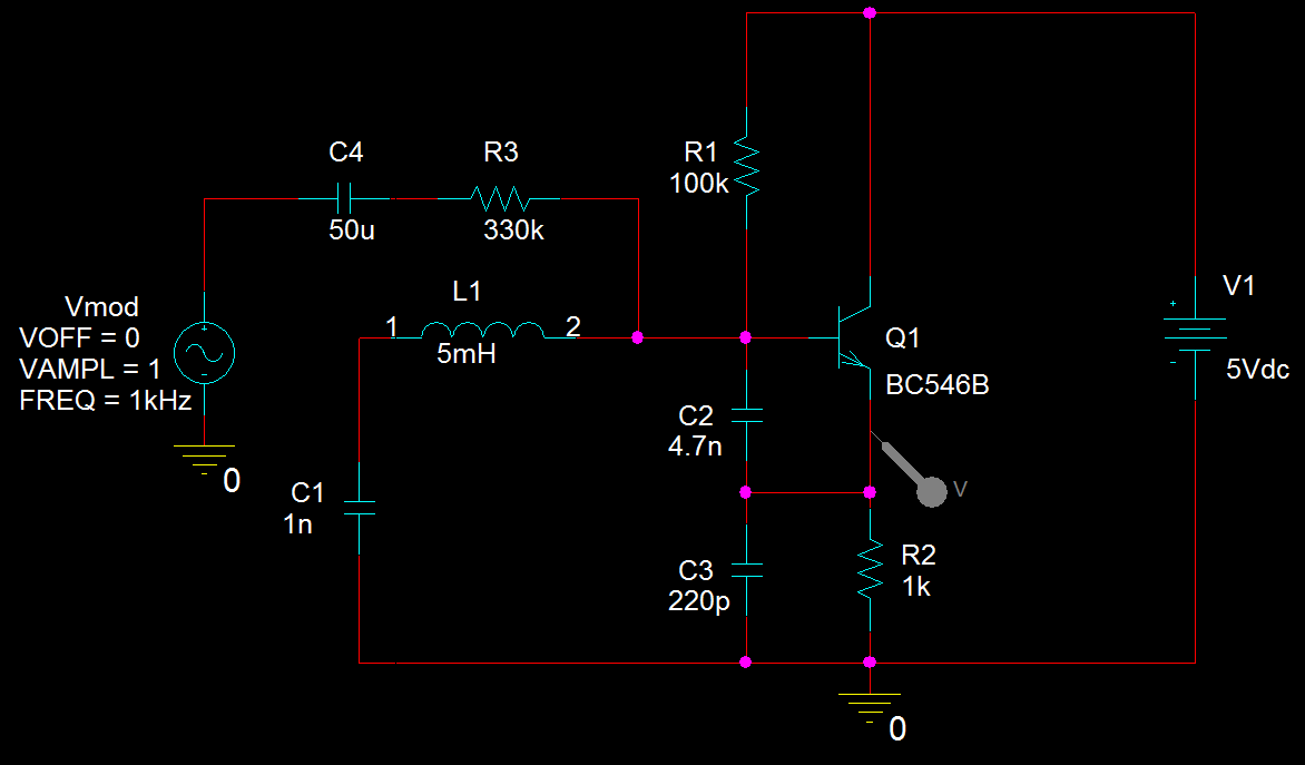
Modulátor, varianta zapojení z http://www.ebastlirna.cz/modules.php?name=Forums&file=viewtopic&p=1059933#1059933


modulator.png
 Komentář:
 Velikost:  13.44 kB
 Zobrazeno:  90 krát

modulator.png



copy.png
 Komentář:
 Velikost:  7.26 kB
 Zobrazeno:  71 krát

copy.png


Návrat nahoru
Zobrazit informace o autorovi Odeslat soukromou zprávu Odeslat e-mail
Crifodo



Založen: Oct 11, 2005
Příspěvky: 15004

PříspěvekZaslal: čt listopad 03 2022, 20:09    Předmět: Citovat

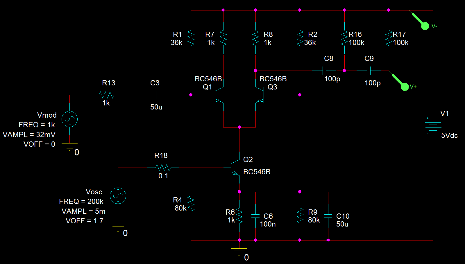
No a generátor na střední/dlouhé vlny se dvěma tranzistory.
RC oscilátor na cca 1200 Hz podle simulace, vf oscilátor s laděním v pásmu nejčastěji se vyskytujících NDB, připojením paralelního kondu na celkovou kapacitu 800 pF se dolní f sníží kousek nad 200 kHz.
Kdyby byl oscilátor někomu povědomý, ano je to z AM dílu přijímače Riga 103, známý spektrální čistotou a stálostí amplitudy s přeladěním Wink



vf+nf oscilator.png
 Komentář:
 Velikost:  24.99 kB
 Zobrazeno:  92 krát

vf+nf oscilator.png


Návrat nahoru
Zobrazit informace o autorovi Odeslat soukromou zprávu Odeslat e-mail
robos



Založen: Dec 28, 2017
Příspěvky: 652

PříspěvekZaslal: út listopad 08 2022, 23:08    Předmět: Citovat

Crifodo napsal(a):

To je docela tvrdý omezení.

Vidím, že si to zobral zodpovedne, ale nebolo to myslené, ako výzva pre teba Smile Určite vďaka za trochu svetla na konci tunela. To obmedzenie na dva tranzistory je preto, že mám doma len veľmi improvizované možnosti niečo zbastliť. Čím menej súčiastok, tým lepšie.

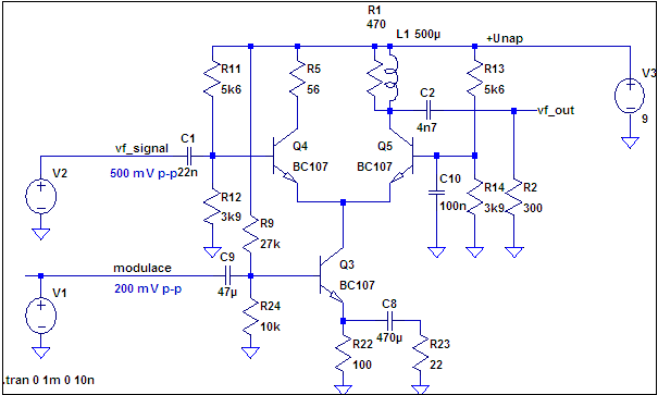
Minulý týždeň som strávil študovaním literatúry o modulátoroch a zmiešavačoch a následne som niekoľko zapojení simuloval. Viac-menej neúspešne, tak aspoň je to v správnom vlákne. Najprv som samozrejme vyskúšal niekoľko jednotranzistorových zapojení. Začal som presne týmto:
https://www.youtube.com/watch?v=iTEOjJy67DE
Okopíroval som to do detailu, ale po AM modulácii tam nebolo ani stopy. Neviem, ako pani mohla dostať na výstupe moduláciu. Vyhodnotil som to tak, že si upravila model toho tranzistora na nelineárny. Potom som sa inšpiroval modulátorom od Tauša (Pokusy z radiotechniky) a ešte som skúsil modulovať Colpittsov oscilátor. Všetko s nulovým výsledkom, iba superpozícia bez modulácie. Je to preto, že modely tranzistorov su zrejme lineárne. Takže aditívne metódy modulácie odsimulovať neviem a neviem ani vhodne upraviť model tranzistora.

Takže som usúdil, že musím simulovať nejaké zapojenie, ktoré pracuje na multiplikatívnom princípe. Dospel som nezávisle k tomu, čo si mi poslal. Podarilo sa mi vytvoriť vlastnú verziu a až na to, že vyrába harmonické modulovaného signálu (2kHz, 3 kHz...) funguje v simulátore dobre. To sa nepodarilo odstrániť ani pridaním odporov do emitorov diferenciálnej dvojice. Ale pre skúšobné účely to nevadí. Samozrejme si nemyslím, že to bude aj v realite takto dobre fungovať. A je to veľa bižutérie, nechce sa mi to letovať na perforovanú dosku. Takže skúsim postaviť ten Taušov modulátor (reálny tranzistor určite nejakú nelinearitu má), aj keď je tam modulačný transformátor, čo nie je práve moderné riešenie. A ešte ma napadlo využiť možno A244D. Oscilátor, diferenčný stupeň a riadený zosilňovač pod jednou strechou.



mod_vyvazeny_priebeh.png
 Komentář:
 Velikost:  25.21 kB
 Zobrazeno:  71 krát

mod_vyvazeny_priebeh.png



modulator_vyvazeny.png
 Komentář:
 Velikost:  35.45 kB
 Zobrazeno:  73 krát

modulator_vyvazeny.png



superpozicia.png
 Komentář:
 Velikost:  12.41 kB
 Zobrazeno:  73 krát

superpozicia.png



modulator_Colpitts.png
 Komentář:
 Velikost:  18.17 kB
 Zobrazeno:  74 krát

modulator_Colpitts.png



modulator_Taus.png
 Komentář:
 Velikost:  18.45 kB
 Zobrazeno:  71 krát

modulator_Taus.png


Návrat nahoru
Zobrazit informace o autorovi Odeslat soukromou zprávu
xsc



Založen: Sep 25, 2014
Příspěvky: 8445

PříspěvekZaslal: út listopad 08 2022, 23:13    Předmět: Citovat

Můžeš zkusit odexperimentovat to, co jsem dával ke starým rádiím. Je to jen ta část s jedním tranzistorem: https://www.i4cy.com/m0oox/fm2am/ začínající R1. Odpor R2 přijde druhým koncem na zem, to propojení přes PIC je jen pro vypínání modulátoru.

Naposledy upravil xsc dne út listopad 08 2022, 23:15, celkově upraveno 1 krát.
Návrat nahoru
Zobrazit informace o autorovi Odeslat soukromou zprávu
robos



Založen: Dec 28, 2017
Příspěvky: 652

PříspěvekZaslal: út listopad 08 2022, 23:15    Předmět: Citovat

A ešte ten originál z knihy od Tauša. Modulátor s jedným tranzistorom Smile


modulator_Taus_orig.jpg
 Komentář:
 Velikost:  162.36 kB
 Zobrazeno:  63 krát

modulator_Taus_orig.jpg


Návrat nahoru
Zobrazit informace o autorovi Odeslat soukromou zprávu
Crifodo



Založen: Oct 11, 2005
Příspěvky: 15004

PříspěvekZaslal: st listopad 09 2022, 11:37    Předmět: Citovat

Ten poslední obrázek z (jinak velmi dobré) knížky od Tauše není modulátor, ale oscilátor amplitudově modulovaný, a protože se moduluje přímo napájení oscilátoru, tak se taháním za bázový proud současně moduluje kmitočtově.
Někdy to nevadí, ale někdy může být na závadu, že dejme tomu na 500 kHz a 50% modulaci je v minimu amplitudy kmitočet o 5 kHz níž jen to fikne.
Pro nezkreslenou AM potřebuješ v podstatě "jen" lineární převodník napětí/zesílení, ale analogově a jednoduše to není taková prdel.
Ten Tauš navíc podle konkrétních vlastností cívky/jádra může a nemusí být amplitudově stabilní při přeladění. Pokud se požaduje jiný než jeden pevný kmitočet.
To čemu říkáš superpozice, je normální AM jen podložená ss ofsetem, po oddělení např. transformátorovou vazbou je to už "učebnicová" AM. Podobně to může vypadat podle místa, kde se měří i v místě "opravdové" superpozice, kde se okem hned nepozná rozdílná amplituda kladné a záporné půlvlny modulace.
Každopádně modulovat přímo oscilátor změnou napájení vede vždycky k parazitní FM.
Návrat nahoru
Zobrazit informace o autorovi Odeslat soukromou zprávu Odeslat e-mail
Zobrazit příspěvky z předchozích:   
Přidat nové téma   Zaslat odpověď       Obsah fóra Diskuzní fórum Elektro Bastlírny -> Nezařaditelné Časy uváděny v GMT + 1 hodina
Jdi na stránku Předchozí  1, 2, 3, 4, 5, 6, 7, 8  Další
Strana 7 z 8

 
Přejdi na:  
Nemůžete odesílat nové téma do tohoto fóra.
Nemůžete odpovídat na témata v tomto fóru.
Nemůžete upravovat své příspěvky v tomto fóru.
Nemůžete mazat své příspěvky v tomto fóru.
Nemůžete hlasovat v tomto fóru.
Nemůžete připojovat soubory k příspěvkům
Můžete stahovat a prohlížet přiložené soubory

Powered by phpBB © 2001, 2005 phpBB Group
Forums ©
Nuke - Elektro Bastlirna

Informace na portálu Elektro bastlírny jsou prezentovány za účelem vzdělání čtenářů a rozšíření zájmu o elektroniku. Autoři článků na serveru neberou žádnou zodpovědnost za škody vzniklé těmito zapojeními. Rovněž neberou žádnou odpovědnost za případnou újmu na zdraví vzniklou úrazem elektrickým proudem. Autoři a správci těchto stránek nepřejímají záruku za správnost zveřejněných materiálů. Předkládané informace a zapojení jsou zveřejněny bez ohledu na případné patenty třetích osob. Nároky na odškodnění na základě změn, chyb nebo vynechání jsou zásadně vyloučeny. Všechny registrované nebo jiné obchodní známky zde použité jsou majetkem jejich vlastníků. Uvedením nejsou zpochybněna z toho vyplývající vlastnická práva. Použití konstrukcí v rozporu se zákonem je přísně zakázáno. Vzhledem k tomu, že původ předkládaných materiálů nelze žádným způsobem dohledat, nelze je použít pro komerční účely! Tento nekomerční server nemá z uvedených zapojení či konstrukcí žádný zisk. Nezodpovídáme za pravost předkládaných materiálů třetími osobami a jejich původ. V případě, že zjistíte porušení autorského práva či jiné nesrovnalosti, kontaktujte administrátory na diskuzním fóru EB.


PHP-Nuke Copyright © 2005 by Francisco Burzi. This is free software, and you may redistribute it under the GPL. PHP-Nuke comes with absolutely no warranty, for details, see the license.
Čas potřebný ke zpracování stránky 0.33 sekund