Vítejte na Elektro Bastlírn?
Nuke - Elektro Bastlirna
  Vytvořit účet Hlavní · Fórum · DDump · Profil · Zprávy · Hledat na fóru · Příspěvky na provoz EB

Vlákno na téma KORONAVIRUS - nutná registrace


Nuke - Elektro Bastlirna: Diskuzní fórum

 FAQFAQ   HledatHledat   Uživatelské skupinyUživatelské skupiny   ProfilProfil   Soukromé zprávySoukromé zprávy   PřihlášeníPřihlášení 

Zapojení wide do TV
Jdi na stránku 1, 2  Další
 
Přidat nové téma   Zaslat odpověď       Obsah fóra Diskuzní fórum Elektro Bastlírny -> Řešení problémů s různými konstrukcemi
Zobrazit předchozí téma :: Zobrazit následující téma  
Autor Zpráva
konosuke



Založen: Dec 18, 2006
Příspěvky: 9787
Bydliště: Český Těšín tam v pohraničí

PříspěvekZaslal: čt červenec 07 2022, 7:28    Předmět: Zapojení wide do TV Citovat

jak se projeví v TV zvuku? mám na mysli wide obvod populární
v 80.letech min.století u kazetových rádiojezevčíků, vhodný návod je
u Bozděcha (Stavba doplňků...) na str 131 neposlouchám vícekanálová
zvěrstva dolby apod. jen "klasické" stereo z VHS a dvd.

_________________
Co se může pokazit to se taky pokazí. Co se nemůže pokazit to se pokazí taky. (Murphy)
Návrat nahoru
Zobrazit informace o autorovi Odeslat soukromou zprávu
houmr



Založen: Nov 01, 2016
Příspěvky: 1125
Bydliště: Dřísy nedaleko Staré Boleslavi

PříspěvekZaslal: čt červenec 07 2022, 7:36    Předmět: Citovat

Nejspíše jako "prosotorový" zvuk....
Návrat nahoru
Zobrazit informace o autorovi Odeslat soukromou zprávu
mi-ro



Založen: Feb 08, 2005
Příspěvky: 8623
Bydliště: rovina u Kolína

PříspěvekZaslal: čt červenec 07 2022, 7:41    Předmět: Citovat

Wide je otočení polarity jednoho reproduktoru. Potom nenajdeš střed ve stereo ale zvuk se rozlejzá do stran.
_________________
..to bude jen ňákej odpůrek
Návrat nahoru
Zobrazit informace o autorovi Odeslat soukromou zprávu Odeslat e-mail
Hill
Administrátor


Založen: Sep 10, 2004
Příspěvky: 20922
Bydliště: Jičín, Český ráj

PříspěvekZaslal: čt červenec 07 2022, 8:00    Předmět: Citovat

Ve wide mají často zvuk filmy na Paramount Networku. Nemusí to být samozřejmě Bozděchovo wide, tak nějak zní i analogové kódování pro 5.1, které počítá se středovým reproduktorem, někdy i jako by tam pustili jen zadní kanály. Asi to dělá nějaký Networ už před digitálním kódováním, protože je jedno, zda si vyberu zvuk v AAC nebo PCM. Rozdíl neslyšet.
Zvuk je tak zNetwořený, že slovu uprostřed není rozumět, je tiché a utopené v hluku pozadí, případně ve scénické hudbě, zato hudba a efekty vydouvají okna.
Opravdu milé v paneláku někde po desáté večerní. A ze sluchátek rychle začne bolet hlava, protože monofonní signál se tahá o uši...

U externího zesilovače a externích repro umístěných podle známých pouček pro poslech ve stereu je obvod wide zbytečný, i když právě v externím zesilovači by jeho přidání bylo nejsnadnější..
Návrat nahoru
Zobrazit informace o autorovi Odeslat soukromou zprávu
samponek



Založen: May 11, 2015
Příspěvky: 3907

PříspěvekZaslal: čt červenec 07 2022, 8:20    Předmět: Citovat

Okolo frekvence 1kHz to posouvá fázi do druhého repro.
V jednom článu v AR se to jmenovalo stereofonní simulátor a byly tam tuším dva MA1458.
Kdysi jsem to zapojil a fungovalo to.
Návrat nahoru
Zobrazit informace o autorovi Odeslat soukromou zprávu
konosuke



Založen: Dec 18, 2006
Příspěvky: 9787
Bydliště: Český Těšín tam v pohraničí

PříspěvekZaslal: čt červenec 07 2022, 8:54    Předmět: Citovat

Osová vzdálenost repráků mého CRT TV je asi 40 cm no a to bych musel sedět na podlaze ve vrcholu rovnostranného trojúhelníku jak zní standartní poučka stereo proto úvaha o wide (vlajkový stroj Tesla Diamant měl taky, vypínatelný)
Jo ten Bozděchův je plynule regulovatelný: mono-stereo-wide (potenciometrem)

_________________
Co se může pokazit to se taky pokazí. Co se nemůže pokazit to se pokazí taky. (Murphy)
Návrat nahoru
Zobrazit informace o autorovi Odeslat soukromou zprávu
Hill
Administrátor


Založen: Sep 10, 2004
Příspěvky: 20922
Bydliště: Jičín, Český ráj

PříspěvekZaslal: čt červenec 07 2022, 9:20    Předmět: Citovat

samponek napsal(a):
Okolo frekvence 1kHz to posouvá fázi do druhého repro...

To je ale něco jiného, než wide. Ten jen vzájemně odečítá část amplitudy fázově shodných signálů v obou kanálech navzájem. Buď v celém pásmu, nebo jen části podstatné pro stereofonní lokalizaci, t.j. nepůsobí v hloubkách do asi 200Hz, případně i ve výškách nad 7kHz.
A, Kono, tobě nezbude, než vyvést z televize zvuk na vnější zesilovač (buď ze sluchátkového výstupu, nebo přes D/A převodník, ať už TOS-link nebo SPDIF) a pouštět zvuk přes bedny dál od televize. A bude to pořád lepší zvuk, než z těch repráčků v televizi.



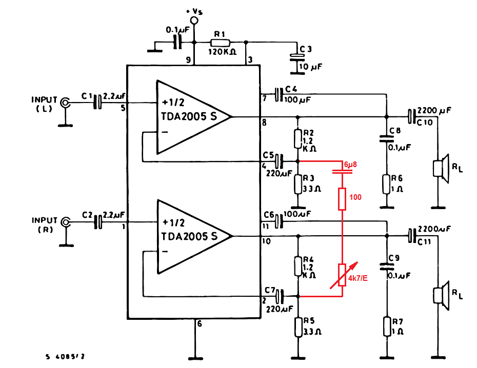
WideStereo_TDA2005.png
 Komentář:
A pak si můžeš stereo ještě rozšířit v tom zesilovači, třeba takto
 Velikost:  81.26 kB
 Zobrazeno:  131 krát

WideStereo_TDA2005.png


Návrat nahoru
Zobrazit informace o autorovi Odeslat soukromou zprávu
Artaban001



Založen: Apr 01, 2004
Příspěvky: 10068
Bydliště: Pendrov

PříspěvekZaslal: čt červenec 07 2022, 10:06    Předmět: Citovat

Nevím, mě to WIDE přišlo děsně nepříjemný na poslech. Naštěstí to šlo vypnout. Zvýrazňovalo to šum a různé vady.
Panasonic RX-D55 to má taky, akorát se to jmenuje jinak - nejspíš to "Sound Virtulizer". Když to bylo puštěno během přehrávání MP3, tak to zvýraznilo nedokonalosti
Návrat nahoru
Zobrazit informace o autorovi Odeslat soukromou zprávu Odeslat e-mail
ransom



Založen: Jul 19, 2020
Příspěvky: 3639
Bydliště: Náchod

PříspěvekZaslal: čt červenec 07 2022, 11:13    Předmět: Citovat

Já jsem nikdy pořádně nepochopil ani smysl prostorového zvuku u některých filmů. Auto přejede z levé strany obrazovky na pravou, ale zvuk začne dva metry vlevo od obrazovky a skončí dva metry vpravo. Jinými slovy ozývá se odjinud než kde ho vidím.

Naopak na muziku mám u televize regulérní repráky a zesilovač. Poslouchat AC-DC na šišláky s rozšířenou bází, to by mi rupla cévka.
Návrat nahoru
Zobrazit informace o autorovi Odeslat soukromou zprávu
Michal22



Založen: Mar 28, 2012
Příspěvky: 8217
Bydliště: Brno

PříspěvekZaslal: čt červenec 07 2022, 13:25    Předmět: Citovat

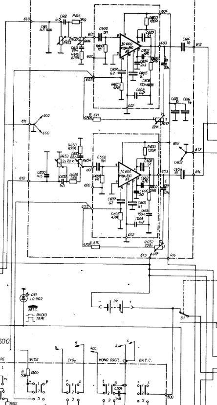
Wide - tenhle efekt jsem poprvé potkal u kazeťáků Diamant/Safír.
Původně jsem měl Diamanta, tam to fungovalo docela příjemně, zvuk byl opravdu jaksi prostorový.
Později jsem měl Safíra, tam to už za nic nestálo.

Kdysi jsem pak porovnával zapojení - u Diamantu to propojovalo emitory předzesilovacího stupně.
U Safíru už bylo realizováno zapojení podobé tomu, co sem dal Hill (chyběly zde předzseilovací stupně) - propojily se přes odpory invertující vstupy koncáků.
Jestli ten můj pocit o lepším zvuku u Diamantu souvisel s tím, jak byl tento obvod zapojený, to už asi nezjistím, ale taky v tom mohly mít prsty ty repráky od Tonsilu, které se používaly v Safírech (a za nic nestály). Tesly v Diamantu měly podstatně lepší zvuk, hlavně na nízkých kmitočtech.



Safir.jpg
 Komentář:
 Velikost:  77.11 kB
 Zobrazeno:  145 krát

Safir.jpg



Diamant.jpg
 Komentář:
 Velikost:  85.25 kB
 Zobrazeno:  138 krát

Diamant.jpg



_________________
Civilizace založená na oboustranné lepící pásce nemůže dobře skončit...
I kdyby se z tebe jednou stal král, neodsuzuj lidi, kteří ti nebudou provolávat slávu- raději se zeptej sám sebe, proč tomu tak není...
Návrat nahoru
Zobrazit informace o autorovi Odeslat soukromou zprávu Odeslat e-mail
Habesan



Založen: Jan 12, 2009
Příspěvky: 7323
Bydliště: Plzeňsko

PříspěvekZaslal: čt červenec 07 2022, 16:18    Předmět: Citovat

Někdy je lepší hezký mono, než ošklivý stereo...
Návrat nahoru
Zobrazit informace o autorovi Odeslat soukromou zprávu Zobrazit autorovy WWW stránky
Hill
Administrátor


Založen: Sep 10, 2004
Příspěvky: 20922
Bydliště: Jičín, Český ráj

PříspěvekZaslal: čt červenec 07 2022, 17:14    Předmět: Citovat

Pravda. Kdyby na to aspoň slyšeli výrobci... Ještě celkem nedávno to uměli.

Do přelomu tisíciletí bylo "nucené mono" u audiotechniky zcela běžným standardem. Stálo to jen jeden přepínač (nebo jednu polohu přepínače) navíc. A to pro všechny zdroje signálu, nejen pro rádio zablokováním stereodekodéru, což bylo běžné u jezevčíků a walkmanů.
Videorekordéry, některé DVD přehrávače i televize dovolovaly volit stereo, jeden ze zvukových doprovodů i mono.

Ty různé "vylepšovací funkce" zvuku v televizích častěji škodí, než slouží, ty různé surroundy, spatiály a podobně nazvané funkce vypadají líp v prospektu, než na poslech. Ale v prospektu je o nějaký ten řádek víc.
Návrat nahoru
Zobrazit informace o autorovi Odeslat soukromou zprávu
konosuke



Založen: Dec 18, 2006
Příspěvky: 9787
Bydliště: Český Těšín tam v pohraničí

PříspěvekZaslal: čt červenec 07 2022, 17:18    Předmět: Citovat

Děkuji všem za všechny podněty, ani jsem nečekal takový zájem o více-méně
překonaný způsob / systém reprodukce. Zatím to vypadá na pajc obvodu
wide Tesla K203 diamant a pak se uvidí (tedy: uslyší).

_________________
Co se může pokazit to se taky pokazí. Co se nemůže pokazit to se pokazí taky. (Murphy)
Návrat nahoru
Zobrazit informace o autorovi Odeslat soukromou zprávu
houmr



Založen: Nov 01, 2016
Příspěvky: 1125
Bydliště: Dřísy nedaleko Staré Boleslavi

PříspěvekZaslal: čt červenec 07 2022, 17:49    Předmět: Citovat

WIDE bylo vylepšení především pro ty přenosné stereo přístroje, které měly reproduktory tak blízko sebe, že pokud člověk neměl hlavu přilepenou přímo u něj, tak to vlastně bylo mono. Tímto invertujícím "kouzlem" se to stereofoní mono alespoň trochu pocitově přiblížilo stereu.
Návrat nahoru
Zobrazit informace o autorovi Odeslat soukromou zprávu
mi-ro



Založen: Feb 08, 2005
Příspěvky: 8623
Bydliště: rovina u Kolína

PříspěvekZaslal: čt červenec 07 2022, 17:59    Předmět: Citovat

Jardo, pokud ještě dneska spíš omylem dostanu na stůl nějaký vajíčko nebo jezevčíka a jen trochu vysazuje poťák nebo přepínač, okamžitě v zájmu eliminace dropů proklemuju na vstupu koncáku oba kanály. Ještě nikdo nikdy nepřišel s tím, že to není stereo. Very Happy A jako bonus mají na VKV méně šumu, pokud si náhodou přepnou do stereo.
_________________
..to bude jen ňákej odpůrek
Návrat nahoru
Zobrazit informace o autorovi Odeslat soukromou zprávu Odeslat e-mail
Zobrazit příspěvky z předchozích:   
Přidat nové téma   Zaslat odpověď       Obsah fóra Diskuzní fórum Elektro Bastlírny -> Řešení problémů s různými konstrukcemi Časy uváděny v GMT + 1 hodina
Jdi na stránku 1, 2  Další
Strana 1 z 2

 
Přejdi na:  
Nemůžete odesílat nové téma do tohoto fóra.
Nemůžete odpovídat na témata v tomto fóru.
Nemůžete upravovat své příspěvky v tomto fóru.
Nemůžete mazat své příspěvky v tomto fóru.
Nemůžete hlasovat v tomto fóru.
Nemůžete připojovat soubory k příspěvkům
Můžete stahovat a prohlížet přiložené soubory

Powered by phpBB © 2001, 2005 phpBB Group
Forums ©
Nuke - Elektro Bastlirna

Informace na portálu Elektro bastlírny jsou prezentovány za účelem vzdělání čtenářů a rozšíření zájmu o elektroniku. Autoři článků na serveru neberou žádnou zodpovědnost za škody vzniklé těmito zapojeními. Rovněž neberou žádnou odpovědnost za případnou újmu na zdraví vzniklou úrazem elektrickým proudem. Autoři a správci těchto stránek nepřejímají záruku za správnost zveřejněných materiálů. Předkládané informace a zapojení jsou zveřejněny bez ohledu na případné patenty třetích osob. Nároky na odškodnění na základě změn, chyb nebo vynechání jsou zásadně vyloučeny. Všechny registrované nebo jiné obchodní známky zde použité jsou majetkem jejich vlastníků. Uvedením nejsou zpochybněna z toho vyplývající vlastnická práva. Použití konstrukcí v rozporu se zákonem je přísně zakázáno. Vzhledem k tomu, že původ předkládaných materiálů nelze žádným způsobem dohledat, nelze je použít pro komerční účely! Tento nekomerční server nemá z uvedených zapojení či konstrukcí žádný zisk. Nezodpovídáme za pravost předkládaných materiálů třetími osobami a jejich původ. V případě, že zjistíte porušení autorského práva či jiné nesrovnalosti, kontaktujte administrátory na diskuzním fóru EB.


PHP-Nuke Copyright © 2005 by Francisco Burzi. This is free software, and you may redistribute it under the GPL. PHP-Nuke comes with absolutely no warranty, for details, see the license.
Čas potřebný ke zpracování stránky 0.47 sekund