Vítejte na Elektro Bastlírn?
Nuke - Elektro Bastlirna
  Vytvořit účet Hlavní · Fórum · DDump · Profil · Zprávy · Hledat na fóru · Příspěvky na provoz EB

Vlákno na téma KORONAVIRUS - nutná registrace


Nuke - Elektro Bastlirna: Diskuzní fórum

 FAQFAQ   HledatHledat   Uživatelské skupinyUživatelské skupiny   ProfilProfil   Soukromé zprávySoukromé zprávy   PřihlášeníPřihlášení 

ne555 sweeper

 
Přidat nové téma   Zaslat odpověď       Obsah fóra Diskuzní fórum Elektro Bastlírny -> Hvjezdná pjechota
Zobrazit předchozí téma :: Zobrazit následující téma  
Autor Zpráva
Felen3



Založen: Nov 24, 2021
Příspěvky: 4

PříspěvekZaslal: st listopad 24 2021, 9:01    Předmět: ne555 sweeper Citovat

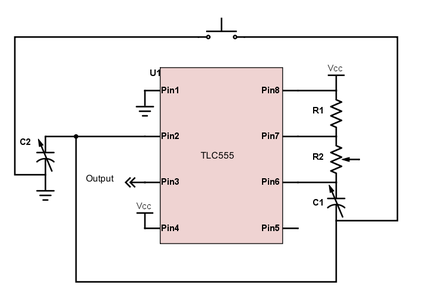
zdravim, chci se poradit, mužete mi pomoct s obvodem ne555, používám tohle schema ale nejsem schopen přesně určit součástkama rozsah kmitočtů na výstupu. potřebuji rozsah sweepu od 100khz do maxima co je obvod schopen.sweep potřebuji mít zhruba jednu dvě třetiny sekundy dlouhý. můžete mi pomoci s hodnotami rezistorů a kondenzátorů ? děkuji


F8RPFLIIYV9K7O3.png
 Komentář:
 Velikost:  16.17 kB
 Zobrazeno:  173 krát

F8RPFLIIYV9K7O3.png


Návrat nahoru
Zobrazit informace o autorovi Odeslat soukromou zprávu
Dikobraz



Založen: Oct 17, 2004
Příspěvky: 911
Bydliště: Ostrava

PříspěvekZaslal: st listopad 24 2021, 9:37    Předmět: Citovat

Zdravím, třeba by mohlo pomoci tohle: https://ohmslawcalculator.com/555-astable-calculator
Návrat nahoru
Zobrazit informace o autorovi Odeslat soukromou zprávu
breta1



Založen: Sep 09, 2005
Příspěvky: 3500

PříspěvekZaslal: st listopad 24 2021, 9:59    Předmět: Citovat

nebo (i s diodou)
http://danyk.cz/vypocty.html
Návrat nahoru
Zobrazit informace o autorovi Odeslat soukromou zprávu
Felen3



Založen: Nov 24, 2021
Příspěvky: 4

PříspěvekZaslal: st listopad 24 2021, 10:16    Předmět: Citovat

vtech vypoctech u 555ky ta střída znamena rozsah ? když by byla frekvence 500khz a střída 50% bude rozsah 250khz az 500khz ? děkuji
Návrat nahoru
Zobrazit informace o autorovi Odeslat soukromou zprávu
Hill
Administrátor


Založen: Sep 10, 2004
Příspěvky: 20926
Bydliště: Jičín, Český ráj

PříspěvekZaslal: st listopad 24 2021, 11:39    Předmět: Citovat

Střída signálu
Návrat nahoru
Zobrazit informace o autorovi Odeslat soukromou zprávu
samec



Založen: Dec 19, 2017
Příspěvky: 5965

PříspěvekZaslal: st listopad 24 2021, 13:11    Předmět: Citovat

Hustá schéma. Ako je definované napätie na Pin2?
Návrat nahoru
Zobrazit informace o autorovi Odeslat soukromou zprávu
ZdenekHQ
Administrátor


Založen: Jul 21, 2006
Příspěvky: 25741
Bydliště: skoro Brno

PříspěvekZaslal: st listopad 24 2021, 13:35    Předmět: Citovat

Na 555 se vykašli a použij VCO z CMOS 4046. Dostaneš se asi na 3MHz, ale s vylepšenýma verzema i daleko výš.
_________________
Pro moje oslovení klidně použijte jméno Zdeněk
Správně navržené zapojení je jako recept na dobré jídlo.
Můžete vynechat půlku ingrediencí, nebo přidat jiné,
ale jste si jistí, že vám to bude chutnat[?
]
Návrat nahoru
Zobrazit informace o autorovi Odeslat soukromou zprávu Zobrazit autorovy WWW stránky
Felen3



Založen: Nov 24, 2021
Příspěvky: 4

PříspěvekZaslal: st listopad 24 2021, 13:57    Předmět: Citovat

potrebuju to hlavne kvuli sweepovani, mam to jako rusicku ultrazvukoveho pasma jelikoz tu nekde v blihkosti operuje hacker co roznasi ussd kody a viry pres harmonii, z par hz az nejspis pres oscilatory na thz kde ovlivnuje svetepne toky, cervenou zlutou a infra, pouziva ktomu elektricke vedeni a hvezdickovite signaly, zazaznamenal jsem pres vysokou citlivost v kamere a pres ladeni tv analogovy signal, jsou to takove hvezdicky co se toci a dokaze to zarusit jakykoli signal, rozezeneho ho to,jak se ty hvezdicky otaci tak to odhani od sebe vsechno. nabouraval i 855mhz od mobilniho operatora. pouzil jsem sweeper 1-22khz s pwm modulovanim na harmonicky kmitocet kolem 21khz a podarilo se mi cely jeho prubeh zarusit a zdecimovat, dal jsem to na zesilovac a silne vyskace se stredama a basama do elektrickych prodluzek a do site. ultrazvuk byl slyset a videt jak tece primo z elektrickych zasuvek a svetelnych patic. byl smerovany a teklo to na vse kovove. vsechny kovove materialy se tim zmagnetizovaly na dve osy a drzelo to. pusobil hlavne v noci. i telefony mi to nabouralo pres jack to do nich teklo. po zapojeni rusicky jsem zaznamenal pokles 22khz ultrazvuku z asi 21dbi na -21dbi a rozhanim to jeste antenama zapojenyma pouze na plus v zesilovacich, tim jsem smerovy tok ultrazvuku kompletne zasekal ze nema smer ale jde v cyklu tam a zpet. Nyni si zapojuji prave sweeper pres ne555 kde chci dosahnou zarusenim a zasekanim ultrazvukoveho pasma takze potrebuji rozsah nejlepe 44khz az 1mhz sweep. dosahl jsem zapojenim rezistoru 4ohm a 12ohm plus 0.1uF asi kmitoctu 500khz ale nejsem schopem presne zmerit od kolika do tech 500khz to jede. muzete mi presneji nejak poradit ?
Návrat nahoru
Zobrazit informace o autorovi Odeslat soukromou zprávu
ZdenekHQ
Administrátor


Založen: Jul 21, 2006
Příspěvky: 25741
Bydliště: skoro Brno

PříspěvekZaslal: st listopad 24 2021, 14:09    Předmět: Citovat

Ufff....
_________________
Pro moje oslovení klidně použijte jméno Zdeněk
Správně navržené zapojení je jako recept na dobré jídlo.
Můžete vynechat půlku ingrediencí, nebo přidat jiné,
ale jste si jistí, že vám to bude chutnat[?
]
Návrat nahoru
Zobrazit informace o autorovi Odeslat soukromou zprávu Zobrazit autorovy WWW stránky
samponek



Založen: May 11, 2015
Příspěvky: 3907

PříspěvekZaslal: ne červenec 28 2024, 13:21    Předmět: Citovat

Hvězdičkovité signály, které se otáčí jsou lasery, používají to běžně včetně ultrazvuku už několik let. Od roku 2024 i generátor infrazvuku a ultrazvukem fokusované infračervené paprsky vysílané z dronu. Používají ultrazvuk 12.5kHz, odposlech a mikrovlny na přenos obrazu.
Peaky jsou vidět na spektrálním analyzátoru po 1kHz, to znamená 11.5khz,12.5khz, 13.5khz.
Působí to v noci, protože v noci jsou infra fotky z dronu efektivnější.
Dron poznáš podle toho, že je na obloze bílá hvězdička, která tam nepatří a bliká zelenýma pozičkama ( neplést s jasně svítící Venuší, nebo Jupiterem, ti neblikají pozičkama a mají svoje místo a nelítají)
Zarušit to nejde, ultrazvuk a IR záblesky jdou jenom detekovat. Pro informaci, že jsou blízko to však stačí, ale jak se to objeví, obezřetnost je na místě.

V září 2024 dojde k explozi novy v soustavě binární hvězdy T Coronae Borealis, která se nachází v souhvězdí Severní koruny, neplést s dronem.
Návrat nahoru
Zobrazit informace o autorovi Odeslat soukromou zprávu
Zobrazit příspěvky z předchozích:   
Přidat nové téma   Zaslat odpověď       Obsah fóra Diskuzní fórum Elektro Bastlírny -> Hvjezdná pjechota Časy uváděny v GMT + 1 hodina
Strana 1 z 1

 
Přejdi na:  
Nemůžete odesílat nové téma do tohoto fóra.
Nemůžete odpovídat na témata v tomto fóru.
Nemůžete upravovat své příspěvky v tomto fóru.
Nemůžete mazat své příspěvky v tomto fóru.
Nemůžete hlasovat v tomto fóru.
Nemůžete připojovat soubory k příspěvkům
Můžete stahovat a prohlížet přiložené soubory

Powered by phpBB © 2001, 2005 phpBB Group
Forums ©
Nuke - Elektro Bastlirna

Informace na portálu Elektro bastlírny jsou prezentovány za účelem vzdělání čtenářů a rozšíření zájmu o elektroniku. Autoři článků na serveru neberou žádnou zodpovědnost za škody vzniklé těmito zapojeními. Rovněž neberou žádnou odpovědnost za případnou újmu na zdraví vzniklou úrazem elektrickým proudem. Autoři a správci těchto stránek nepřejímají záruku za správnost zveřejněných materiálů. Předkládané informace a zapojení jsou zveřejněny bez ohledu na případné patenty třetích osob. Nároky na odškodnění na základě změn, chyb nebo vynechání jsou zásadně vyloučeny. Všechny registrované nebo jiné obchodní známky zde použité jsou majetkem jejich vlastníků. Uvedením nejsou zpochybněna z toho vyplývající vlastnická práva. Použití konstrukcí v rozporu se zákonem je přísně zakázáno. Vzhledem k tomu, že původ předkládaných materiálů nelze žádným způsobem dohledat, nelze je použít pro komerční účely! Tento nekomerční server nemá z uvedených zapojení či konstrukcí žádný zisk. Nezodpovídáme za pravost předkládaných materiálů třetími osobami a jejich původ. V případě, že zjistíte porušení autorského práva či jiné nesrovnalosti, kontaktujte administrátory na diskuzním fóru EB.


PHP-Nuke Copyright © 2005 by Francisco Burzi. This is free software, and you may redistribute it under the GPL. PHP-Nuke comes with absolutely no warranty, for details, see the license.
Čas potřebný ke zpracování stránky 0.16 sekund