Vítejte na Elektro Bastlírn?
Nuke - Elektro Bastlirna
  Vytvořit účet Hlavní · Fórum · DDump · Profil · Zprávy · Hledat na fóru · Příspěvky na provoz EB

Vlákno na téma KORONAVIRUS - nutná registrace


Nuke - Elektro Bastlirna: Diskuzní fórum

 FAQFAQ   HledatHledat   Uživatelské skupinyUživatelské skupiny   ProfilProfil   Soukromé zprávySoukromé zprávy   PřihlášeníPřihlášení 

Sencor SLE40F13TC

 
Přidat nové téma   Zaslat odpověď       Obsah fóra Diskuzní fórum Elektro Bastlírny -> Televizory, monitory a projektory - PORADNA pro amatéry a začátečníky
Zobrazit předchozí téma :: Zobrazit následující téma  
Autor Zpráva
Devo70



Založen: Dec 28, 2007
Příspěvky: 1301
Bydliště: Poprad

PříspěvekZaslal: čt duben 08 2021, 20:36    Předmět: Sencor SLE40F13TC Citovat

TP.MS3463S.PB801

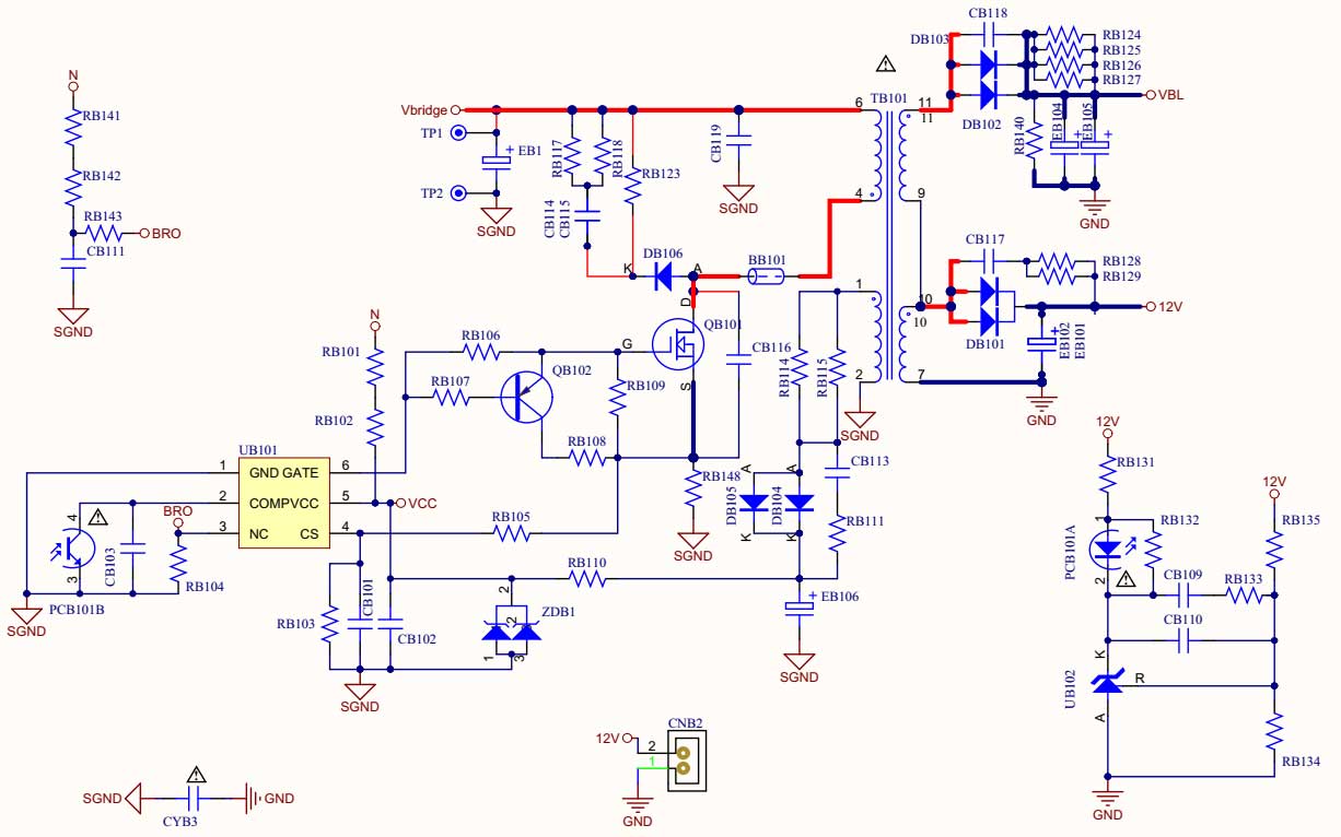
V telke strelilo, odvtedy nejde. Zdroj nedáva napätia. Schému som našiel len bez hodnôt súčiastok.
Na hlavnom filtračnom konde je 320V.
QB101 - dobrý
ZDB1 - neosadená
UB101 - Pjt 30R, pod ním ešte číslo 24

Nájdené závady:
- strelený CB116 101k/1KV (100P/1KV). Kapacitu má.
- RB106 68ohm (označenie 680) skutočná hodnota v zapojení 90ohm-je vadný
- RB148 výkonový 0,27ohm (označenie červená, fialová, strieborná, zlatá) prerušený

Vcc na vývode 5 UB101 kmitá. Ale možno to tak má byť, keď sa pokúša naštartovať. QB101 mám vypájkovaný.

Nemáte niekto schému s hodnotami súčiastok?



schéma-Sencor.jpg
 Komentář:
 Velikost:  83.39 kB
 Zobrazeno:  368 krát

schéma-Sencor.jpg



_________________
-ST-


Naposledy upravil Devo70 dne ne duben 11 2021, 19:39, celkově upraveno 1 krát.
Návrat nahoru
Zobrazit informace o autorovi Odeslat soukromou zprávu Odeslat e-mail
Zaky



Založen: Oct 30, 2010
Příspěvky: 6991
Bydliště: Praha

PříspěvekZaslal: čt duben 08 2021, 21:08    Předmět: Citovat

Vysoce pravděpodobně bude kaput QB102 a UB101, přerušením RB148 schytá current sense vstup napětí sítě. A taky pravděpodobně proud, co přerušil RB106 tekl do gatedriveru v UB101. Zkontroluj dobře vše mezi výkonovým mosfetem a UB101, UB101 můžeš zanapájet z laboratorního zdroje a podívat se, jestli se snaží budit gate mosfetu. Dnešní IO jsou náramně přechytřelé a pokud nenaběhne třeba current sense signál nebo zpětná vazba ze sekundáru od optočlenu, tak IO dost rychle shodí buzení, pozor na to. Kdyby přežil gatedriver a budilo to mosfet, tak to stejně každopádně zapínej přes žárovku a nejlépe ještě najíždět s napětím regulačním trafem, protože pokud bude ustřelený current sense vstup a zapneš to natvrdo, shoří to okamžitě znovu.
_________________
Krátce před tím, než se to rozbilo, tak to ještě fungovalo...
Návrat nahoru
Zobrazit informace o autorovi Odeslat soukromou zprávu
Devo70



Založen: Dec 28, 2007
Příspěvky: 1301
Bydliště: Poprad

PříspěvekZaslal: ne duben 11 2021, 19:38    Předmět: Citovat

EB106 = 10µF/50V
Po pripojení na stab. zdroj 15V to nežije vôbec. Pri 18V sa na vývode 3 (NC) objaví 4V. Na ostatných vývodoch nič. Podľa mňa je vývod 3 chybne označený ako NC. Ak by to bola pravda, ostal by nezapojený a nebolo by na ňom žiadne napätie. Mohol by to byť OB2262, OB2263, LD7535, ale nesedí značenie.


Nevedel by ho niekto identifikovať?



driver Pjt 30R 24.jpg
 Komentář:
 Velikost:  38.71 kB
 Zobrazeno:  146 krát

driver Pjt 30R 24.jpg



_________________
-ST-
Návrat nahoru
Zobrazit informace o autorovi Odeslat soukromou zprávu Odeslat e-mail
rnbw



Založen: Mar 21, 2006
Příspěvky: 37018
Bydliště: Bratislava

PříspěvekZaslal: ne duben 11 2021, 20:01    Předmět: Citovat

LD5530R: https://www.leadtrend.com.tw/archive/doc/product/sheets/LD5530R-DS-01.pdf
Návrat nahoru
Zobrazit informace o autorovi Odeslat soukromou zprávu
Devo70



Založen: Dec 28, 2007
Příspěvky: 1301
Bydliště: Poprad

PříspěvekZaslal: po duben 12 2021, 15:07    Předmět: Citovat

Díky za info, to je on. Objednal som z číny. Zaujímavé je , že podľa datasheetu má byť na vývod 3 zapojený NTC, ale je tam obyčajný SMD rezistor. A niesu osadené ani RB141, RB142, RB143 a CB111. Isto výrobca na miesto UB101 osadzuje aj iné šváby, kľudne z nezapojeným vývodom 3.

Ešte mám obavy o správne hodnoty RB103, RB105, RB107, RB109. Sú to blšky bez označenia a nemusia mať správnu hodnotu.

_________________
-ST-
Návrat nahoru
Zobrazit informace o autorovi Odeslat soukromou zprávu Odeslat e-mail
Devo70



Založen: Dec 28, 2007
Příspěvky: 1301
Bydliště: Poprad

PříspěvekZaslal: st červen 02 2021, 6:57    Předmět: Citovat

QB102 bol tiež vadný. LDéčko prišlo z číny po cca 5 týždňoch. Po zapnutí cez 40W žiarovku sa len nabil vstupný elyt a na výstupe nič. Na VCC pine č.5 je 86V !!!.
Ten šváb je fake. Bol podozrivo lacný 0,50.€

_________________
-ST-
Návrat nahoru
Zobrazit informace o autorovi Odeslat soukromou zprávu Odeslat e-mail
Devo70



Založen: Dec 28, 2007
Příspěvky: 1301
Bydliště: Poprad

PříspěvekZaslal: so červenec 03 2021, 11:47    Předmět: Citovat

Neexistuje pre LD5530R nejaká priama náhrada od iného výrobcu?
_________________
-ST-
Návrat nahoru
Zobrazit informace o autorovi Odeslat soukromou zprávu Odeslat e-mail
PeteBurns
Zablokován


Založen: Oct 08, 2007
Příspěvky: 2578

PříspěvekZaslal: so červenec 03 2021, 17:39    Předmět: Citovat

Podozrivo lacný za 0.50€ za kus? Very Happy Veď tu je 10ks za necelé 2€ a zatiaľ všetci spokojní - https://www.aliexpress.com/item/33042866388.html Wink Kde si to kupoval ty? Shocked
Návrat nahoru
Zobrazit informace o autorovi Odeslat soukromou zprávu Odeslat e-mail
Peak2



Založen: Jan 29, 2016
Příspěvky: 7

PříspěvekZaslal: čt leden 26 2023, 11:17    Předmět: Citovat

Řešil jsem teď to stejné a vyřešil.. U mě byly vadné tyto součástky:

CB116 - vystřelený = příčina závady, dal jsem ho pryč
RB148 - 0R27
UB101 - LD7536 - objednal jsem ho z Ebay tady:
https://www.ebay.com/itm/233591095282

potom už měl zdroj snahu najet, ale při zátěži 12V výstupu šlo napětí dolů. Byl totiž ještě vadný:
RB106 - 68R SMD 0805 (měl asi 120R)
a hlavně QB102 - ten jsem dal pryč úplně

preventivně jsem vyměnil i QB101 - JCS7HN65F - dal jsem místo něj lepší 10N60

potom jede zdroj i při zatížení 12V větve zátěží (halogenka 55W z auta)
Návrat nahoru
Zobrazit informace o autorovi Odeslat soukromou zprávu
Zobrazit příspěvky z předchozích:   
Přidat nové téma   Zaslat odpověď       Obsah fóra Diskuzní fórum Elektro Bastlírny -> Televizory, monitory a projektory - PORADNA pro amatéry a začátečníky Časy uváděny v GMT + 1 hodina
Strana 1 z 1

 
Přejdi na:  
Nemůžete odesílat nové téma do tohoto fóra.
Nemůžete odpovídat na témata v tomto fóru.
Nemůžete upravovat své příspěvky v tomto fóru.
Nemůžete mazat své příspěvky v tomto fóru.
Nemůžete hlasovat v tomto fóru.
Nemůžete připojovat soubory k příspěvkům
Můžete stahovat a prohlížet přiložené soubory

Powered by phpBB © 2001, 2005 phpBB Group
Forums ©
Nuke - Elektro Bastlirna

Informace na portálu Elektro bastlírny jsou prezentovány za účelem vzdělání čtenářů a rozšíření zájmu o elektroniku. Autoři článků na serveru neberou žádnou zodpovědnost za škody vzniklé těmito zapojeními. Rovněž neberou žádnou odpovědnost za případnou újmu na zdraví vzniklou úrazem elektrickým proudem. Autoři a správci těchto stránek nepřejímají záruku za správnost zveřejněných materiálů. Předkládané informace a zapojení jsou zveřejněny bez ohledu na případné patenty třetích osob. Nároky na odškodnění na základě změn, chyb nebo vynechání jsou zásadně vyloučeny. Všechny registrované nebo jiné obchodní známky zde použité jsou majetkem jejich vlastníků. Uvedením nejsou zpochybněna z toho vyplývající vlastnická práva. Použití konstrukcí v rozporu se zákonem je přísně zakázáno. Vzhledem k tomu, že původ předkládaných materiálů nelze žádným způsobem dohledat, nelze je použít pro komerční účely! Tento nekomerční server nemá z uvedených zapojení či konstrukcí žádný zisk. Nezodpovídáme za pravost předkládaných materiálů třetími osobami a jejich původ. V případě, že zjistíte porušení autorského práva či jiné nesrovnalosti, kontaktujte administrátory na diskuzním fóru EB.


PHP-Nuke Copyright © 2005 by Francisco Burzi. This is free software, and you may redistribute it under the GPL. PHP-Nuke comes with absolutely no warranty, for details, see the license.
Čas potřebný ke zpracování stránky 0.18 sekund