Vítejte na Elektro Bastlírn?
Nuke - Elektro Bastlirna
  Vytvořit účet
Hlavní · Fórum · DDump · Profil · Zprávy · Hledat na fóru


Nuke - Elektro Bastlirna: Diskuzní fórum

 FAQFAQ   HledatHledat   Uživatelské skupinyUživatelské skupiny   ProfilProfil   Soukromé zprávySoukromé zprávy   PřihlášeníPřihlášení 

Barevná hudba s GC521
Jdi na stránku Předchozí  1, 2, 3
 
Přidat nové téma   Zaslat odpověď       Obsah fóra Diskuzní fórum Elektro Bastlírny -> Audiotechnika
Zobrazit předchozí téma :: Zobrazit následující téma  
Autor Zpráva
Kremik



Založen: Mar 30, 2012
Příspěvky: 3731
Bydliště: Havířov

PříspěvekZaslal: ne březen 21 2021, 1:10    Předmět: Citovat

sinclair > Nemůžeš sem dát schéma? Klidně jen fotku z mobilu.
Návrat nahoru
Zobrazit informace o autorovi Odeslat soukromou zprávu Odeslat e-mail
lubos1961



Založen: Jul 20, 2010
Příspěvky: 464
Bydliště: Nový Jičín

PříspěvekZaslal: ne březen 21 2021, 1:33    Předmět: Citovat

Barevná hudba AR A09/73, A02/78


Bar hudba A9-73.png
 Komentář:
 Velikost:  257.06 kB
 Zobrazeno:  233 krát

Bar hudba A9-73.png



bar hudba A2-78.png
 Komentář:
 Velikost:  219.31 kB
 Zobrazeno:  169 krát

bar hudba A2-78.png


Návrat nahoru
Zobrazit informace o autorovi Odeslat soukromou zprávu
Crifodo



Založen: Oct 11, 2005
Příspěvky: 15004

PříspěvekZaslal: ne březen 21 2021, 9:05    Předmět: Citovat

Kremik napsal(a):
Pak mě začaly napadat šílené konstrukce,

nakonec bys třeba skončil s poznáním, že kompromis končí až tehdy když máš ke každé písničce složenou ještě světelnou kompozici.

Nevím, proč měl Šrait tak svérázný přístup k nedovařeným konstrukcím. Mládež bez měřáků a bez zkušeností to fakt muselo deptat, jako by nestačily problémy se sháněním i těch nejobyčejnějších součástek.
Teď je všude součástek 3 prdele, ale děti jsou už jinde, případně je před-otráví chytrolín s tvrzením "bastlení je nahovno, kup si to hotový".
Návrat nahoru
Zobrazit informace o autorovi Odeslat soukromou zprávu Odeslat e-mail
stefan31



Založen: Jun 17, 2004
Příspěvky: 1362

PříspěvekZaslal: ne březen 21 2021, 10:23    Předmět: Citovat

Potvrdzujem tvrdenie, že FH z AR9/73 skutočne chodí veľmi dobre. Postavil som ju a prvé odskúšanie bolo 14.2.1980 len s provizórnym trafom a žiarovkami. Neskôr mi navinuli origo trafo podľa údajov v zapojení a žiarovky som objavil v PLR a NDR...... no nikdy som ju nedokončil do finálneho výrobku - na svet prišla dcéra a bolo o zábavu postarané Very Happy . Ani úpravu som nezrealizoval a pravdu povediac čítam o nej až teraz Embarassed ....takže, keď FH, tak toto upravené zapojenie a ak by Sinclair zverejnil úpravy na kremík, tak by to určite nemalo chybu ....

Stefan31
Návrat nahoru
Zobrazit informace o autorovi Odeslat soukromou zprávu Odeslat e-mail
turbok



Založen: Sep 13, 2006
Příspěvky: 77
Bydliště: Liberec

PříspěvekZaslal: ne březen 21 2021, 10:52    Předmět: Citovat

Co tohle? AR10/80


AR10_80.JPG
 Komentář:
 Velikost:  140.31 kB
 Zobrazeno:  179 krát

AR10_80.JPG


Návrat nahoru
Zobrazit informace o autorovi Odeslat soukromou zprávu Odeslat e-mail
lubos1961



Založen: Jul 20, 2010
Příspěvky: 464
Bydliště: Nový Jičín

PříspěvekZaslal: ne březen 21 2021, 12:32    Předmět: Citovat

Těch různých konstrukcí barevných hudeb jenom v časopisech amatérských radií vyšlo nepočítaně.


Seznam.png
 Komentář:
 Velikost:  65.91 kB
 Zobrazeno:  118 krát

Seznam.png


Návrat nahoru
Zobrazit informace o autorovi Odeslat soukromou zprávu
lubos1961



Založen: Jul 20, 2010
Příspěvky: 464
Bydliště: Nový Jičín

PříspěvekZaslal: ne březen 21 2021, 12:44    Předmět: Citovat

Pokud někoho zaujala koncepce kvalitní barevné hudby a vadí že je s germaniovými tranzistory, samozřejmě lze lehce tranzistory nahradit křemíkovými, ale dnes bych třeba vstupní předzesilovač raději řešil operačním zesilovačem a vlastně existují i přímo navazující novější konstrukce této koncepce zapojení, třeba v KE 6/96


Bar hudba x2.png
 Komentář:
 Velikost:  104.13 kB
 Zobrazeno:  227 krát

Bar hudba x2.png


Návrat nahoru
Zobrazit informace o autorovi Odeslat soukromou zprávu
rvx73



Založen: Sep 09, 2013
Příspěvky: 249

PříspěvekZaslal: ne březen 21 2021, 17:49    Předmět: Citovat

lubos: to vypadá použitelně. Výstupy oddělené optočleny, spínání triakama ...
Návrat nahoru
Zobrazit informace o autorovi Odeslat soukromou zprávu
sinclair



Založen: Feb 02, 2005
Příspěvky: 9923
Bydliště: Luhačovice

PříspěvekZaslal: ne březen 21 2021, 19:05    Předmět: Citovat

To ale není tak úplně totéž, co to diskrétní zapojení z AR9/73.
Návrat nahoru
Zobrazit informace o autorovi Odeslat soukromou zprávu Odeslat e-mail
truck-thor



Založen: Jan 11, 2018
Příspěvky: 14
Bydliště: Chvaletice

PříspěvekZaslal: so duben 10 2021, 8:47    Předmět: Citovat

lubos1961 napsal(a):
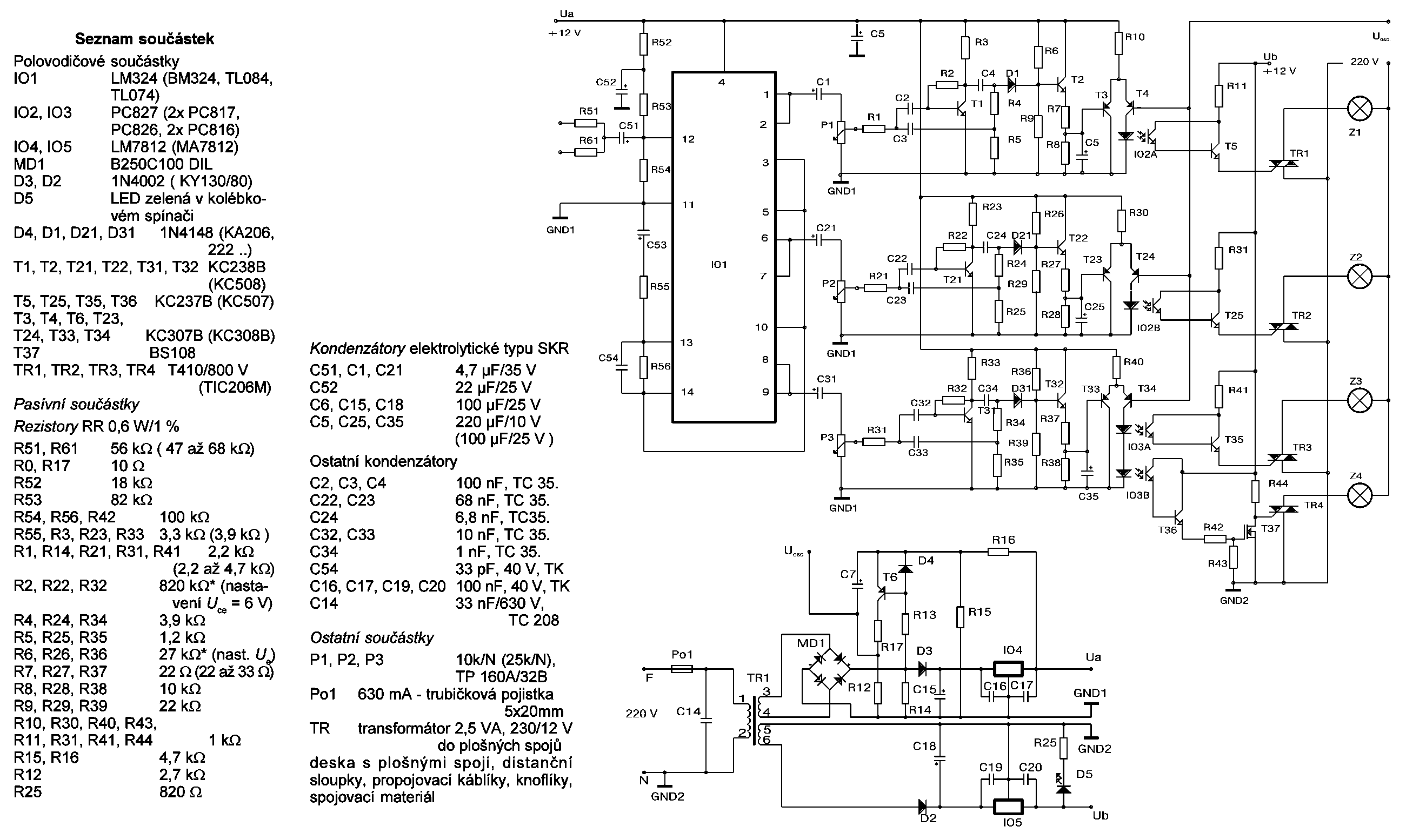
Barevná hudba AR A09/73, A02/78


Tato původní bambusová BH je odkazována velmi často, dokonce i panem Belzou, který na svých stránkách https://www.belza.cz/light/lightorg.htm uvádí podobně sofistikovanou BH autora pana Vladimíra Hejtmánka, tentokrát se současnou součástkovou základnou. Já jsem ji nedávno postavil se svými úpravami a opravdu se dá na spoustu hudby na to koukat.

Možná to schéma vypadá složitě, ale mně osobně to tak moc složité nepřijde. Kdo si netroufá na úpravy a dodrží návod, musí mu to šlapat na první dobrou.

Mike

_________________
Tranzistor chráněný speciální pojistkou ji ochrání tím, že se sám vypálí jako první. (Ed Murphy)
Návrat nahoru
Zobrazit informace o autorovi Odeslat soukromou zprávu
Zobrazit příspěvky z předchozích:   
Přidat nové téma   Zaslat odpověď       Obsah fóra Diskuzní fórum Elektro Bastlírny -> Audiotechnika Časy uváděny v GMT + 1 hodina
Jdi na stránku Předchozí  1, 2, 3
Strana 3 z 3

 
Přejdi na:  
Nemůžete odesílat nové téma do tohoto fóra.
Nemůžete odpovídat na témata v tomto fóru.
Nemůžete upravovat své příspěvky v tomto fóru.
Nemůžete mazat své příspěvky v tomto fóru.
Nemůžete hlasovat v tomto fóru.
Nemůžete připojovat soubory k příspěvkům
Můžete stahovat a prohlížet přiložené soubory

Powered by phpBB © 2001, 2005 phpBB Group
Forums ©
Nuke - Elektro Bastlirna

Informace na portálu Elektro bastlírny jsou prezentovány za účelem vzdělání čtenářů a rozšíření zájmu o elektroniku. Autoři článků na serveru neberou žádnou zodpovědnost za škody vzniklé těmito zapojeními. Rovněž neberou žádnou odpovědnost za případnou újmu na zdraví vzniklou úrazem elektrickým proudem. Autoři a správci těchto stránek nepřejímají záruku za správnost zveřejněných materiálů. Předkládané informace a zapojení jsou zveřejněny bez ohledu na případné patenty třetích osob. Nároky na odškodnění na základě změn, chyb nebo vynechání jsou zásadně vyloučeny. Všechny registrované nebo jiné obchodní známky zde použité jsou majetkem jejich vlastníků. Uvedením nejsou zpochybněna z toho vyplývající vlastnická práva. Použití konstrukcí v rozporu se zákonem je přísně zakázáno. Vzhledem k tomu, že původ předkládaných materiálů nelze žádným způsobem dohledat, nelze je použít pro komerční účely! Tento nekomerční server nemá z uvedených zapojení či konstrukcí žádný zisk. Nezodpovídáme za pravost předkládaných materiálů třetími osobami a jejich původ. V případě, že zjistíte porušení autorského práva či jiné nesrovnalosti, kontaktujte administrátory na diskuzním fóru EB.


PHP-Nuke Copyright © 2005 by Francisco Burzi. This is free software, and you may redistribute it under the GPL. PHP-Nuke comes with absolutely no warranty, for details, see the license.
Čas potřebný ke zpracování stránky 0.18 sekund