Vítejte na Elektro Bastlírn?
Nuke - Elektro Bastlirna
  Vytvořit účet Hlavní · Fórum · DDump · Profil · Zprávy · Hledat na fóru · Příspěvky na provoz EB

Vlákno na téma KORONAVIRUS - nutná registrace


Nuke - Elektro Bastlirna: Diskuzní fórum

 FAQFAQ   HledatHledat   Uživatelské skupinyUživatelské skupiny   ProfilProfil   Soukromé zprávySoukromé zprávy   PřihlášeníPřihlášení 

Zdroj dvou posunutých log. signálů

 
Přidat nové téma   Zaslat odpověď       Obsah fóra Diskuzní fórum Elektro Bastlírny -> Simulátory a simulace obvodů
Zobrazit předchozí téma :: Zobrazit následující téma  
Autor Zpráva
jardafiala



Založen: Jun 20, 2010
Příspěvky: 2379
Bydliště: Česká Lípa

PříspěvekZaslal: st leden 27 2021, 14:45    Předmět: Zdroj dvou posunutých log. signálů Citovat

Zdravím

poradí mi někdo schema, nejlépe z diskretních součástek, aby dělalo to co je na obrázku ? Je to k řízení motoru PH1 PH2.



zdroj.jpg
 Komentář:
 Velikost:  36.32 kB
 Zobrazeno:  403 krát

zdroj.jpg



obrázek_2021-01-27_173739.png
 Komentář:
 Velikost:  218.27 kB
 Zobrazeno:  376 krát

obrázek_2021-01-27_173739.png




Naposledy upravil jardafiala dne st leden 27 2021, 18:33, celkově upraveno 2 krát.
Návrat nahoru
Zobrazit informace o autorovi Odeslat soukromou zprávu Odeslat e-mail
serviceman



Založen: Jul 09, 2013
Příspěvky: 4095

PříspěvekZaslal: st leden 27 2021, 16:00    Předmět: Citovat

Ono je to zřejmější, když si nakteslíš průběh.
Ten signál vpravo nahoře dostaneš děličkou dvěmi a ten dole když horní a vstupní XORuješ.

_________________
Nebojte se skloňovat (i cizí slova).
Návrat nahoru
Zobrazit informace o autorovi Odeslat soukromou zprávu
Bernard



Založen: May 27, 2005
Příspěvky: 3655

PříspěvekZaslal: st leden 27 2021, 16:08    Předmět: Citovat

Možno takto:


DaD.png
 Komentář:
 Velikost:  38.45 kB
 Zobrazeno:  365 krát

DaD.png



DnD.png
 Komentář:
Respektive takto:
 Velikost:  38.5 kB
 Zobrazeno:  371 krát

DnD.png


Návrat nahoru
Zobrazit informace o autorovi Odeslat soukromou zprávu
ZdenekHQ
Administrátor


Založen: Jul 21, 2006
Příspěvky: 25741
Bydliště: skoro Brno

PříspěvekZaslal: st leden 27 2021, 17:07    Předmět: Citovat

To je nějakej modulátor?
_________________
Pro moje oslovení klidně použijte jméno Zdeněk
Správně navržené zapojení je jako recept na dobré jídlo.
Můžete vynechat půlku ingrediencí, nebo přidat jiné,
ale jste si jistí, že vám to bude chutnat[?
]
Návrat nahoru
Zobrazit informace o autorovi Odeslat soukromou zprávu Zobrazit autorovy WWW stránky
Bernard



Založen: May 27, 2005
Příspěvky: 3655

PříspěvekZaslal: st leden 27 2021, 17:48    Předmět: Citovat

Předpokládám, že otázka se týká zdroje B1. Je to "behaviorální" zdroj napětí, kterého výstup určuje nějaká funkce. LTspice poskytuje tzv. jednotkovou (unit) funkci u(x), která dává hodnotu 1, pokud x>0, jinak hodnotu 0. V daném případu je výstupem funkce V=u(sin(2πf·t)) obdélníkový průběh, který coby hodiny pohání ty klopáky.
Návrat nahoru
Zobrazit informace o autorovi Odeslat soukromou zprávu
ZdenekHQ
Administrátor


Založen: Jul 21, 2006
Příspěvky: 25741
Bydliště: skoro Brno

PříspěvekZaslal: st leden 27 2021, 18:27    Předmět: Citovat

To je hroznej zlozvyk místo odpovědi zeditovat původní dotaz. To sem přivlekl Tiktak a šíří se to jak mor. Pak ty následný reakce někdy vypadají jak u blbých na dvorku.
_________________
Pro moje oslovení klidně použijte jméno Zdeněk
Správně navržené zapojení je jako recept na dobré jídlo.
Můžete vynechat půlku ingrediencí, nebo přidat jiné,
ale jste si jistí, že vám to bude chutnat[?
]
Návrat nahoru
Zobrazit informace o autorovi Odeslat soukromou zprávu Zobrazit autorovy WWW stránky
jardafiala



Založen: Jun 20, 2010
Příspěvky: 2379
Bydliště: Česká Lípa

PříspěvekZaslal: st leden 27 2021, 19:26    Předmět: Citovat

Bernard napsal(a):
Předpokládám, že otázka se týká zdroje B1. Je to "behaviorální" zdroj napětí, kterého výstup určuje nějaká funkce. LTspice poskytuje tzv. jednotkovou (unit) funkci u(x), která dává hodnotu 1, pokud x>0, jinak hodnotu 0. V daném případu je výstupem funkce V=u(sin(2πf·t)) obdélníkový průběh, který coby hodiny pohání ty klopáky.


Ne, zdroj B1 je proměnný kmitočet, řídí rychlost otáčení motorku.

Co se editace příspěvku týče - vedu v patrnosti, polepším se.
Návrat nahoru
Zobrazit informace o autorovi Odeslat soukromou zprávu Odeslat e-mail
procesor



Založen: Oct 02, 2009
Příspěvky: 5286
Bydliště: PO

PříspěvekZaslal: st leden 27 2021, 20:17    Předmět: Citovat

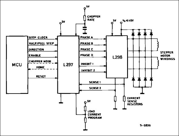
Je to už dávno, v minulom tisícročí, čo krokáče som riadil takouto zostavou.
Vedelo toho dosť...čo bolo treba. V súčasnosti sa tomu nevenujem, takže nepoznám súčasné riešenia.



SG-Tomson_L297_and_L298.JPG
 Komentář:
 Velikost:  44.86 kB
 Zobrazeno:  340 krát

SG-Tomson_L297_and_L298.JPG


Návrat nahoru
Zobrazit informace o autorovi Odeslat soukromou zprávu
jardafiala



Založen: Jun 20, 2010
Příspěvky: 2379
Bydliště: Česká Lípa

PříspěvekZaslal: st leden 27 2021, 20:58    Předmět: Citovat

No mně to připadne, že dva brouci vpravo dělají to co ten jeden co je na mém obrázku nahoře. A vzhledem k tomu, že potřebuju jen jeden směr a proměnnou rychlost chci použít požadovanou funkci. A to co popsal Bernard je zdá se přesně ono, dík.

Ještě dotaz - jakého brouka použít? Našel jsem 7474, to by mohl být on.


Naposledy upravil jardafiala dne st leden 27 2021, 21:45, celkově upraveno 2 krát.
Návrat nahoru
Zobrazit informace o autorovi Odeslat soukromou zprávu Odeslat e-mail
Habesan



Založen: Jan 12, 2009
Příspěvky: 7295
Bydliště: Plzeňsko

PříspěvekZaslal: st leden 27 2021, 21:04    Předmět: Citovat

V současnosti je to celé zavřené v úhledné krabičce:
Leadshine M415B
Leadshine 3ND583
A ty lepší nepouští na vinutí obdélník (což je prasárna), ale ze schůdků vyskládanou sonusoidu.

_________________
Sháním hasičák s CO2 "sněhový", raději funkční.
(Nemusí mít platnou revizi.)
(Celkově budu raději, když se to obejde bez papírů.)
Návrat nahoru
Zobrazit informace o autorovi Odeslat soukromou zprávu Zobrazit autorovy WWW stránky
procesor



Založen: Oct 02, 2009
Příspěvky: 5286
Bydliště: PO

PříspěvekZaslal: ne leden 31 2021, 20:58    Předmět: Citovat

jardafiala napsal(a):
No mně to připadne, že dva brouci vpravo dělají to co ten jeden co je na mém obrázku nahoře.....


"No nedelá to isté"... v tom 297 je tá logika čo hľadáš Wink
Návrat nahoru
Zobrazit informace o autorovi Odeslat soukromou zprávu
Zobrazit příspěvky z předchozích:   
Přidat nové téma   Zaslat odpověď       Obsah fóra Diskuzní fórum Elektro Bastlírny -> Simulátory a simulace obvodů Časy uváděny v GMT + 1 hodina
Strana 1 z 1

 
Přejdi na:  
Nemůžete odesílat nové téma do tohoto fóra.
Nemůžete odpovídat na témata v tomto fóru.
Nemůžete upravovat své příspěvky v tomto fóru.
Nemůžete mazat své příspěvky v tomto fóru.
Nemůžete hlasovat v tomto fóru.
Nemůžete připojovat soubory k příspěvkům
Můžete stahovat a prohlížet přiložené soubory

Powered by phpBB © 2001, 2005 phpBB Group
Forums ©
Nuke - Elektro Bastlirna

Informace na portálu Elektro bastlírny jsou prezentovány za účelem vzdělání čtenářů a rozšíření zájmu o elektroniku. Autoři článků na serveru neberou žádnou zodpovědnost za škody vzniklé těmito zapojeními. Rovněž neberou žádnou odpovědnost za případnou újmu na zdraví vzniklou úrazem elektrickým proudem. Autoři a správci těchto stránek nepřejímají záruku za správnost zveřejněných materiálů. Předkládané informace a zapojení jsou zveřejněny bez ohledu na případné patenty třetích osob. Nároky na odškodnění na základě změn, chyb nebo vynechání jsou zásadně vyloučeny. Všechny registrované nebo jiné obchodní známky zde použité jsou majetkem jejich vlastníků. Uvedením nejsou zpochybněna z toho vyplývající vlastnická práva. Použití konstrukcí v rozporu se zákonem je přísně zakázáno. Vzhledem k tomu, že původ předkládaných materiálů nelze žádným způsobem dohledat, nelze je použít pro komerční účely! Tento nekomerční server nemá z uvedených zapojení či konstrukcí žádný zisk. Nezodpovídáme za pravost předkládaných materiálů třetími osobami a jejich původ. V případě, že zjistíte porušení autorského práva či jiné nesrovnalosti, kontaktujte administrátory na diskuzním fóru EB.


PHP-Nuke Copyright © 2005 by Francisco Burzi. This is free software, and you may redistribute it under the GPL. PHP-Nuke comes with absolutely no warranty, for details, see the license.
Čas potřebný ke zpracování stránky 0.41 sekund