Vítejte na Elektro Bastlírn?
Nuke - Elektro Bastlirna
  Vytvořit účet Hlavní · Fórum · DDump · Profil · Zprávy · Hledat na fóru · Příspěvky na provoz EB

Vlákno na téma KORONAVIRUS - nutná registrace


Nuke - Elektro Bastlirna: Diskuzní fórum

 FAQFAQ   HledatHledat   Uživatelské skupinyUživatelské skupiny   ProfilProfil   Soukromé zprávySoukromé zprávy   PřihlášeníPřihlášení 

Shanim hon na lisku.
Jdi na stránku 1, 2  Další
 
Přidat nové téma   Zaslat odpověď       Obsah fóra Diskuzní fórum Elektro Bastlírny -> Sháňka po přístrojích, součástkách nebo náhradních dílech
Zobrazit předchozí téma :: Zobrazit následující téma  
Autor Zpráva
prexip



Založen: Jan 27, 2011
Příspěvky: 191
Bydliště: Jižní Čechy Lipno

PříspěvekZaslal: út leden 19 2021, 22:50    Předmět: Shanim hon na lisku. Citovat

Shanim jestli ma nekdo nake veci nebo uz vyrobene prijimace a vysílac na krasnou zabavu HON NA LISKU. Ctel jsem udelat radost na leto pro deti at nemaji jen ty jejich telefony a at se poradne vyradi. Ne jen oni ale i JA.
Návrat nahoru
Zobrazit informace o autorovi Odeslat soukromou zprávu Odeslat e-mail
mihal



Založen: Apr 06, 2005
Příspěvky: 1850
Bydliště: Zilina

PříspěvekZaslal: út leden 19 2021, 23:16    Předmět: Citovat

Mám dobré skúsenosti s pásmom 80m a prijímačom F101 z amaterskeho rádia A12/88.
Je to jednoduché zapojenie bez záludností s A244D a kombináciou feritovej a prútovej antény. Doska jednostranná, klasická montáž, obsahuje mimo feritky dve cievky. Stabilita naladenia je dobrá a citlivosť vynikajúca, zachytím bez problémov aj dx. Riadenie zisku je cez IO. Viem že web je plný novších konštrukcií hodne s MC3362 a klonmi ale ich dostupnosť je dnes horšia ako toho starého A244D.
Vysielač máme len testovací s nejakým CMOS hradlom a rezonátorom 3.58MHz, verzia s časovým oknom a synchronizáciou je vo vývoji, ale na základné blbnutie to stačí. Má to výkon pod 100mW a z metra káblika sa toho moc nevyžiari, ale na 1-2km to počuť. Je dôležité dobré umiestnenie aby sa signál moc neodrážal, inak sa to blbo hľadá.
Na pásme 2m som s líškou neexperimentoval, prijímače budú výrobne náročnejšie a 2m sa už hodne lámu.
Návrat nahoru
Zobrazit informace o autorovi Odeslat soukromou zprávu
prexip



Založen: Jan 27, 2011
Příspěvky: 191
Bydliště: Jižní Čechy Lipno

PříspěvekZaslal: út leden 19 2021, 23:32    Předmět: Citovat

mihal: Dekuji za info. Nemam moc casu na vytvoreni prijimacu, ale mrknu na tve rady. Dosah staci urcite jeden km. Shani spis kdyz uz ma nekdo doma vyrobene a nevyuzije. Za rozumnou cenu. Anteny udelam.
Návrat nahoru
Zobrazit informace o autorovi Odeslat soukromou zprávu Odeslat e-mail
mihal



Založen: Apr 06, 2005
Příspěvky: 1850
Bydliště: Zilina

PříspěvekZaslal: út leden 19 2021, 23:43    Předmět: Citovat

Mrkni na ebay, pohladaj "ARDF 80m". Počítam tak 50€/ks.
Návrat nahoru
Zobrazit informace o autorovi Odeslat soukromou zprávu
prexip



Založen: Jan 27, 2011
Příspěvky: 191
Bydliště: Jižní Čechy Lipno

PříspěvekZaslal: st leden 20 2021, 0:05    Předmět: Citovat

Docela drahota Shocked
Návrat nahoru
Zobrazit informace o autorovi Odeslat soukromou zprávu Odeslat e-mail
ok1hga



Založen: Nov 28, 2006
Příspěvky: 12559
Bydliště: Česká Třebová

PříspěvekZaslal: st leden 20 2021, 0:07    Předmět: Citovat

pak ti nezbude než si něco vyrobit sám . . .
na netu je toho spousta . . .

třeba:
http://cbnymburk.wz.cz/clanky/rob.htm



prijimac ROB80 A244 AR88-12.jpg
 Komentář:
 Velikost:  187.06 kB
 Zobrazeno:  144 krát

prijimac ROB80 A244 AR88-12.jpg



prijimac ROB80 Radiotechnika Teplice.jpg
 Komentář:

Stáhnout
 Soubor:  prijimac ROB80 Radiotechnika Teplice.jpg
 Velikost:  252.69 kB
 Staženo:  138 krát


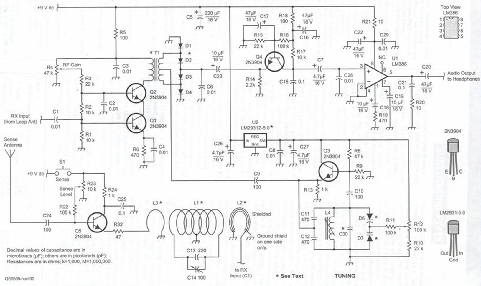
prijimac ROB80 QSO509-hunt02.jpg
 Komentář:

Stáhnout
 Soubor:  prijimac ROB80 QSO509-hunt02.jpg
 Velikost:  171.01 kB
 Staženo:  154 krát

Návrat nahoru
Zobrazit informace o autorovi Odeslat soukromou zprávu
prexip



Založen: Jan 27, 2011
Příspěvky: 191
Bydliště: Jižní Čechy Lipno

PříspěvekZaslal: st leden 20 2021, 0:11    Předmět: Citovat

ok1hga: To vypada dobře. Díky.
Návrat nahoru
Zobrazit informace o autorovi Odeslat soukromou zprávu Odeslat e-mail
Kremik



Založen: Mar 30, 2012
Příspěvky: 3608
Bydliště: Havířov

PříspěvekZaslal: st leden 20 2021, 1:54    Předmět: Citovat

To se ještě někde provozuje? Já to znám jenom z knížek...
Návrat nahoru
Zobrazit informace o autorovi Odeslat soukromou zprávu Odeslat e-mail
kimlo



Založen: Jan 17, 2008
Příspěvky: 121
Bydliště: JN88US

PříspěvekZaslal: st leden 20 2021, 7:59    Předmět: Citovat

Škoda že si sa neozval skôr, pred nedávnom som predal za 10€ originál ROB 80.
Návrat nahoru
Zobrazit informace o autorovi Odeslat soukromou zprávu Zobrazit autorovy WWW stránky
konosuke



Založen: Dec 18, 2006
Příspěvky: 9786
Bydliště: Český Těšín tam v pohraničí

PříspěvekZaslal: st leden 20 2021, 12:11    Předmět: Citovat

Kremik napsal(a):
To se ještě někde provozuje? Já to znám jenom z knížek...

jenom z knížek...Volá OK1 KFW (Bláha)

_________________
Co se může pokazit to se taky pokazí. Co se nemůže pokazit to se pokazí taky. (Murphy)
Návrat nahoru
Zobrazit informace o autorovi Odeslat soukromou zprávu
mihal



Založen: Apr 06, 2005
Příspěvky: 1850
Bydliště: Zilina

PříspěvekZaslal: st leden 20 2021, 12:12    Předmět: Citovat

Ta 1.schéma od ok1hga je presne to čo som na začiatku popisoval. Niektoré stavebnice majú osekaný anténny systém tak, že určí dva smery, ale kombinácia prútu s feritkou sa dá vyšolichať tak, aby to ostré minimum bolo len jedno.
ARDF závody samozrejme fungujú dodnes, i keď sústredenia i samotné súťaže budú asi ako všetko obmedzené kvôli covidu. Je to mimoriadne atraktívny šport pre mládež a v bývalom priestore ČSSR má dlhú tradíciu.
Návrat nahoru
Zobrazit informace o autorovi Odeslat soukromou zprávu
milous2



Založen: Jun 29, 2011
Příspěvky: 799
Bydliště: u Kolína

PříspěvekZaslal: st leden 20 2021, 16:17    Předmět: Citovat

Zdravím.Předem se omlouvám,ale to sem patří.Taková "hymna",pro ty děti až si budou hrát,když se to povede zrealizovat teda. Snad ? Hodně štěstí !!!

https://www.youtube.com/watch?v=wgiZemiL9CI&list=RDpLTlbqZHSjk&index=21
Návrat nahoru
Zobrazit informace o autorovi Odeslat soukromou zprávu
EKKAR



Založen: Mar 16, 2005
Příspěvky: 34689
Bydliště: Česká Třebová, JN89FW21

PříspěvekZaslal: st leden 20 2021, 17:08    Předmět: Citovat

Nejlepší je, jak tam všichni lítají s "hábéčkama" ...
_________________
Nasliněný prst na svorkovnici domovního rozvaděče: Jó, paninko, máte tam ty Voltíky všecky...
A kutilmile - nelituju tě Mr. Green Mr. Green !!!
Návrat nahoru
Zobrazit informace o autorovi Odeslat soukromou zprávu Odeslat e-mail
ok1hga



Založen: Nov 28, 2006
Příspěvky: 12559
Bydliště: Česká Třebová

PříspěvekZaslal: st leden 20 2021, 17:27    Předmět: Citovat

konosuke napsal(a):
jenom z knížek...Volá OK1 KFW (Bláha)

jo jo . . .



IMG_20210120_170135.jpg
 Komentář:
 Velikost:  183.39 kB
 Zobrazeno:  140 krát

IMG_20210120_170135.jpg



IMG_20210120_170152.jpg
 Komentář:
 Velikost:  217.92 kB
 Zobrazeno:  121 krát

IMG_20210120_170152.jpg



IMG_20210120_170209.jpg
 Komentář:
 Velikost:  178.53 kB
 Zobrazeno:  145 krát

IMG_20210120_170209.jpg



IMG_20210120_170224.jpg
 Komentář:
 Velikost:  76.68 kB
 Zobrazeno:  137 krát

IMG_20210120_170224.jpg



IMG_20210120_170240.jpg
 Komentář:
 Velikost:  216.65 kB
 Zobrazeno:  107 krát

IMG_20210120_170240.jpg


Návrat nahoru
Zobrazit informace o autorovi Odeslat soukromou zprávu
ok1hga



Založen: Nov 28, 2006
Příspěvky: 12559
Bydliště: Česká Třebová

PříspěvekZaslal: st leden 20 2021, 17:29    Předmět: Citovat

nevešlo se všechno do jednoho příspěvku . . .


IMG_20210120_170318.jpg
 Komentář:
 Velikost:  157.57 kB
 Zobrazeno:  108 krát

IMG_20210120_170318.jpg



IMG_20210120_170342.jpg
 Komentář:
 Velikost:  161.06 kB
 Zobrazeno:  105 krát

IMG_20210120_170342.jpg



IMG_20210120_170440.jpg
 Komentář:
 Velikost:  103.66 kB
 Zobrazeno:  83 krát

IMG_20210120_170440.jpg


Návrat nahoru
Zobrazit informace o autorovi Odeslat soukromou zprávu
Zobrazit příspěvky z předchozích:   
Přidat nové téma   Zaslat odpověď       Obsah fóra Diskuzní fórum Elektro Bastlírny -> Sháňka po přístrojích, součástkách nebo náhradních dílech Časy uváděny v GMT + 1 hodina
Jdi na stránku 1, 2  Další
Strana 1 z 2

 
Přejdi na:  
Nemůžete odesílat nové téma do tohoto fóra.
Nemůžete odpovídat na témata v tomto fóru.
Nemůžete upravovat své příspěvky v tomto fóru.
Nemůžete mazat své příspěvky v tomto fóru.
Nemůžete hlasovat v tomto fóru.
Nemůžete připojovat soubory k příspěvkům
Můžete stahovat a prohlížet přiložené soubory

Powered by phpBB © 2001, 2005 phpBB Group
Forums ©
Nuke - Elektro Bastlirna

Informace na portálu Elektro bastlírny jsou prezentovány za účelem vzdělání čtenářů a rozšíření zájmu o elektroniku. Autoři článků na serveru neberou žádnou zodpovědnost za škody vzniklé těmito zapojeními. Rovněž neberou žádnou odpovědnost za případnou újmu na zdraví vzniklou úrazem elektrickým proudem. Autoři a správci těchto stránek nepřejímají záruku za správnost zveřejněných materiálů. Předkládané informace a zapojení jsou zveřejněny bez ohledu na případné patenty třetích osob. Nároky na odškodnění na základě změn, chyb nebo vynechání jsou zásadně vyloučeny. Všechny registrované nebo jiné obchodní známky zde použité jsou majetkem jejich vlastníků. Uvedením nejsou zpochybněna z toho vyplývající vlastnická práva. Použití konstrukcí v rozporu se zákonem je přísně zakázáno. Vzhledem k tomu, že původ předkládaných materiálů nelze žádným způsobem dohledat, nelze je použít pro komerční účely! Tento nekomerční server nemá z uvedených zapojení či konstrukcí žádný zisk. Nezodpovídáme za pravost předkládaných materiálů třetími osobami a jejich původ. V případě, že zjistíte porušení autorského práva či jiné nesrovnalosti, kontaktujte administrátory na diskuzním fóru EB.


PHP-Nuke Copyright © 2005 by Francisco Burzi. This is free software, and you may redistribute it under the GPL. PHP-Nuke comes with absolutely no warranty, for details, see the license.
Čas potřebný ke zpracování stránky 0.19 sekund