Vítejte na Elektro Bastlírn?
Nuke - Elektro Bastlirna
  Vytvořit účet Hlavní · Fórum · DDump · Profil · Zprávy · Hledat na fóru · Příspěvky na provoz EB

Vlákno na téma KORONAVIRUS - nutná registrace


Nuke - Elektro Bastlirna: Diskuzní fórum

 FAQFAQ   HledatHledat   Uživatelské skupinyUživatelské skupiny   ProfilProfil   Soukromé zprávySoukromé zprávy   PřihlášeníPřihlášení 

Měří to!
Jdi na stránku Předchozí  1, 2, 3, 4, 5
 
Přidat nové téma   Zaslat odpověď       Obsah fóra Diskuzní fórum Elektro Bastlírny -> Zapojení ze šuplíku
Zobrazit předchozí téma :: Zobrazit následující téma  
Autor Zpráva
danhard



Založen: Mar 05, 2007
Příspěvky: 6514
Bydliště: Jesenice u Prahy

PříspěvekZaslal: ne červen 28 2020, 11:56    Předmět: Citovat

Asi bych šel do zkrácené cívky i pro ten druhý rozsah.
Návrat nahoru
Zobrazit informace o autorovi Odeslat soukromou zprávu Odeslat e-mail
ZdenekHQ
Administrátor


Založen: Jul 21, 2006
Příspěvky: 25741
Bydliště: skoro Brno

PříspěvekZaslal: ne červen 28 2020, 12:21    Předmět: Citovat

Tenhle decibelovej měřák mívá mizerný tlumení. Původní záměr to vyžaduje, tady to může být trošku otravný. Ale to není kritika, jen názor.
_________________
Pro moje oslovení klidně použijte jméno Zdeněk
Správně navržené zapojení je jako recept na dobré jídlo.
Můžete vynechat půlku ingrediencí, nebo přidat jiné,
ale jste si jistí, že vám to bude chutnat[?
]
Návrat nahoru
Zobrazit informace o autorovi Odeslat soukromou zprávu Zobrazit autorovy WWW stránky
lesana87



Založen: Sep 20, 2014
Příspěvky: 4115

PříspěvekZaslal: ne červen 28 2020, 12:48    Předmět: Citovat

tomasjedno napsal(a):
Pěkné, pěkné. Ale zaujalo mě to značení cívek. Číslo je jasné - pořadí stupnice odshora. Ale co to písmeno (H, M, L)?

No oproti původnímu zapojení z QST tam mám třípolohový přepínač, který mění hodnotu odporu v dlouhém ocasu oscilátoru. Takže na cívkách je napsáno, v jaké poloze má být přepínač přepnutý. Když se přepne špatně, buď to nekmitá, nebo nedipuje nebo přinejmenším nesedí stupnice.

forbidden napsal(a):
Moc hezký, ale vypadá to už skoro jako tovární výrobek. Už to není tak osobitý. Very Happy

Popsat tuhle hustou stupnici fixkou už jsem radši ani nezkoušela. Very Happy

danhard napsal(a):
Asi bych šel do zkrácené cívky i pro ten druhý rozsah.

Ta dlouhá cívka je podle originálu. Já mám jiný ladicí kondík, tak mi vyšlo 8 cívek na původní rozsah pokrytí, tak jsem přidala ještě ten pahýlek na 200MHz a tu velkou cívku se sekcema na dolní okraj. Nakonec podle stupnice dvě cívky vlastně ani nejsou potřeba (2 a 9) Smile
Návrat nahoru
Zobrazit informace o autorovi Odeslat soukromou zprávu
geograf



Založen: Jun 15, 2004
Příspěvky: 174
Bydliště: tade na Hané (JN89OK)

PříspěvekZaslal: ne červen 28 2020, 13:32    Předmět: Citovat

to je ono?


GDO.png
 Komentář:
 Velikost:  138.61 kB
 Zobrazeno:  164 krát

GDO.png


Návrat nahoru
Zobrazit informace o autorovi Odeslat soukromou zprávu Zobrazit autorovy WWW stránky
lesana87



Založen: Sep 20, 2014
Příspěvky: 4115

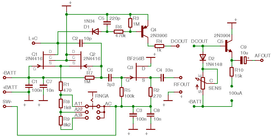
PříspěvekZaslal: ne červen 28 2020, 13:34    Předmět: Citovat

Jo to je ten originál. Já to mám trochu upravený.


GDO_sch.png
 Komentář:
 Velikost:  13.98 kB
 Zobrazeno:  174 krát

GDO_sch.png


Návrat nahoru
Zobrazit informace o autorovi Odeslat soukromou zprávu
Crifodo



Založen: Oct 11, 2005
Příspěvky: 15004

PříspěvekZaslal: po červen 29 2020, 7:01    Předmět: Citovat

lesana87 napsal(a):

Teď teprve můžu dělat to správný VF. Very Happy


Tak na to si počkám.
Návrat nahoru
Zobrazit informace o autorovi Odeslat soukromou zprávu Odeslat e-mail
Zobrazit příspěvky z předchozích:   
Přidat nové téma   Zaslat odpověď       Obsah fóra Diskuzní fórum Elektro Bastlírny -> Zapojení ze šuplíku Časy uváděny v GMT + 1 hodina
Jdi na stránku Předchozí  1, 2, 3, 4, 5
Strana 5 z 5

 
Přejdi na:  
Nemůžete odesílat nové téma do tohoto fóra.
Nemůžete odpovídat na témata v tomto fóru.
Nemůžete upravovat své příspěvky v tomto fóru.
Nemůžete mazat své příspěvky v tomto fóru.
Nemůžete hlasovat v tomto fóru.
Nemůžete připojovat soubory k příspěvkům
Můžete stahovat a prohlížet přiložené soubory

Powered by phpBB © 2001, 2005 phpBB Group
Forums ©
Nuke - Elektro Bastlirna

Informace na portálu Elektro bastlírny jsou prezentovány za účelem vzdělání čtenářů a rozšíření zájmu o elektroniku. Autoři článků na serveru neberou žádnou zodpovědnost za škody vzniklé těmito zapojeními. Rovněž neberou žádnou odpovědnost za případnou újmu na zdraví vzniklou úrazem elektrickým proudem. Autoři a správci těchto stránek nepřejímají záruku za správnost zveřejněných materiálů. Předkládané informace a zapojení jsou zveřejněny bez ohledu na případné patenty třetích osob. Nároky na odškodnění na základě změn, chyb nebo vynechání jsou zásadně vyloučeny. Všechny registrované nebo jiné obchodní známky zde použité jsou majetkem jejich vlastníků. Uvedením nejsou zpochybněna z toho vyplývající vlastnická práva. Použití konstrukcí v rozporu se zákonem je přísně zakázáno. Vzhledem k tomu, že původ předkládaných materiálů nelze žádným způsobem dohledat, nelze je použít pro komerční účely! Tento nekomerční server nemá z uvedených zapojení či konstrukcí žádný zisk. Nezodpovídáme za pravost předkládaných materiálů třetími osobami a jejich původ. V případě, že zjistíte porušení autorského práva či jiné nesrovnalosti, kontaktujte administrátory na diskuzním fóru EB.


PHP-Nuke Copyright © 2005 by Francisco Burzi. This is free software, and you may redistribute it under the GPL. PHP-Nuke comes with absolutely no warranty, for details, see the license.
Čas potřebný ke zpracování stránky 0.14 sekund