Vítejte na Elektro Bastlírn?
Nuke - Elektro Bastlirna
  Vytvořit účet Hlavní · Fórum · DDump · Profil · Zprávy · Hledat na fóru · Příspěvky na provoz EB

Vlákno na téma KORONAVIRUS - nutná registrace


Nuke - Elektro Bastlirna: Diskuzní fórum

 FAQFAQ   HledatHledat   Uživatelské skupinyUživatelské skupiny   ProfilProfil   Soukromé zprávySoukromé zprávy   PřihlášeníPřihlášení 

Prodám DPS k GPS modulům u-blox

 
Přidat nové téma   Zaslat odpověď       Obsah fóra Diskuzní fórum Elektro Bastlírny -> Nabídka přístrojů, součástek a náhradních dílů
Zobrazit předchozí téma :: Zobrazit následující téma  
Autor Zpráva
forbidden



Založen: Feb 14, 2005
Příspěvky: 9416
Bydliště: Brno (JN89GF)

PříspěvekZaslal: čt duben 16 2020, 10:39    Předmět: Prodám DPS k GPS modulům u-blox Citovat

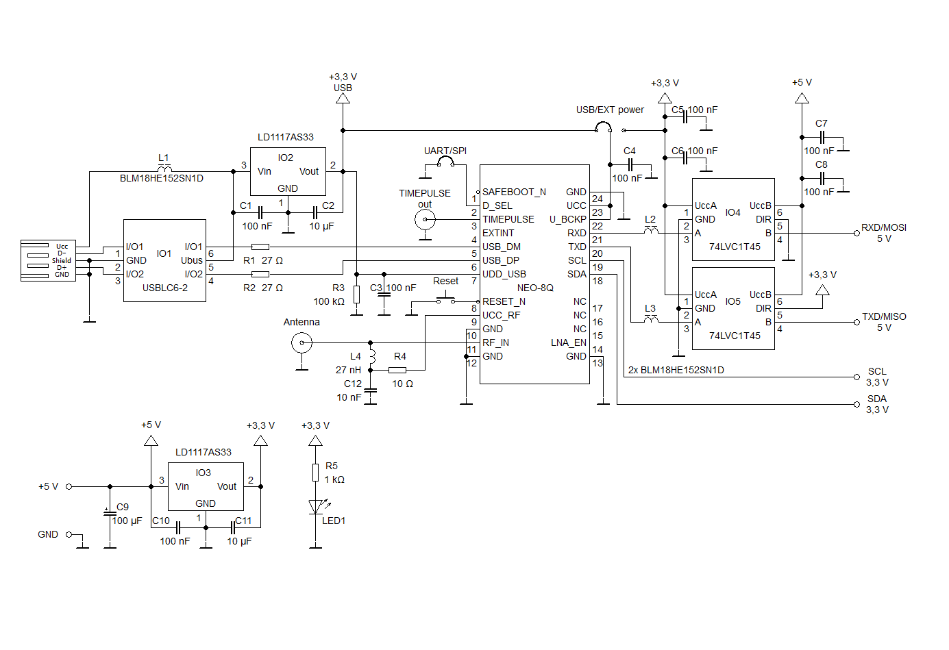
Prodám čtyři DPS k GPS modulům od u-bloxu. Po tom, co mi od žluťáka došel padělek, jsem se naštval a naroutoval si vlastní a GPS modul koupil originál. Na rozdíl, od toho žlutýho krámu, toto funguje. Používám to s NEO-8Q, ale je šance, že to bude fungovat i se starší verzí NEO-7, nebo i NEO-6. Musí se prostudovat datasheet, jestli sedí vývody. Mám to jen na otestování, do zařízení pak půjde jen modul samotnej, ale klidně se to dá vestavět i takto. Minimální počet DPS na výrobu je 5, takže mi čtyři zbyly, prodám jen za náklady, 80,-/kus.


GPS modul.png
 Komentář:
schéma
 Velikost:  52.93 kB
 Zobrazeno:  185 krát

GPS modul.png



IMG_5098.JPG
 Komentář:
DPS
 Velikost:  94.94 kB
 Zobrazeno:  157 krát

IMG_5098.JPG



IMG_5097.JPG
 Komentář:
DPS
 Velikost:  70.96 kB
 Zobrazeno:  134 krát

IMG_5097.JPG


Návrat nahoru
Zobrazit informace o autorovi Odeslat soukromou zprávu Zobrazit autorovy WWW stránky
Zmije



Založen: Jun 30, 2005
Příspěvky: 1701
Bydliště: Pardubický kraj

PříspěvekZaslal: ne duben 19 2020, 8:56    Předmět: Citovat

Je tato konstrukce určená pro GSPDO (krystalový oscilátor korigovaný GPS signálem)?
Návrat nahoru
Zobrazit informace o autorovi Odeslat soukromou zprávu Odeslat e-mail
forbidden



Založen: Feb 14, 2005
Příspěvky: 9416
Bydliště: Brno (JN89GF)

PříspěvekZaslal: ne duben 19 2020, 9:20    Předmět: Citovat

Mám to v plánu, proto jsem timepulse vyvedl na SMA. Sice nevím, jestli to má nějakej vliv, ale pro jistotu. To zavedu do fázovýho komparátoru a výstupem pak budu řídit oscilátor. Tato destička je ale spíš na pokusy, abych věděl, jak se ten GPS chová a jak se ovládá.
Návrat nahoru
Zobrazit informace o autorovi Odeslat soukromou zprávu Zobrazit autorovy WWW stránky
Zmije



Založen: Jun 30, 2005
Příspěvky: 1701
Bydliště: Pardubický kraj

PříspěvekZaslal: pá duben 24 2020, 10:29    Předmět: Citovat

Tady diskutují o vhodnosti GPS přijímačů pro GPSDO a doporučují spíš LEA-xT než NEO kvůli jitteru.

https://www.eevblog.com/forum/beginners/suitable-gps-for-gpsdo-ocxo/

tady zase NEO používá
http://radio.ok1cjb.cz/08_mereni/12_GPS-1.html
Návrat nahoru
Zobrazit informace o autorovi Odeslat soukromou zprávu Odeslat e-mail
forbidden



Založen: Feb 14, 2005
Příspěvky: 9416
Bydliště: Brno (JN89GF)

PříspěvekZaslal: pá duben 24 2020, 22:30    Předmět: Citovat

Já jsem narazil asi na tři konstrukce 10 MHz normálu a všechny používaly zrovna u-blox. Byly už starší a používaly ty NEO-6 a NEO-7. Bavil jsem se i s jedním autorem, protože mě zajímalo, proč do fázovýho komparátoru neposílá rovnou 10 MHz, když to ty moduly podle datasheetu umí. On mi říkal, že je ten 10 MHz právě "nějakej špatnej". Proto tam posílá jen 1 MHz a výstup z oscilátoru pak musí taky dělit deseti. No já si říkal, že zkusím koupit novej modul NEO-8 a testnout to. Naneštěstí i tento má těch 10 MHz přímo nepoužitelných. Ještě jsem si s tím nestihl moc pohrát, ale zkusím třeba 2,5 MHz a výstup z OCXO dělit čtyřma. Uvidíme, proto to mám zatím takto samostatně, než budu navrhovat finální desku se vším.
Budu se inspirovat touto konstrukcí.
Návrat nahoru
Zobrazit informace o autorovi Odeslat soukromou zprávu Zobrazit autorovy WWW stránky
Celeron



Založen: Apr 02, 2011
Příspěvky: 20146
Bydliště: Nový Bydžov

PříspěvekZaslal: ne prosinec 25 2022, 21:26    Předmět: Citovat

Můžeš prosím napsat jak jsi dopadl?
Díky!

_________________
Jirka

Proč mi nemůže všechno chodit hned ?!!
Návrat nahoru
Zobrazit informace o autorovi Odeslat soukromou zprávu
forbidden



Založen: Feb 14, 2005
Příspěvky: 9416
Bydliště: Brno (JN89GF)

PříspěvekZaslal: po prosinec 26 2022, 19:46    Předmět: Citovat

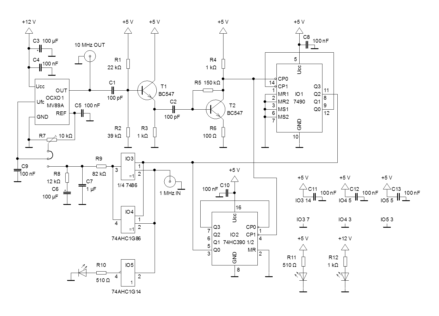
Zatím nijak, chvíli času jsem měl letos v únoru, tak jsem udělal pokusný zapojení pro testování děličky a fázovýho závěsu. Moje OCXO má AC sinusovej výstup, proto tam mám ještě zesilovač a "tvarovač" na obdélník. Chtěl jsem otestovat různý IO jako děličku a jako fázovej komparátor. Proto je to tam dablovaný. Zatím jsem ale zjistil jen to, že se mi to nezavěsí ani po delší době, furt to courá. 7490 nemá na výstupu střídu 50 %, ale i když nastavím výstup z GPS modulu na stejnou střídu, tak se nezavěsí. Musím to vyzkoušet s tou 74HC390 a uvidíme.
Poslední dobou nic nestíhám, moc práce, tak jsou všechny nedůležitý projekty odsunutý na potom...



OCXO PLL test.gif
 Komentář:
OCXO PLL test
 Velikost:  42.51 kB
 Zobrazeno:  101 krát

OCXO PLL test.gif



IMG_8919.JPG
 Komentář:
 Velikost:  130.23 kB
 Zobrazeno:  96 krát

IMG_8919.JPG



IMG_8921.JPG
 Komentář:
 Velikost:  266.66 kB
 Zobrazeno:  89 krát

IMG_8921.JPG


Návrat nahoru
Zobrazit informace o autorovi Odeslat soukromou zprávu Zobrazit autorovy WWW stránky
Zobrazit příspěvky z předchozích:   
Přidat nové téma   Zaslat odpověď       Obsah fóra Diskuzní fórum Elektro Bastlírny -> Nabídka přístrojů, součástek a náhradních dílů Časy uváděny v GMT + 1 hodina
Strana 1 z 1

 
Přejdi na:  
Nemůžete odesílat nové téma do tohoto fóra.
Nemůžete odpovídat na témata v tomto fóru.
Nemůžete upravovat své příspěvky v tomto fóru.
Nemůžete mazat své příspěvky v tomto fóru.
Nemůžete hlasovat v tomto fóru.
Nemůžete připojovat soubory k příspěvkům
Můžete stahovat a prohlížet přiložené soubory

Powered by phpBB © 2001, 2005 phpBB Group
Forums ©
Nuke - Elektro Bastlirna

Informace na portálu Elektro bastlírny jsou prezentovány za účelem vzdělání čtenářů a rozšíření zájmu o elektroniku. Autoři článků na serveru neberou žádnou zodpovědnost za škody vzniklé těmito zapojeními. Rovněž neberou žádnou odpovědnost za případnou újmu na zdraví vzniklou úrazem elektrickým proudem. Autoři a správci těchto stránek nepřejímají záruku za správnost zveřejněných materiálů. Předkládané informace a zapojení jsou zveřejněny bez ohledu na případné patenty třetích osob. Nároky na odškodnění na základě změn, chyb nebo vynechání jsou zásadně vyloučeny. Všechny registrované nebo jiné obchodní známky zde použité jsou majetkem jejich vlastníků. Uvedením nejsou zpochybněna z toho vyplývající vlastnická práva. Použití konstrukcí v rozporu se zákonem je přísně zakázáno. Vzhledem k tomu, že původ předkládaných materiálů nelze žádným způsobem dohledat, nelze je použít pro komerční účely! Tento nekomerční server nemá z uvedených zapojení či konstrukcí žádný zisk. Nezodpovídáme za pravost předkládaných materiálů třetími osobami a jejich původ. V případě, že zjistíte porušení autorského práva či jiné nesrovnalosti, kontaktujte administrátory na diskuzním fóru EB.


PHP-Nuke Copyright © 2005 by Francisco Burzi. This is free software, and you may redistribute it under the GPL. PHP-Nuke comes with absolutely no warranty, for details, see the license.
Čas potřebný ke zpracování stránky 0.15 sekund