Vítejte na Elektro Bastlírn?
Nuke - Elektro Bastlirna
  Vytvořit účet Hlavní · Fórum · DDump · Profil · Zprávy · Hledat na fóru · Příspěvky na provoz EB

Vlákno na téma KORONAVIRUS - nutná registrace


Nuke - Elektro Bastlirna: Diskuzní fórum

 FAQFAQ   HledatHledat   Uživatelské skupinyUživatelské skupiny   ProfilProfil   Soukromé zprávySoukromé zprávy   PřihlášeníPřihlášení 

PWM regulace DC motoru se zapnutím/vypnutím tlačítkem
Jdi na stránku 1, 2  Další
 
Přidat nové téma   Zaslat odpověď       Obsah fóra Diskuzní fórum Elektro Bastlírny -> Řešení problémů s různými konstrukcemi
Zobrazit předchozí téma :: Zobrazit následující téma  
Autor Zpráva
Brzda



Založen: Jul 06, 2006
Příspěvky: 200

PříspěvekZaslal: út říjen 22 2019, 21:12    Předmět: PWM regulace DC motoru se zapnutím/vypnutím tlačítkem Citovat

Zdravím, řeším problém s konstrukcí PWM regulace DC motorku. Motorek je na 12V a v zátěži odebírá téměř 1A.
Požadavek na obvod je takový aby se dal motorek pomocí tlačítka zapnout, nebo vypnout a pomocí potenciometru regulovat jeho otáčky.

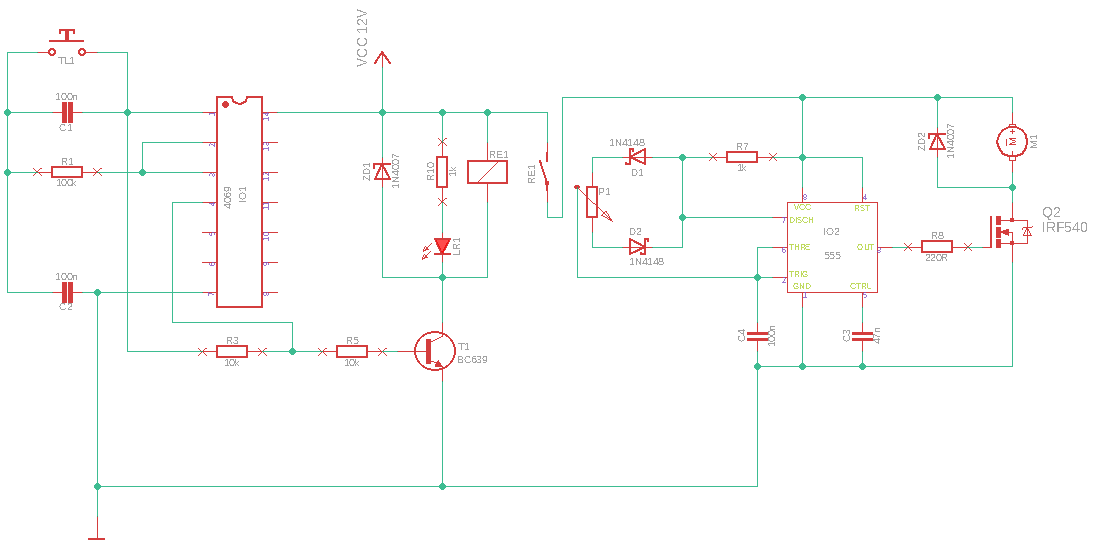
Našel jsem si zde obvod pro zapínání/vypinání pomocí 4069. Pro PWM regulaci jsem si našel obvod pomocí časovače 555. Vznikl mi z toho obvod na obrázku 1.
Jednotlivé části obvodu (1. část s 4069, 2. část s 555) fungují správně, ale jakmile je spojím dohromady tak jak je na obrázku, tak se mi motorek nerozjede a tranzistor T3 se začne přehřívat.

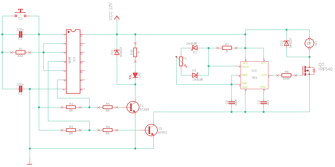
Pokud ale místo tranzistoru T2 použiju relé a připojím jeho vstup mezi kolektor T1 a VCC jak je zobrazeno na obrázku 2, tak vše funguje dle očekávání.

Dalším požadavkem je co nejmenší velikost. Aktuálně to mám v plánu provizorně udělat v běžných součástkách, ale časem bych to chtěl předělat do SMD, což mi to relátko trochu kazí. Ślo by místo relé použít nějaký optočlen? U něj ale by byl zase ubýtek napětí a tím pádem bych na motorku neměl požadovaných 12V.

Netušíte někdo proč zapojení na obrázku 1 nefunguje, případně pokud mám radši použít zapojení na obrázku 2, jaký optočlen použít?

Díky za jakoukoliv radu



pwm.png
 Komentář:
obrázek 1
 Velikost:  12.81 kB
 Zobrazeno:  299 krát

pwm.png



pwm2.png
 Komentář:
obrázek 2
 Velikost:  12.26 kB
 Zobrazeno:  211 krát

pwm2.png


Návrat nahoru
Zobrazit informace o autorovi Odeslat soukromou zprávu
Osmdesat



Založen: Jan 19, 2016
Příspěvky: 1536
Bydliště: Liberecko

PříspěvekZaslal: út říjen 22 2019, 21:38    Předmět: Citovat

Ten BD911 bude nejspíš nedostatečně otevřený, proto se přehřívá. Navíc je to bipolár, takže tam i při saturaci bude nezanedbatelný úbytek, který se bude měnit v teplo.
Konceptuálně je ale nechytré řešit to takto - tj. tranzistorem spínat celý ten PWM obvod, včetně zátěže.
Šel bych na to jinak - pokud budeš hledat, vygúglíš, že s 555 lze postavit i on-off tlačítkový obvod.
Asi víš kam mířím - pro daný úkol vystačíš s jedním IO 556, který má v sobě dvě 555 - jeden pro tlačítko, druhý pro pwm.
PWM s 555 lze jednoduše zastavit mínusem na pinu RST, plusem do RST jej zase rozběhneš. Stačí tedy výstup tlačítkové 555 zapojit na RST pin pulzně šířkové 555. Žádný další tranzistor tedy nebude potřeba, pouze ten IRF, kterým moduluješ motor. A v případě použití 556 jediné pouzdro, což přesně potřebuješ, když žádáš co nejmenší rozměr.
Návrat nahoru
Zobrazit informace o autorovi Odeslat soukromou zprávu
masar



Založen: Dec 03, 2005
Příspěvky: 13900

PříspěvekZaslal: út říjen 22 2019, 22:28    Předmět: Citovat

Přesně tak. Včetně diagnózy.
Wink
p.s. Pokud bys mocímermo chtěl, aby tvoje zapojení č. 1 aspoň trochu fungovalo (třeba z ješitnosti nebo z důvodu hotové DPS), zkus zapojit emitor T1 místo do země do báze T2 nebo místo BD použít také IRF.


Naposledy upravil masar dne út říjen 22 2019, 22:40, celkově upraveno 1 krát.
Návrat nahoru
Zobrazit informace o autorovi Odeslat soukromou zprávu Odeslat e-mail
jova1



Založen: Dec 20, 2007
Příspěvky: 1346
Bydliště: Chýnov - to je kousek od Tábora

PříspěvekZaslal: út říjen 22 2019, 22:40    Předmět: Citovat

A nestačilo by, když už to má takhle hotové, jen tu T2 nahradit klemou a tím výstupem do jeho báze řídit ten vstup RST?
Pokud mu to bude fungovat jak potřebuje, tak to v další fázi může přestavět na tu dvojitou 555.
Návrat nahoru
Zobrazit informace o autorovi Odeslat soukromou zprávu Zobrazit autorovy WWW stránky
masar



Založen: Dec 03, 2005
Příspěvky: 13900

PříspěvekZaslal: út říjen 22 2019, 22:42    Předmět: Citovat

Ano, to by stačilo. Wink
p.s. Ještě doplním, že místo R2 a R3 stačí jen jeden z nich. Vstupy nezapojených invertorů je vhodné připojit na Vcc nebo GND. Dioda 1N4007 není Zenerova dioda a v kolektoru T1 nemusí být vůbec.
Návrat nahoru
Zobrazit informace o autorovi Odeslat soukromou zprávu Odeslat e-mail
ok1hga



Založen: Nov 28, 2006
Příspěvky: 12588
Bydliště: Česká Třebová

PříspěvekZaslal: st říjen 23 2019, 5:18    Předmět: Citovat

řekl bych taky,
že u napájení obou IO chybí na schématech blokovací kapacity . . .
. . . u pinu 14 IO1 a u pinu 8 IO2
Návrat nahoru
Zobrazit informace o autorovi Odeslat soukromou zprávu
Brzda



Založen: Jul 06, 2006
Příspěvky: 200

PříspěvekZaslal: st říjen 23 2019, 6:32    Předmět: Citovat

Díky všem za radu, dneska zkusím hodit na nepájivé pole zapojení s 556.
Návrat nahoru
Zobrazit informace o autorovi Odeslat soukromou zprávu
EKKAR



Založen: Mar 16, 2005
Příspěvky: 34913
Bydliště: Česká Třebová, JN89FW21

PříspěvekZaslal: st říjen 23 2019, 16:09    Předmět: Citovat

1) Vůbec nepotřebuješ T2 = BD911. Nahraď ho zkratem a nechej hlavní vypínač jen na hlavním +12V přívodu.
2) Sepnutí pohonu uděláš mnohem jednodušším způsobem tak, že tranzistorem T1 = BC639 (ale klidně i jen BC546 - 547 - 548, 635/7/9 je overboost) budeš zkratovat kapacitu C4 u časovače NE555 = emitor dáš na společnou zem a kolektor na spojený vývody 2 a 6 časovače. Sepnutej tranzistor = nenabíjí se kondík, časovač má výstup trvale v nízký úrovni, koncovej trand je zavřenej, motorek se netočí. Zavřenej tranzistor = časovač funguje jako astabilní klopnej obvod, koncovej trand spíná a rozpíná v rytmu impulsů nastavenejch potenciometrem.

ANEBO můžeš funkci T1 nechat (indikace zapnutí, furt ale platí že 635/7/9 je nadměr, stačí 546/7/8 ) a T2 stejnýho typu použít pro blokování časovače. V tom případě ale T1 a T2 budou mít opačnou funkci - musejí bejt otevřenej jen jeden, protože otevřenej T2 paralelně k C4 znamená blokování kmitání časovače ... Aby platilo že "LED svítí při funkci AKO", musel bys jako T1 použít PNP vodivost, nebo z IO vytáhnout opačnou spínací úroveň.

_________________
Nasliněný prst na svorkovnici domovního rozvaděče: Jó, paninko, máte tam ty Voltíky všecky...
A kutilmile - nelituju tě Mr. Green Mr. Green !!!
Návrat nahoru
Zobrazit informace o autorovi Odeslat soukromou zprávu Odeslat e-mail
Brzda



Založen: Jul 06, 2006
Příspěvky: 200

PříspěvekZaslal: st říjen 23 2019, 19:04    Předmět: Citovat

Zkusil jsem si udělat spínání pomocí 555. Zkoušel jsem obvod na obrázku. Mám tady na stole 3 různý 555, jednu tesláckou MAE555, jednu od ST NE555N a pak ještě nějakou NE555P. Z nějakýho mě záhadnýho důvodu to spínání funguje správně jen s tou 555 od ST. Měl jsem za to, že všechny 555 jsou zaměnitelný. S 555 od ST se ledka hezky vypíná a zapíná stiskem tlačítka, ale s těma dalšíma dvěma se jen zapne, ale už se nevypne ať mačkám tlačítko sebevíc.


555.png
 Komentář:
 Velikost:  19.8 kB
 Zobrazeno:  157 krát

555.png


Návrat nahoru
Zobrazit informace o autorovi Odeslat soukromou zprávu
JoDiK



Založen: Jan 10, 2018
Příspěvky: 556
Bydliště: Olomoucký kraj

PříspěvekZaslal: st říjen 23 2019, 20:18    Předmět: Citovat

Zkus zmenšit kapacitu toho kondenzátoru C1. Třeba na 10n.
Návrat nahoru
Zobrazit informace o autorovi Odeslat soukromou zprávu
Brzda



Založen: Jul 06, 2006
Příspěvky: 200

PříspěvekZaslal: st říjen 23 2019, 21:02    Předmět: Citovat

Zapojil jsem si všechny 555 dle obvodu na posledním obrázku co jsem postoval. Každý obvod se chová jinak Very Happy.
Obvod s MAE555 je při připojení napájení ve výchozím stavu zapnutý, vypínání a zapínání spínačem funguje.
Obvod s ST NE555N je při připojení napájení ve výchozím stavu vypnutý, vypínání a zapínání spínačem funguje.
Obvod s noname NE555P je při připojení napájení ve výchozím stavu vypnutý, zapnutí spínačem funguje, ale vypnutí už ne.

Dokáže mi to někdo vysvětlit, proč se chování těch 555 tak liší?

A ještě jsem narazil na jednu "drobnost" a to, že když za sebe zapojím dvě 555, tak jak navrhoval Osmdesat, tak mi po stisku tlačítkem sice přestane motorek běžet, ale po znovu stisknutí už se motorek nerozběhne a jen sebou cukne a ledka u prvního řídícího obvodu jen problikne.

Zatím nejfunkčnější řešení co jsem zkusil bylo mít 4069 jako spínací obvod a z něj mít výstup připojený na reset N555. Tato varianta zatím jako jediná fungovala, tak jak bych potřeboval.
Návrat nahoru
Zobrazit informace o autorovi Odeslat soukromou zprávu
Osmdesat



Založen: Jan 19, 2016
Příspěvky: 1536
Bydliště: Liberecko

PříspěvekZaslal: st říjen 23 2019, 21:29    Předmět: Citovat

Když dva dělají totéž, není to totéž - obecnou funkci známe, ale konkrétní implementaci lze provést různě. Čili 555tky různých výrobců mohou mít trochu jiné vnitřní zapojení a trochu odlišné dynamické vlastnosti.

Zkus zablokovat piny CTL 100n kondenzátorem proti zemi. Přechodové děje mohou ramplovat s referenčním napětím na komparátorech. Napájení by mělo být blokované taky.
Návrat nahoru
Zobrazit informace o autorovi Odeslat soukromou zprávu
BOBOBO
Doporučuje se dohled moderátorů


Založen: Feb 25, 2008
Příspěvky: 20606
Bydliště: Rychnovsko

PříspěvekZaslal: čt říjen 24 2019, 19:39    Předmět: Citovat

Něco takového jsem koupil za kilo na ebayi . i s tím tlačítkem , pro mne to byl naopak problém . Musel jsem přidat relé .
Návrat nahoru
Zobrazit informace o autorovi Odeslat soukromou zprávu
Brzda



Založen: Jul 06, 2006
Příspěvky: 200

PříspěvekZaslal: čt říjen 24 2019, 21:16    Předmět: Citovat

Osmdesat napsal(a):
Když dva dělají totéž, není to totéž - obecnou funkci známe, ale konkrétní implementaci lze provést různě. Čili 555tky různých výrobců mohou mít trochu jiné vnitřní zapojení a trochu odlišné dynamické vlastnosti.

Zkus zablokovat piny CTL 100n kondenzátorem proti zemi. Přechodové děje mohou ramplovat s referenčním napětím na komparátorech. Napájení by mělo být blokované taky.


Zkusil jsem z pinu 5 u obou 555 dat elektrolyt 0.1uF na zem a pak dat jeste 0.1uF elektrolyt z napájení na zem. Při sepnutí se motorek na chvíli zapne, asi tak na 0.5s a hned se zas vypne. Ledka na první spínací 555, taky jen problikne. Zkusil jsem oddělat diodu mezi +/- motorku, elektrolyt mezi napájením a zemí a obvod začal zapínat/vypínat správně. Regulace taky šla, ale dost se snížila regulační schopnost. Z potenciometru, kterej má 4.7k, tak regulace funguje cca na první čtvrtině a to ke konci té čtvrtiny začal dost pískat a na zbytku motorek už ani netočí. Aktuální zapojení je na obrázku.



pwm.png
 Komentář:
 Velikost:  10.16 kB
 Zobrazeno:  162 krát

pwm.png




Naposledy upravil Brzda dne pá říjen 25 2019, 10:11, celkově upraveno 1 krát.
Návrat nahoru
Zobrazit informace o autorovi Odeslat soukromou zprávu
Brzda



Založen: Jul 06, 2006
Příspěvky: 200

PříspěvekZaslal: pá říjen 25 2019, 6:34    Předmět: Citovat

Poznatek č.2. Když jsem oddělal diodu mezi +/- motorku, tak se mi začal přehřívat tranzistor. Když jsem tam diodu vrátil a regulační 555 zapojil napřímo bez spínání pomocí první 555, tak regulace šla v pořádku skrz celý rozsah potenciometru (jen asi na poslední čtvrtině už motorek pískal).
Návrat nahoru
Zobrazit informace o autorovi Odeslat soukromou zprávu
Zobrazit příspěvky z předchozích:   
Přidat nové téma   Zaslat odpověď       Obsah fóra Diskuzní fórum Elektro Bastlírny -> Řešení problémů s různými konstrukcemi Časy uváděny v GMT + 1 hodina
Jdi na stránku 1, 2  Další
Strana 1 z 2

 
Přejdi na:  
Nemůžete odesílat nové téma do tohoto fóra.
Nemůžete odpovídat na témata v tomto fóru.
Nemůžete upravovat své příspěvky v tomto fóru.
Nemůžete mazat své příspěvky v tomto fóru.
Nemůžete hlasovat v tomto fóru.
Nemůžete připojovat soubory k příspěvkům
Můžete stahovat a prohlížet přiložené soubory

Powered by phpBB © 2001, 2005 phpBB Group
Forums ©
Nuke - Elektro Bastlirna

Informace na portálu Elektro bastlírny jsou prezentovány za účelem vzdělání čtenářů a rozšíření zájmu o elektroniku. Autoři článků na serveru neberou žádnou zodpovědnost za škody vzniklé těmito zapojeními. Rovněž neberou žádnou odpovědnost za případnou újmu na zdraví vzniklou úrazem elektrickým proudem. Autoři a správci těchto stránek nepřejímají záruku za správnost zveřejněných materiálů. Předkládané informace a zapojení jsou zveřejněny bez ohledu na případné patenty třetích osob. Nároky na odškodnění na základě změn, chyb nebo vynechání jsou zásadně vyloučeny. Všechny registrované nebo jiné obchodní známky zde použité jsou majetkem jejich vlastníků. Uvedením nejsou zpochybněna z toho vyplývající vlastnická práva. Použití konstrukcí v rozporu se zákonem je přísně zakázáno. Vzhledem k tomu, že původ předkládaných materiálů nelze žádným způsobem dohledat, nelze je použít pro komerční účely! Tento nekomerční server nemá z uvedených zapojení či konstrukcí žádný zisk. Nezodpovídáme za pravost předkládaných materiálů třetími osobami a jejich původ. V případě, že zjistíte porušení autorského práva či jiné nesrovnalosti, kontaktujte administrátory na diskuzním fóru EB.


PHP-Nuke Copyright © 2005 by Francisco Burzi. This is free software, and you may redistribute it under the GPL. PHP-Nuke comes with absolutely no warranty, for details, see the license.
Čas potřebný ke zpracování stránky 0.15 sekund