Vítejte na Elektro Bastlírn?
Nuke - Elektro Bastlirna
  Vytvořit účet Hlavní · Fórum · DDump · Profil · Zprávy · Hledat na fóru · Příspěvky na provoz EB

Vlákno na téma KORONAVIRUS - nutná registrace


Nuke - Elektro Bastlirna: Diskuzní fórum

 FAQFAQ   HledatHledat   Uživatelské skupinyUživatelské skupiny   ProfilProfil   Soukromé zprávySoukromé zprávy   PřihlášeníPřihlášení 

Stavba transiwattu - prosím o radu.
Jdi na stránku Předchozí  1, 2, 3 ... 21, 22, 23, 24  Další
 
Přidat nové téma   Toto téma je zamknuto, nemůžete zde přidávat odpovědi ani upravovat své příspěvky!       Obsah fóra Diskuzní fórum Elektro Bastlírny -> Audiotechnika
Zobrazit předchozí téma :: Zobrazit následující téma  
Autor Zpráva
Kremik



Založen: Mar 30, 2012
Příspěvky: 3655
Bydliště: Havířov

PříspěvekZaslal: út srpen 20 2019, 22:28    Předmět: Citovat

Takové žďorbo a tolik řečí kolem Very Happy
Když se na to podívám, zesílení spodní půlvlny =βT302*βT303*βT305.
Zesílení horní půlvlny jen βT304. No toto?
Když na bázi koncových trandů připojim kus drátu, mám docela slušný vysílač...
Tohle zapojení může být ledacos, ale nf konec to připomíná jen hodně z dálky.
Co vás na tom pořád baví?
Vlastnosti popisované v původních pramenech to mělo mít s tím sporným odporem. Od té doby, co se od něj upustilo místo toho, aby se zapojení upravilo tak, aby tam plnil původně zamýšlenou funkci, tohle přestalo být nf zesilovačem.
Návrat nahoru
Zobrazit informace o autorovi Odeslat soukromou zprávu Odeslat e-mail
danhard



Založen: Mar 05, 2007
Příspěvky: 6546
Bydliště: Jesenice u Prahy

PříspěvekZaslal: út srpen 20 2019, 23:29    Předmět: Citovat

Kremik napsal(a):
Když se na to podívám, zesílení spodní půlvlny =βT302*βT303*βT305.
Zesílení horní půlvlny jen βT304. No toto?

Ty jsi taky chytrej jak kus hovna, když něčemu nerozumíš, tak se do diskuze nepleť Rolling Eyes


Naposledy upravil danhard dne út srpen 20 2019, 23:43, celkově upraveno 1 krát.
Návrat nahoru
Zobrazit informace o autorovi Odeslat soukromou zprávu Odeslat e-mail
danhard



Založen: Mar 05, 2007
Příspěvky: 6546
Bydliště: Jesenice u Prahy

PříspěvekZaslal: út srpen 20 2019, 23:32    Předmět: Citovat

Kremik napsal(a):

Vlastnosti popisované v původních pramenech to mělo mít s tím sporným odporem. Od té doby, co se od něj upustilo místo toho, aby se zapojení upravilo tak, aby tam plnil původně zamýšlenou funkci, tohle přestalo být nf zesilovačem.

A co jsou ty "původní prameny" ?
A jakou tam měl mít ten odpor funkci ?
Návrat nahoru
Zobrazit informace o autorovi Odeslat soukromou zprávu Odeslat e-mail
microlan



Založen: May 09, 2017
Příspěvky: 1647
Bydliště: Kósek vod Brna

PříspěvekZaslal: st srpen 21 2019, 4:58    Předmět: Citovat

Zhoršovat buzení konců. Zejména u NPN je to "ku prospěchu".
Návrat nahoru
Zobrazit informace o autorovi Odeslat soukromou zprávu
danhard



Založen: Mar 05, 2007
Příspěvky: 6546
Bydliště: Jesenice u Prahy

PříspěvekZaslal: st srpen 21 2019, 8:42    Předmět: Citovat

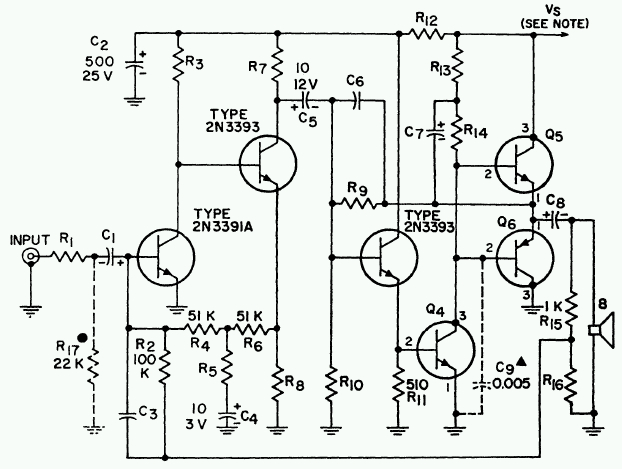
"původní" schema z katalogu RCA 1969.


RCA 1969 amp.jpg
 Komentář:
 Velikost:  144.38 kB
 Zobrazeno:  145 krát

RCA 1969 amp.jpg


Návrat nahoru
Zobrazit informace o autorovi Odeslat soukromou zprávu Odeslat e-mail
ok1hga



Založen: Nov 28, 2006
Příspěvky: 12603
Bydliště: Česká Třebová

PříspěvekZaslal: st srpen 21 2019, 10:09    Předmět: Citovat

danhard napsal(a):
"původní" schema z katalogu RCA 1969.

a jaké tam byly tranzistory Q4,Q5 a Q6 ???
v tom schématu také chybí hodnoty některých odporů . . . .
je někde ten katalog ke stažení ?
Návrat nahoru
Zobrazit informace o autorovi Odeslat soukromou zprávu
sinclair



Založen: Feb 02, 2005
Příspěvky: 9923
Bydliště: Luhačovice

PříspěvekZaslal: st srpen 21 2019, 12:19    Předmět: Citovat

Tady:
https://uloz.to/file/mlHGbVP7cBTI/rca-power-circuits-1969-pdf

Jinak pro výkon 20W/8R:
Q4= RCA40628, Si 55V/1A/3,5W/120MHz/TO5
Q5= RCA40627, Si 55V/6A/50W/0,8MHz/TOQ66
Q6= RCA40626 Ge 55V/5A/30W/0,45MHz/TO3

Tohle je jen ilustrační schéma k zevrubnému popisu principu a vlastností. Někde kousek dál je to kompletní a hodnotami rozepsaný pro různé výkonové hladiny.
Ani RCA v roce 1969 zřejmě ještě neměla vhodný PNP Si výkoňák.
Návrat nahoru
Zobrazit informace o autorovi Odeslat soukromou zprávu Odeslat e-mail
ok1hga



Založen: Nov 28, 2006
Příspěvky: 12603
Bydliště: Česká Třebová

PříspěvekZaslal: st srpen 21 2019, 14:21    Předmět: Citovat

dík, Leoši
stáhnu si to.
Návrat nahoru
Zobrazit informace o autorovi Odeslat soukromou zprávu
danhard



Založen: Mar 05, 2007
Příspěvky: 6546
Bydliště: Jesenice u Prahy

PříspěvekZaslal: st srpen 21 2019, 20:26    Předmět: Citovat

Google RCA 1969
https://usermanual.wiki/Document/1969SP51RCAPowerCircuits.1529188437/help
Návrat nahoru
Zobrazit informace o autorovi Odeslat soukromou zprávu Odeslat e-mail
danhard



Založen: Mar 05, 2007
Příspěvky: 6546
Bydliště: Jesenice u Prahy

PříspěvekZaslal: st srpen 21 2019, 23:05    Předmět: Citovat

sinclair napsal(a):

Ani RCA v roce 1969 zřejmě ještě neměla vhodný PNP Si výkoňák.

Ano, ani to nebyl nápad mistra Jandy, použít PNP Ge tranzistor, jak jsem se jako kluk v r. 1973 domníval.
Jasná přichcávka tohoto autora byl odpor R313 v TW40B, jak se ukázalo, zcela antifunkční.
Vychází to ze zcela chybných předpokladů, že jde nějaký výkon přímo z budiče na výstup a jak je vidět, ani u AuRa Z1 po 20-ti letech mistr Janda nepochopil, jak to funguje.
Máte to tam v popisu černé na bílém, pokud to někdo nechápe, tak by se měl věnovat něčemu jinému, než elektronice, třeba pěstování brambor.
Návrat nahoru
Zobrazit informace o autorovi Odeslat soukromou zprávu Odeslat e-mail
sinclair



Založen: Feb 02, 2005
Příspěvky: 9923
Bydliště: Luhačovice

PříspěvekZaslal: čt srpen 22 2019, 10:39    Předmět: Citovat

RCA v roce 1969 a Janda v roce cca 1973 použili pnp Ge z úplně stejných důvodů. RCA ho 1969 ještě neměla a RVHP v 1973 ještě také ne.
Nicméně podle zápisu z Polovodičové konference 1972 v Rožnově, byl na příští rok /tedy na rok 1973/ zadán úkol jednak vyvinout výkonný NPN tranzistor pro Teslu Vráble a jednak rozběhnout vývoj PNP komplementu k již existující NPN KD607.
Což se zřejmě také stalo, protože už někdy v polovině roku 1976 měla redakce AR k dispozici /pro ověření Texana/ komplementární páry KD606/616, tehdy už "volně" prodávané Pardubicemi.
Celkový vývoj PNP KD617 a ověřovací výroba teda musely být ukončené o dost dřív. Nejpozději 1974.
A jak víme z případu TW200, přítomnosti KD606-607 v nich už v roce 1971 a bez označení série - svazarmovci zřejmě neměli větší problém se dostat i k ověřovacím sériím. Možná, že to tak s Rožnovem měli i dohodnuto, že jim to svazarmovci ve větších sériích výrobků odzkoušejí - to už ale přesně nezjistíme.
Tesla si to v jakékoliv sériové výrobě rozhodně nemohla dovolit ověřovat, ale svazarmovci, při existujícím způsobu výroby i distribuce klidně.
Ověřovací série KD616-617 mohli tedy svazarmovci dostat klidně ještě v roce 1974.
Ta chronologie se zpětně dá poměrně přesně sestavit. Při znalosti tehdejších poměrů u nás, existujících zápisů /konference co 2 roky/ i reálně existujících a použitých vzorků a zmínkách o nich.
Kromě toho si nejen já myslím, že kusy bez natištěného znaku série jsou prokazatelně předprodejní - bez znaku série by totiž nešly ani prodávat, natož reklamovat.
A jestli svazarmovci zjistili, že po stránce použitelné bety je jim KD616 stejně naprd a navíc bude nový tranzistor dost drahý, doporučili do TW40 a později, 1976 i do TW120 raději Ge tranzistory.
Každopádně to bylo z hlediska tehdejšího shánění součástek, celkové ceny a ostatně i výsledné stability mnohem praktičtější.
A pan Janda byl velmi praktický člověk, je to vidět na všem, co stvořil.
Návod pro TW40 poprvé vyšel 1974 a v závěru toho stavebního návodu se píše, že zvláště při celokřemíkovém osazení může být zesilovač nestabilní a navrhuje tam příslušná opatření.
Jinak řečeno, už v tom roce 1973-1974 musely vzorky KD616-KD617 mít svazarmovci k dispozici, protože jak také víme, rožnovští byli v tomto směru velmi schopní.
Dovoz čehokoli podobného ze Západu /jestli už Texas či Motorola vůbec něco měli/ byl v těch normalizačních letech stejně už vyloučený.
Návrat nahoru
Zobrazit informace o autorovi Odeslat soukromou zprávu Odeslat e-mail
Kremik



Založen: Mar 30, 2012
Příspěvky: 3655
Bydliště: Havířov

PříspěvekZaslal: čt srpen 22 2019, 14:44    Předmět: Citovat

danhard napsal(a):
Kremik napsal(a):
Když se na to podívám, zesílení spodní půlvlny =βT302*βT303*βT305.
Zesílení horní půlvlny jen βT304. No toto?

Ty jsi taky chytrej jak kus hovna, když něčemu nerozumíš, tak se do diskuze nepleť Rolling Eyes

Na tom není nic k nerozumění, je to naprosto jasné.
Původní prameny - no prameny, to nevím, spíše jsem měl napsat původní myšlenka, ta, že odpor bude nahrazovat předpětí koncových trandů. Kdyby to dotáhli do konce, asi by to i nějak hrálo... Spíše už by to ale byl jiný zesilovač Smile
Návrat nahoru
Zobrazit informace o autorovi Odeslat soukromou zprávu Odeslat e-mail
masar



Založen: Dec 03, 2005
Příspěvky: 13973

PříspěvekZaslal: čt srpen 22 2019, 18:19    Předmět: Citovat

Kremik napsal(a):
Když se na to podívám, zesílení spodní půlvlny =βT302*βT303*βT305.
Zesílení horní půlvlny jen βT304. No toto?...
To se na to "díváš" dost blbě, tak se nediv reakcím...
Wink
Návrat nahoru
Zobrazit informace o autorovi Odeslat soukromou zprávu Odeslat e-mail
danhard



Založen: Mar 05, 2007
Příspěvky: 6546
Bydliště: Jesenice u Prahy

PříspěvekZaslal: čt srpen 22 2019, 18:46    Předmět: Citovat

Asi tak a pokud by byl jako zdroj předpětí koncáků odpor, takpředpětí bude záležet přímo na příčném proudu budiče a bude to teplotně se změnou pracovního bodu konce a se změnou napájení nestabilní.
Zrovnatak se to uplatní při rychlé hraně pomalým odbuzením, tj. příčným proudem.
Návrat nahoru
Zobrazit informace o autorovi Odeslat soukromou zprávu Odeslat e-mail
danhard



Založen: Mar 05, 2007
Příspěvky: 6546
Bydliště: Jesenice u Prahy

PříspěvekZaslal: čt srpen 22 2019, 20:32    Předmět: Citovat

sinclair napsal(a):

Návod pro TW40 poprvé vyšel 1974 a v závěru toho stavebního návodu se píše, že zvláště při celokřemíkovém osazení může být zesilovač nestabilní a navrhuje tam příslušná opatření.

To není pravda, návod na TW40 (A) vyšel v r.73, návod byla to jen taková přeložená A4 a korekce byly z pertinaxových trimrů, jako v Sinclair Z60.
V r.1974 vyšel návod na TW40B Very Happy
Je zapotřebí mít na paměti, že před TW40B Janda vyprodukoval ještě větší jebku Laughing

A jaká byla ta skvělá opatření ?
Návrat nahoru
Zobrazit informace o autorovi Odeslat soukromou zprávu Odeslat e-mail
Zobrazit příspěvky z předchozích:   
Přidat nové téma   Toto téma je zamknuto, nemůžete zde přidávat odpovědi ani upravovat své příspěvky!       Obsah fóra Diskuzní fórum Elektro Bastlírny -> Audiotechnika Časy uváděny v GMT + 1 hodina
Jdi na stránku Předchozí  1, 2, 3 ... 21, 22, 23, 24  Další
Strana 22 z 24

 
Přejdi na:  
Nemůžete odesílat nové téma do tohoto fóra.
Nemůžete odpovídat na témata v tomto fóru.
Nemůžete upravovat své příspěvky v tomto fóru.
Nemůžete mazat své příspěvky v tomto fóru.
Nemůžete hlasovat v tomto fóru.
Nemůžete připojovat soubory k příspěvkům
Můžete stahovat a prohlížet přiložené soubory

Powered by phpBB © 2001, 2005 phpBB Group
Forums ©
Nuke - Elektro Bastlirna

Informace na portálu Elektro bastlírny jsou prezentovány za účelem vzdělání čtenářů a rozšíření zájmu o elektroniku. Autoři článků na serveru neberou žádnou zodpovědnost za škody vzniklé těmito zapojeními. Rovněž neberou žádnou odpovědnost za případnou újmu na zdraví vzniklou úrazem elektrickým proudem. Autoři a správci těchto stránek nepřejímají záruku za správnost zveřejněných materiálů. Předkládané informace a zapojení jsou zveřejněny bez ohledu na případné patenty třetích osob. Nároky na odškodnění na základě změn, chyb nebo vynechání jsou zásadně vyloučeny. Všechny registrované nebo jiné obchodní známky zde použité jsou majetkem jejich vlastníků. Uvedením nejsou zpochybněna z toho vyplývající vlastnická práva. Použití konstrukcí v rozporu se zákonem je přísně zakázáno. Vzhledem k tomu, že původ předkládaných materiálů nelze žádným způsobem dohledat, nelze je použít pro komerční účely! Tento nekomerční server nemá z uvedených zapojení či konstrukcí žádný zisk. Nezodpovídáme za pravost předkládaných materiálů třetími osobami a jejich původ. V případě, že zjistíte porušení autorského práva či jiné nesrovnalosti, kontaktujte administrátory na diskuzním fóru EB.


PHP-Nuke Copyright © 2005 by Francisco Burzi. This is free software, and you may redistribute it under the GPL. PHP-Nuke comes with absolutely no warranty, for details, see the license.
Čas potřebný ke zpracování stránky 0.25 sekund