Vítejte na Elektro Bastlírn?
Nuke - Elektro Bastlirna
  Vytvořit účet Hlavní · Fórum · DDump · Profil · Zprávy · Hledat na fóru · Příspěvky na provoz EB

Vlákno na téma KORONAVIRUS - nutná registrace


Nuke - Elektro Bastlirna: Diskuzní fórum

 FAQFAQ   HledatHledat   Uživatelské skupinyUživatelské skupiny   ProfilProfil   Soukromé zprávySoukromé zprávy   PřihlášeníPřihlášení 

Oprava úsporky ???
Jdi na stránku Předchozí  1, 2, 3 ... 20, 21, 22 ... 25, 26, 27  Další
 
Přidat nové téma   Zaslat odpověď       Obsah fóra Diskuzní fórum Elektro Bastlírny -> Osvětlovací technika
Zobrazit předchozí téma :: Zobrazit následující téma  
Autor Zpráva
forbidden



Založen: Feb 14, 2005
Příspěvky: 9421
Bydliště: Brno (JN89GF)

PříspěvekZaslal: út září 27 2016, 18:23    Předmět: Citovat

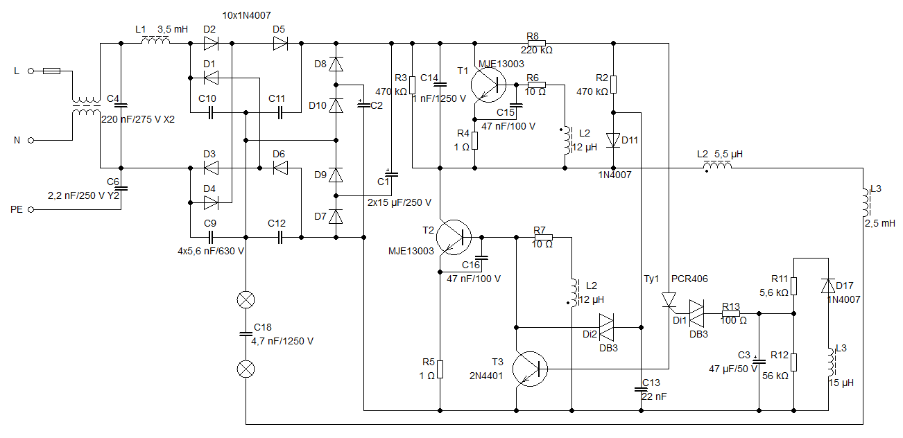
Brácha mi donesl na opravu zářivkový světlo s elektronickým předřadníkem. Obkreslil jsem z toho schéma, ale stejně nechápu, jak to má fungovat. Very Happy Vadný byly zatím T1, T2 a R6. Všechno ostatní se zdá v pořádku, něco změřeno na desce, něco venku. Nicméně stále nesvítí. Budu pátrat dál, ale kdyby toto konkrétní někdo znal, budu rád za radu.
Ty žárovky jsou jako žhavící vlákna.

Doplnil jsem tam hodnoty, proměřil jsem úplně všechno, vyměnil na zkoušku všechny polovodiče, kromě diod v napájení. Dvěma diodám jsem dělal i zkoušku na závěrný napětí a stále ani ťuk. Ještě asi prověřím cesty na DPS, jestli někde není trhlinka, jinak to fakt nechápu. V nejhorším vezmu HV sondu, hodím to na oddělovák a kouknu osciloskopem, co se kde děje.
Kvůli takové hovadině tolik práce. Smile

Sakra, teď se dívám, že MJE13003 co mám z GESu jsou ECB a jiný na netu zase BCE. Původní jsou ve zkratu, tak to neověřím. Zítra to prověřím, jestli to je toto, tak mě fakt...

Tak je schéma aktualizovaný, samozřejmě, že byly přehozený E a B. Nenapadlo by mě, že se jedna součástka bude dělat ve dvou verzích. Nicméně stále nic.

Tak je vadná L3, po zapnutí to v ní prská, je to vidět i slyšet. Evil or Very Mad



předřadník.gif
 Komentář:
předřadník 1x18 W

Stáhnout
 Soubor:  předřadník.gif
 Velikost:  23.9 kB
 Staženo:  537 krát

Návrat nahoru
Zobrazit informace o autorovi Odeslat soukromou zprávu Zobrazit autorovy WWW stránky
rnbw



Založen: Mar 21, 2006
Příspěvky: 37002
Bydliště: Bratislava

PříspěvekZaslal: st září 28 2016, 21:49    Předmět: Citovat

Davnejsie som vyhrabal vyhodenu 24W usporku OSRAM. Fungovala, ale zacala obcas poblikavat/zhasinat. Najhorsie to bolo po zapnuti, po zohriati to prestalo. Casom sa to zhorsovalo. Mal som ju dvakrat rozobratu a nic som nenasiel. Potom sa to zhorsilo tak, ze zhasla aj na par sekund az konecne prestala svietit uplne.

Teraz som ju rozobral, zase som nic nenasiel - a potom som skusil premerat privodny drot a poistku. Drot zalisovany medzi zavitom a plastom nemal so zavitom kontakt Very Happy Takze vyrobna chyba - blbo zalisovane, trochu som to stlacil vo zveraku a uz zase svieti.
Návrat nahoru
Zobrazit informace o autorovi Odeslat soukromou zprávu
Hydrawerk



Založen: Dec 13, 2011
Příspěvky: 8367
Bydliště: Earth

PříspěvekZaslal: so prosinec 16 2017, 19:33    Předmět: Citovat

Našel jsem úsporku Osram, ještě Made in Germany. Rok výroby bude někdy mezi 2005 až 2010. Pokazila se kvůli přepálenému vláknu. Při náhodném spojení vlákna se ještě rozsvítila. Předřadník byl tedy pořád OK. Ale výrobce neosadil termistor pro pomalý šetrný náběh.
https://www.flickr.com/photos/korytnackaseven/albums/72157689615663361

_________________
01 02 03
Návrat nahoru
Zobrazit informace o autorovi Odeslat soukromou zprávu
Hydrawerk



Založen: Dec 13, 2011
Příspěvky: 8367
Bydliště: Earth

PříspěvekZaslal: so únor 10 2018, 22:46    Předmět: Citovat

Klasická kompaktní zářivka Philips Economy. Byla v nepravidelném provozu od roku 2005. https://www.flickr.com/photos/korytnackaseven/sets/72157693267134165
Spálilo se vlákno v trubici začátkem roku 2018. Předřadník je docela kvalitní a nejspíš stále funkční, takže si ho nechám do zásoby. Zamrzí teda absence termistoru pro pomalý šetrný náběh, takže se vlákna zbytečně rychle opotřebují.

_________________
01 02 03
Návrat nahoru
Zobrazit informace o autorovi Odeslat soukromou zprávu
Hydrawerk



Založen: Dec 13, 2011
Příspěvky: 8367
Bydliště: Earth

PříspěvekZaslal: so únor 10 2018, 22:52    Předmět: Citovat

Našel jsem také tuhle úsporku značky Tesla. Je ale zřejmé, že ji vyrobil německý Osram. Už mi tu pár hodin svítí. Byla vadná tlumivka 4,7mH, termistor a kondenzátory 10n a 4n7. https://www.flickr.com/photos/korytnackaseven/sets/72157665598212108
Tranzistory jsou malé mosfety v TO92, ale asi vydrží dost. Zatím fungují. Podle výrobce mohou úplně v pohodě fungovat při teplotě 100°C.
DPS je trochu ztmavlá teplem. I vnější bílý kryt je trochu zbarvený. Ale luminofor a vlákna jsou prvotřídní. Svítí to parádně. Až se předřadník pokazí, tak tam dám jinej, třeba ten z předchozí úsporky Philips.

_________________
01 02 03
Návrat nahoru
Zobrazit informace o autorovi Odeslat soukromou zprávu
EKKAR



Založen: Mar 16, 2005
Příspěvky: 34995
Bydliště: Česká Třebová, JN89FW21

PříspěvekZaslal: so únor 10 2018, 23:04    Předmět: Citovat

Pamatuj si, že čím kratší dobu má takovej FET jako dobu sepnutí nebo dobu rozepnutí, tím míň tepla se na něm vytváří - protože plně zavřenej ani plně otevřenej se prakticky nehřeje, ztrátovej výkon se vytváří jen po dobu "přechodovýho stavu". Když si dál vezmeš, že proud potřebnej pro přenášenej výkon je několik desítek mA a ještě se ty trandy střídají mezi sebou, pak POKUD JE MĚNIČ V POŘÁDKU, nemá se tam na spínací straně prakticky vůbec co hřát ...
_________________
Nasliněný prst na svorkovnici domovního rozvaděče: Jó, paninko, máte tam ty Voltíky všecky...
A kutilmile - nelituju tě Mr. Green Mr. Green !!!
Návrat nahoru
Zobrazit informace o autorovi Odeslat soukromou zprávu Odeslat e-mail
Hydrawerk



Založen: Dec 13, 2011
Příspěvky: 8367
Bydliště: Earth

PříspěvekZaslal: so březen 24 2018, 19:02    Předmět: Citovat

Našel jsem trochu zvláštní úsporku General Electric. Byla vyrobena v Maďarsku možná roku 1998. Byl vyschlý elyt a přepálené cesty na DPS. Někdo rozbil trubici. Elyt byl nešťastně umístěn zbytečně blízko topícím tranzistorům. Neopravitelné.
https://www.flickr.com/photos/korytnackaseven/albums/72157694849397235/with/39181584380/

_________________
01 02 03
Návrat nahoru
Zobrazit informace o autorovi Odeslat soukromou zprávu
Hydrawerk



Založen: Dec 13, 2011
Příspěvky: 8367
Bydliště: Earth

PříspěvekZaslal: út červenec 03 2018, 23:33    Předmět: Citovat

Měl jsem dvě baňkové úsporky Philips. Jedna se rozbila, tak jsem ji prozkoumal. Vnitřní provedení je docela kvalitní. Bohužel se rozsvěcuje strašně pomalu, takže už tak 6 let leží bez užitku.
https://www.flickr.com/photos/korytnackaseven/albums/72157696923098361

_________________
01 02 03
Návrat nahoru
Zobrazit informace o autorovi Odeslat soukromou zprávu
Hydrawerk



Založen: Dec 13, 2011
Příspěvky: 8367
Bydliště: Earth

PříspěvekZaslal: ne únor 24 2019, 23:21    Předmět: Citovat

Zas oprava úsporky Philips Master 23W. Koupena počátkem roku 2015, vydržela tedy jenom 4 roky. https://imgur.com/a/Bzylnct
Bylo nutno vyměnit vybuchlý kondenzátor 3n3 / 700V. Preventivně jsem tam dal i novej 6n8 a elyt na 450V. Opět to svítí.

_________________
01 02 03
Návrat nahoru
Zobrazit informace o autorovi Odeslat soukromou zprávu
rnbw



Založen: Mar 21, 2006
Příspěvky: 37002
Bydliště: Bratislava

PříspěvekZaslal: st srpen 21 2019, 19:06    Předmět: Citovat

Spominana 24W usporka OSRAM zase zacala poblikavat a rovnako aj dalsia Philips. Hlinikovu objimku som v mieste zalisu privodneho drotu (pozna sa to tak, ze je tam mierny hrbol) odchlipil od plastoveho tela lamacim nozom a nasledne skrutkovacom. Hlinik sa roztrhol, co ale nie je na skodu. Pinzetou som kusok drotu vytiahol spod objimky, pritlacil medzi roztrhnute casti a nasledne ohol naplocho.

Keby som mal cim spajkovat hlinik, tak to prispajkujem, ale funguje to aj bez toho.

[edit]
Nasiel som fotky vo fotaku.



usporka_zalis_1.jpg
 Komentář:
 Velikost:  67.53 kB
 Zobrazeno:  167 krát

usporka_zalis_1.jpg



usporka_zalis_2.jpg
 Komentář:
 Velikost:  60.77 kB
 Zobrazeno:  164 krát

usporka_zalis_2.jpg



usporka_zalis_3.jpg
 Komentář:
 Velikost:  70.9 kB
 Zobrazeno:  160 krát

usporka_zalis_3.jpg


Návrat nahoru
Zobrazit informace o autorovi Odeslat soukromou zprávu
vicious



Založen: Aug 10, 2007
Příspěvky: 725
Bydliště: 3 km od Humenného

PříspěvekZaslal: čt prosinec 12 2019, 22:42    Předmět: Citovat

Ako som písal vo vlákne http://www.ebastlirna.cz/modules.php?name=Forums&file=viewtopic&p=1061472&highlight=#1061472, doniesol som si 17W Osramku.
Po rozpolení bolo vidno opálený plošák. Medzi vláknami je zapojený kondenzátor 3n9 v sérii s rezistorom. Kondenzátor samozrejme prerazený, následne cez rezistor tiekol väčší prúd, čo ho rozpálilo tak, až zuhoľnatela DPS. Rezistor som premeral, má niečo cez 29Ω. Bohužiaľ tam nie je osadený termistor, ako som očakával. Z inej dosky som vybral kondenzátor 2n7/1200V a osadil ho podľa klasického zapojenia. Do "čudlíku" na spodku pätice ešte navŕtať dierku a prispájkovať prívodný káblik k plošáku a už svieti Number one



osram04.jpg
 Komentář:
 Velikost:  17.69 kB
 Zobrazeno:  136 krát

osram04.jpg



osram03.jpg
 Komentář:
 Velikost:  55.68 kB
 Zobrazeno:  146 krát

osram03.jpg



osram02.jpg
 Komentář:
 Velikost:  47.63 kB
 Zobrazeno:  145 krát

osram02.jpg



osram01.jpg
 Komentář:
 Velikost:  58.83 kB
 Zobrazeno:  154 krát

osram01.jpg


Návrat nahoru
Zobrazit informace o autorovi Odeslat soukromou zprávu
vicious



Založen: Aug 10, 2007
Příspěvky: 725
Bydliště: 3 km od Humenného

PříspěvekZaslal: pá prosinec 13 2019, 21:11    Předmět: Citovat

Dnes som doplnil PTC, typ C884, za studena odpor cca 600Ω. Priletovaný je paralelne ku štartovaciemu kondenzátoru, ktorý je štandardne zapojený medzi vnútornými vývodmi trubice. Po zapnutí sa na krátky okamžik nič nedeje, potom nasleduje krátke žhavenie vlákien a štart:


start_ptc.jpg
 Komentář:
 Velikost:  14.94 kB
 Zobrazeno:  148 krát

start_ptc.jpg


Návrat nahoru
Zobrazit informace o autorovi Odeslat soukromou zprávu
rnbw



Založen: Mar 21, 2006
Příspěvky: 37002
Bydliště: Bratislava

PříspěvekZaslal: pá květen 01 2020, 16:26    Předmět: Citovat

Opravujem staru usporku Philips PL Electronic-C 11W (E14, Made in Holland). Zaujimave je, ze tam je riadiaci IO UBA2021.
Návrat nahoru
Zobrazit informace o autorovi Odeslat soukromou zprávu
Hydrawerk



Založen: Dec 13, 2011
Příspěvky: 8367
Bydliště: Earth

PříspěvekZaslal: pá květen 01 2020, 17:20    Předmět: Citovat

Mám v lustru jakousi úsporku Philips Ecotone 18W. Kdy byla koupena, si už nikdo nepamatuje. Mohlo to být klidně roku 2002. Prvních 10 let byla používaná jenom občas ve stojací lampě. Vypadá docela hnusně a opotřebovaně, ale furt neúnavně svítí. Kouzlo bude v pomalém náběhu. Asi tam taky bude nějaký řídicí IO. Zatím jsem ji nikdy neopravoval.
Jako nová mohla stát hodně peněz... Je od pohledu divná, takovejto tvar jsem snad nikdy v obchodě neviděl.
Popisky jsou nebývale kvalitní, skoro vůbec neblednou.



philips ecotone 01.jpg
 Komentář:
 Velikost:  106.7 kB
 Zobrazeno:  117 krát

philips ecotone 01.jpg



philips ecotone 02.jpg
 Komentář:
 Velikost:  143.65 kB
 Zobrazeno:  118 krát

philips ecotone 02.jpg



philips ecotone 03.jpg
 Komentář:
 Velikost:  145.87 kB
 Zobrazeno:  130 krát

philips ecotone 03.jpg



_________________
01 02 03
Návrat nahoru
Zobrazit informace o autorovi Odeslat soukromou zprávu
Celeron



Založen: Apr 02, 2011
Příspěvky: 20226
Bydliště: Nový Bydžov

PříspěvekZaslal: pá květen 01 2020, 17:22    Předmět: Citovat

Jen abych neumřel v nevědomosti, do týhle z přílohy se dá vlýzt nějak jinak než kladívkem?

Pak tu mám ještě jednu klasiku se šroubovicí ale plošák přepálenej na tolika místech, že to nemá cenu i když je roura dobrá.



Edi.jpg
 Komentář:
 Velikost:  244.37 kB
 Zobrazeno:  115 krát

Edi.jpg



_________________
Jirka

Proč mi nemůže všechno chodit hned ?!!
Návrat nahoru
Zobrazit informace o autorovi Odeslat soukromou zprávu
Zobrazit příspěvky z předchozích:   
Přidat nové téma   Zaslat odpověď       Obsah fóra Diskuzní fórum Elektro Bastlírny -> Osvětlovací technika Časy uváděny v GMT + 1 hodina
Jdi na stránku Předchozí  1, 2, 3 ... 20, 21, 22 ... 25, 26, 27  Další
Strana 21 z 27

 
Přejdi na:  
Nemůžete odesílat nové téma do tohoto fóra.
Nemůžete odpovídat na témata v tomto fóru.
Nemůžete upravovat své příspěvky v tomto fóru.
Nemůžete mazat své příspěvky v tomto fóru.
Nemůžete hlasovat v tomto fóru.
Nemůžete připojovat soubory k příspěvkům
Můžete stahovat a prohlížet přiložené soubory

Powered by phpBB © 2001, 2005 phpBB Group
Forums ©
Nuke - Elektro Bastlirna

Informace na portálu Elektro bastlírny jsou prezentovány za účelem vzdělání čtenářů a rozšíření zájmu o elektroniku. Autoři článků na serveru neberou žádnou zodpovědnost za škody vzniklé těmito zapojeními. Rovněž neberou žádnou odpovědnost za případnou újmu na zdraví vzniklou úrazem elektrickým proudem. Autoři a správci těchto stránek nepřejímají záruku za správnost zveřejněných materiálů. Předkládané informace a zapojení jsou zveřejněny bez ohledu na případné patenty třetích osob. Nároky na odškodnění na základě změn, chyb nebo vynechání jsou zásadně vyloučeny. Všechny registrované nebo jiné obchodní známky zde použité jsou majetkem jejich vlastníků. Uvedením nejsou zpochybněna z toho vyplývající vlastnická práva. Použití konstrukcí v rozporu se zákonem je přísně zakázáno. Vzhledem k tomu, že původ předkládaných materiálů nelze žádným způsobem dohledat, nelze je použít pro komerční účely! Tento nekomerční server nemá z uvedených zapojení či konstrukcí žádný zisk. Nezodpovídáme za pravost předkládaných materiálů třetími osobami a jejich původ. V případě, že zjistíte porušení autorského práva či jiné nesrovnalosti, kontaktujte administrátory na diskuzním fóru EB.


PHP-Nuke Copyright © 2005 by Francisco Burzi. This is free software, and you may redistribute it under the GPL. PHP-Nuke comes with absolutely no warranty, for details, see the license.
Čas potřebný ke zpracování stránky 0.21 sekund