Vítejte na Elektro Bastlírn?
Nuke - Elektro Bastlirna
  Vytvořit účet Hlavní · Fórum · DDump · Profil · Zprávy · Hledat na fóru · Příspěvky na provoz EB

Vlákno na téma KORONAVIRUS - nutná registrace


Nuke - Elektro Bastlirna: Diskuzní fórum

 FAQFAQ   HledatHledat   Uživatelské skupinyUživatelské skupiny   ProfilProfil   Soukromé zprávySoukromé zprávy   PřihlášeníPřihlášení 

Mikropájka ERS50
Jdi na stránku Předchozí  1, 2, 3 ... 26, 27, 28 ... 36, 37, 38  Další
 
Přidat nové téma   Zaslat odpověď       Obsah fóra Diskuzní fórum Elektro Bastlírny -> Elektrické nářadí
Zobrazit předchozí téma :: Zobrazit následující téma  
Autor Zpráva
Celeron



Založen: Apr 02, 2011
Příspěvky: 20220
Bydliště: Nový Bydžov

PříspěvekZaslal: so červen 08 2019, 22:37    Předmět: Citovat

Dej pak prosím vědět, jestli se cín při pájení rozlejzá po celým kuželu hrotu a nebo je pocínovaná jen asi 5 mm špička. Ty "slovenský" hroty, co jsem si nechal od Sagatu poslat minule stály úplně za H, cín navzlínal až na trubičku hrotu. Jestli to bude zase takovej šmejd, tak radši objednám hroty na Ersu.
_________________
Jirka

Proč mi nemůže všechno chodit hned ?!!
Návrat nahoru
Zobrazit informace o autorovi Odeslat soukromou zprávu
Celeron



Založen: Apr 02, 2011
Příspěvky: 20220
Bydliště: Nový Bydžov

PříspěvekZaslal: po srpen 12 2019, 23:01    Předmět: Citovat

Tak jsem dnes musel použít na ERS50 hasičák Exclamation
Něco jsem opravoval a dost pájel. Protože někdo zvonil, šel jsem z dílny k vrátkům, během cca 4 minut to vyřídil a šel zpět. Přivítal mě smrad, kouř a z rukojeti pájky šlehaly 15 cm plameny. Shocked Vyškubl jsem pájku ze zásuvky, popadl starej sněhovej hasičák a uhasil jsem to. Shořela bílá část rukojeti, černej přední kornoutovej díl s trubičkou tělíska zůstal celej, je z nějakýho odolnýho termosetu, kdežto rukojeť je z termoplastu. Je to stará pájka ještě z bolševika, nové mají rukojeť celou černou. Kouřilo se taky z krabice elektroniky, určitě se pálilo trafo a pod pájkou byla malá loužička žlutýho vosku, impregnace trafa.
Asi za hodinu jsem zkusil samotnou krabici regulace na jinou rukojeť (mám je přes DIN konektor) a kupodivu jede. Vevnitř není nic ohořelý ani očouzený, kouřil asi jen ten vosk.
Pak jsem se pustil do pitvy rukojeti. Dráty od tělíska byly zapečený do přetavenýho plastu rukojeti. Silikonové transparentní hadičky, co izolují dráty od tělíska byly zcela rozpadlé na žlutozelený prášek, možná taky hořely. Měděný trubičky, kterýma je lisováním a pájením propojená silikon šňůra s dráty do tělíska byly v místě zamáčknuti posuvné po drátu z tělíska a cín byl vytavený.
Je tedy otázka, co způsobilo zapálení, jestli přechoďák v trubičce a nebo se věkem a teplotou rozpadly silikonové bužírky a udělal se zkrat mezi dráty do tělíska a nebo přes trubku na kterou se nasouvá hrot. Tělísko je v pořádku, po provizorním připojení topí a reguluje.
Takže stačí nová zadní část rukojeti a znovu pořádně připojit tělísko s přívodní šňůrou. A zkontrolovat radši druhou ERS50 a náhradní rukojeť s polenem hrotem.
Drát, co vede ve žlábku tělíska k termočlánku se izolovat nemusí, ale druhý se musí izolovat o to spolehlivěji. Na stávajícím bylo asi 5 porcelánových korálků. Nemá jich tam být mnohem víc, nejlépe až k lisovací trubičce? Pak by tam zkrat nemohl nikdy vzniknout.

Docela poučný... Co by se asi stalo, kdybych nepřišel včas? Vzpomínám, že jsem párkrát zapoměl ERS50 vypnout přes noc a nebo že běžela celej den a v něm docela dlouhý úseky bez dozoru... Shocked

_________________
Jirka

Proč mi nemůže všechno chodit hned ?!!
Návrat nahoru
Zobrazit informace o autorovi Odeslat soukromou zprávu
masar



Založen: Dec 03, 2005
Příspěvky: 13967

PříspěvekZaslal: po srpen 12 2019, 23:25    Předmět: Citovat

Tak ve sportce už nevyhraješ, to je jasný...
Wink
Návrat nahoru
Zobrazit informace o autorovi Odeslat soukromou zprávu Odeslat e-mail
fredis



Založen: Nov 17, 2004
Příspěvky: 5468
Bydliště: Třebíčsko

PříspěvekZaslal: út srpen 13 2019, 8:00    Předmět: Citovat

To koukám.. Ta moje běžela přes noc několikrát.
_________________
Rotor rotuje a stator stagnuje...
Návrat nahoru
Zobrazit informace o autorovi Odeslat soukromou zprávu
Celeron



Založen: Apr 02, 2011
Příspěvky: 20220
Bydliště: Nový Bydžov

PříspěvekZaslal: čt srpen 15 2019, 16:27    Předmět: Citovat

Protože dnes dorazily keramický korále od místního přispívatele Matycha, dojel jsem do Nadety pro textilní silikonizovaný hadičky a vzal i pár pytlíku různých keramických korálů na topná tělesa a spirály.
No a pustil jsem se do opravy ERS50 a kontroly dalších dvou. A dobře jsem udělal, za ty léta, co je mám, silikon hadičky různě posunutý, rozpraskaný, zálisky v připojovacích trubičkách uvolněný, tělíska v trubkách posunutý hodně dozadu, takže se musela nastavovat vyšší teplota.
Takže to byla jen otázka času, kdybych zase hořel. Rolling Eyes
Všechny měděný připojovací trubičky jsem vyházel, na vývod z zadní části tělíska jsem navlékl korále až asi 20 mm do konce drátu. Pak nasadil 15 mm textilní silikonizovaný hadičky jako pružný člen, co bude stlačovat korále k sobě a na konec jsem nadvakrát zalisoval sériovou 1,5 mm2 kabelovou spojku. Druhý vývod od termočlánku blíž k hrotu jsem nechal holej a na konci opět zális 1,5 mm spojka. K spojkám jsem zapájel silikonovej přívodní kabel. Na vývod s korálema jsem dal silikonovou hadičku. Pak jsem to ještě posichroval proti posunu polyesterovou izolačkou Nitto tape, snese krátkodobě přímej plamen ze zapalovače.
Doufám, že to je zcela blbovzdorný a už nikdy nebudu hasit.
Jinak jsem nasadil nový dlouhoživotnostní hroty:
krátkej je Ersa 832DB, jistí ho původní háček pro hroty ERS50.
zahnutý poleno je JCB C-20D
zahnutej slabej je JCB C-10D
JCB nepotřebují háček, jistí je svírací pružina. Je lepší dát dvě za sebou.
Na všech třech nikdy neodešlo pokovení hrotu, vždycky po několika letech dojde k oxidaxci a postupnému rozpadu násuvné části na topnou trubku.



hroty.jpg
 Komentář:
 Velikost:  296.03 kB
 Zobrazeno:  178 krát

hroty.jpg



_________________
Jirka

Proč mi nemůže všechno chodit hned ?!!
Návrat nahoru
Zobrazit informace o autorovi Odeslat soukromou zprávu
Kvicala_r



Založen: Jan 19, 2005
Příspěvky: 3527
Bydliště: Haná / N.J.

PříspěvekZaslal: pá srpen 16 2019, 9:13    Předmět: Citovat

Škoda, že jsi nevyfotil tu úpravu a korálky. Vysypaných z různých tělísek mám doma několik druhů. Asi bych měl tu ERS zrevidovat taky. Mám ji už cca 20 let a přece jen není vždy úplně pod dohledem.
Návrat nahoru
Zobrazit informace o autorovi Odeslat soukromou zprávu
Celeron



Založen: Apr 02, 2011
Příspěvky: 20220
Bydliště: Nový Bydžov

PříspěvekZaslal: pá srpen 16 2019, 18:35    Předmět: Citovat

Není to složitý, na zadní vývod dáš ty korále asi 15 ks a na konci před zálisem pružnou hadičku aby se korále stahovaly. A pořádně zalisovat.
Bacha, korále, co má Nadeta nejmenší průměr 5 mm se do roury rukojeti vedle druhýho drátu, co jde na přední vývod k termočlánku nevejdou. Musíš sehnat korále do 4,5 mm průměru.

_________________
Jirka

Proč mi nemůže všechno chodit hned ?!!
Návrat nahoru
Zobrazit informace o autorovi Odeslat soukromou zprávu
JaDu



Založen: Mar 25, 2010
Příspěvky: 243
Bydliště: Liptov

PříspěvekZaslal: ne srpen 18 2019, 19:05    Předmět: Citovat

petrfilipi: Trošku to pripomína zvýšenú hysteréziu, ale keď je nový R13, tak to bude inde (príp.ho odpojiť, či hysterézia klesne). Možno by nebolo od veci skúsiť vymeniť ledku, či nemá nejaké exotické správanie - keby mala zvod, narušilo by sa meranie teploty s oneskorením ohrevu (a následným teplotným prekmitom, niečo ako po zapnutí pájky). Interval slabšieho svitu pripomína spínanie len každej druhej polvlny, ktovie ako by sa prejavila chyba jednej z antiparalelných diód komparátora, ktorý preklápa podľa výsledku nameranej hodnoty (zopnutá/vypnutá polvlna). Vplyv spínania v nule sa zrejme dá vylúčiť, keď zmena odporu 3M3 nemá pozorovateľný vplyv. Pri takýchto chybách treba mať pištoľ nenabitú.

Celeron: Aká poistka v sieťovom prívode tú udalosť chrabro vydržala?

Nemá niekto voľný plošák na ERS50? Najlepšie zo Slovenska, kvôli poštovnému. Neviem, ako sú na tom teraz na sagat.cz, ale posledne (na konci 2018), som tam nebol úspešný.
Návrat nahoru
Zobrazit informace o autorovi Odeslat soukromou zprávu
Celeron



Založen: Apr 02, 2011
Příspěvky: 20220
Bydliště: Nový Bydžov

PříspěvekZaslal: po srpen 19 2019, 18:32    Předmět: Citovat

JaDu napsal(a):

Celeron: Aká poistka v sieťovom prívode tú udalosť chrabro vydržala?

V tý co hořela byla T 0,6A. To znamená pomalá. Nikdy jsem ji od koupení v roce 1991 neměnil, asi ještě původní. Ve druhý ERS50, kterou jsem kdysi dostal jako vadnou s fláklým tyristorem na malinkým chladiči byla F0,8A. Což je proti nápisu 0,6A trochu moc. Embarassed Ale s ní problém nebyl.
Co tam vlastně má být T nebo F? Obě ERS50 jsou ještě původní z Liptova.

_________________
Jirka

Proč mi nemůže všechno chodit hned ?!!
Návrat nahoru
Zobrazit informace o autorovi Odeslat soukromou zprávu
JaDu



Založen: Mar 25, 2010
Příspěvky: 243
Bydliště: Liptov

PříspěvekZaslal: po srpen 19 2019, 20:59    Předmět: Citovat

V originál Návode na obsluhu sa píše, že sú k nej pribalené, okrem iného, 2ks poistiek T 630/35 A ČSN 35 4733. Takže pomalá, v žiadnej schéme to však nevidím. Pýtal som sa, či tam nebola silnejšia, než pôvodná. Príkon sa uvádza 60W (pri 220V), čo činí zhruba 273mA. No z trafa má ísť 29V a teliesko zvykne nemať viac ako 10ohm, potom by bol prúd 2,9A a výkon 84,1W. Iste niečo ubudne na tyristore a na šnúre, pričom trafo nemá 100% účinnosť, ale aj tak je údaj výrobcu 60W čudný. Na druhej strane je zvláštne, že v danom prípade (skrat pred telieskom) tá poistka predsa vydržala a pritom sa niekedy v iných prípadoch prepáli. Originál poistka čínska nebude, tak sa hádam dá na jej údaj spoľahnúť. Chcelo by to asi poexperimentovať, ktorá taký skrat už nevydrží, len slabšia zase nemusí zniesť náraz pri zapnutí, prípadne sa potom núka dať do primárneho prívodu nízkoohmový termistor.
Návrat nahoru
Zobrazit informace o autorovi Odeslat soukromou zprávu
Celeron



Založen: Apr 02, 2011
Příspěvky: 20220
Bydliště: Nový Bydžov

PříspěvekZaslal: po srpen 19 2019, 22:26    Předmět: Citovat

Test neudělám, samotnou silikon šňůru, co je použitá, nemám. Kdysi jsem ji sháněl v elektroinstalačních materiálech a uměli jen červenou o stupeň větší průřez. Jen si nemůžu vzpomenout, jestli ta bílá originál má průřez 2 x 0,5 nebo 2 x 0,75 mm.
Mám jistou zkušenost se silikonovejma šňůrama průřez 1,5 a 2,5 mm, mají asi o 1/5 větší odpor na metr než obyčejná CYA stejnýho průřezu. Asi to bude tím že CYA je celoměď a silikon je každý vlákno cínovaný a tak má míň mědi, tudíž větší odpor. Takže nasimulovat to jiným kabelem asi nebude úplně vypovídající.
Do ERS50 co měla F0,8A jsem dal F0,6A, T nemám. Asi při třetím zapnutí lupla, přetrhla se, nerozprskla, klasický malý přetížení. Takže asi už kdysi někdo neměl T0,6A a tak to řešil silnější rychlou.

_________________
Jirka

Proč mi nemůže všechno chodit hned ?!!
Návrat nahoru
Zobrazit informace o autorovi Odeslat soukromou zprávu
romanvitek



Založen: Jan 21, 2012
Příspěvky: 10

PříspěvekZaslal: st únor 26 2020, 20:24    Předmět: Citovat

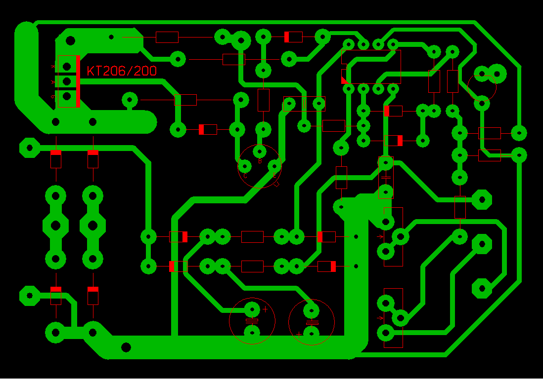
zdravím všechny, prosím, nemáte někdo v elektronické podobě originál desku plošných spojů na starou ers50, viz příloha? je to s rezistorem R13. snažil jsem se tady to všechno projít, abych neotravoval, ale fakt jsem nenašel, předem děkuji Smile


foto dps.jpg
 Komentář:
 Velikost:  38.86 kB
 Zobrazeno:  138 krát

foto dps.jpg


Návrat nahoru
Zobrazit informace o autorovi Odeslat soukromou zprávu
masar



Založen: Dec 03, 2005
Příspěvky: 13967

PříspěvekZaslal: st únor 26 2020, 21:59    Předmět: Citovat

Pokud se ti nechce ji nakreslit třeba v Eagle, můžeš si ji za 55Kč koupit u výrobce. Myslím, že to vyjde levněji.
Wink
edit: Podklady ve formátu Sprint layout si můžeš stáhnout tady.



deska.GIF
 Komentář:
Pohled ze strany spojů
 Velikost:  24.1 kB
 Zobrazeno:  154 krát

deska.GIF



rozvržení.GIF
 Komentář:
Rozvržení součástek
 Velikost:  25.56 kB
 Zobrazeno:  166 krát

rozvržení.GIF


Návrat nahoru
Zobrazit informace o autorovi Odeslat soukromou zprávu Odeslat e-mail
romanvitek



Založen: Jan 21, 2012
Příspěvky: 10

PříspěvekZaslal: čt únor 27 2020, 5:34    Předmět: Citovat

ahoj, tak to je přesně ono... dík moc Potlesk Potlesk Potlesk
Návrat nahoru
Zobrazit informace o autorovi Odeslat soukromou zprávu
salora



Založen: Aug 04, 2005
Příspěvky: 711
Bydliště: Krnov

PříspěvekZaslal: út březen 31 2020, 14:19    Předmět: Citovat

Chlapi tak se alespon cvičně zeptám ,nedávno jsem si chtěl /vylepšit tužku od ERS 50 výměnou te už staré steřelé a prasklé /za komančů/původně osazené bužírce vývodu z tužky aby se zabránilo zbytečnému /nadměrnému/lámání byt stále slušné elastické silikonové šnůry ,jenže jsem v dobré vůli tam dát gumovou klasickou vývodku sice jednu našel a dal ale bylo to hoodně na těstno a byt jsem to namazal olejem aby to zklouzlo tak při tahu zpět do pouzdra tužky to kladlo docela odpor a jeden z vodičů od topného tělíska jsem utrhl.
Topné tělísko mám rezervované u kolegy ale problém je v tom že ted nemohu za nic na světě to už nepoužitelné topné tělísko vysunout /vytáhnout z té trubky která je jaksi na pevno s tím bakelitovým držátkem,zkoušel jsem nahřád na plyn. hořáku od sporáku ale ani to nepomáhá.
Moc náslilím nechci protože ta trubka nosná a zároven přenášející teplo je dost tenká a už prohřádá a tím měká natolik že je už tak od pokusů uchytit kombinačkama natolik deformovaná že budu mít co dělat poku se zadaří to vysunout zas nově topné tělsko zase zpět vložit.
Návrat nahoru
Zobrazit informace o autorovi Odeslat soukromou zprávu Odeslat e-mail
Zobrazit příspěvky z předchozích:   
Přidat nové téma   Zaslat odpověď       Obsah fóra Diskuzní fórum Elektro Bastlírny -> Elektrické nářadí Časy uváděny v GMT + 1 hodina
Jdi na stránku Předchozí  1, 2, 3 ... 26, 27, 28 ... 36, 37, 38  Další
Strana 27 z 38

 
Přejdi na:  
Nemůžete odesílat nové téma do tohoto fóra.
Nemůžete odpovídat na témata v tomto fóru.
Nemůžete upravovat své příspěvky v tomto fóru.
Nemůžete mazat své příspěvky v tomto fóru.
Nemůžete hlasovat v tomto fóru.
Nemůžete připojovat soubory k příspěvkům
Můžete stahovat a prohlížet přiložené soubory

Powered by phpBB © 2001, 2005 phpBB Group
Forums ©
Nuke - Elektro Bastlirna

Informace na portálu Elektro bastlírny jsou prezentovány za účelem vzdělání čtenářů a rozšíření zájmu o elektroniku. Autoři článků na serveru neberou žádnou zodpovědnost za škody vzniklé těmito zapojeními. Rovněž neberou žádnou odpovědnost za případnou újmu na zdraví vzniklou úrazem elektrickým proudem. Autoři a správci těchto stránek nepřejímají záruku za správnost zveřejněných materiálů. Předkládané informace a zapojení jsou zveřejněny bez ohledu na případné patenty třetích osob. Nároky na odškodnění na základě změn, chyb nebo vynechání jsou zásadně vyloučeny. Všechny registrované nebo jiné obchodní známky zde použité jsou majetkem jejich vlastníků. Uvedením nejsou zpochybněna z toho vyplývající vlastnická práva. Použití konstrukcí v rozporu se zákonem je přísně zakázáno. Vzhledem k tomu, že původ předkládaných materiálů nelze žádným způsobem dohledat, nelze je použít pro komerční účely! Tento nekomerční server nemá z uvedených zapojení či konstrukcí žádný zisk. Nezodpovídáme za pravost předkládaných materiálů třetími osobami a jejich původ. V případě, že zjistíte porušení autorského práva či jiné nesrovnalosti, kontaktujte administrátory na diskuzním fóru EB.


PHP-Nuke Copyright © 2005 by Francisco Burzi. This is free software, and you may redistribute it under the GPL. PHP-Nuke comes with absolutely no warranty, for details, see the license.
Čas potřebný ke zpracování stránky 0.17 sekund