Vítejte na Elektro Bastlírn?
Nuke - Elektro Bastlirna
  Vytvořit účet Hlavní · Fórum · DDump · Profil · Zprávy · Hledat na fóru · Příspěvky na provoz EB

Vlákno na téma KORONAVIRUS - nutná registrace


Nuke - Elektro Bastlirna: Diskuzní fórum

 FAQFAQ   HledatHledat   Uživatelské skupinyUživatelské skupiny   ProfilProfil   Soukromé zprávySoukromé zprávy   PřihlášeníPřihlášení 

Transiwatt TW200
Jdi na stránku 1, 2, 3, 4, 5, 6  Další
 
Přidat nové téma   Zaslat odpověď       Obsah fóra Diskuzní fórum Elektro Bastlírny -> Opravy a restaurování starých elektropřístrojů
Zobrazit předchozí téma :: Zobrazit následující téma  
Autor Zpráva
supervac



Založen: Jul 23, 2017
Příspěvky: 12
Bydliště: Praha

PříspěvekZaslal: so srpen 03 2019, 14:48    Předmět: Transiwatt TW200 Citovat

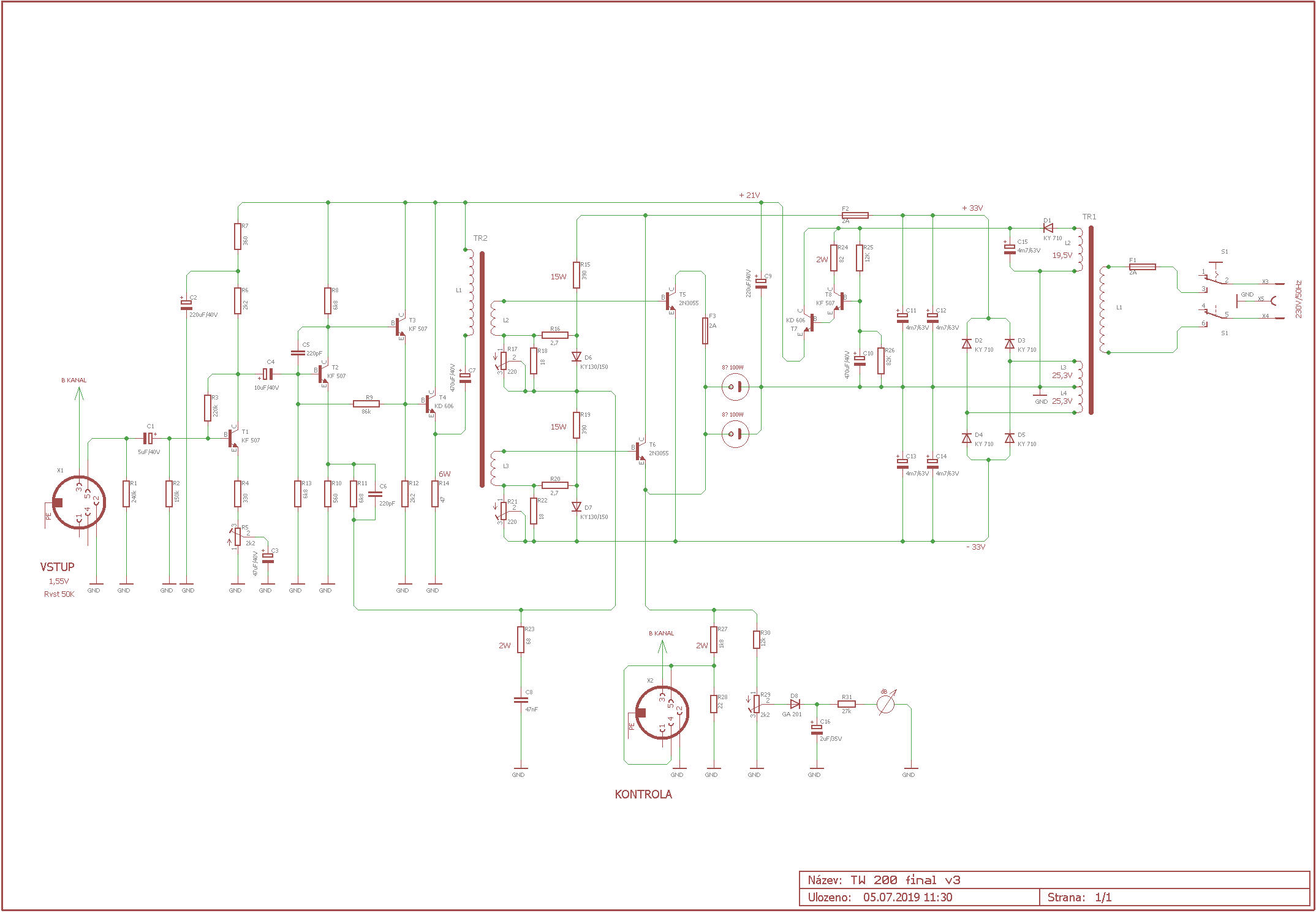
Dostal se ke mně jeden TW 200 v dezolátním stavu s vypájenými kondenzátory a tranzistory na desce, chybějícími rafičkami na čelním panelu atd, ale kupodivu s originálními tranzistory 2N3055. Vzhledem k tomu, že schéma a dokumentace již neexistuje tak jsem nakreslil schéma zesilovače podle desky, a po doplnění součástek do desky mám fungující TW 200 s výkonem okolo 50W. Mám otázku neví někdo kolik má být na primáru napájecího transformátoru, ten co je v zesilovači má 2x25V a 1x19V a to je málo na 100W na kanál. Není zde dobrá duše, která ví kolik má na trasformátoru být, nebo to změří na svém funkčním zesilovači. Já to odhaduji na primáru tak na 2x33V a 1x20V, po usměrnění 2x46 – 48V pro konec a 24V pro buzení.
Neválí se někomu transformátor doma z nějakého vraku, moc by mě to pomohlo.
A na závěr pokud je ve schématu chyba, tak se omlouvám.



TW 200.jpg
 Komentář:
 Velikost:  250.67 kB
 Zobrazeno:  692 krát

TW 200.jpg



TW 200.jpg
 Komentář:
 Velikost:  250.67 kB
 Zobrazeno:  434 krát

TW 200.jpg


Návrat nahoru
Zobrazit informace o autorovi Odeslat soukromou zprávu
sinclair



Založen: Feb 02, 2005
Příspěvky: 9923
Bydliště: Luhačovice

PříspěvekZaslal: so srpen 03 2019, 16:02    Předmět: Citovat

Chyb tam máte hodně, ale to teď není podstatné.
Originální trafo má jádro EI50x50, hrany plechů natřené černou barvou, cívku z narůžovělé až béžové lepenky a nemá na cívce ani jádru žádné označení. Stejně tak oba budicí transformátory.
Trafo je navinuto pro primární napětí 220V a příkon 400VA. Při síťovém napětí 220V je na hlavních filtračních elytech napětí přesně 2x50V, na hlavním sekundáru je střídavé napětí 2x35V. To pro výkon 2x100W/8hm stačí.
Při současných 230V je na původních elektrolytech TC937a mírné přepětí, které ale docela dobře a bez ohřevu snášejí.
Vy tam už ale máte elektrolyty TE925 4G7/63V a to znamená, že zesilovač už někdo důkladně předělával.
V rámci bezpečnosti provozu tam někdo už mohl nainstalovat i transformátor s nižším sekundárním napětím.
Původní, nijak neupravený TW200 je totiž velmi citlivý na impedanci zátěže, proto tolik pojistek. Pokud se k němu připojily vícepásmové soustavy se složitější impedanční charakteristikou, tak to většinou končilo výpadkem těch pojistek a bohužel i průrazem 2N3055.
Zesilovač je primárně určen k ozvučovacím účelům.
Možná by neškodilo pár fotografií, jak ten Váš exemplář /výrobní číslo?/ vlastně dopadl.
Návrat nahoru
Zobrazit informace o autorovi Odeslat soukromou zprávu Odeslat e-mail
supervac



Založen: Jul 23, 2017
Příspěvky: 12
Bydliště: Praha

PříspěvekZaslal: so srpen 03 2019, 16:52    Předmět: Citovat

Děkuji za odpověď a ještě otázka k tomu transformátoru má pouze vinutí cca 2x35V nebo i druhé vinutí pro buzení tak jak to mám ve svém TW.
Jinak zesilovač je stále ve stádiu rozpracovanosti, ale plně funkční, má nové rafičky se stupnicí, kondenzátory TE 925, doplněnou desku o tranzistory KFY 46, kondenzátory řady TF, propojovací vedení je originál měnit to nehodlám. Na laseru mám nový horní a spodní kryt. Jinak budu tedy muset vyrobit nový transformátr. v.č. 124. Jinak oživovat a zapojovat podle fotek byla docela zábava. Těch chyb ve schématu je opravdu hodně nešlo by je označit a zaslat SZ.
dík



IMG_8604.JPG
 Komentář:
 Velikost:  273.4 kB
 Zobrazeno:  281 krát

IMG_8604.JPG



IMG_8597.JPG
 Komentář:
 Velikost:  200.2 kB
 Zobrazeno:  267 krát

IMG_8597.JPG



IMG_8601.JPG
 Komentář:
 Velikost:  259.99 kB
 Zobrazeno:  251 krát

IMG_8601.JPG


Návrat nahoru
Zobrazit informace o autorovi Odeslat soukromou zprávu
sinclair



Založen: Feb 02, 2005
Příspěvky: 9923
Bydliště: Luhačovice

PříspěvekZaslal: so srpen 03 2019, 19:38    Předmět: Citovat

Pěkná práce.
Originální trafo má to pomocné vinutí pro napájení budiče /přes násobič kapacity s KD606 a KF507/ ze spodní strany zesilovače, na protějším čele cívky trafa. Usměrnění je diodou KY703, která je připájena mezi jeden vývod vinutí a další, třetí nýtovací očko. V násobiči kapacity mám v tomto konkrétním kusu KD607 a v budiči KD606.
Mám jeden z exemplářů s v.č. 103, který nikdy nebyl použit.
Zapnutý byl nejspíš pouze dvakrát - jednou při kontrole ve výrobě v r. 1972 a podruhé, když jsem po 40 letech pomaličku znovu formoval původní elektrolyty a potom zesilovač měřil. Netknutý, neškrábnutý, v původním stavu.

To Vaše trafo je nejspíš původu Tesla Vráble /výroba Dubnica/ a pochází nejspíše z jednotky AUJ637. To trafo by mělo mít na stahovacím třmenu natištěno označení, napište jaké. Možná proto dává zesilovač tak nízký výkon, že je tam prostě nevhodné trafo.
Je možné, že jde o trafo ze zesilovače AZK210, nebo některého z přístrojů řady Disco. Ta byla sice větší, ale protože jejich koncové zesilovače byly zapojeny v můstku, tak výkonové sekundáry dávaly do max. 2x20V a dvě pomocná vinutí pro ochrany také asi 20V každé.
Nejrozšířenější trafa Vráble jsou vinuta pro primární příkon 250 až 350VA, takže ani tak nestačí. Jsou dimenzována vždy pro jeden koncový stupeň s výkonem 100W/8R, nebo 150W/4R. Pouze trafo z AZK210, nebo Discomixu 8-480 bylo výkonnější, pro dva koncové stupně, ale zase s malým sek. napětím.
Bude to chtít sehnat jádro EI50x50 a navinout nové.
Pokud netrváte na historické původnosti, pak vřele doporučuji vyměnit původní 2N3055 za 2N3773. V této aplikaci totiž běží i vybírané 2N3055 RCA daleko za hranou svých možností a i proto vybavili zesilovač tak masivním chlazením. Pod krytkami 2N3773 či lépe KD3773 nikdo neuvidí Very Happy
Návrat nahoru
Zobrazit informace o autorovi Odeslat soukromou zprávu Odeslat e-mail
supervac



Založen: Jul 23, 2017
Příspěvky: 12
Bydliště: Praha

PříspěvekZaslal: so srpen 03 2019, 20:09    Předmět: Citovat

trafo má na sobě zbytek štítku s označením 3AN víc tam není.
Trafo nechám vyrobit vynutí pro konce 2x35V a pro buzení 1x20V to musí stačit. Výměnu tranzistorů nebudu dělat zesilovač je určen do sbírky TW.
Ještě přidám fotky desky a rozpracované celkové zapojení, třeba se bude někomu hodit. Časem ho dodělám.



celkové schéma TW 200.jpg
 Komentář:
 Velikost:  265.42 kB
 Zobrazeno:  418 krát

celkové schéma TW 200.jpg



IMG_0075.JPG
 Komentář:
 Velikost:  247.87 kB
 Zobrazeno:  308 krát

IMG_0075.JPG



IMG_0058.JPG
 Komentář:
 Velikost:  236.6 kB
 Zobrazeno:  262 krát

IMG_0058.JPG


Návrat nahoru
Zobrazit informace o autorovi Odeslat soukromou zprávu
ok1hga



Založen: Nov 28, 2006
Příspěvky: 12583
Bydliště: Česká Třebová

PříspěvekZaslal: so srpen 03 2019, 21:00    Předmět: Citovat

supervac napsal(a):
po doplnění součástek do desky mám fungující TW 200 s výkonem okolo 50W. Mám otázku neví někdo kolik má být na primáru napájecího transformátoru, ten co je v zesilovači má 2x25V a 1x19V a to je málo na 100W na kanál

supervac napsal(a):
Trafo nechám vyrobit vynutí pro konce 2x35V a pro buzení 1x20V to musí stačit. Výměnu tranzistorů nebudu dělat zesilovač je určen do sbírky TW.


gratuluji k získání muzejního kousku !

co se týká napětí trafa, je to tak jak popisuje Leoš.
Ale osobně bych to tak nechal být i s tím slabým trafem.
Mezi výkonem 50 a 100W na kanál je rozdíl jen 3dB !!!
S výměnou trafa a bez výměny koncových trandů hrozí kolaps celého zesiku !
Ty vybírané 3055 při 100W fakt chodí úplně na hraně svých možností a pokud bude i minimální impedanční problém na straně reprosoustavy, hrozí zničení koncáků !
Sám mám několik kusů TW200 a při testech se mi s originál trafem podařilo při síťovém napětí 230V odpařit u jednoho kusu koncáky v jednom kanálu . . .

takže, jestli ti to takto chodí a nechceš-li měnit koncáky, nech to tak . . .
Návrat nahoru
Zobrazit informace o autorovi Odeslat soukromou zprávu
masar



Založen: Dec 03, 2005
Příspěvky: 13890

PříspěvekZaslal: so srpen 03 2019, 23:09    Předmět: Citovat

ok1hga napsal(a):
Mezi výkonem 50 a 100W na kanál je rozdíl jen 3dB !!!...
To jsou ty hrátky s čísly. Jedno doléhá na náš sluch v podobě akustického tlaku a druhé představuje (potažmo) náklady na energii (i v podobě tepla), potřebné k jeho zajištění. Zřeknu-li se pouhých 3 dB akustického tlaku ze dvou zesilovačů, ušetřím jeden zesilovač. No neber to! A pak se nějací šílenci trápí kvůli pár wattům s návrhem zesilovače rail-to-rail. Wink
Návrat nahoru
Zobrazit informace o autorovi Odeslat soukromou zprávu Odeslat e-mail
sinclair



Založen: Feb 02, 2005
Příspěvky: 9923
Bydliště: Luhačovice

PříspěvekZaslal: ne srpen 04 2019, 8:47    Předmět: Citovat

Nový transformátor musí mít pomocné vinutí /s jednocestným usměrněním/ dimenzované asi pro 1,5A a mít napětí okolo 30V, tedy drát okolo 0,7-0,8mm. Jde o jednocestné usměrnění, trafo bude tedy bez buzení koncových stupňů mírně ss magnetizováno, ale vzhledem k jeho velikosti nevýznamně.
Samo vinutí každopádně bude topit i při menším odběru okolo 0,6A, které celý budič odebírá. Originální dioda KY703 totiž poměrně dost hřeje. Nějaký úbytek napětí ještě bude na násobiči kapacity pro napájení budiče a budič sám ve tř. A má poměrně velký, stálý klidový odběr, uvedených asi 0,6A při napětí okolo 27V ss.

Já sám jsem st napětí pomocného vinutí samostatně neměřil, ale pro Vás, supervac-i to rád udělám. Otevřu a znovu, jako před lety pomaličku najedu réglem ten nikdy v provozu nepoužitý kus, který má bezpečně naprosto vše originální, tedy bezpečně i trafo a všechny hodnoty součástek.
Jednoduše proto, že vidím, že rekonstrukci berete se vší vážností, důkladností a zodpovědně.
Dalo by se tomu sice ledacos hnidopišsky vytknout /elektrolyty řady TE980 jsou ještě pořád k dostání a dobře funkční, naformovatelné. Modré TF jsou sice skvělé, ale jsou tam jakože pěstí do oka Very Happy
Původní filtrační kyblíky TC937a jsou u Bučka k dostání za pár peněz také, naformovat se též dají - a ta trocha součástek, co tam ještě zbývá /TC235, polystyren, odpory bez proužků TR151 apod./ se dají sehnat také.
Ale to je přísně individuální záležitost každého jednotlivého sběratelského soudruha Very Happy
Chválím precizně provedené modulometry, kterým k dokonalosti už chybí jen to původní červené pole mezi 0dB a +3dB. Mohu Vám poslat asi tak 40MB fotek ve velkém rozlišení, kde jsou všemožné detaily dobře vidět.
Další fotky jistě rád dodá i kolega ok1hga, který má TW200 minimálně tři, nemám pravdu? Very Happy
Měření bude ale až odpoledne či k večeru, až se vrátí ségra a odborně mi zabandážuje pochroumaný loket, abych mohl tím mastodontem manipulovat - originální TW200 Stereo totiž váží téměř 20kg. Jasně, pro chlapa nic, ale pro dokurvený pravý loket je to až moc.

Pokud by byl zájem i o nějaké zajímavosti okolo vzniku a výroby TW200, tak dejte vědět.
Jsou až na výjimky sice informace z "druhé ruky" /neboť mně bylo v době vzniku TW200 teprve 11 let a stavěl jsem teprve po blocích svůj první TW3G/.
Ale jde o informace od velmi seriózních, zkušených lidí, bývalých svazarmovců, co "byli v kotli", kterých jsem si vážil a vážím, pokud jsou někteří ještě naživu..

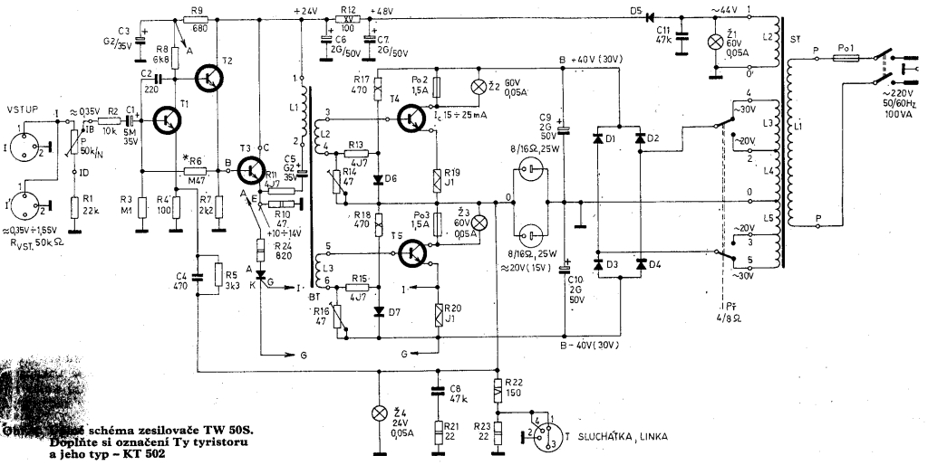
Při překreslování a úpravách schématu se nechte inspirovat výkonovými částmi zesilovače TW50S /je až na diody zapojena identicky, jako TW200/, nebo také výkonová část /až za primárem budicího trafa/ modulu Tesly Vráble AUJ635. Všechna ta zapojení s budicím trafem a předpěťovými obvody z diod a odporů jsou si vesměs velmi podobná.
Velmi podobně jsou také zapojeny výkonové zesilovače mixážního pultu z RK1/73. Jde o zapojení podezřele silně podobné TW200S /až na složitější předpěťové obvody/ a podezřívám pány Šimečka a Voleníka, že v HiFi Servisu opisovali Very Happy
Návrat nahoru
Zobrazit informace o autorovi Odeslat soukromou zprávu Odeslat e-mail
sinclair



Založen: Feb 02, 2005
Příspěvky: 9923
Bydliště: Luhačovice

PříspěvekZaslal: ne srpen 04 2019, 9:16    Předmět: Citovat

ok1hga, masar:
Zkuste pochopit, že supervac si dává práci s TW200 Stereo proto, aby dosáhl původních výkonových parametrů i původního zvuku.
Kdyby chtěl zesilovač o 3dB slabší, pořídí si TW120 či TW140P a nefilozofujeme tady nad TW200S Very Happy
A na ty vykřičeníky se vyser Very Happy

Ohledně 2N3055:
No právě proto jsem radil, pokud supervac netrvá na přesné historické původnosti /už je stejně porušena/, tak vyrobit originálně výkonné trafo a vyměnit 2N3055 za 2N3773, nebo ještě lépe KD3773.
Také teslácké, předimenzované KD3055 by to mohly docela dobře ustát a těch je zatím tři prdele. Ale na Uceo by se musely vybrat také.
Pod krytkami stejně nejsou typy koncáků vidět.
Tady by jeden pár KD3773 s h21e aspoň 50/4A vystřelil klidně i 150W do 4ohm a ani by se nezapotil. Takže by ani nebylo potřeba takto úzkostlivě dodržovat minimální impedanci 8R.
Ale tak či tak, při stávajících 2N3055 RCA varuju před reprosoustavami se složitějším impedančním průběhem. Ony ty RCA bohužel nejsou bůhvíco. V Americe už tehdy člověk dostal jen to, co si zaplatil. Přidané hodnoty a velké rezervy do plusu, jaké mají výkonové tranzistory Tesla, se tam nejspíš nikdy nenosily.
Bylo by také dobře dosedací plochy koncových tranzistorů v komůrkách jemně dofrézovat a doleštit, protože výkonové tranzistory se pálí zčásti i díky tomu, že sedí na hrbech odlitku.

ok1hga:
Musel jsi mít ty 2N3055 už nepůvodní či načaté. Mně ten druhý, nesbírkový kus běží naprosto spolehlivě do dvou 8R reprostěn z 18xARO689, každá na jeden kanál. To bys pak při subjektivním poslechu a s modulometry u nuly řekl, že ten zesilovač dává aspoň trojnásobek Very Happy

TW200 zásadně nesnáší na výstupu převodní trafo 8R/100V ani tehdy, je-li na primáru toho převoďáku mohutný Boucherot 8R2+330n/250V.
Víc se rozkmitává pravý kanál, než levý, nic to sice neoddělává, jen vypadávají pojistky. Sere mě to, ale bez zásadních úprav ZV s tím nic nezmůžu.
Na stovolt mám stejně lepší zesilovače, TB500A i TB500B a ty vystačí na všecko. Ještě bych chtěl zkusit "zaplechovat" jeden DR 500W modul ADJ636A, neboť má bezva limiter a bez prdele i HiFi parametry.
Návrat nahoru
Zobrazit informace o autorovi Odeslat soukromou zprávu Odeslat e-mail
danhard



Založen: Mar 05, 2007
Příspěvky: 6467
Bydliště: Jesenice u Prahy

PříspěvekZaslal: ne srpen 04 2019, 10:02    Předmět: Citovat

Skutečně pěkné prasárny Very Happy
Jednocestné usměrnění, aby to pak složitě filtroval a budicí transformátor pověšenej z emitorového sledovače proti +24V, kde je brum Rolling Eyes
Návrat nahoru
Zobrazit informace o autorovi Odeslat soukromou zprávu Odeslat e-mail
sinclair



Založen: Feb 02, 2005
Příspěvky: 9923
Bydliště: Luhačovice

PříspěvekZaslal: ne srpen 04 2019, 11:08    Předmět: Citovat

V tom plusu napájení budiče ale žádný brum není, dyť je tam 5G a pak ten násobič. Proč by to jinak takhle pracně filtrovali?
Ten jednocest je tam podle mě kvůli slučitelnosti zemí, úspora diod v tom asi nebude ten hlavní důvod.
Stejně a ještě úspornějc je to udělaný i v TW50S, má skoro stejný budič, jen ne tak výkonný a ten nebrumí taky - a to nemá v napájení žádný násobič, jen jeden RC filtr.
A ani v praktickém provozu TW200 nebrumí. Ten zesilovač má i v původním stavu lineární odstup okolo -80dB s největším podílem 50Hz, protože to svítí ze síťáku do budicích traf. Zjistil jsem to odstřižkama E64 plechu, přiloženýma k budičákům.
V té době /začátek 70.let/ byl odstup -80dB lineárně a běžnými prostředky skoro nedosažitelný.
Jsou tam z našeho dnešního pohledu možná prasárny, ale oni to tehdy a s tím, co měli k dispozici, jinak neuměli.
Kdyby tenkrát mohli dovézt nějaké 100V/2A/20W budicí komplementy a 2N3773, tak by to taky určitě udělali jinak. Vzorů ze zahraničí měli dost, lidi okolo HaZ byli informovaní dobře. Dyť tenkrát ještě nebyla ani blbá KF517!

Tesla se zmohla na konec 2x100W/8ohm až v roce 1984 - AZK210.
Návrat nahoru
Zobrazit informace o autorovi Odeslat soukromou zprávu Odeslat e-mail
sinclair



Založen: Feb 02, 2005
Příspěvky: 9923
Bydliště: Luhačovice

PříspěvekZaslal: ne srpen 04 2019, 11:13    Předmět: Citovat

To zapojení pojistek je úplně špatně. Budu se muset do svého podívat důkladněji a jestli ok1hga najde čas, tak taky Very Happy
Takhle to určitě v originálu není. V.č. není až tolik vzdálené od mého.
Pro inspiraci a způsob kreslení koncového stupně dávám schéma TW50S.
Konec TW200 je zapojen téměř identicky, když si odmyslíme ty žárovky a emitorové odpory.



TW50S_schema.jpg
 Komentář:
 Velikost:  175.96 kB
 Zobrazeno:  444 krát

TW50S_schema.jpg


Návrat nahoru
Zobrazit informace o autorovi Odeslat soukromou zprávu Odeslat e-mail
danhard



Založen: Mar 05, 2007
Příspěvky: 6467
Bydliště: Jesenice u Prahy

PříspěvekZaslal: ne srpen 04 2019, 11:44    Předmět: Citovat

A proč by nemohl spojit země až za můstkem ?
Koromě dc sycení má jednocestné usměrnění 3x větší zvlnění, čili pro stejnou minimální hodnotu a zvlnění musí dát 3x větší kond.
To samé podstatně horší účinnost trafa, tady se to schová za hlavním výkonem.
Kdyby měl budící vinutí proti zemi, tak má ta KD606 do kolektoru takové potlačení, jako ten násobič, může jí pak dát klidně na hlavní napájení a to pomocné vinutí není potřeba.
Třeba v TW50S je tam na pomocném filtr 2x2G/50V-100R a na hlavním napájení taky jen 2x2G/50 Rolling Eyes

Zapojení pojistek je dobře v kolektorech, ale má přehozené báze koncáků s buzením.
Návrat nahoru
Zobrazit informace o autorovi Odeslat soukromou zprávu Odeslat e-mail
sinclair



Založen: Feb 02, 2005
Příspěvky: 9923
Bydliště: Luhačovice

PříspěvekZaslal: ne srpen 04 2019, 13:09    Předmět: Citovat

No on ten TW50S je poměrně malý a tehdejší TC937a 5G/50 by se do toho ve čtyřech kusech dost blbě dostávaly. TW50S je vlastně taková větší "šavle" na zástavbu 4 šroubama kamkoliv, třeba i zezadu do bedny. Ty dvě původní KU605, se kterýma to mmch chodí ultrablbě, jsou chlazené asi 600cm2 obě.
Jediné, co v TW200 i TW50S naprosto nechutně topí, jsou ty šílené 15W odpory, který se v TW200 často i odletovaly z desky. Nejde mi na rozum, proč tam v zájmu spolehlivosti nedali ty typy na připevnění šteftem na šasi, myslím TR617 či tak nějak. Prostě ty dráťáky naštorc, jako jsou v AUJ635.
Proč je Vašku vlastně nutný, aby hvízdal takový brutální proud do těch předpěťových obvodů? Kvůli stabilitě napětí na těch diodách?
Já kdysi v jednom AUJ635 /zapojenej je principiálně stejně/ dal z nouze namísto 120R/15W ty samý, ale 220R/15W a krom toho, že to míň topilo, tak se nic nezměnilo. Předpětí zůstalo viset skoro v čistým B-čku jako předtím Very Happy
Tam za to ale můžou ty KY701, který mají Uak nižší, než je Ube KD503 a to i ohřátý.
Tady u TW200 kvituju ty KY130, protože mají při tom proudu Uak jistě vyšší, než je Ube 2N3055 a tak tam aspoň nějaký kliďák teče.
U svého jsem naměřil i při plně vytočených trimrech necelých 10mA.



AUJ635_konec.jpg
 Komentář:
 Velikost:  211.54 kB
 Zobrazeno:  287 krát

AUJ635_konec.jpg


Návrat nahoru
Zobrazit informace o autorovi Odeslat soukromou zprávu Odeslat e-mail
sinclair



Založen: Feb 02, 2005
Příspěvky: 9923
Bydliště: Luhačovice

PříspěvekZaslal: ne srpen 04 2019, 13:24    Předmět: Citovat

supervac-i, zkus prosím odhadnout velikost jádra toho zelenýho trafa.
Je to bezkostrový vinutí, typický pro Vráble, dělali to pro ně v Dubnici takhle už od roku cca 1965, když naběhla výroba AUA120.
Šířka plechu určitě bude vidět a stah plechů odhaduju na 55-60mm.
Podle těch původních upevňovacích sloupků by to mohlo být EI50.
Jestli jsou to opravdu plechy EI50x60 a je tam výkonovej sekundár 2x25V fest tlustými dráty, plus dva pomocný sekundáry, tak bych to trafo od Tebe koupil.
Je to dost pravděpodobně trafo do AZK220 či Discomixu 8-480 a mně v obou aparátech origo trafa chybí.
Zkusím se Ti podívat po nějakém trafu s plechy EI50x50, ale s pertinaxovou či sklotextitovou kostrou - na navinutí nového trafa do TW200.
Návrat nahoru
Zobrazit informace o autorovi Odeslat soukromou zprávu Odeslat e-mail
Zobrazit příspěvky z předchozích:   
Přidat nové téma   Zaslat odpověď       Obsah fóra Diskuzní fórum Elektro Bastlírny -> Opravy a restaurování starých elektropřístrojů Časy uváděny v GMT + 1 hodina
Jdi na stránku 1, 2, 3, 4, 5, 6  Další
Strana 1 z 6

 
Přejdi na:  
Nemůžete odesílat nové téma do tohoto fóra.
Nemůžete odpovídat na témata v tomto fóru.
Nemůžete upravovat své příspěvky v tomto fóru.
Nemůžete mazat své příspěvky v tomto fóru.
Nemůžete hlasovat v tomto fóru.
Nemůžete připojovat soubory k příspěvkům
Můžete stahovat a prohlížet přiložené soubory

Powered by phpBB © 2001, 2005 phpBB Group
Forums ©
Nuke - Elektro Bastlirna

Informace na portálu Elektro bastlírny jsou prezentovány za účelem vzdělání čtenářů a rozšíření zájmu o elektroniku. Autoři článků na serveru neberou žádnou zodpovědnost za škody vzniklé těmito zapojeními. Rovněž neberou žádnou odpovědnost za případnou újmu na zdraví vzniklou úrazem elektrickým proudem. Autoři a správci těchto stránek nepřejímají záruku za správnost zveřejněných materiálů. Předkládané informace a zapojení jsou zveřejněny bez ohledu na případné patenty třetích osob. Nároky na odškodnění na základě změn, chyb nebo vynechání jsou zásadně vyloučeny. Všechny registrované nebo jiné obchodní známky zde použité jsou majetkem jejich vlastníků. Uvedením nejsou zpochybněna z toho vyplývající vlastnická práva. Použití konstrukcí v rozporu se zákonem je přísně zakázáno. Vzhledem k tomu, že původ předkládaných materiálů nelze žádným způsobem dohledat, nelze je použít pro komerční účely! Tento nekomerční server nemá z uvedených zapojení či konstrukcí žádný zisk. Nezodpovídáme za pravost předkládaných materiálů třetími osobami a jejich původ. V případě, že zjistíte porušení autorského práva či jiné nesrovnalosti, kontaktujte administrátory na diskuzním fóru EB.


PHP-Nuke Copyright © 2005 by Francisco Burzi. This is free software, and you may redistribute it under the GPL. PHP-Nuke comes with absolutely no warranty, for details, see the license.
Čas potřebný ke zpracování stránky 0.20 sekund