Vítejte na Elektro Bastlírn?
Nuke - Elektro Bastlirna
  Vytvořit účet Hlavní · Fórum · DDump · Profil · Zprávy · Hledat na fóru · Příspěvky na provoz EB

Vlákno na téma KORONAVIRUS - nutná registrace


Nuke - Elektro Bastlirna: Diskuzní fórum

 FAQFAQ   HledatHledat   Uživatelské skupinyUživatelské skupiny   ProfilProfil   Soukromé zprávySoukromé zprávy   PřihlášeníPřihlášení 

Dobový zesilovač T74

 
Přidat nové téma   Zaslat odpověď       Obsah fóra Diskuzní fórum Elektro Bastlírny -> Zapojení ze šuplíku
Zobrazit předchozí téma :: Zobrazit následující téma  
Autor Zpráva
microlan



Založen: May 09, 2017
Příspěvky: 1647
Bydliště: Kósek vod Brna

PříspěvekZaslal: ne duben 28 2019, 8:21    Předmět: Dobový zesilovač T74 Citovat

2 x 20W podle T74 byl v těch letech první bastlířský počin, který jsem viděl realizovat. Stavěl to kamarádův táta. Moje schopnosti a finanční možnosti v té době stačily tak akorát na 2W s GC511/521. Po nekonečných a mnohdy inspirativních diskuzích zde, jsem se z nostalgie pustil do realizace tohoto zaprášeného projektu. Konečně už mám i doma možnost něco spájet, tak jsem se do toho pustil. Zatím jen testovací zapojení s "nedobovými" komponenty. Napájeno ze zdroje 2 x 15V pro operáky a empétroskou. Výstup do rozhlasu po drátu (bez trafa).
A dokonce to i hraje. Shocked

Telefonní záznam prvních tónů zde:

http://elektrotest.cz/files/trezor.m4a



T74mod.jpg
 Komentář:
 Velikost:  103.88 kB
 Zobrazeno:  150 krát

T74mod.jpg


Návrat nahoru
Zobrazit informace o autorovi Odeslat soukromou zprávu
Michal22



Založen: Mar 28, 2012
Příspěvky: 8217
Bydliště: Brno

PříspěvekZaslal: ne duben 28 2019, 10:25    Předmět: Citovat

Podle osazení je to asi podobné nebo stejné jako Transiwatt, ne?
_________________
Civilizace založená na oboustranné lepící pásce nemůže dobře skončit...
I kdyby se z tebe jednou stal král, neodsuzuj lidi, kteří ti nebudou provolávat slávu- raději se zeptej sám sebe, proč tomu tak není...
Návrat nahoru
Zobrazit informace o autorovi Odeslat soukromou zprávu Odeslat e-mail
microlan



Založen: May 09, 2017
Příspěvky: 1647
Bydliště: Kósek vod Brna

PříspěvekZaslal: ne duben 28 2019, 10:38    Předmět: Citovat

Jo, to byl záměr, aby to zvrchu vypadalo jako původní kontrukce

Viz toto:

http://www.ebastlirna.cz/modules.php?name=Forums&file=viewtopic&p=983150#983150
Návrat nahoru
Zobrazit informace o autorovi Odeslat soukromou zprávu
microlan



Založen: May 09, 2017
Příspěvky: 1647
Bydliště: Kósek vod Brna

PříspěvekZaslal: ne duben 28 2019, 19:04    Předmět: Citovat

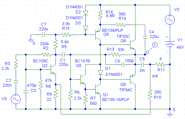
Asi jsem si neuvědomil, že možná ne všichni sledují veškeré diskuze okolo Transiwatů. Tento konec sice vypadá jako T74, ale je to zapojení modifikované danhardem, někdy také označované jako danwatt. Zatím neosazený kondenzátor a odpor pro modulaci proudového zdroje, který mám nastavený na 50 mA.


danwatt.png
 Komentář:
 Velikost:  10.78 kB
 Zobrazeno:  124 krát

danwatt.png


Návrat nahoru
Zobrazit informace o autorovi Odeslat soukromou zprávu
microlan



Založen: May 09, 2017
Příspěvky: 1647
Bydliště: Kósek vod Brna

PříspěvekZaslal: po duben 29 2019, 7:22    Předmět: Citovat

První orientační měření, vzhledem k malému chladiči jsem použil zátěž 8,2Ω. Dále 36V ze stabilizovaného zdroje, 1 kHz, 10V/dílek, měřeno před výstupním kondenzátorem a bez zapojené modulace proudového zdroje.

///Vypočítaný výkon 14,9 W



IMG_20190429_080155.jpg
 Komentář:
 Velikost:  52.29 kB
 Zobrazeno:  99 krát

IMG_20190429_080155.jpg


Návrat nahoru
Zobrazit informace o autorovi Odeslat soukromou zprávu
microlan



Založen: May 09, 2017
Příspěvky: 1647
Bydliště: Kósek vod Brna

PříspěvekZaslal: čt květen 02 2019, 12:16    Předmět: Citovat

Vzhledem k uzamčení vlákna s poptávkou po kondenzátorech, si dovolím ještě reakci zde. jde o hnědé kondenzátory. Ano, mají svod asi 50µA/100V. Do lampáče by to byl průšvih. Ale jako vstupní kondenzátor kde je potenciál asi 1V to nemá valný vliv na funkci. Možná se projeví i nějaká parazitní indukčnost, ale právě proto jsem je koupil, abych to jako celek porovnal s různým osazením.
Návrat nahoru
Zobrazit informace o autorovi Odeslat soukromou zprávu
Zobrazit příspěvky z předchozích:   
Přidat nové téma   Zaslat odpověď       Obsah fóra Diskuzní fórum Elektro Bastlírny -> Zapojení ze šuplíku Časy uváděny v GMT + 1 hodina
Strana 1 z 1

 
Přejdi na:  
Nemůžete odesílat nové téma do tohoto fóra.
Nemůžete odpovídat na témata v tomto fóru.
Nemůžete upravovat své příspěvky v tomto fóru.
Nemůžete mazat své příspěvky v tomto fóru.
Nemůžete hlasovat v tomto fóru.
Nemůžete připojovat soubory k příspěvkům
Můžete stahovat a prohlížet přiložené soubory

Powered by phpBB © 2001, 2005 phpBB Group
Forums ©
Nuke - Elektro Bastlirna

Informace na portálu Elektro bastlírny jsou prezentovány za účelem vzdělání čtenářů a rozšíření zájmu o elektroniku. Autoři článků na serveru neberou žádnou zodpovědnost za škody vzniklé těmito zapojeními. Rovněž neberou žádnou odpovědnost za případnou újmu na zdraví vzniklou úrazem elektrickým proudem. Autoři a správci těchto stránek nepřejímají záruku za správnost zveřejněných materiálů. Předkládané informace a zapojení jsou zveřejněny bez ohledu na případné patenty třetích osob. Nároky na odškodnění na základě změn, chyb nebo vynechání jsou zásadně vyloučeny. Všechny registrované nebo jiné obchodní známky zde použité jsou majetkem jejich vlastníků. Uvedením nejsou zpochybněna z toho vyplývající vlastnická práva. Použití konstrukcí v rozporu se zákonem je přísně zakázáno. Vzhledem k tomu, že původ předkládaných materiálů nelze žádným způsobem dohledat, nelze je použít pro komerční účely! Tento nekomerční server nemá z uvedených zapojení či konstrukcí žádný zisk. Nezodpovídáme za pravost předkládaných materiálů třetími osobami a jejich původ. V případě, že zjistíte porušení autorského práva či jiné nesrovnalosti, kontaktujte administrátory na diskuzním fóru EB.


PHP-Nuke Copyright © 2005 by Francisco Burzi. This is free software, and you may redistribute it under the GPL. PHP-Nuke comes with absolutely no warranty, for details, see the license.
Čas potřebný ke zpracování stránky 0.22 sekund