Vítejte na Elektro Bastlírn?
Nuke - Elektro Bastlirna
  Vytvořit účet Hlavní · Fórum · DDump · Profil · Zprávy · Hledat na fóru · Příspěvky na provoz EB

Vlákno na téma KORONAVIRUS - nutná registrace


Nuke - Elektro Bastlirna: Diskuzní fórum

 FAQFAQ   HledatHledat   Uživatelské skupinyUživatelské skupiny   ProfilProfil   Soukromé zprávySoukromé zprávy   PřihlášeníPřihlášení 

Oprava CRT monitoru v šipkovém automatu - vyřešeno/opraveno
Jdi na stránku Předchozí  1, 2
 
Přidat nové téma   Zaslat odpověď       Obsah fóra Diskuzní fórum Elektro Bastlírny -> Televizory, monitory a projektory - PORADNA pro amatéry a začátečníky
Zobrazit předchozí téma :: Zobrazit následující téma  
Autor Zpráva
pajkaa



Založen: Feb 11, 2019
Příspěvky: 20

PříspěvekZaslal: so únor 16 2019, 11:02    Předmět: Citovat

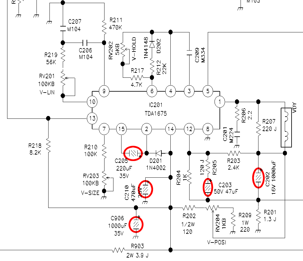
Zdravím vás, tak po pár dnech jsem vyměnil většinu kondenzátorů. Nakonec si myslím že problém byl v kondenzátoru C904 - ten jako jediný byl evidentně vyteklý. Zbytek se zdál v pořádku ale i tak jsem je vyměnil.
Nicméně po znovuzapojení obraz nebyl úplně v pořádku - V horní části obrazovky byl obraz hodně zvětšený a směrem dolů je zvětšení menší a menší. Tato deformace se předtím neprojevovala. Neměl jsem pak čas znovu projet kus po kusu jestli jsem náhodou nezaměnil nějaké hodnoty.
Může někdo takhle zběžně povědět kam se můžu prvně zaměřit?

Pak jsem si všiml že některé elyty už byly měněné a hodnoty se neshodovaly se schématem. Konktrétně šlo právě o
C904 - (Místo 250V/33uF byl 250V/22uF)
C909 - (Místo 50V/100uF byl 50V/220uF)
C609 - (Místo 250V/33uF byl 200V/33uF)
C610 - (Místo 250V/10uF byl 160V/10uF)

Doporučujete hodnoty nahradit přesně podle schématu nebo zanechat hodnoty které tam byly doteď? Také jsem našel přesný typ desky - jedná se o Kortek KTM-F
Návrat nahoru
Zobrazit informace o autorovi Odeslat soukromou zprávu
bu2520



Založen: Jul 16, 2007
Příspěvky: 4807
Bydliště: u HK

PříspěvekZaslal: so únor 16 2019, 11:42    Předmět: Citovat

ta nelinearita by mohla být někde okolo vertikálu, obvyklý podezřelý elyty. Někdy se stávalo, že jak stárly kondenzátory tak to seřizovači dotahovali trimry a bylo nutné po výměně celou geometrii seřídit.
Návrat nahoru
Zobrazit informace o autorovi Odeslat soukromou zprávu
rnbw



Založen: Mar 21, 2006
Příspěvky: 36962
Bydliště: Bratislava

PříspěvekZaslal: so únor 16 2019, 12:44    Předmět: Citovat

Chcelo by to fotku.
Návrat nahoru
Zobrazit informace o autorovi Odeslat soukromou zprávu
masar



Založen: Dec 03, 2005
Příspěvky: 13900

PříspěvekZaslal: so únor 16 2019, 12:57    Předmět: Citovat

pajkaa napsal(a):
Nicméně po znovuzapojení obraz nebyl úplně v pořádku - V horní části obrazovky byl obraz hodně zvětšený a směrem dolů je zvětšení menší a menší. Tato deformace se předtím neprojevovala. ...
To je cena za plošné, bezmyšlenkovité vyměňování kondenzátorů, které jsem tu zmínil. Tebou popsané zkreslení je v kompetenci snímkového rozkladu. Je v něm celkem 5 elektrolytů, které jsi pravděpodobně měnil. Ty zkontroluj. Pokud jsou v pořádku, musí jít nelinearita opravit nastavením trimru RV201.
Wink
Breta1 měl výborný odhad.
Ještě dodám, že obvod vertikálu bývá dost teplotně (potažmo mechanicky) namáhán, v důsledku čehož dochází časem k nespolehlivosti pájených spojů integrovaného obvodu. Doporučuji všechny piny dobře připájet.



vertikál.png
 Komentář:
 Velikost:  23.17 kB
 Zobrazeno:  190 krát

vertikál.png


Návrat nahoru
Zobrazit informace o autorovi Odeslat soukromou zprávu Odeslat e-mail
breta1



Založen: Sep 09, 2005
Příspěvky: 3500

PříspěvekZaslal: so únor 16 2019, 13:06    Předmět: Citovat

To není jen odhad, za tím je mnohaletá praxe oprav všech možných typů CRT monitorů...
A abych pochvalu vrátil - to propájení vývodu u 1675 je velmi dobrá rada (i když s linearitou nesouvisí)
Návrat nahoru
Zobrazit informace o autorovi Odeslat soukromou zprávu
pajkaa



Založen: Feb 11, 2019
Příspěvky: 20

PříspěvekZaslal: so únor 16 2019, 13:21    Předmět: Citovat

Ahoj, díky za reakce, hned jak se k němu dostanu prohlédnu to a kdyžtak nafotím
Návrat nahoru
Zobrazit informace o autorovi Odeslat soukromou zprávu
pajkaa



Založen: Feb 11, 2019
Příspěvky: 20

PříspěvekZaslal: út únor 19 2019, 21:18    Předmět: Citovat

Zdravím vespolek tak myslím, že téma může být považováno za dokončené. Nelinearita byla způsobena kondenzátorem C203 -omylem jsem použil hodnotu 1uF místo 47uF Embarassed asi už bylo později večer.

Přikládam fotografii výsledku a děkuju všem kdo se zapojil Idea



20190219_161411.jpg
 Komentář:
 Velikost:  218.07 kB
 Zobrazeno:  225 krát

20190219_161411.jpg


Návrat nahoru
Zobrazit informace o autorovi Odeslat soukromou zprávu
Zobrazit příspěvky z předchozích:   
Přidat nové téma   Zaslat odpověď       Obsah fóra Diskuzní fórum Elektro Bastlírny -> Televizory, monitory a projektory - PORADNA pro amatéry a začátečníky Časy uváděny v GMT + 1 hodina
Jdi na stránku Předchozí  1, 2
Strana 2 z 2

 
Přejdi na:  
Nemůžete odesílat nové téma do tohoto fóra.
Nemůžete odpovídat na témata v tomto fóru.
Nemůžete upravovat své příspěvky v tomto fóru.
Nemůžete mazat své příspěvky v tomto fóru.
Nemůžete hlasovat v tomto fóru.
Nemůžete připojovat soubory k příspěvkům
Můžete stahovat a prohlížet přiložené soubory

Powered by phpBB © 2001, 2005 phpBB Group
Forums ©
Nuke - Elektro Bastlirna

Informace na portálu Elektro bastlírny jsou prezentovány za účelem vzdělání čtenářů a rozšíření zájmu o elektroniku. Autoři článků na serveru neberou žádnou zodpovědnost za škody vzniklé těmito zapojeními. Rovněž neberou žádnou odpovědnost za případnou újmu na zdraví vzniklou úrazem elektrickým proudem. Autoři a správci těchto stránek nepřejímají záruku za správnost zveřejněných materiálů. Předkládané informace a zapojení jsou zveřejněny bez ohledu na případné patenty třetích osob. Nároky na odškodnění na základě změn, chyb nebo vynechání jsou zásadně vyloučeny. Všechny registrované nebo jiné obchodní známky zde použité jsou majetkem jejich vlastníků. Uvedením nejsou zpochybněna z toho vyplývající vlastnická práva. Použití konstrukcí v rozporu se zákonem je přísně zakázáno. Vzhledem k tomu, že původ předkládaných materiálů nelze žádným způsobem dohledat, nelze je použít pro komerční účely! Tento nekomerční server nemá z uvedených zapojení či konstrukcí žádný zisk. Nezodpovídáme za pravost předkládaných materiálů třetími osobami a jejich původ. V případě, že zjistíte porušení autorského práva či jiné nesrovnalosti, kontaktujte administrátory na diskuzním fóru EB.


PHP-Nuke Copyright © 2005 by Francisco Burzi. This is free software, and you may redistribute it under the GPL. PHP-Nuke comes with absolutely no warranty, for details, see the license.
Čas potřebný ke zpracování stránky 0.14 sekund