Vítejte na Elektro Bastlírn?
Nuke - Elektro Bastlirna
  Vytvořit účet Hlavní · Fórum · DDump · Profil · Zprávy · Hledat na fóru · Příspěvky na provoz EB

Vlákno na téma KORONAVIRUS - nutná registrace


Nuke - Elektro Bastlirna: Diskuzní fórum

 FAQFAQ   HledatHledat   Uživatelské skupinyUživatelské skupiny   ProfilProfil   Soukromé zprávySoukromé zprávy   PřihlášeníPřihlášení 

Stiskem zapni/stiskem vypni (jedním tlačítkem)
Jdi na stránku Předchozí  1, 2
 
Přidat nové téma   Zaslat odpověď       Obsah fóra Diskuzní fórum Elektro Bastlírny -> Řešení problémů s různými konstrukcemi
Zobrazit předchozí téma :: Zobrazit následující téma  
Autor Zpráva
juan



Založen: Jan 16, 2013
Příspěvky: 31

PříspěvekZaslal: st listopad 06 2013, 12:18    Předmět: Citovat

Zdravím všechny a taky se připojím..
Mohl by někdo přičmárnout ten RC člen, který by nastavil po připojení ke zdroji stav na vypnuto? Děkuji.



1 tl.555.gif
 Komentář:

Stáhnout
 Soubor:  1 tl.555.gif
 Velikost:  25.41 kB
 Staženo:  223 krát

Návrat nahoru
Zobrazit informace o autorovi Odeslat soukromou zprávu
breta1



Založen: Sep 09, 2005
Příspěvky: 3500

PříspěvekZaslal: st listopad 06 2013, 18:13    Předmět: Citovat

Přičmárnuto


1_tl_555_103.gif
 Komentář:

Stáhnout
 Soubor:  1_tl_555_103.gif
 Velikost:  27.82 kB
 Staženo:  257 krát

Návrat nahoru
Zobrazit informace o autorovi Odeslat soukromou zprávu
juan



Založen: Jan 16, 2013
Příspěvky: 31

PříspěvekZaslal: st listopad 06 2013, 21:41    Předmět: Citovat

breta1 napsal(a):
Přičmárnuto


Agree Agree díky
Návrat nahoru
Zobrazit informace o autorovi Odeslat soukromou zprávu
Cust



Založen: Jan 17, 2007
Příspěvky: 7146
Bydliště: Milotice u Kyjova

PříspěvekZaslal: čt listopad 07 2013, 10:09    Předmět: Citovat

taky jsem se s tím hrál...
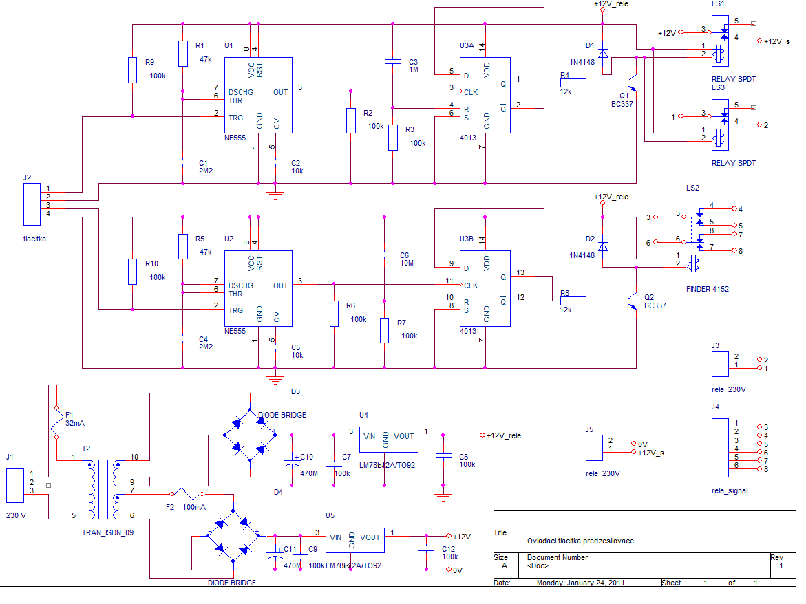
Na J2 jsou tlačítka mezi piny 1-2 a pak mezi 3-4.



tlacitka.gif
 Komentář:

Stáhnout
 Soubor:  tlacitka.gif
 Velikost:  39.25 kB
 Staženo:  375 krát

Návrat nahoru
Zobrazit informace o autorovi Odeslat soukromou zprávu Odeslat e-mail
sr71



Založen: Apr 10, 2004
Příspěvky: 2668
Bydliště: severovýchodní čechy

PříspěvekZaslal: po leden 28 2019, 14:06    Předmět: Citovat

jano2 napsal(a):
Alebo tak?,

Zkoušel jste někdo to zapojení které poslal "jano2"? Je tam zvláštní to že cívky obou relé jsou buď zapojené k napájení napřímo tak i zapojené obě v serii ke stejnému napětí (podle toho v jakém stavu zrovna celý obvod je)
Návrat nahoru
Zobrazit informace o autorovi Odeslat soukromou zprávu
forbidden



Založen: Feb 14, 2005
Příspěvky: 9422
Bydliště: Brno (JN89GF)

PříspěvekZaslal: po leden 28 2019, 14:13    Předmět: Citovat

Však to ničemu nevadí, relé potřebuje pro přidržení kontaktu daleko menší napětí. Koukal jsem na to a je to funkční.
Návrat nahoru
Zobrazit informace o autorovi Odeslat soukromou zprávu Zobrazit autorovy WWW stránky
ok1hga



Založen: Nov 28, 2006
Příspěvky: 12588
Bydliště: Česká Třebová

PříspěvekZaslal: po leden 28 2019, 14:31    Předmět: Citovat

proč se vymýšlí kraviny ?
na "Stiskem zapni/stiskem vypni (jedním tlačítkem)"
přeci stačí lampičkový vypínač . . .

https://www.rasel.cz/x1596-w101/stiskaci-vypinac-cs
https://www.rasel.cz/x8708-w101/vypinac-stiskaci-maly-cerny
https://www.rasel.cz/x9711-w101/vypinac-stiskaci-maly-bily
Návrat nahoru
Zobrazit informace o autorovi Odeslat soukromou zprávu
masar



Založen: Dec 03, 2005
Příspěvky: 13900

PříspěvekZaslal: po leden 28 2019, 16:55    Předmět: Citovat

ok1hga napsal(a):
proč se vymýšlí kraviny ?
na "Stiskem zapni/stiskem vypni (jedním tlačítkem)"
přeci stačí lampičkový vypínač . . .
No jo, když ty ale stojíš nohama na zemi... Wink
Návrat nahoru
Zobrazit informace o autorovi Odeslat soukromou zprávu Odeslat e-mail
Cust



Založen: Jan 17, 2007
Příspěvky: 7146
Bydliště: Milotice u Kyjova

PříspěvekZaslal: ne únor 03 2019, 19:18    Předmět: Citovat

tady už bych si vybral, před pár lety něco podobného bylo nedostupné:
https://www.gme.cz/antivandal-spinace
Návrat nahoru
Zobrazit informace o autorovi Odeslat soukromou zprávu Odeslat e-mail
BOBOBO
Doporučuje se dohled moderátorů


Založen: Feb 25, 2008
Příspěvky: 20608
Bydliště: Rychnovsko

PříspěvekZaslal: ne říjen 05 2025, 15:35    Předmět: Citovat

Jano překreslil maršála , to od břéti je nyní nedostupné v prodeji , je třeba si zvyknout na postupnost .
Návrat nahoru
Zobrazit informace o autorovi Odeslat soukromou zprávu
mi-ro



Založen: Feb 08, 2005
Příspěvky: 8653
Bydliště: rovina u Kolína

PříspěvekZaslal: ne říjen 05 2025, 17:12    Předmět: Citovat

Po 6 letech snad už vyřešeno.
_________________
..to bude jen ňákej odpůrek
Návrat nahoru
Zobrazit informace o autorovi Odeslat soukromou zprávu Odeslat e-mail
BOBOBO
Doporučuje se dohled moderátorů


Založen: Feb 25, 2008
Příspěvky: 20608
Bydliště: Rychnovsko

PříspěvekZaslal: ne říjen 05 2025, 17:42    Předmět: Citovat

Kouříš marjánu ? Kdo to bude hledat má dojasnění , kterýs mu neposkytl . Jak vždy píši je třeba dodávat celá schemata , ne odkazy . Kdepak skončily odkazy pandatronu ?? Nemáš jinou zábavu ?? Rolling Eyes Rolling Eyes
Návrat nahoru
Zobrazit informace o autorovi Odeslat soukromou zprávu
BOBOBO
Doporučuje se dohled moderátorů


Založen: Feb 25, 2008
Příspěvky: 20608
Bydliště: Rychnovsko

PříspěvekZaslal: pá říjen 10 2025, 7:39    Předmět: Citovat

Ještě jsem potřeboval zajistit přepnutí 2T/4T .


vyp zap 1tlačítkem 2T-4T.jpg
 Komentář:
 Velikost:  45.78 kB
 Zobrazeno:  18 krát

vyp zap 1tlačítkem 2T-4T.jpg


Návrat nahoru
Zobrazit informace o autorovi Odeslat soukromou zprávu
Cust



Založen: Jan 17, 2007
Příspěvky: 7146
Bydliště: Milotice u Kyjova

PříspěvekZaslal: pá říjen 10 2025, 21:25    Předmět: Citovat

mi-ro napsal(a):
Po 6 letech snad už vyřešeno.
To nedâš. Wink
Návrat nahoru
Zobrazit informace o autorovi Odeslat soukromou zprávu Odeslat e-mail
Zobrazit příspěvky z předchozích:   
Přidat nové téma   Zaslat odpověď       Obsah fóra Diskuzní fórum Elektro Bastlírny -> Řešení problémů s různými konstrukcemi Časy uváděny v GMT + 1 hodina
Jdi na stránku Předchozí  1, 2
Strana 2 z 2

 
Přejdi na:  
Nemůžete odesílat nové téma do tohoto fóra.
Nemůžete odpovídat na témata v tomto fóru.
Nemůžete upravovat své příspěvky v tomto fóru.
Nemůžete mazat své příspěvky v tomto fóru.
Nemůžete hlasovat v tomto fóru.
Nemůžete připojovat soubory k příspěvkům
Můžete stahovat a prohlížet přiložené soubory

Powered by phpBB © 2001, 2005 phpBB Group
Forums ©
Nuke - Elektro Bastlirna

Informace na portálu Elektro bastlírny jsou prezentovány za účelem vzdělání čtenářů a rozšíření zájmu o elektroniku. Autoři článků na serveru neberou žádnou zodpovědnost za škody vzniklé těmito zapojeními. Rovněž neberou žádnou odpovědnost za případnou újmu na zdraví vzniklou úrazem elektrickým proudem. Autoři a správci těchto stránek nepřejímají záruku za správnost zveřejněných materiálů. Předkládané informace a zapojení jsou zveřejněny bez ohledu na případné patenty třetích osob. Nároky na odškodnění na základě změn, chyb nebo vynechání jsou zásadně vyloučeny. Všechny registrované nebo jiné obchodní známky zde použité jsou majetkem jejich vlastníků. Uvedením nejsou zpochybněna z toho vyplývající vlastnická práva. Použití konstrukcí v rozporu se zákonem je přísně zakázáno. Vzhledem k tomu, že původ předkládaných materiálů nelze žádným způsobem dohledat, nelze je použít pro komerční účely! Tento nekomerční server nemá z uvedených zapojení či konstrukcí žádný zisk. Nezodpovídáme za pravost předkládaných materiálů třetími osobami a jejich původ. V případě, že zjistíte porušení autorského práva či jiné nesrovnalosti, kontaktujte administrátory na diskuzním fóru EB.


PHP-Nuke Copyright © 2005 by Francisco Burzi. This is free software, and you may redistribute it under the GPL. PHP-Nuke comes with absolutely no warranty, for details, see the license.
Čas potřebný ke zpracování stránky 0.14 sekund